Qiime Filter Metadata . Smaller counts will result in inaccurate models, and may result in errors. In qiime 2, sample metadata may include technical details, such as the dna barcodes that were used for each sample in a multiplexed. The filter (qiime2.metadata.metadata.filter_columns) method can be used to restrict column types,. Several scripts in qiime, including filter_samples_from_otu_table.py, filter_distance_matrix.py, and filter_fasta.py,. A dataframe can be retrieved from the metadata object for further. Metadata objects have various methods to access, filter, and merge data. This guide assumes you have installed qiime 2 using one of the procedures in the install documents and completed the moving pictures. This chapter presents formatting requirements for qiime 2 metadata files, discussion of how to validate your metadata files for use with qiime.
from blog.csdn.net
This guide assumes you have installed qiime 2 using one of the procedures in the install documents and completed the moving pictures. This chapter presents formatting requirements for qiime 2 metadata files, discussion of how to validate your metadata files for use with qiime. A dataframe can be retrieved from the metadata object for further. Metadata objects have various methods to access, filter, and merge data. In qiime 2, sample metadata may include technical details, such as the dna barcodes that were used for each sample in a multiplexed. Smaller counts will result in inaccurate models, and may result in errors. Several scripts in qiime, including filter_samples_from_otu_table.py, filter_distance_matrix.py, and filter_fasta.py,. The filter (qiime2.metadata.metadata.filter_columns) method can be used to restrict column types,.
0046【宏基因组】qiime2官方教程实践1Moving pictures of the human microbiome_qiime2计算组间差异CSDN博客
Qiime Filter Metadata Several scripts in qiime, including filter_samples_from_otu_table.py, filter_distance_matrix.py, and filter_fasta.py,. Several scripts in qiime, including filter_samples_from_otu_table.py, filter_distance_matrix.py, and filter_fasta.py,. This chapter presents formatting requirements for qiime 2 metadata files, discussion of how to validate your metadata files for use with qiime. Metadata objects have various methods to access, filter, and merge data. This guide assumes you have installed qiime 2 using one of the procedures in the install documents and completed the moving pictures. The filter (qiime2.metadata.metadata.filter_columns) method can be used to restrict column types,. In qiime 2, sample metadata may include technical details, such as the dna barcodes that were used for each sample in a multiplexed. A dataframe can be retrieved from the metadata object for further. Smaller counts will result in inaccurate models, and may result in errors.
From forum.qiime2.org
Qualityfilter paired end illumina User Support QIIME 2 Forum Qiime Filter Metadata This chapter presents formatting requirements for qiime 2 metadata files, discussion of how to validate your metadata files for use with qiime. This guide assumes you have installed qiime 2 using one of the procedures in the install documents and completed the moving pictures. Metadata objects have various methods to access, filter, and merge data. In qiime 2, sample metadata. Qiime Filter Metadata.
From slideplayer.com
Independent scientist ppt download Qiime Filter Metadata This chapter presents formatting requirements for qiime 2 metadata files, discussion of how to validate your metadata files for use with qiime. Several scripts in qiime, including filter_samples_from_otu_table.py, filter_distance_matrix.py, and filter_fasta.py,. Smaller counts will result in inaccurate models, and may result in errors. In qiime 2, sample metadata may include technical details, such as the dna barcodes that were used. Qiime Filter Metadata.
From www.youtube.com
inar Metagenomic Analyses with QIIME 2 Using Jupyter Notebooks in VICE YouTube Qiime Filter Metadata This chapter presents formatting requirements for qiime 2 metadata files, discussion of how to validate your metadata files for use with qiime. Smaller counts will result in inaccurate models, and may result in errors. Several scripts in qiime, including filter_samples_from_otu_table.py, filter_distance_matrix.py, and filter_fasta.py,. A dataframe can be retrieved from the metadata object for further. The filter (qiime2.metadata.metadata.filter_columns) method can be. Qiime Filter Metadata.
From neatseq-flow.readthedocs.io
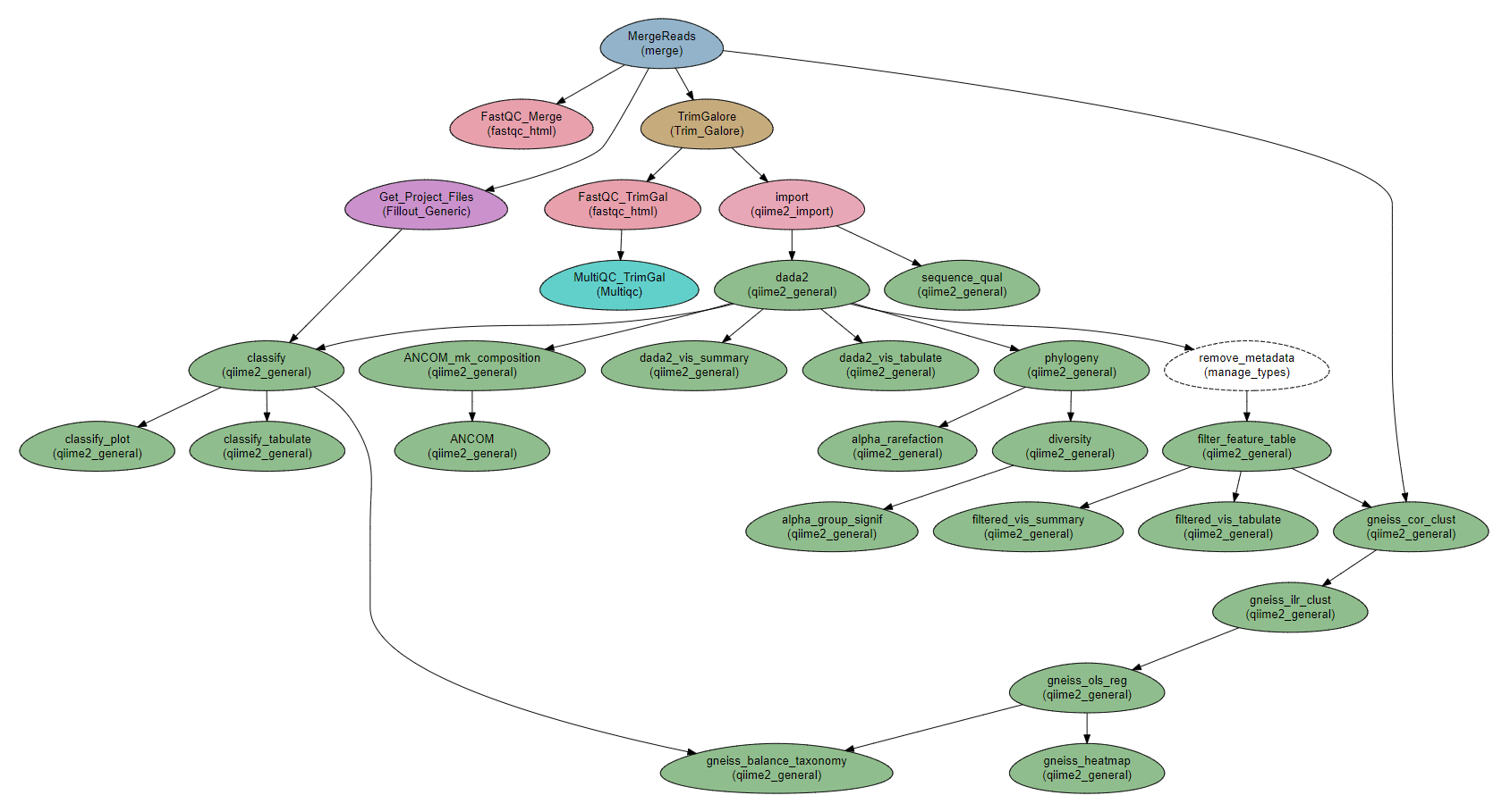
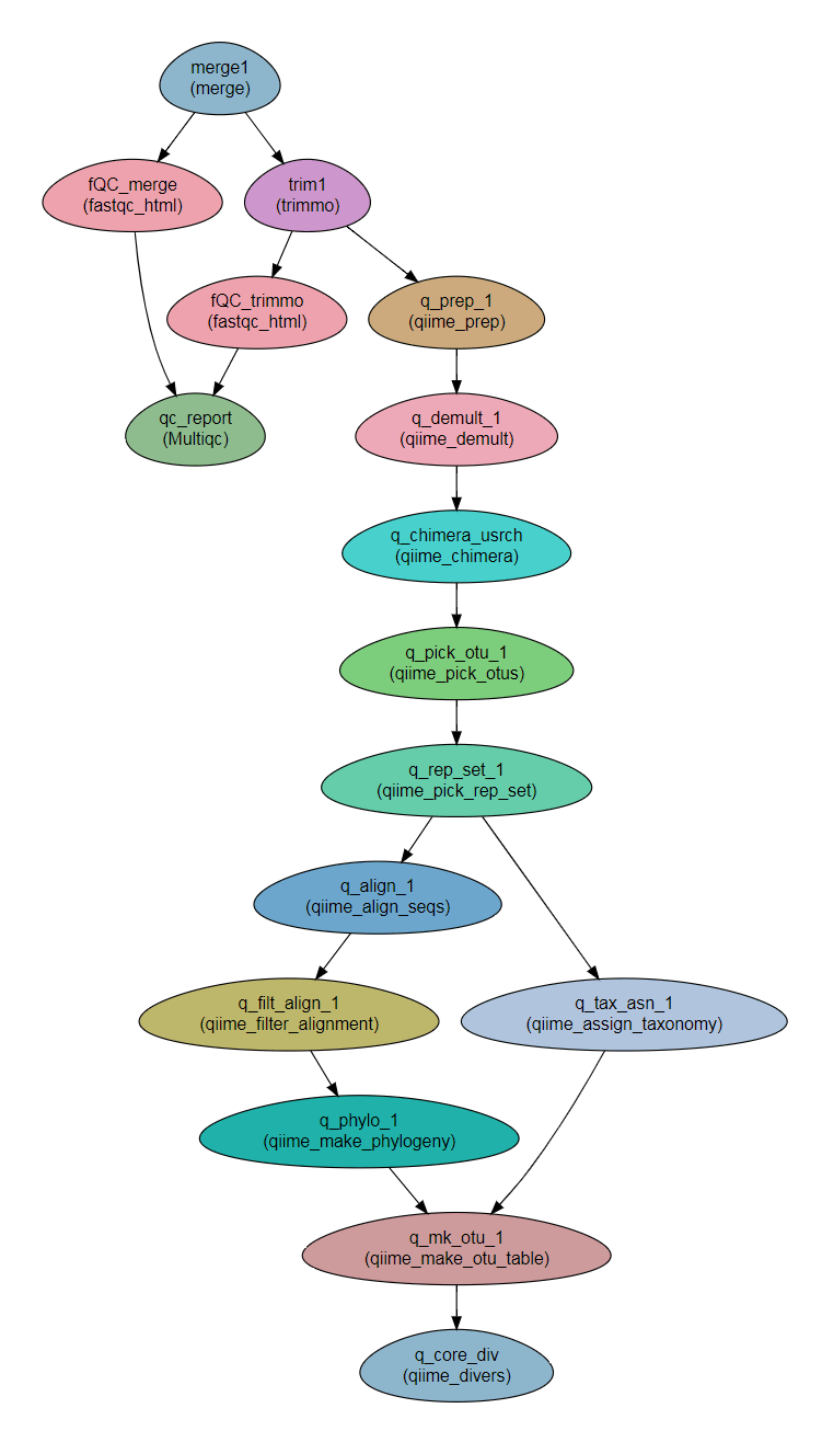
Microbiome analysis using QIIME — NeatSeq_Flow Module Repository 1.5.0 documentation Qiime Filter Metadata Metadata objects have various methods to access, filter, and merge data. The filter (qiime2.metadata.metadata.filter_columns) method can be used to restrict column types,. This chapter presents formatting requirements for qiime 2 metadata files, discussion of how to validate your metadata files for use with qiime. In qiime 2, sample metadata may include technical details, such as the dna barcodes that were. Qiime Filter Metadata.
From github.com
mycobiome/04RPrepareTCGAdataforQiimeandplotalphadiversity.R at master · knightlab Qiime Filter Metadata The filter (qiime2.metadata.metadata.filter_columns) method can be used to restrict column types,. This guide assumes you have installed qiime 2 using one of the procedures in the install documents and completed the moving pictures. Several scripts in qiime, including filter_samples_from_otu_table.py, filter_distance_matrix.py, and filter_fasta.py,. Smaller counts will result in inaccurate models, and may result in errors. A dataframe can be retrieved from. Qiime Filter Metadata.
From www.researchgate.net
Qiime2 No reads passed the filter. How to set the trunc value? ResearchGate Qiime Filter Metadata This chapter presents formatting requirements for qiime 2 metadata files, discussion of how to validate your metadata files for use with qiime. Smaller counts will result in inaccurate models, and may result in errors. A dataframe can be retrieved from the metadata object for further. In qiime 2, sample metadata may include technical details, such as the dna barcodes that. Qiime Filter Metadata.
From fastphototagger.sourceforge.net
Metadata Search Qiime Filter Metadata Metadata objects have various methods to access, filter, and merge data. Smaller counts will result in inaccurate models, and may result in errors. A dataframe can be retrieved from the metadata object for further. This chapter presents formatting requirements for qiime 2 metadata files, discussion of how to validate your metadata files for use with qiime. Several scripts in qiime,. Qiime Filter Metadata.
From www.youtube.com
Video 1 QIIME 2 💻 Obtain the data, SEQUENCES, BARCODES, METADATA FILES Atacama soil microbiome Qiime Filter Metadata Several scripts in qiime, including filter_samples_from_otu_table.py, filter_distance_matrix.py, and filter_fasta.py,. A dataframe can be retrieved from the metadata object for further. In qiime 2, sample metadata may include technical details, such as the dna barcodes that were used for each sample in a multiplexed. This guide assumes you have installed qiime 2 using one of the procedures in the install documents. Qiime Filter Metadata.
From forum.qiime2.org
Downloading metadata for taxonomy User Support QIIME 2 Forum Qiime Filter Metadata Metadata objects have various methods to access, filter, and merge data. This chapter presents formatting requirements for qiime 2 metadata files, discussion of how to validate your metadata files for use with qiime. Smaller counts will result in inaccurate models, and may result in errors. The filter (qiime2.metadata.metadata.filter_columns) method can be used to restrict column types,. Several scripts in qiime,. Qiime Filter Metadata.
From blog.csdn.net
0046【宏基因组】qiime2官方教程实践1Moving pictures of the human microbiome_qiime2计算组间差异CSDN博客 Qiime Filter Metadata Smaller counts will result in inaccurate models, and may result in errors. The filter (qiime2.metadata.metadata.filter_columns) method can be used to restrict column types,. Metadata objects have various methods to access, filter, and merge data. This guide assumes you have installed qiime 2 using one of the procedures in the install documents and completed the moving pictures. Several scripts in qiime,. Qiime Filter Metadata.
From bioinformatics.ccr.cancer.gov
Metadata and importing Microbiome Analysis with QIIME2 Qiime Filter Metadata This guide assumes you have installed qiime 2 using one of the procedures in the install documents and completed the moving pictures. Metadata objects have various methods to access, filter, and merge data. The filter (qiime2.metadata.metadata.filter_columns) method can be used to restrict column types,. This chapter presents formatting requirements for qiime 2 metadata files, discussion of how to validate your. Qiime Filter Metadata.
From www.researchgate.net
QIIME 2 bar plot of the top five most abundant bacterial genera per... Download Scientific Diagram Qiime Filter Metadata In qiime 2, sample metadata may include technical details, such as the dna barcodes that were used for each sample in a multiplexed. This guide assumes you have installed qiime 2 using one of the procedures in the install documents and completed the moving pictures. Several scripts in qiime, including filter_samples_from_otu_table.py, filter_distance_matrix.py, and filter_fasta.py,. Smaller counts will result in inaccurate. Qiime Filter Metadata.
From forum.qiime2.org
qiime qualityfilter qscore and apply the qiime deblur denoise16S General Discussion QIIME Qiime Filter Metadata The filter (qiime2.metadata.metadata.filter_columns) method can be used to restrict column types,. This chapter presents formatting requirements for qiime 2 metadata files, discussion of how to validate your metadata files for use with qiime. A dataframe can be retrieved from the metadata object for further. Several scripts in qiime, including filter_samples_from_otu_table.py, filter_distance_matrix.py, and filter_fasta.py,. Smaller counts will result in inaccurate models,. Qiime Filter Metadata.
From slideplayer.com
Independent scientist ppt download Qiime Filter Metadata This chapter presents formatting requirements for qiime 2 metadata files, discussion of how to validate your metadata files for use with qiime. Several scripts in qiime, including filter_samples_from_otu_table.py, filter_distance_matrix.py, and filter_fasta.py,. Smaller counts will result in inaccurate models, and may result in errors. Metadata objects have various methods to access, filter, and merge data. The filter (qiime2.metadata.metadata.filter_columns) method can be. Qiime Filter Metadata.
From blog.csdn.net
0046【宏基因组】qiime2官方教程实践1Moving pictures of the human microbiome_qiime2计算组间差异CSDN博客 Qiime Filter Metadata In qiime 2, sample metadata may include technical details, such as the dna barcodes that were used for each sample in a multiplexed. The filter (qiime2.metadata.metadata.filter_columns) method can be used to restrict column types,. This guide assumes you have installed qiime 2 using one of the procedures in the install documents and completed the moving pictures. Smaller counts will result. Qiime Filter Metadata.
From maveric-informatics.readthedocs.io
QIIME2 — MAVERIC Informatics documentation Qiime Filter Metadata Smaller counts will result in inaccurate models, and may result in errors. Several scripts in qiime, including filter_samples_from_otu_table.py, filter_distance_matrix.py, and filter_fasta.py,. Metadata objects have various methods to access, filter, and merge data. A dataframe can be retrieved from the metadata object for further. The filter (qiime2.metadata.metadata.filter_columns) method can be used to restrict column types,. This guide assumes you have installed. Qiime Filter Metadata.
From github.com
Document QIIME 2 metadata merging complications · Issue 393 · biocore/empress · GitHub Qiime Filter Metadata The filter (qiime2.metadata.metadata.filter_columns) method can be used to restrict column types,. Smaller counts will result in inaccurate models, and may result in errors. This guide assumes you have installed qiime 2 using one of the procedures in the install documents and completed the moving pictures. Metadata objects have various methods to access, filter, and merge data. Several scripts in qiime,. Qiime Filter Metadata.
From forum.qiime2.org
qiime qualityfilter qscore and apply the qiime deblur denoise16S General Discussion QIIME Qiime Filter Metadata This guide assumes you have installed qiime 2 using one of the procedures in the install documents and completed the moving pictures. Smaller counts will result in inaccurate models, and may result in errors. In qiime 2, sample metadata may include technical details, such as the dna barcodes that were used for each sample in a multiplexed. Several scripts in. Qiime Filter Metadata.
From forum.qiime2.org
Qiime2R PCoA with ggplot metadata labels issue Other Bioinformatics Tools QIIME 2 Forum Qiime Filter Metadata This chapter presents formatting requirements for qiime 2 metadata files, discussion of how to validate your metadata files for use with qiime. Smaller counts will result in inaccurate models, and may result in errors. In qiime 2, sample metadata may include technical details, such as the dna barcodes that were used for each sample in a multiplexed. Several scripts in. Qiime Filter Metadata.
From bioinformatics.ccr.cancer.gov
Metadata and importing Microbiome Analysis with QIIME2 Qiime Filter Metadata In qiime 2, sample metadata may include technical details, such as the dna barcodes that were used for each sample in a multiplexed. The filter (qiime2.metadata.metadata.filter_columns) method can be used to restrict column types,. Smaller counts will result in inaccurate models, and may result in errors. This guide assumes you have installed qiime 2 using one of the procedures in. Qiime Filter Metadata.
From blog.csdn.net
QIIME 2教程. 17鉴定和过滤嵌合体q2vsearch(2021.2)CSDN博客 Qiime Filter Metadata The filter (qiime2.metadata.metadata.filter_columns) method can be used to restrict column types,. Smaller counts will result in inaccurate models, and may result in errors. This chapter presents formatting requirements for qiime 2 metadata files, discussion of how to validate your metadata files for use with qiime. This guide assumes you have installed qiime 2 using one of the procedures in the. Qiime Filter Metadata.
From www.youtube.com
METADATA file QIIME 2 debe contender estos datos bioinformática microbiome sequencing YouTube Qiime Filter Metadata Several scripts in qiime, including filter_samples_from_otu_table.py, filter_distance_matrix.py, and filter_fasta.py,. Smaller counts will result in inaccurate models, and may result in errors. A dataframe can be retrieved from the metadata object for further. This guide assumes you have installed qiime 2 using one of the procedures in the install documents and completed the moving pictures. In qiime 2, sample metadata may. Qiime Filter Metadata.
From www.youtube.com
Configure Metadata Filters for Entity List in Power Portal like Shopping site product filters Qiime Filter Metadata This chapter presents formatting requirements for qiime 2 metadata files, discussion of how to validate your metadata files for use with qiime. In qiime 2, sample metadata may include technical details, such as the dna barcodes that were used for each sample in a multiplexed. Several scripts in qiime, including filter_samples_from_otu_table.py, filter_distance_matrix.py, and filter_fasta.py,. Smaller counts will result in inaccurate. Qiime Filter Metadata.
From www.mdpi.com
BioTech Free FullText Qiime Artifact eXtractor (qax) A Fast and Versatile Tool to Interact Qiime Filter Metadata Several scripts in qiime, including filter_samples_from_otu_table.py, filter_distance_matrix.py, and filter_fasta.py,. In qiime 2, sample metadata may include technical details, such as the dna barcodes that were used for each sample in a multiplexed. Metadata objects have various methods to access, filter, and merge data. The filter (qiime2.metadata.metadata.filter_columns) method can be used to restrict column types,. This guide assumes you have installed. Qiime Filter Metadata.
From blog.csdn.net
qiime2 过滤feature qiime featuretable filterfeaturesCSDN博客 Qiime Filter Metadata Metadata objects have various methods to access, filter, and merge data. A dataframe can be retrieved from the metadata object for further. Smaller counts will result in inaccurate models, and may result in errors. This chapter presents formatting requirements for qiime 2 metadata files, discussion of how to validate your metadata files for use with qiime. In qiime 2, sample. Qiime Filter Metadata.
From www.amazon.com
Bioinformatic and Statistical Analysis of Microbiome Data From Raw Sequences to Advanced Qiime Filter Metadata Smaller counts will result in inaccurate models, and may result in errors. A dataframe can be retrieved from the metadata object for further. The filter (qiime2.metadata.metadata.filter_columns) method can be used to restrict column types,. Metadata objects have various methods to access, filter, and merge data. Several scripts in qiime, including filter_samples_from_otu_table.py, filter_distance_matrix.py, and filter_fasta.py,. In qiime 2, sample metadata may. Qiime Filter Metadata.
From neatseq-flow.readthedocs.io
Microbiome analysis using QIIME2 — NeatSeq_Flow Module Repository 1.5.0 documentation Qiime Filter Metadata This guide assumes you have installed qiime 2 using one of the procedures in the install documents and completed the moving pictures. This chapter presents formatting requirements for qiime 2 metadata files, discussion of how to validate your metadata files for use with qiime. A dataframe can be retrieved from the metadata object for further. Metadata objects have various methods. Qiime Filter Metadata.