Apa Artinya Botani . Ilmu botani sangat penting karena tumbuhan merupakan komponen utama ekosistem bumi yang berperan dalam menghasilkan oksigen, menyediakan makanan, serta berperan dalam siklus nutrisi. Arti lainnya dari botani adalah ilmu. Botani adalah ilmu yang mempelajari tumbuhan: botani merupakan cabang ilmu biologi yang mempelajari tentang tumbuhan, termasuk pohon, semak, rumput, lumut, ganggang, dan sebagainya. berikut ini arti, makna, pengertian, dan definisi botani lengkap dengan contoh penggunaan kata botani. definisi/arti kata 'botani' di kamus besar bahasa indonesia (kbbi) adalah n cabang biologi tentang kehidupan tumbuh.
from www.youtube.com
definisi/arti kata 'botani' di kamus besar bahasa indonesia (kbbi) adalah n cabang biologi tentang kehidupan tumbuh. berikut ini arti, makna, pengertian, dan definisi botani lengkap dengan contoh penggunaan kata botani. botani merupakan cabang ilmu biologi yang mempelajari tentang tumbuhan, termasuk pohon, semak, rumput, lumut, ganggang, dan sebagainya. Arti lainnya dari botani adalah ilmu. Botani adalah ilmu yang mempelajari tumbuhan: Ilmu botani sangat penting karena tumbuhan merupakan komponen utama ekosistem bumi yang berperan dalam menghasilkan oksigen, menyediakan makanan, serta berperan dalam siklus nutrisi.
Apa itu Botani ? Pengertian Botani dan Manfaat Belajar Botani Untukmu
Apa Artinya Botani Ilmu botani sangat penting karena tumbuhan merupakan komponen utama ekosistem bumi yang berperan dalam menghasilkan oksigen, menyediakan makanan, serta berperan dalam siklus nutrisi. botani merupakan cabang ilmu biologi yang mempelajari tentang tumbuhan, termasuk pohon, semak, rumput, lumut, ganggang, dan sebagainya. Ilmu botani sangat penting karena tumbuhan merupakan komponen utama ekosistem bumi yang berperan dalam menghasilkan oksigen, menyediakan makanan, serta berperan dalam siklus nutrisi. berikut ini arti, makna, pengertian, dan definisi botani lengkap dengan contoh penggunaan kata botani. Arti lainnya dari botani adalah ilmu. definisi/arti kata 'botani' di kamus besar bahasa indonesia (kbbi) adalah n cabang biologi tentang kehidupan tumbuh. Botani adalah ilmu yang mempelajari tumbuhan:
From www.studocu.com
Botani Forensik 2 BOTANI FORENSIK Ilmu forensik secara umum yang Apa Artinya Botani berikut ini arti, makna, pengertian, dan definisi botani lengkap dengan contoh penggunaan kata botani. Botani adalah ilmu yang mempelajari tumbuhan: botani merupakan cabang ilmu biologi yang mempelajari tentang tumbuhan, termasuk pohon, semak, rumput, lumut, ganggang, dan sebagainya. Arti lainnya dari botani adalah ilmu. definisi/arti kata 'botani' di kamus besar bahasa indonesia (kbbi) adalah n cabang biologi tentang. Apa Artinya Botani.
From edu2k.net
Domina las normas APA con estos cursos online Apa Artinya Botani botani merupakan cabang ilmu biologi yang mempelajari tentang tumbuhan, termasuk pohon, semak, rumput, lumut, ganggang, dan sebagainya. Ilmu botani sangat penting karena tumbuhan merupakan komponen utama ekosistem bumi yang berperan dalam menghasilkan oksigen, menyediakan makanan, serta berperan dalam siklus nutrisi. definisi/arti kata 'botani' di kamus besar bahasa indonesia (kbbi) adalah n cabang biologi tentang kehidupan tumbuh. Botani adalah. Apa Artinya Botani.
From www.eyqahasnan.com
Kekal Putih Dengan Minuman Campuran Botani Apa Artinya Botani Botani adalah ilmu yang mempelajari tumbuhan: botani merupakan cabang ilmu biologi yang mempelajari tentang tumbuhan, termasuk pohon, semak, rumput, lumut, ganggang, dan sebagainya. Arti lainnya dari botani adalah ilmu. definisi/arti kata 'botani' di kamus besar bahasa indonesia (kbbi) adalah n cabang biologi tentang kehidupan tumbuh. berikut ini arti, makna, pengertian, dan definisi botani lengkap dengan contoh penggunaan. Apa Artinya Botani.
From grantnsaipan.blogspot.com
grantnsaipan Apa Artinya Taman Botani Apa Artinya Botani berikut ini arti, makna, pengertian, dan definisi botani lengkap dengan contoh penggunaan kata botani. definisi/arti kata 'botani' di kamus besar bahasa indonesia (kbbi) adalah n cabang biologi tentang kehidupan tumbuh. Arti lainnya dari botani adalah ilmu. Ilmu botani sangat penting karena tumbuhan merupakan komponen utama ekosistem bumi yang berperan dalam menghasilkan oksigen, menyediakan makanan, serta berperan dalam siklus. Apa Artinya Botani.
From botani.com.au
Botani Skin Structure and Your Layers of Skin Apa Artinya Botani Botani adalah ilmu yang mempelajari tumbuhan: Ilmu botani sangat penting karena tumbuhan merupakan komponen utama ekosistem bumi yang berperan dalam menghasilkan oksigen, menyediakan makanan, serta berperan dalam siklus nutrisi. definisi/arti kata 'botani' di kamus besar bahasa indonesia (kbbi) adalah n cabang biologi tentang kehidupan tumbuh. berikut ini arti, makna, pengertian, dan definisi botani lengkap dengan contoh penggunaan kata. Apa Artinya Botani.
From www.vrogue.co
Gambar Menanam Botani Tanaman Terestrial Daun Bunga T vrogue.co Apa Artinya Botani Arti lainnya dari botani adalah ilmu. botani merupakan cabang ilmu biologi yang mempelajari tentang tumbuhan, termasuk pohon, semak, rumput, lumut, ganggang, dan sebagainya. Botani adalah ilmu yang mempelajari tumbuhan: Ilmu botani sangat penting karena tumbuhan merupakan komponen utama ekosistem bumi yang berperan dalam menghasilkan oksigen, menyediakan makanan, serta berperan dalam siklus nutrisi. definisi/arti kata 'botani' di kamus besar. Apa Artinya Botani.
From www.pinterest.at
APA Format Everything You Need to Know Here EasyBib Apa Writing Apa Artinya Botani Botani adalah ilmu yang mempelajari tumbuhan: berikut ini arti, makna, pengertian, dan definisi botani lengkap dengan contoh penggunaan kata botani. Ilmu botani sangat penting karena tumbuhan merupakan komponen utama ekosistem bumi yang berperan dalam menghasilkan oksigen, menyediakan makanan, serta berperan dalam siklus nutrisi. definisi/arti kata 'botani' di kamus besar bahasa indonesia (kbbi) adalah n cabang biologi tentang kehidupan. Apa Artinya Botani.
From www.alamy.com
Botanical Gardens (Taman Botani) in Putrajaya near Kuala Lumpur Apa Artinya Botani Ilmu botani sangat penting karena tumbuhan merupakan komponen utama ekosistem bumi yang berperan dalam menghasilkan oksigen, menyediakan makanan, serta berperan dalam siklus nutrisi. definisi/arti kata 'botani' di kamus besar bahasa indonesia (kbbi) adalah n cabang biologi tentang kehidupan tumbuh. Botani adalah ilmu yang mempelajari tumbuhan: botani merupakan cabang ilmu biologi yang mempelajari tentang tumbuhan, termasuk pohon, semak, rumput,. Apa Artinya Botani.
From library.ukwms.ac.id
Botani Farmasi PERPUSTAKAAN UNIVERSITAS KATOLIK WIDYA MANDALA SURABAYA Apa Artinya Botani botani merupakan cabang ilmu biologi yang mempelajari tentang tumbuhan, termasuk pohon, semak, rumput, lumut, ganggang, dan sebagainya. Ilmu botani sangat penting karena tumbuhan merupakan komponen utama ekosistem bumi yang berperan dalam menghasilkan oksigen, menyediakan makanan, serta berperan dalam siklus nutrisi. definisi/arti kata 'botani' di kamus besar bahasa indonesia (kbbi) adalah n cabang biologi tentang kehidupan tumbuh. Arti lainnya. Apa Artinya Botani.
From www.researchgate.net
(PDF) PEMBELAJARAN BOTANI SASTRA DI ERA MILENIAL Apa Artinya Botani Botani adalah ilmu yang mempelajari tumbuhan: Ilmu botani sangat penting karena tumbuhan merupakan komponen utama ekosistem bumi yang berperan dalam menghasilkan oksigen, menyediakan makanan, serta berperan dalam siklus nutrisi. botani merupakan cabang ilmu biologi yang mempelajari tentang tumbuhan, termasuk pohon, semak, rumput, lumut, ganggang, dan sebagainya. definisi/arti kata 'botani' di kamus besar bahasa indonesia (kbbi) adalah n cabang. Apa Artinya Botani.
From journal.asritani.or.id
Botani Publikasi Ilmu Tanaman dan Agribisnis Apa Artinya Botani berikut ini arti, makna, pengertian, dan definisi botani lengkap dengan contoh penggunaan kata botani. Ilmu botani sangat penting karena tumbuhan merupakan komponen utama ekosistem bumi yang berperan dalam menghasilkan oksigen, menyediakan makanan, serta berperan dalam siklus nutrisi. botani merupakan cabang ilmu biologi yang mempelajari tentang tumbuhan, termasuk pohon, semak, rumput, lumut, ganggang, dan sebagainya. Arti lainnya dari botani. Apa Artinya Botani.
From jember.jatimnetwork.com
Nikmati Pemandangan Alam, Taman Botani Sukorambi Jember Sediakan Apa Artinya Botani definisi/arti kata 'botani' di kamus besar bahasa indonesia (kbbi) adalah n cabang biologi tentang kehidupan tumbuh. botani merupakan cabang ilmu biologi yang mempelajari tentang tumbuhan, termasuk pohon, semak, rumput, lumut, ganggang, dan sebagainya. Arti lainnya dari botani adalah ilmu. Botani adalah ilmu yang mempelajari tumbuhan: berikut ini arti, makna, pengertian, dan definisi botani lengkap dengan contoh penggunaan. Apa Artinya Botani.
From www.youtube.com
Apa itu Botani ? Pengertian Botani dan Manfaat Belajar Botani Untukmu Apa Artinya Botani berikut ini arti, makna, pengertian, dan definisi botani lengkap dengan contoh penggunaan kata botani. Arti lainnya dari botani adalah ilmu. definisi/arti kata 'botani' di kamus besar bahasa indonesia (kbbi) adalah n cabang biologi tentang kehidupan tumbuh. Botani adalah ilmu yang mempelajari tumbuhan: Ilmu botani sangat penting karena tumbuhan merupakan komponen utama ekosistem bumi yang berperan dalam menghasilkan oksigen,. Apa Artinya Botani.
From www.studocu.com
08 Botani PENUNTUN DAN LEMBAR KERJA PRAKTIKUM BOTANI BAB I HISTOLOGI Apa Artinya Botani definisi/arti kata 'botani' di kamus besar bahasa indonesia (kbbi) adalah n cabang biologi tentang kehidupan tumbuh. Ilmu botani sangat penting karena tumbuhan merupakan komponen utama ekosistem bumi yang berperan dalam menghasilkan oksigen, menyediakan makanan, serta berperan dalam siklus nutrisi. Arti lainnya dari botani adalah ilmu. Botani adalah ilmu yang mempelajari tumbuhan: berikut ini arti, makna, pengertian, dan definisi. Apa Artinya Botani.
From pixabay.com
Bunga Botani Tanaman Liar Berbunga Foto gratis di Pixabay Pixabay Apa Artinya Botani berikut ini arti, makna, pengertian, dan definisi botani lengkap dengan contoh penggunaan kata botani. Arti lainnya dari botani adalah ilmu. Botani adalah ilmu yang mempelajari tumbuhan: Ilmu botani sangat penting karena tumbuhan merupakan komponen utama ekosistem bumi yang berperan dalam menghasilkan oksigen, menyediakan makanan, serta berperan dalam siklus nutrisi. botani merupakan cabang ilmu biologi yang mempelajari tentang tumbuhan,. Apa Artinya Botani.
From www.omahbse.com
Apa yang dimaksud dengan zoologi dan botani? OmahBSE Apa Artinya Botani Ilmu botani sangat penting karena tumbuhan merupakan komponen utama ekosistem bumi yang berperan dalam menghasilkan oksigen, menyediakan makanan, serta berperan dalam siklus nutrisi. berikut ini arti, makna, pengertian, dan definisi botani lengkap dengan contoh penggunaan kata botani. Arti lainnya dari botani adalah ilmu. definisi/arti kata 'botani' di kamus besar bahasa indonesia (kbbi) adalah n cabang biologi tentang kehidupan. Apa Artinya Botani.
From www.slideshare.net
Klasifikasi tanaman secara botani Apa Artinya Botani berikut ini arti, makna, pengertian, dan definisi botani lengkap dengan contoh penggunaan kata botani. definisi/arti kata 'botani' di kamus besar bahasa indonesia (kbbi) adalah n cabang biologi tentang kehidupan tumbuh. Ilmu botani sangat penting karena tumbuhan merupakan komponen utama ekosistem bumi yang berperan dalam menghasilkan oksigen, menyediakan makanan, serta berperan dalam siklus nutrisi. Arti lainnya dari botani adalah. Apa Artinya Botani.
From moch-ansor.blogspot.com
BOTANI DAN VARITAS Perkebunan Kelapa Sawit Apa Artinya Botani berikut ini arti, makna, pengertian, dan definisi botani lengkap dengan contoh penggunaan kata botani. Arti lainnya dari botani adalah ilmu. definisi/arti kata 'botani' di kamus besar bahasa indonesia (kbbi) adalah n cabang biologi tentang kehidupan tumbuh. Botani adalah ilmu yang mempelajari tumbuhan: Ilmu botani sangat penting karena tumbuhan merupakan komponen utama ekosistem bumi yang berperan dalam menghasilkan oksigen,. Apa Artinya Botani.
From id.scribd.com
BAB 5 Apa Artinya Dekolonisasi PDF Apa Artinya Botani botani merupakan cabang ilmu biologi yang mempelajari tentang tumbuhan, termasuk pohon, semak, rumput, lumut, ganggang, dan sebagainya. Botani adalah ilmu yang mempelajari tumbuhan: definisi/arti kata 'botani' di kamus besar bahasa indonesia (kbbi) adalah n cabang biologi tentang kehidupan tumbuh. Ilmu botani sangat penting karena tumbuhan merupakan komponen utama ekosistem bumi yang berperan dalam menghasilkan oksigen, menyediakan makanan, serta. Apa Artinya Botani.
From www.youtube.com
APA IU ILMU BOTANI? YouTube Apa Artinya Botani berikut ini arti, makna, pengertian, dan definisi botani lengkap dengan contoh penggunaan kata botani. botani merupakan cabang ilmu biologi yang mempelajari tentang tumbuhan, termasuk pohon, semak, rumput, lumut, ganggang, dan sebagainya. Botani adalah ilmu yang mempelajari tumbuhan: Arti lainnya dari botani adalah ilmu. definisi/arti kata 'botani' di kamus besar bahasa indonesia (kbbi) adalah n cabang biologi tentang. Apa Artinya Botani.
From www.halamanbogor.com
Open BO Apa Artinya dan Mengapa Harus Dihindari? Cek Pengalaman Yang Apa Artinya Botani berikut ini arti, makna, pengertian, dan definisi botani lengkap dengan contoh penggunaan kata botani. botani merupakan cabang ilmu biologi yang mempelajari tentang tumbuhan, termasuk pohon, semak, rumput, lumut, ganggang, dan sebagainya. Botani adalah ilmu yang mempelajari tumbuhan: Ilmu botani sangat penting karena tumbuhan merupakan komponen utama ekosistem bumi yang berperan dalam menghasilkan oksigen, menyediakan makanan, serta berperan dalam. Apa Artinya Botani.
From www.scribd.com
PLACE (1) APA ARTINYAhlm 1018 PDF Apa Artinya Botani botani merupakan cabang ilmu biologi yang mempelajari tentang tumbuhan, termasuk pohon, semak, rumput, lumut, ganggang, dan sebagainya. Botani adalah ilmu yang mempelajari tumbuhan: Arti lainnya dari botani adalah ilmu. definisi/arti kata 'botani' di kamus besar bahasa indonesia (kbbi) adalah n cabang biologi tentang kehidupan tumbuh. Ilmu botani sangat penting karena tumbuhan merupakan komponen utama ekosistem bumi yang berperan. Apa Artinya Botani.
From grantnsaipan.blogspot.com
grantnsaipan Apa Artinya Taman Botani Apa Artinya Botani berikut ini arti, makna, pengertian, dan definisi botani lengkap dengan contoh penggunaan kata botani. Ilmu botani sangat penting karena tumbuhan merupakan komponen utama ekosistem bumi yang berperan dalam menghasilkan oksigen, menyediakan makanan, serta berperan dalam siklus nutrisi. Botani adalah ilmu yang mempelajari tumbuhan: botani merupakan cabang ilmu biologi yang mempelajari tentang tumbuhan, termasuk pohon, semak, rumput, lumut, ganggang,. Apa Artinya Botani.
From www.studocu.com
Rangkuman Materi Botani 1 RANGKUMAN MATERI HMP102_B_ Apa itu botani Apa Artinya Botani berikut ini arti, makna, pengertian, dan definisi botani lengkap dengan contoh penggunaan kata botani. botani merupakan cabang ilmu biologi yang mempelajari tentang tumbuhan, termasuk pohon, semak, rumput, lumut, ganggang, dan sebagainya. Arti lainnya dari botani adalah ilmu. Ilmu botani sangat penting karena tumbuhan merupakan komponen utama ekosistem bumi yang berperan dalam menghasilkan oksigen, menyediakan makanan, serta berperan dalam. Apa Artinya Botani.
From id.scribd.com
Apa Artinya Iman ? PDF Apa Artinya Botani berikut ini arti, makna, pengertian, dan definisi botani lengkap dengan contoh penggunaan kata botani. Botani adalah ilmu yang mempelajari tumbuhan: Ilmu botani sangat penting karena tumbuhan merupakan komponen utama ekosistem bumi yang berperan dalam menghasilkan oksigen, menyediakan makanan, serta berperan dalam siklus nutrisi. definisi/arti kata 'botani' di kamus besar bahasa indonesia (kbbi) adalah n cabang biologi tentang kehidupan. Apa Artinya Botani.
From webapi.bu.edu
🔥 Apa format guide. The Complete Guide to APA Format in 2020. 20221108 Apa Artinya Botani definisi/arti kata 'botani' di kamus besar bahasa indonesia (kbbi) adalah n cabang biologi tentang kehidupan tumbuh. botani merupakan cabang ilmu biologi yang mempelajari tentang tumbuhan, termasuk pohon, semak, rumput, lumut, ganggang, dan sebagainya. Ilmu botani sangat penting karena tumbuhan merupakan komponen utama ekosistem bumi yang berperan dalam menghasilkan oksigen, menyediakan makanan, serta berperan dalam siklus nutrisi. Botani adalah. Apa Artinya Botani.
From www.studocu.com
Rangkuman materi botani A. Pengertian Botani Botani adalah cabang Apa Artinya Botani botani merupakan cabang ilmu biologi yang mempelajari tentang tumbuhan, termasuk pohon, semak, rumput, lumut, ganggang, dan sebagainya. Ilmu botani sangat penting karena tumbuhan merupakan komponen utama ekosistem bumi yang berperan dalam menghasilkan oksigen, menyediakan makanan, serta berperan dalam siklus nutrisi. Arti lainnya dari botani adalah ilmu. Botani adalah ilmu yang mempelajari tumbuhan: berikut ini arti, makna, pengertian, dan. Apa Artinya Botani.
From www.tiredgarden.info
Apa Itu Taman Botani? Yuk Edukasi Sambil Relaksasi Apa Artinya Botani Arti lainnya dari botani adalah ilmu. Ilmu botani sangat penting karena tumbuhan merupakan komponen utama ekosistem bumi yang berperan dalam menghasilkan oksigen, menyediakan makanan, serta berperan dalam siklus nutrisi. botani merupakan cabang ilmu biologi yang mempelajari tentang tumbuhan, termasuk pohon, semak, rumput, lumut, ganggang, dan sebagainya. definisi/arti kata 'botani' di kamus besar bahasa indonesia (kbbi) adalah n cabang. Apa Artinya Botani.
From naadianesmith.blogspot.com
apa yang menarik di taman botani shah alam Diane Smith Apa Artinya Botani berikut ini arti, makna, pengertian, dan definisi botani lengkap dengan contoh penggunaan kata botani. Arti lainnya dari botani adalah ilmu. Botani adalah ilmu yang mempelajari tumbuhan: definisi/arti kata 'botani' di kamus besar bahasa indonesia (kbbi) adalah n cabang biologi tentang kehidupan tumbuh. Ilmu botani sangat penting karena tumbuhan merupakan komponen utama ekosistem bumi yang berperan dalam menghasilkan oksigen,. Apa Artinya Botani.
From id.hutomosungkar.com
44+ Apa Artinya Here Are What We Will Do Hutomo Apa Artinya Botani Ilmu botani sangat penting karena tumbuhan merupakan komponen utama ekosistem bumi yang berperan dalam menghasilkan oksigen, menyediakan makanan, serta berperan dalam siklus nutrisi. definisi/arti kata 'botani' di kamus besar bahasa indonesia (kbbi) adalah n cabang biologi tentang kehidupan tumbuh. Arti lainnya dari botani adalah ilmu. Botani adalah ilmu yang mempelajari tumbuhan: botani merupakan cabang ilmu biologi yang mempelajari. Apa Artinya Botani.
From www.youtube.com
Apa Artinya Cinta Melly Goeslaw feat. Ari Lasso (Lyrics) YouTube Apa Artinya Botani Arti lainnya dari botani adalah ilmu. definisi/arti kata 'botani' di kamus besar bahasa indonesia (kbbi) adalah n cabang biologi tentang kehidupan tumbuh. Ilmu botani sangat penting karena tumbuhan merupakan komponen utama ekosistem bumi yang berperan dalam menghasilkan oksigen, menyediakan makanan, serta berperan dalam siklus nutrisi. botani merupakan cabang ilmu biologi yang mempelajari tentang tumbuhan, termasuk pohon, semak, rumput,. Apa Artinya Botani.
From www.studocu.com
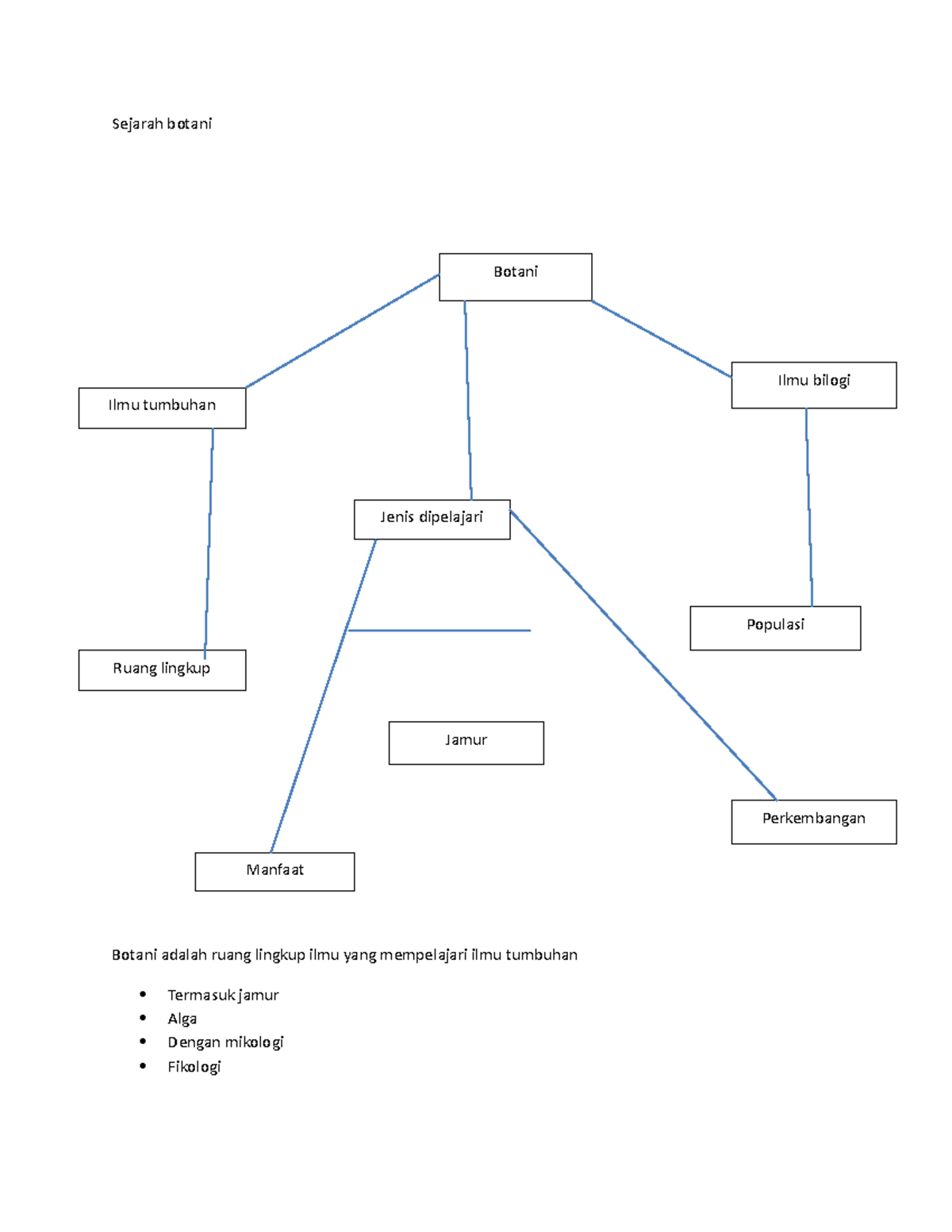
Sejarah botani Sejarah botani Botani adalah ruang lingkup ilmu yang Apa Artinya Botani berikut ini arti, makna, pengertian, dan definisi botani lengkap dengan contoh penggunaan kata botani. botani merupakan cabang ilmu biologi yang mempelajari tentang tumbuhan, termasuk pohon, semak, rumput, lumut, ganggang, dan sebagainya. Ilmu botani sangat penting karena tumbuhan merupakan komponen utama ekosistem bumi yang berperan dalam menghasilkan oksigen, menyediakan makanan, serta berperan dalam siklus nutrisi. definisi/arti kata 'botani'. Apa Artinya Botani.
From www.studocu.com
Zoologi dan Botani Praktis Zoologi dan Botani Praktis Mempelajari Apa Artinya Botani Ilmu botani sangat penting karena tumbuhan merupakan komponen utama ekosistem bumi yang berperan dalam menghasilkan oksigen, menyediakan makanan, serta berperan dalam siklus nutrisi. botani merupakan cabang ilmu biologi yang mempelajari tentang tumbuhan, termasuk pohon, semak, rumput, lumut, ganggang, dan sebagainya. Botani adalah ilmu yang mempelajari tumbuhan: definisi/arti kata 'botani' di kamus besar bahasa indonesia (kbbi) adalah n cabang. Apa Artinya Botani.
From shopee.co.id
Jual Botani Tumbuhan Rendah Neni Hasnunidah Shopee Indonesia Apa Artinya Botani Ilmu botani sangat penting karena tumbuhan merupakan komponen utama ekosistem bumi yang berperan dalam menghasilkan oksigen, menyediakan makanan, serta berperan dalam siklus nutrisi. definisi/arti kata 'botani' di kamus besar bahasa indonesia (kbbi) adalah n cabang biologi tentang kehidupan tumbuh. berikut ini arti, makna, pengertian, dan definisi botani lengkap dengan contoh penggunaan kata botani. Botani adalah ilmu yang mempelajari. Apa Artinya Botani.
From libbylarre1984.blogspot.com
Buku Anatomi Tumbuhan Pdf Struktur Kayu 3 Apa Artinya Botani Botani adalah ilmu yang mempelajari tumbuhan: definisi/arti kata 'botani' di kamus besar bahasa indonesia (kbbi) adalah n cabang biologi tentang kehidupan tumbuh. Arti lainnya dari botani adalah ilmu. berikut ini arti, makna, pengertian, dan definisi botani lengkap dengan contoh penggunaan kata botani. Ilmu botani sangat penting karena tumbuhan merupakan komponen utama ekosistem bumi yang berperan dalam menghasilkan oksigen,. Apa Artinya Botani.