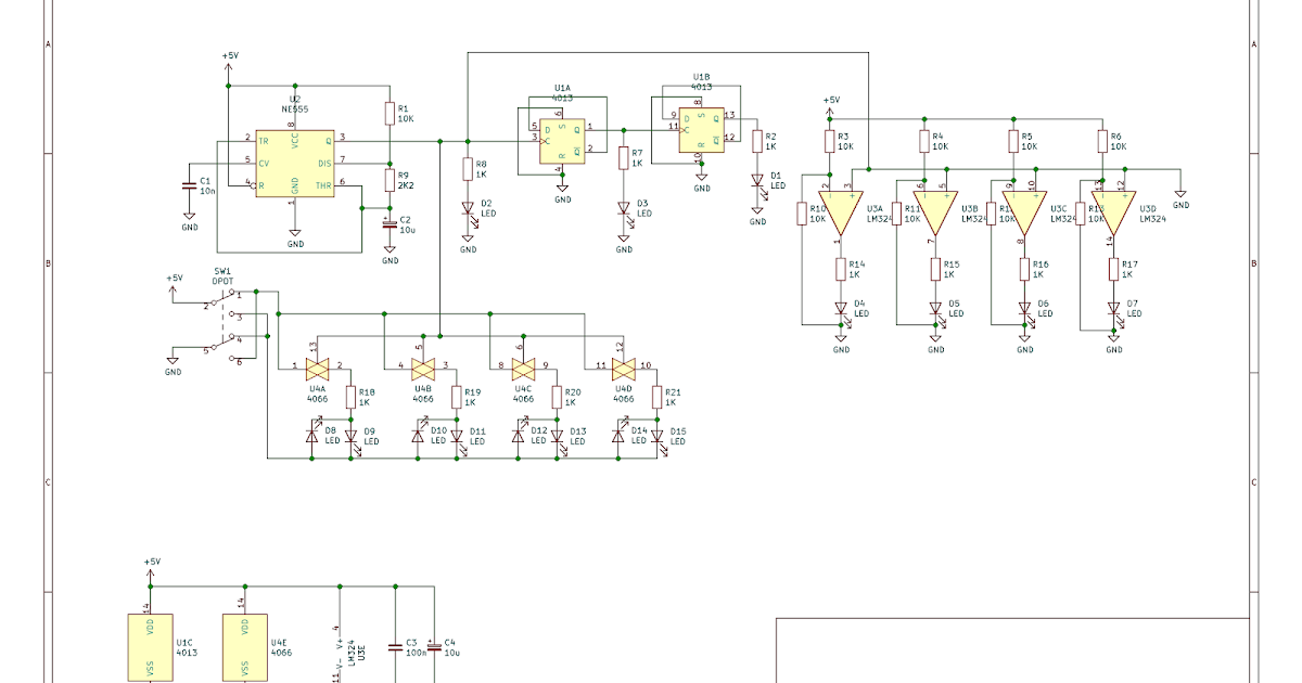
Op Amp Ic Tester . It has a few parts so cheap and easy to build. Designing and putting together your own circuits is very satisfying. You might find it useful if you repair old equipment,. Learn how to test simple, double and quadruple operational amplifiers with this easy and simple module. This is a circuit that tests op amp chips to verify that they are working properly. The op amp tester uses. The figure below is the schematic diagram of this tool. Want to repurpose an operational amplifier from a previous project or an old parts collection? Add an op amp into each of the ic sockets and test to see if:
from www.circuits-diy.com
Learn how to test simple, double and quadruple operational amplifiers with this easy and simple module. It has a few parts so cheap and easy to build. This is a circuit that tests op amp chips to verify that they are working properly. Designing and putting together your own circuits is very satisfying. The figure below is the schematic diagram of this tool. The op amp tester uses. You might find it useful if you repair old equipment,. Want to repurpose an operational amplifier from a previous project or an old parts collection? Add an op amp into each of the ic sockets and test to see if:
IC 741 Tester Circuit
Op Amp Ic Tester Designing and putting together your own circuits is very satisfying. Learn how to test simple, double and quadruple operational amplifiers with this easy and simple module. The op amp tester uses. This is a circuit that tests op amp chips to verify that they are working properly. You might find it useful if you repair old equipment,. Designing and putting together your own circuits is very satisfying. The figure below is the schematic diagram of this tool. Want to repurpose an operational amplifier from a previous project or an old parts collection? It has a few parts so cheap and easy to build. Add an op amp into each of the ic sockets and test to see if:
From circuitdatamehler.z19.web.core.windows.net
Opamp Tester Circuit Diagram Op Amp Ic Tester Want to repurpose an operational amplifier from a previous project or an old parts collection? The op amp tester uses. This is a circuit that tests op amp chips to verify that they are working properly. The figure below is the schematic diagram of this tool. Designing and putting together your own circuits is very satisfying. Add an op amp. Op Amp Ic Tester.
From vakits.com
Single Op Amp Tester Kit (6779) NightFire Electronics LLC Op Amp Ic Tester It has a few parts so cheap and easy to build. The op amp tester uses. Want to repurpose an operational amplifier from a previous project or an old parts collection? You might find it useful if you repair old equipment,. This is a circuit that tests op amp chips to verify that they are working properly. Designing and putting. Op Amp Ic Tester.
From jensign.com
OP AMP Test Circuit Op Amp Ic Tester Want to repurpose an operational amplifier from a previous project or an old parts collection? Designing and putting together your own circuits is very satisfying. It has a few parts so cheap and easy to build. Add an op amp into each of the ic sockets and test to see if: The figure below is the schematic diagram of this. Op Amp Ic Tester.
From fixenginestockings.z21.web.core.windows.net
741 Ic Tester Circuit Diagram Op Amp Ic Tester Add an op amp into each of the ic sockets and test to see if: Learn how to test simple, double and quadruple operational amplifiers with this easy and simple module. Want to repurpose an operational amplifier from a previous project or an old parts collection? This is a circuit that tests op amp chips to verify that they are. Op Amp Ic Tester.
From www.circuitdiagram.co
Circuit Diagram Of 741 Op Amp Circuit Diagram Op Amp Ic Tester This is a circuit that tests op amp chips to verify that they are working properly. You might find it useful if you repair old equipment,. It has a few parts so cheap and easy to build. Add an op amp into each of the ic sockets and test to see if: The figure below is the schematic diagram of. Op Amp Ic Tester.
From www.circuits-diy.com
IC 741 Tester Circuit Op Amp Ic Tester This is a circuit that tests op amp chips to verify that they are working properly. Designing and putting together your own circuits is very satisfying. The op amp tester uses. Add an op amp into each of the ic sockets and test to see if: The figure below is the schematic diagram of this tool. Want to repurpose an. Op Amp Ic Tester.
From picclick.fr
OPERATIONAL AMPLIFIER OP AMP Tester Single / Dual opamp TL071 TL072 Op Amp Ic Tester Want to repurpose an operational amplifier from a previous project or an old parts collection? Add an op amp into each of the ic sockets and test to see if: It has a few parts so cheap and easy to build. This is a circuit that tests op amp chips to verify that they are working properly. Designing and putting. Op Amp Ic Tester.
From www.wiringscan.com
How To Test Op Amp In Circuit » Wiring Scan Op Amp Ic Tester This is a circuit that tests op amp chips to verify that they are working properly. Want to repurpose an operational amplifier from a previous project or an old parts collection? Learn how to test simple, double and quadruple operational amplifiers with this easy and simple module. Add an op amp into each of the ic sockets and test to. Op Amp Ic Tester.
From www.circuitdiagram.co
Op Amp Tester Circuit Diagram Circuit Diagram Op Amp Ic Tester Want to repurpose an operational amplifier from a previous project or an old parts collection? Designing and putting together your own circuits is very satisfying. This is a circuit that tests op amp chips to verify that they are working properly. Add an op amp into each of the ic sockets and test to see if: The figure below is. Op Amp Ic Tester.
From vakits.com
Quad Op Amp Tester Kit NightFire Electronics LLC Op Amp Ic Tester The figure below is the schematic diagram of this tool. Learn how to test simple, double and quadruple operational amplifiers with this easy and simple module. Designing and putting together your own circuits is very satisfying. The op amp tester uses. You might find it useful if you repair old equipment,. Add an op amp into each of the ic. Op Amp Ic Tester.
From 320volt.com
Operational Amplifier Tester Circuit Electronics Projects Circuits Op Amp Ic Tester Want to repurpose an operational amplifier from a previous project or an old parts collection? The op amp tester uses. The figure below is the schematic diagram of this tool. It has a few parts so cheap and easy to build. You might find it useful if you repair old equipment,. This is a circuit that tests op amp chips. Op Amp Ic Tester.
From jestineyong.com
OpAmp IC Circuit Tester Electronics Repair And Technology News Op Amp Ic Tester This is a circuit that tests op amp chips to verify that they are working properly. Learn how to test simple, double and quadruple operational amplifiers with this easy and simple module. The op amp tester uses. Add an op amp into each of the ic sockets and test to see if: Designing and putting together your own circuits is. Op Amp Ic Tester.
From vakits.com
Dual Op Amp Tester Kit (6783) NightFire Electronics LLC Op Amp Ic Tester The op amp tester uses. Designing and putting together your own circuits is very satisfying. The figure below is the schematic diagram of this tool. It has a few parts so cheap and easy to build. Add an op amp into each of the ic sockets and test to see if: Learn how to test simple, double and quadruple operational. Op Amp Ic Tester.
From vakits.com
Dual Op Amp Tester Kit (6783) NightFire Electronics LLC Op Amp Ic Tester It has a few parts so cheap and easy to build. Learn how to test simple, double and quadruple operational amplifiers with this easy and simple module. Want to repurpose an operational amplifier from a previous project or an old parts collection? The op amp tester uses. You might find it useful if you repair old equipment,. The figure below. Op Amp Ic Tester.
From www.roottech.it
OP AMP Tester Op Amp Ic Tester Designing and putting together your own circuits is very satisfying. This is a circuit that tests op amp chips to verify that they are working properly. Want to repurpose an operational amplifier from a previous project or an old parts collection? The figure below is the schematic diagram of this tool. Add an op amp into each of the ic. Op Amp Ic Tester.
From www.circuitdiagram.co
Analog Ic Tester Circuit Diagram Op Amp Ic Tester You might find it useful if you repair old equipment,. Add an op amp into each of the ic sockets and test to see if: The op amp tester uses. The figure below is the schematic diagram of this tool. It has a few parts so cheap and easy to build. Learn how to test simple, double and quadruple operational. Op Amp Ic Tester.
From circuitdigest.com
Opamp IC LM741 Tester Circuit Diagram Op Amp Ic Tester Want to repurpose an operational amplifier from a previous project or an old parts collection? Learn how to test simple, double and quadruple operational amplifiers with this easy and simple module. Add an op amp into each of the ic sockets and test to see if: It has a few parts so cheap and easy to build. Designing and putting. Op Amp Ic Tester.
From www.tescaglobal.com
OpAmp Differentiator and Integrator with Power Supply Op Amp Ic Tester Designing and putting together your own circuits is very satisfying. You might find it useful if you repair old equipment,. This is a circuit that tests op amp chips to verify that they are working properly. The op amp tester uses. Add an op amp into each of the ic sockets and test to see if: It has a few. Op Amp Ic Tester.
From www.youtube.com
Single Op Amp Tester Kit YouTube Op Amp Ic Tester The figure below is the schematic diagram of this tool. Designing and putting together your own circuits is very satisfying. This is a circuit that tests op amp chips to verify that they are working properly. Want to repurpose an operational amplifier from a previous project or an old parts collection? Learn how to test simple, double and quadruple operational. Op Amp Ic Tester.
From www.eleccircuit.com
The Opamp IC tester circuit Op Amp Ic Tester You might find it useful if you repair old equipment,. Learn how to test simple, double and quadruple operational amplifiers with this easy and simple module. The op amp tester uses. It has a few parts so cheap and easy to build. Add an op amp into each of the ic sockets and test to see if: The figure below. Op Amp Ic Tester.
From www.circuits-diy.com
OpAmp IC Tester Circuit Op Amp Ic Tester The op amp tester uses. Learn how to test simple, double and quadruple operational amplifiers with this easy and simple module. Want to repurpose an operational amplifier from a previous project or an old parts collection? Designing and putting together your own circuits is very satisfying. Add an op amp into each of the ic sockets and test to see. Op Amp Ic Tester.
From www.eleccircuit.com
Diode tester circuit using IC741 and LED Op Amp Ic Tester Add an op amp into each of the ic sockets and test to see if: This is a circuit that tests op amp chips to verify that they are working properly. The figure below is the schematic diagram of this tool. Designing and putting together your own circuits is very satisfying. The op amp tester uses. You might find it. Op Amp Ic Tester.
From www.circuits-diy.com
OpAmp IC Tester Circuit Op Amp Ic Tester The figure below is the schematic diagram of this tool. This is a circuit that tests op amp chips to verify that they are working properly. Designing and putting together your own circuits is very satisfying. You might find it useful if you repair old equipment,. Want to repurpose an operational amplifier from a previous project or an old parts. Op Amp Ic Tester.
From www.engineersgarage.com
Opamp Tester Op Amp Ic Tester This is a circuit that tests op amp chips to verify that they are working properly. Add an op amp into each of the ic sockets and test to see if: It has a few parts so cheap and easy to build. Designing and putting together your own circuits is very satisfying. The figure below is the schematic diagram of. Op Amp Ic Tester.
From www.scribd.com
OpAmp IC Tester A Simple Circuit to Test Operational Amplifiers PDF Op Amp Ic Tester Designing and putting together your own circuits is very satisfying. It has a few parts so cheap and easy to build. This is a circuit that tests op amp chips to verify that they are working properly. Add an op amp into each of the ic sockets and test to see if: Want to repurpose an operational amplifier from a. Op Amp Ic Tester.
From www.instructables.com
OP Amp IC Tester 5 Steps (with Pictures) Instructables Op Amp Ic Tester Designing and putting together your own circuits is very satisfying. You might find it useful if you repair old equipment,. It has a few parts so cheap and easy to build. This is a circuit that tests op amp chips to verify that they are working properly. Want to repurpose an operational amplifier from a previous project or an old. Op Amp Ic Tester.
From vakits.com
Quad Op Amp Tester Kit NightFire Electronics LLC Op Amp Ic Tester Want to repurpose an operational amplifier from a previous project or an old parts collection? You might find it useful if you repair old equipment,. Add an op amp into each of the ic sockets and test to see if: It has a few parts so cheap and easy to build. The op amp tester uses. Learn how to test. Op Amp Ic Tester.
From bestengineeringprojects.com
Operational Amplifier 741 Tester Engineering Projects Op Amp Ic Tester This is a circuit that tests op amp chips to verify that they are working properly. Add an op amp into each of the ic sockets and test to see if: You might find it useful if you repair old equipment,. The figure below is the schematic diagram of this tool. The op amp tester uses. Learn how to test. Op Amp Ic Tester.
From dokumen.tips
(PDF) 555 timer and 741 op amp ic tester project DOKUMEN.TIPS Op Amp Ic Tester You might find it useful if you repair old equipment,. Designing and putting together your own circuits is very satisfying. Learn how to test simple, double and quadruple operational amplifiers with this easy and simple module. This is a circuit that tests op amp chips to verify that they are working properly. Add an op amp into each of the. Op Amp Ic Tester.
From www.youtube.com
Op amp tester circuit YouTube Op Amp Ic Tester You might find it useful if you repair old equipment,. Designing and putting together your own circuits is very satisfying. Add an op amp into each of the ic sockets and test to see if: This is a circuit that tests op amp chips to verify that they are working properly. Want to repurpose an operational amplifier from a previous. Op Amp Ic Tester.
From www.youtube.com
How To Make LM358 OpAmp Tester & Dual Led Flasher, DIY LM358 circuit Op Amp Ic Tester You might find it useful if you repair old equipment,. The op amp tester uses. Designing and putting together your own circuits is very satisfying. The figure below is the schematic diagram of this tool. It has a few parts so cheap and easy to build. This is a circuit that tests op amp chips to verify that they are. Op Amp Ic Tester.
From www.sunthen.com
Operational Amplifier Op Amp Tester Single Op Amp Dual Op Amp TL071 Op Amp Ic Tester It has a few parts so cheap and easy to build. Add an op amp into each of the ic sockets and test to see if: Designing and putting together your own circuits is very satisfying. Want to repurpose an operational amplifier from a previous project or an old parts collection? This is a circuit that tests op amp chips. Op Amp Ic Tester.
From www.circuits-diy.com
420mA Current Loop Tester using JRC4558 OpAmp Op Amp Ic Tester You might find it useful if you repair old equipment,. It has a few parts so cheap and easy to build. Add an op amp into each of the ic sockets and test to see if: The op amp tester uses. This is a circuit that tests op amp chips to verify that they are working properly. Want to repurpose. Op Amp Ic Tester.
From circuitdatamehler.z19.web.core.windows.net
Opamp Tester Circuit Diagram Op Amp Ic Tester Designing and putting together your own circuits is very satisfying. Want to repurpose an operational amplifier from a previous project or an old parts collection? This is a circuit that tests op amp chips to verify that they are working properly. The op amp tester uses. It has a few parts so cheap and easy to build. Learn how to. Op Amp Ic Tester.
From enginediagramhanson.z13.web.core.windows.net
Op Amp Ic Tester Circuit Diagram Op Amp Ic Tester It has a few parts so cheap and easy to build. This is a circuit that tests op amp chips to verify that they are working properly. Learn how to test simple, double and quadruple operational amplifiers with this easy and simple module. The figure below is the schematic diagram of this tool. You might find it useful if you. Op Amp Ic Tester.