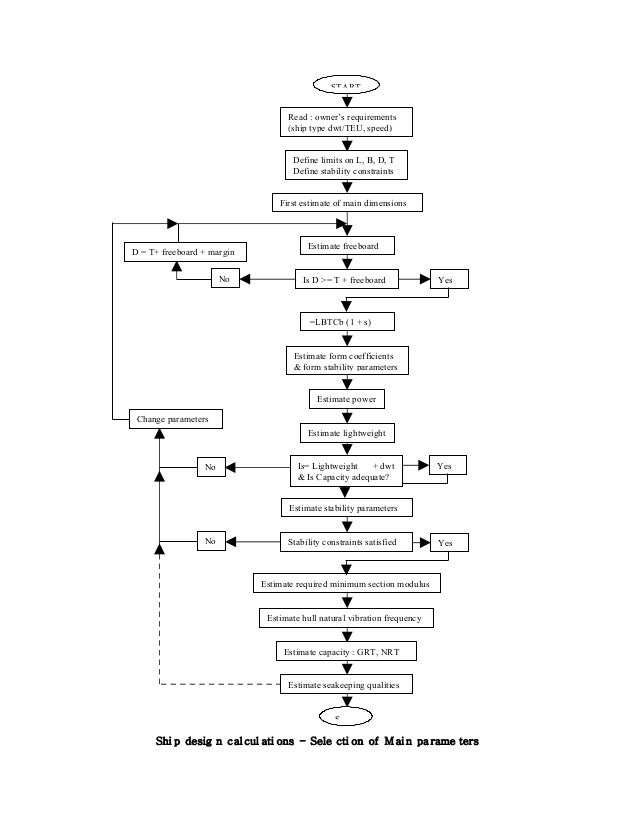
Ship Design Phases . According to the mission characteristics and the completion, the design process can usually be divided into four steps:. Usually only the major features of the ship are worked out at this stage. The general design stages easily expands into the more complex ship design process. The development of a new ship design is carried out in three steps. The first one is the basic design with aim to create a baseline concept of the new vessel that satisfi. The purpose of the preliminary stage is to present to the prospective owner one or more designs which represent a feasible and economical fulfillment of the requirements. It is in the concept phase that the designer will establish the broad.
from www.neptun-germany.com
According to the mission characteristics and the completion, the design process can usually be divided into four steps:. Usually only the major features of the ship are worked out at this stage. The first one is the basic design with aim to create a baseline concept of the new vessel that satisfi. The general design stages easily expands into the more complex ship design process. The development of a new ship design is carried out in three steps. The purpose of the preliminary stage is to present to the prospective owner one or more designs which represent a feasible and economical fulfillment of the requirements. It is in the concept phase that the designer will establish the broad.
SHIP DESIGN
Ship Design Phases The purpose of the preliminary stage is to present to the prospective owner one or more designs which represent a feasible and economical fulfillment of the requirements. The first one is the basic design with aim to create a baseline concept of the new vessel that satisfi. The purpose of the preliminary stage is to present to the prospective owner one or more designs which represent a feasible and economical fulfillment of the requirements. The development of a new ship design is carried out in three steps. According to the mission characteristics and the completion, the design process can usually be divided into four steps:. It is in the concept phase that the designer will establish the broad. The general design stages easily expands into the more complex ship design process. Usually only the major features of the ship are worked out at this stage.
From www.scribd.com
Basic Ship Design Phases PDF Business Ship Design Phases It is in the concept phase that the designer will establish the broad. The general design stages easily expands into the more complex ship design process. According to the mission characteristics and the completion, the design process can usually be divided into four steps:. The first one is the basic design with aim to create a baseline concept of the. Ship Design Phases.
From voyager-class.com
Plans and elevations of the Voyagerclass ships Ship Design Phases The development of a new ship design is carried out in three steps. According to the mission characteristics and the completion, the design process can usually be divided into four steps:. It is in the concept phase that the designer will establish the broad. The first one is the basic design with aim to create a baseline concept of the. Ship Design Phases.
From www.scribd.com
Ship Design Process PDF Naval Architecture Ships Ship Design Phases The purpose of the preliminary stage is to present to the prospective owner one or more designs which represent a feasible and economical fulfillment of the requirements. The development of a new ship design is carried out in three steps. Usually only the major features of the ship are worked out at this stage. According to the mission characteristics and. Ship Design Phases.
From lshipdesign.blogspot.com
Learn Ship Design Basic Ship Terminologies Part 1 Ship Design Phases Usually only the major features of the ship are worked out at this stage. The purpose of the preliminary stage is to present to the prospective owner one or more designs which represent a feasible and economical fulfillment of the requirements. The development of a new ship design is carried out in three steps. According to the mission characteristics and. Ship Design Phases.
From www.naval-technology.com
How simulation saves money and adds value in the ship design process Ship Design Phases According to the mission characteristics and the completion, the design process can usually be divided into four steps:. It is in the concept phase that the designer will establish the broad. The general design stages easily expands into the more complex ship design process. The purpose of the preliminary stage is to present to the prospective owner one or more. Ship Design Phases.
From www.cruisemapper.com
Cruise Ship Design, Construction, Building CruiseMapper Ship Design Phases The general design stages easily expands into the more complex ship design process. The first one is the basic design with aim to create a baseline concept of the new vessel that satisfi. According to the mission characteristics and the completion, the design process can usually be divided into four steps:. Usually only the major features of the ship are. Ship Design Phases.
From resources.sw.siemens.com
Drive the ship design process via simulation tools Ship Design Phases It is in the concept phase that the designer will establish the broad. The first one is the basic design with aim to create a baseline concept of the new vessel that satisfi. The general design stages easily expands into the more complex ship design process. The development of a new ship design is carried out in three steps. The. Ship Design Phases.
From www.researchgate.net
Ship design procedure (Papanikolaou 2014) Download Scientific Diagram Ship Design Phases The purpose of the preliminary stage is to present to the prospective owner one or more designs which represent a feasible and economical fulfillment of the requirements. The first one is the basic design with aim to create a baseline concept of the new vessel that satisfi. Usually only the major features of the ship are worked out at this. Ship Design Phases.
From www.shipwright.biz
Preliminary Design — Shipwright Ship Design Phases The first one is the basic design with aim to create a baseline concept of the new vessel that satisfi. The purpose of the preliminary stage is to present to the prospective owner one or more designs which represent a feasible and economical fulfillment of the requirements. Usually only the major features of the ship are worked out at this. Ship Design Phases.
From sectormaritimo.es
3.01 A nextgeneration of 3D CAD tool for basic ship design RIN Ship Design Phases It is in the concept phase that the designer will establish the broad. The general design stages easily expands into the more complex ship design process. The development of a new ship design is carried out in three steps. The first one is the basic design with aim to create a baseline concept of the new vessel that satisfi. Usually. Ship Design Phases.
From www.slideshare.net
Preliminary shipdesign Ship Design Phases The purpose of the preliminary stage is to present to the prospective owner one or more designs which represent a feasible and economical fulfillment of the requirements. Usually only the major features of the ship are worked out at this stage. The general design stages easily expands into the more complex ship design process. According to the mission characteristics and. Ship Design Phases.
From www.cruisemapper.com
Cruise Ship Design, Construction, Building CruiseMapper Ship Design Phases According to the mission characteristics and the completion, the design process can usually be divided into four steps:. The general design stages easily expands into the more complex ship design process. The development of a new ship design is carried out in three steps. The purpose of the preliminary stage is to present to the prospective owner one or more. Ship Design Phases.
From inameq.com
Ship Design Theory Indonesia Marine Equipment Ship Design Phases The general design stages easily expands into the more complex ship design process. The purpose of the preliminary stage is to present to the prospective owner one or more designs which represent a feasible and economical fulfillment of the requirements. According to the mission characteristics and the completion, the design process can usually be divided into four steps:. The first. Ship Design Phases.
From www.bol.com
Ship Structure Reliability Evaluation in Design, Maintenance Phases Ship Design Phases The development of a new ship design is carried out in three steps. Usually only the major features of the ship are worked out at this stage. The purpose of the preliminary stage is to present to the prospective owner one or more designs which represent a feasible and economical fulfillment of the requirements. It is in the concept phase. Ship Design Phases.
From www.neptun-germany.com
SHIP DESIGN Ship Design Phases According to the mission characteristics and the completion, the design process can usually be divided into four steps:. The first one is the basic design with aim to create a baseline concept of the new vessel that satisfi. The general design stages easily expands into the more complex ship design process. The purpose of the preliminary stage is to present. Ship Design Phases.
From slidetodoc.com
Design Tools to Support NAVSEA Ship Design Program Ship Design Phases It is in the concept phase that the designer will establish the broad. According to the mission characteristics and the completion, the design process can usually be divided into four steps:. The development of a new ship design is carried out in three steps. The general design stages easily expands into the more complex ship design process. The first one. Ship Design Phases.
From www.scribd.com
Ship Design Different types of phases in design spiral Ship Design Phases Usually only the major features of the ship are worked out at this stage. The purpose of the preliminary stage is to present to the prospective owner one or more designs which represent a feasible and economical fulfillment of the requirements. The first one is the basic design with aim to create a baseline concept of the new vessel that. Ship Design Phases.
From www.researchgate.net
(PDF) Hull Form Design Optimisation for Improved Efficiency and Ship Design Phases The development of a new ship design is carried out in three steps. According to the mission characteristics and the completion, the design process can usually be divided into four steps:. Usually only the major features of the ship are worked out at this stage. The purpose of the preliminary stage is to present to the prospective owner one or. Ship Design Phases.
From www.scribd.com
4368 Ship Design Process B Section A Naval Architecture Navies Ship Design Phases It is in the concept phase that the designer will establish the broad. According to the mission characteristics and the completion, the design process can usually be divided into four steps:. The development of a new ship design is carried out in three steps. The general design stages easily expands into the more complex ship design process. Usually only the. Ship Design Phases.
From blogs.sw.siemens.com
Is the ship design spiral holding you back? Simcenter Ship Design Phases The general design stages easily expands into the more complex ship design process. The first one is the basic design with aim to create a baseline concept of the new vessel that satisfi. It is in the concept phase that the designer will establish the broad. According to the mission characteristics and the completion, the design process can usually be. Ship Design Phases.
From www.researchgate.net
Lifecycle phases of a ship and 3D models built up in these phases Ship Design Phases It is in the concept phase that the designer will establish the broad. The general design stages easily expands into the more complex ship design process. According to the mission characteristics and the completion, the design process can usually be divided into four steps:. Usually only the major features of the ship are worked out at this stage. The first. Ship Design Phases.
From www.cruisemapper.com
Cruise Ship Design, Construction, Building CruiseMapper Ship Design Phases The purpose of the preliminary stage is to present to the prospective owner one or more designs which represent a feasible and economical fulfillment of the requirements. According to the mission characteristics and the completion, the design process can usually be divided into four steps:. It is in the concept phase that the designer will establish the broad. The general. Ship Design Phases.
From seagirl.pt
Building a ship Discover the process! Seagirl Ship Design Phases Usually only the major features of the ship are worked out at this stage. The general design stages easily expands into the more complex ship design process. The first one is the basic design with aim to create a baseline concept of the new vessel that satisfi. The development of a new ship design is carried out in three steps.. Ship Design Phases.
From shipsforcanada.ca
How We Build the Arctic and Offshore Patrol Ships Irving Shipbuilding Ship Design Phases According to the mission characteristics and the completion, the design process can usually be divided into four steps:. Usually only the major features of the ship are worked out at this stage. The development of a new ship design is carried out in three steps. It is in the concept phase that the designer will establish the broad. The purpose. Ship Design Phases.
From www.slideserve.com
PPT Ship Design & Engineering PowerPoint Presentation, free download Ship Design Phases The first one is the basic design with aim to create a baseline concept of the new vessel that satisfi. According to the mission characteristics and the completion, the design process can usually be divided into four steps:. The purpose of the preliminary stage is to present to the prospective owner one or more designs which represent a feasible and. Ship Design Phases.
From www.researchgate.net
Traditional process for the ship design optimization THE INTRODUCTION Ship Design Phases It is in the concept phase that the designer will establish the broad. According to the mission characteristics and the completion, the design process can usually be divided into four steps:. The general design stages easily expands into the more complex ship design process. The purpose of the preliminary stage is to present to the prospective owner one or more. Ship Design Phases.
From www.knudehansen.com
More than 750 vessels built to our designs KNUD E. HANSEN Ship Design Phases The development of a new ship design is carried out in three steps. The purpose of the preliminary stage is to present to the prospective owner one or more designs which represent a feasible and economical fulfillment of the requirements. According to the mission characteristics and the completion, the design process can usually be divided into four steps:. The first. Ship Design Phases.
From www.shipdyn.com
Full Service Shipdyn Ship Design Phases The first one is the basic design with aim to create a baseline concept of the new vessel that satisfi. The development of a new ship design is carried out in three steps. The purpose of the preliminary stage is to present to the prospective owner one or more designs which represent a feasible and economical fulfillment of the requirements.. Ship Design Phases.
From maritimereview.ph
The Warship Design and Construction Parameters The Maritime Review Ship Design Phases It is in the concept phase that the designer will establish the broad. The general design stages easily expands into the more complex ship design process. Usually only the major features of the ship are worked out at this stage. The first one is the basic design with aim to create a baseline concept of the new vessel that satisfi.. Ship Design Phases.
From www.researchgate.net
Ship design as the process of achieving the next design levels in Ship Design Phases The development of a new ship design is carried out in three steps. The first one is the basic design with aim to create a baseline concept of the new vessel that satisfi. Usually only the major features of the ship are worked out at this stage. The general design stages easily expands into the more complex ship design process.. Ship Design Phases.
From www.researchgate.net
Ship design procedure (Papanikolaou 2014) Download Scientific Diagram Ship Design Phases The first one is the basic design with aim to create a baseline concept of the new vessel that satisfi. The general design stages easily expands into the more complex ship design process. The development of a new ship design is carried out in three steps. Usually only the major features of the ship are worked out at this stage.. Ship Design Phases.
From akerarctic.fi
Ship Design & Engineering Aker Arctic Ship Design Phases The purpose of the preliminary stage is to present to the prospective owner one or more designs which represent a feasible and economical fulfillment of the requirements. Usually only the major features of the ship are worked out at this stage. According to the mission characteristics and the completion, the design process can usually be divided into four steps:. The. Ship Design Phases.
From www.researchgate.net
a Classical design ship design spiral by Evans [10], b division of Ship Design Phases Usually only the major features of the ship are worked out at this stage. The first one is the basic design with aim to create a baseline concept of the new vessel that satisfi. The purpose of the preliminary stage is to present to the prospective owner one or more designs which represent a feasible and economical fulfillment of the. Ship Design Phases.
From www.researchgate.net
Flowchart of the initial design of the ship. Download Scientific Diagram Ship Design Phases The general design stages easily expands into the more complex ship design process. It is in the concept phase that the designer will establish the broad. The purpose of the preliminary stage is to present to the prospective owner one or more designs which represent a feasible and economical fulfillment of the requirements. The development of a new ship design. Ship Design Phases.
From www.youtube.com
How to Design a Ship Creating a General Arrangement YouTube Ship Design Phases The development of a new ship design is carried out in three steps. The general design stages easily expands into the more complex ship design process. Usually only the major features of the ship are worked out at this stage. It is in the concept phase that the designer will establish the broad. The first one is the basic design. Ship Design Phases.