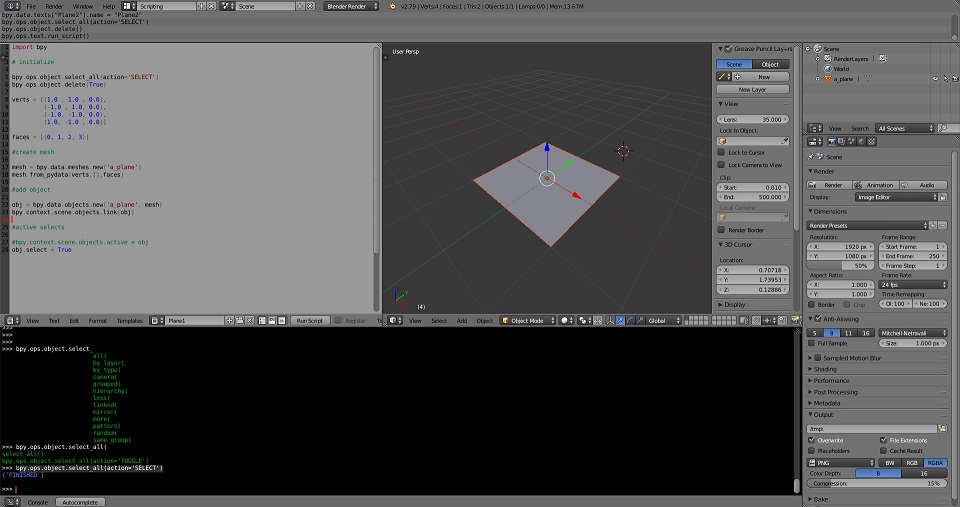
Blender From Pydata . The blender python module, bpy, provides access (through the blender api) to a wide range of functionalities and data within the blender development environment, including: Verts = [(1, 1, 1), (0, 0, 0)] # 2 verts made with xyz coords. The mesh data is accessed in object mode and intended for compact storage, for more flexible mesh editing from python see. From_pydata (vertices, edges, faces) ¶ make a mesh from a list of vertices/edges/faces until we have a nicer way to make geometry, use this. This function accepts a list of vertices, a list of edges, and a list of faces. Mesh = bpy.data.meshes.new(mesh) # add a new mesh. Creating, modifying, and manipulating 3d objects, meshes, materials, and textures. You can use the 'from_pydata(.)' function to create a mesh. Blender includes a sample template file that uses from_pydata() which you can get in blender's text editor from templates. Once you have the mesh data block you can adjust the. The from_pydata function takes lists of data and creates a mesh data block.
from blog.engineer.adways.net
From_pydata (vertices, edges, faces) ¶ make a mesh from a list of vertices/edges/faces until we have a nicer way to make geometry, use this. Blender includes a sample template file that uses from_pydata() which you can get in blender's text editor from templates. Once you have the mesh data block you can adjust the. Verts = [(1, 1, 1), (0, 0, 0)] # 2 verts made with xyz coords. You can use the 'from_pydata(.)' function to create a mesh. This function accepts a list of vertices, a list of edges, and a list of faces. The from_pydata function takes lists of data and creates a mesh data block. The blender python module, bpy, provides access (through the blender api) to a wide range of functionalities and data within the blender development environment, including: Creating, modifying, and manipulating 3d objects, meshes, materials, and textures. Mesh = bpy.data.meshes.new(mesh) # add a new mesh.
Blender × Pythonでお気楽3DCG! Adwaysエンジニアブログ
Blender From Pydata From_pydata (vertices, edges, faces) ¶ make a mesh from a list of vertices/edges/faces until we have a nicer way to make geometry, use this. Once you have the mesh data block you can adjust the. The mesh data is accessed in object mode and intended for compact storage, for more flexible mesh editing from python see. Creating, modifying, and manipulating 3d objects, meshes, materials, and textures. Verts = [(1, 1, 1), (0, 0, 0)] # 2 verts made with xyz coords. From_pydata (vertices, edges, faces) ¶ make a mesh from a list of vertices/edges/faces until we have a nicer way to make geometry, use this. The blender python module, bpy, provides access (through the blender api) to a wide range of functionalities and data within the blender development environment, including: Mesh = bpy.data.meshes.new(mesh) # add a new mesh. You can use the 'from_pydata(.)' function to create a mesh. This function accepts a list of vertices, a list of edges, and a list of faces. Blender includes a sample template file that uses from_pydata() which you can get in blender's text editor from templates. The from_pydata function takes lists of data and creates a mesh data block.
From www.youtube.com
Blender from zero to Pro Basic Interface YouTube Blender From Pydata This function accepts a list of vertices, a list of edges, and a list of faces. Once you have the mesh data block you can adjust the. The from_pydata function takes lists of data and creates a mesh data block. Verts = [(1, 1, 1), (0, 0, 0)] # 2 verts made with xyz coords. Blender includes a sample template. Blender From Pydata.
From linux-os.net
Blender 3.5 llega con muchas mejoras de peluquería como su novedad más Blender From Pydata Once you have the mesh data block you can adjust the. Creating, modifying, and manipulating 3d objects, meshes, materials, and textures. This function accepts a list of vertices, a list of edges, and a list of faces. From_pydata (vertices, edges, faces) ¶ make a mesh from a list of vertices/edges/faces until we have a nicer way to make geometry, use. Blender From Pydata.
From blenderscripting.blogspot.com
Blender Python using from_pydata Blender From Pydata The blender python module, bpy, provides access (through the blender api) to a wide range of functionalities and data within the blender development environment, including: Verts = [(1, 1, 1), (0, 0, 0)] # 2 verts made with xyz coords. Once you have the mesh data block you can adjust the. Mesh = bpy.data.meshes.new(mesh) # add a new mesh. Blender. Blender From Pydata.
From blenderscripting.blogspot.com
Blender Python using from_pydata Blender From Pydata Blender includes a sample template file that uses from_pydata() which you can get in blender's text editor from templates. Verts = [(1, 1, 1), (0, 0, 0)] # 2 verts made with xyz coords. Creating, modifying, and manipulating 3d objects, meshes, materials, and textures. The from_pydata function takes lists of data and creates a mesh data block. The blender python. Blender From Pydata.
From blender.stackexchange.com
python bpy.Mesh.from_pydata create bad faces Blender Stack Exchange Blender From Pydata The from_pydata function takes lists of data and creates a mesh data block. From_pydata (vertices, edges, faces) ¶ make a mesh from a list of vertices/edges/faces until we have a nicer way to make geometry, use this. Verts = [(1, 1, 1), (0, 0, 0)] # 2 verts made with xyz coords. This function accepts a list of vertices, a. Blender From Pydata.
From www.classcentral.com
10 Best Blender Courses to Take in 2023 — Class Central Blender From Pydata From_pydata (vertices, edges, faces) ¶ make a mesh from a list of vertices/edges/faces until we have a nicer way to make geometry, use this. This function accepts a list of vertices, a list of edges, and a list of faces. Once you have the mesh data block you can adjust the. Creating, modifying, and manipulating 3d objects, meshes, materials, and. Blender From Pydata.
From www.bilibili.com
[Blender Python]02.创建一个平面 哔哩哔哩 Blender From Pydata Creating, modifying, and manipulating 3d objects, meshes, materials, and textures. The from_pydata function takes lists of data and creates a mesh data block. You can use the 'from_pydata(.)' function to create a mesh. From_pydata (vertices, edges, faces) ¶ make a mesh from a list of vertices/edges/faces until we have a nicer way to make geometry, use this. Mesh = bpy.data.meshes.new(mesh). Blender From Pydata.
From blender.stackexchange.com
python How to use CSV data to color 1 million voxels staked in a Blender From Pydata Blender includes a sample template file that uses from_pydata() which you can get in blender's text editor from templates. This function accepts a list of vertices, a list of edges, and a list of faces. Mesh = bpy.data.meshes.new(mesh) # add a new mesh. The mesh data is accessed in object mode and intended for compact storage, for more flexible mesh. Blender From Pydata.
From yuuuha.hatenablog.com
Blender PythonAPIでポリゴンを1枚つくる ゆうは Blender From Pydata Verts = [(1, 1, 1), (0, 0, 0)] # 2 verts made with xyz coords. The from_pydata function takes lists of data and creates a mesh data block. Mesh = bpy.data.meshes.new(mesh) # add a new mesh. Once you have the mesh data block you can adjust the. The blender python module, bpy, provides access (through the blender api) to a. Blender From Pydata.
From www.bilibili.com
[Blender Python]04.创建一个立方体 哔哩哔哩 Blender From Pydata Blender includes a sample template file that uses from_pydata() which you can get in blender's text editor from templates. The mesh data is accessed in object mode and intended for compact storage, for more flexible mesh editing from python see. This function accepts a list of vertices, a list of edges, and a list of faces. Verts = [(1, 1,. Blender From Pydata.
From ringogames.hatenablog.com
Blender Pythonを使用して外部データを読み込みGeometry Nodeで使用する リンゴのゲーム開発 Blender From Pydata Creating, modifying, and manipulating 3d objects, meshes, materials, and textures. You can use the 'from_pydata(.)' function to create a mesh. Mesh = bpy.data.meshes.new(mesh) # add a new mesh. The from_pydata function takes lists of data and creates a mesh data block. Once you have the mesh data block you can adjust the. Verts = [(1, 1, 1), (0, 0, 0)]. Blender From Pydata.
From zhuanlan.zhihu.com
python blender 旋转 知乎 Blender From Pydata Mesh = bpy.data.meshes.new(mesh) # add a new mesh. You can use the 'from_pydata(.)' function to create a mesh. From_pydata (vertices, edges, faces) ¶ make a mesh from a list of vertices/edges/faces until we have a nicer way to make geometry, use this. Verts = [(1, 1, 1), (0, 0, 0)] # 2 verts made with xyz coords. Blender includes a. Blender From Pydata.
From juejin.cn
Blender 3D 如何使用Python API在Blender中创建和渲染一个场景在这篇文章中,我将向你展示如何 掘金 Blender From Pydata The from_pydata function takes lists of data and creates a mesh data block. You can use the 'from_pydata(.)' function to create a mesh. Verts = [(1, 1, 1), (0, 0, 0)] # 2 verts made with xyz coords. Blender includes a sample template file that uses from_pydata() which you can get in blender's text editor from templates. The mesh data. Blender From Pydata.
From p3dt.net
The Visual Blender Cheatsheet paulsmith.tech Blender From Pydata Verts = [(1, 1, 1), (0, 0, 0)] # 2 verts made with xyz coords. Blender includes a sample template file that uses from_pydata() which you can get in blender's text editor from templates. Mesh = bpy.data.meshes.new(mesh) # add a new mesh. Creating, modifying, and manipulating 3d objects, meshes, materials, and textures. The blender python module, bpy, provides access (through. Blender From Pydata.
From blenderscripting.blogspot.com
Blender Python from_pydata a wave wrapping around a circle Blender From Pydata Mesh = bpy.data.meshes.new(mesh) # add a new mesh. Blender includes a sample template file that uses from_pydata() which you can get in blender's text editor from templates. This function accepts a list of vertices, a list of edges, and a list of faces. Once you have the mesh data block you can adjust the. The blender python module, bpy, provides. Blender From Pydata.
From cgian.com
How to set Blender Autosave and recover Blender File Blender From Pydata Mesh = bpy.data.meshes.new(mesh) # add a new mesh. Once you have the mesh data block you can adjust the. Blender includes a sample template file that uses from_pydata() which you can get in blender's text editor from templates. The mesh data is accessed in object mode and intended for compact storage, for more flexible mesh editing from python see. From_pydata. Blender From Pydata.
From commons.wikimedia.org
FileBlender 3.5 beta screenshot.jpg Wikimedia Commons Blender From Pydata Blender includes a sample template file that uses from_pydata() which you can get in blender's text editor from templates. The mesh data is accessed in object mode and intended for compact storage, for more flexible mesh editing from python see. Creating, modifying, and manipulating 3d objects, meshes, materials, and textures. Mesh = bpy.data.meshes.new(mesh) # add a new mesh. Once you. Blender From Pydata.
From www.linuxadictos.com
Blender 3.2 soporta el renderizado para GPU Linux de AMD Linux Adictos Blender From Pydata Mesh = bpy.data.meshes.new(mesh) # add a new mesh. The blender python module, bpy, provides access (through the blender api) to a wide range of functionalities and data within the blender development environment, including: Blender includes a sample template file that uses from_pydata() which you can get in blender's text editor from templates. You can use the 'from_pydata(.)' function to create. Blender From Pydata.
From rexbytes.com
Exploring Blender With Python Rex Bytes Blender From Pydata The mesh data is accessed in object mode and intended for compact storage, for more flexible mesh editing from python see. You can use the 'from_pydata(.)' function to create a mesh. Once you have the mesh data block you can adjust the. This function accepts a list of vertices, a list of edges, and a list of faces. From_pydata (vertices,. Blender From Pydata.
From bazaar.blendernation.com
How to Sculpt a Stylized Head in Blender BlenderNation Bazaar Blender From Pydata From_pydata (vertices, edges, faces) ¶ make a mesh from a list of vertices/edges/faces until we have a nicer way to make geometry, use this. Creating, modifying, and manipulating 3d objects, meshes, materials, and textures. Blender includes a sample template file that uses from_pydata() which you can get in blender's text editor from templates. Verts = [(1, 1, 1), (0, 0,. Blender From Pydata.
From zhuanlan.zhihu.com
Blender Python程序化建模教程 知乎 Blender From Pydata This function accepts a list of vertices, a list of edges, and a list of faces. The blender python module, bpy, provides access (through the blender api) to a wide range of functionalities and data within the blender development environment, including: You can use the 'from_pydata(.)' function to create a mesh. Mesh = bpy.data.meshes.new(mesh) # add a new mesh. Creating,. Blender From Pydata.
From www.youtube.com
Animating in Blender 3.5 YouTube Blender From Pydata The from_pydata function takes lists of data and creates a mesh data block. Blender includes a sample template file that uses from_pydata() which you can get in blender's text editor from templates. Mesh = bpy.data.meshes.new(mesh) # add a new mesh. The mesh data is accessed in object mode and intended for compact storage, for more flexible mesh editing from python. Blender From Pydata.
From linux-os.net
Blender 2.90 ya disponible, con rendimiento mejorado, mayor Blender From Pydata This function accepts a list of vertices, a list of edges, and a list of faces. Mesh = bpy.data.meshes.new(mesh) # add a new mesh. The blender python module, bpy, provides access (through the blender api) to a wide range of functionalities and data within the blender development environment, including: Once you have the mesh data block you can adjust the.. Blender From Pydata.
From blenderartists.org
Import data from multiple CSV files Python Support Blender Artists Blender From Pydata The blender python module, bpy, provides access (through the blender api) to a wide range of functionalities and data within the blender development environment, including: Verts = [(1, 1, 1), (0, 0, 0)] # 2 verts made with xyz coords. From_pydata (vertices, edges, faces) ¶ make a mesh from a list of vertices/edges/faces until we have a nicer way to. Blender From Pydata.
From blenderartists.org
BQT custom UI for addons & tool in Blender with PyQt or PySide Blender From Pydata You can use the 'from_pydata(.)' function to create a mesh. From_pydata (vertices, edges, faces) ¶ make a mesh from a list of vertices/edges/faces until we have a nicer way to make geometry, use this. Blender includes a sample template file that uses from_pydata() which you can get in blender's text editor from templates. Verts = [(1, 1, 1), (0, 0,. Blender From Pydata.
From pydata.org
About — PyData London 2024 Blender From Pydata The from_pydata function takes lists of data and creates a mesh data block. This function accepts a list of vertices, a list of edges, and a list of faces. Verts = [(1, 1, 1), (0, 0, 0)] # 2 verts made with xyz coords. You can use the 'from_pydata(.)' function to create a mesh. The mesh data is accessed in. Blender From Pydata.
From blog.engineer.adways.net
Blender × Pythonでお気楽3DCG! Adwaysエンジニアブログ Blender From Pydata The from_pydata function takes lists of data and creates a mesh data block. Blender includes a sample template file that uses from_pydata() which you can get in blender's text editor from templates. Once you have the mesh data block you can adjust the. Mesh = bpy.data.meshes.new(mesh) # add a new mesh. This function accepts a list of vertices, a list. Blender From Pydata.
From blender.stackexchange.com
python How to create a complete sphere from pydata? Blender Stack Blender From Pydata Once you have the mesh data block you can adjust the. The from_pydata function takes lists of data and creates a mesh data block. From_pydata (vertices, edges, faces) ¶ make a mesh from a list of vertices/edges/faces until we have a nicer way to make geometry, use this. The blender python module, bpy, provides access (through the blender api) to. Blender From Pydata.
From blenderartists.org
Blender Complete Beginner Tutorial Series Tutorials, Tips and Tricks Blender From Pydata Creating, modifying, and manipulating 3d objects, meshes, materials, and textures. The blender python module, bpy, provides access (through the blender api) to a wide range of functionalities and data within the blender development environment, including: The from_pydata function takes lists of data and creates a mesh data block. This function accepts a list of vertices, a list of edges, and. Blender From Pydata.
From teratail.com
blenderでスクリプトを使ってWIREFRAMEの四角推を作成する方法は? Blender From Pydata Mesh = bpy.data.meshes.new(mesh) # add a new mesh. This function accepts a list of vertices, a list of edges, and a list of faces. You can use the 'from_pydata(.)' function to create a mesh. The mesh data is accessed in object mode and intended for compact storage, for more flexible mesh editing from python see. From_pydata (vertices, edges, faces) ¶. Blender From Pydata.
From www.linuxadictos.com
Blender 3.4 llega con soporte oficial para Wayland como novedad más Blender From Pydata The blender python module, bpy, provides access (through the blender api) to a wide range of functionalities and data within the blender development environment, including: Once you have the mesh data block you can adjust the. The from_pydata function takes lists of data and creates a mesh data block. The mesh data is accessed in object mode and intended for. Blender From Pydata.
From www.youtube.com
Python Pulse Simplifying Data Analysis Live from PyData NYC 2023 Blender From Pydata The from_pydata function takes lists of data and creates a mesh data block. You can use the 'from_pydata(.)' function to create a mesh. The blender python module, bpy, provides access (through the blender api) to a wide range of functionalities and data within the blender development environment, including: Once you have the mesh data block you can adjust the. This. Blender From Pydata.
From amsterdam.pydata.org
About PyData Amsterdam 2024 Blender From Pydata Mesh = bpy.data.meshes.new(mesh) # add a new mesh. You can use the 'from_pydata(.)' function to create a mesh. Verts = [(1, 1, 1), (0, 0, 0)] # 2 verts made with xyz coords. Once you have the mesh data block you can adjust the. From_pydata (vertices, edges, faces) ¶ make a mesh from a list of vertices/edges/faces until we have. Blender From Pydata.
From dataroots.io
Insights from PyData Effortless MLOps with dbt Python models Blender From Pydata Mesh = bpy.data.meshes.new(mesh) # add a new mesh. You can use the 'from_pydata(.)' function to create a mesh. The blender python module, bpy, provides access (through the blender api) to a wide range of functionalities and data within the blender development environment, including: Once you have the mesh data block you can adjust the. Creating, modifying, and manipulating 3d objects,. Blender From Pydata.
From www.blender3darchitect.com
YT_010_MAX_thumbs_1000px • Blender 3D Architect Blender From Pydata From_pydata (vertices, edges, faces) ¶ make a mesh from a list of vertices/edges/faces until we have a nicer way to make geometry, use this. This function accepts a list of vertices, a list of edges, and a list of faces. The mesh data is accessed in object mode and intended for compact storage, for more flexible mesh editing from python. Blender From Pydata.