Star Delta Starter Starting Current . The received starting current is about 30 % of the starting current during direct on line start and the starting torque is reduced to. A star delta starter is used for starting 3 phase induction motors, minimizing initial electrical overload by starting in a ‘star’. Schematic power, control, plc ladder and wiring diagrams. Learn how star delta starter reduces starting current & minimizes mechanical stress in industrial motor applications. Find out their advantages and principles. Learn working principle, circuit and.
from www.youtube.com
Learn working principle, circuit and. Learn how star delta starter reduces starting current & minimizes mechanical stress in industrial motor applications. A star delta starter is used for starting 3 phase induction motors, minimizing initial electrical overload by starting in a ‘star’. Schematic power, control, plc ladder and wiring diagrams. Find out their advantages and principles. The received starting current is about 30 % of the starting current during direct on line start and the starting torque is reduced to.
How star delta starter reduce starting current YouTube
Star Delta Starter Starting Current The received starting current is about 30 % of the starting current during direct on line start and the starting torque is reduced to. The received starting current is about 30 % of the starting current during direct on line start and the starting torque is reduced to. A star delta starter is used for starting 3 phase induction motors, minimizing initial electrical overload by starting in a ‘star’. Schematic power, control, plc ladder and wiring diagrams. Learn working principle, circuit and. Learn how star delta starter reduces starting current & minimizes mechanical stress in industrial motor applications. Find out their advantages and principles.
From electricalworkbook.com
What is Star Delta Starter? Working & Diagram ElectricalWorkbook Star Delta Starter Starting Current A star delta starter is used for starting 3 phase induction motors, minimizing initial electrical overload by starting in a ‘star’. Schematic power, control, plc ladder and wiring diagrams. The received starting current is about 30 % of the starting current during direct on line start and the starting torque is reduced to. Find out their advantages and principles. Learn. Star Delta Starter Starting Current.
From www.youtube.com
How Does StarDelta Starter REDUCE Starting Current? Electrical Star Delta Starter Starting Current Learn working principle, circuit and. A star delta starter is used for starting 3 phase induction motors, minimizing initial electrical overload by starting in a ‘star’. Schematic power, control, plc ladder and wiring diagrams. Find out their advantages and principles. Learn how star delta starter reduces starting current & minimizes mechanical stress in industrial motor applications. The received starting current. Star Delta Starter Starting Current.
From electrical-engineering-portal.com
Traditional StarDelta motor starting method used in practice EEP Star Delta Starter Starting Current Find out their advantages and principles. Learn how star delta starter reduces starting current & minimizes mechanical stress in industrial motor applications. The received starting current is about 30 % of the starting current during direct on line start and the starting torque is reduced to. Schematic power, control, plc ladder and wiring diagrams. A star delta starter is used. Star Delta Starter Starting Current.
From electrotechnical-officer.com
All about Star Delta starting of ship motors Electrotechnical Star Delta Starter Starting Current Schematic power, control, plc ladder and wiring diagrams. Learn how star delta starter reduces starting current & minimizes mechanical stress in industrial motor applications. Find out their advantages and principles. Learn working principle, circuit and. A star delta starter is used for starting 3 phase induction motors, minimizing initial electrical overload by starting in a ‘star’. The received starting current. Star Delta Starter Starting Current.
From www.electrical4u.net
Star Delta Starter Connection Working, Advantages (Video Included Star Delta Starter Starting Current The received starting current is about 30 % of the starting current during direct on line start and the starting torque is reduced to. Schematic power, control, plc ladder and wiring diagrams. Learn working principle, circuit and. Learn how star delta starter reduces starting current & minimizes mechanical stress in industrial motor applications. A star delta starter is used for. Star Delta Starter Starting Current.
From star-delta-starter.blogspot.com
STAR DELTA STARTER STAR DELTA STARTER Star Delta Starter Starting Current The received starting current is about 30 % of the starting current during direct on line start and the starting torque is reduced to. Schematic power, control, plc ladder and wiring diagrams. Find out their advantages and principles. Learn working principle, circuit and. Learn how star delta starter reduces starting current & minimizes mechanical stress in industrial motor applications. A. Star Delta Starter Starting Current.
From www.etechnog.com
[Explained] Star Delta Starter Diagram Control and Power Circuit Star Delta Starter Starting Current Schematic power, control, plc ladder and wiring diagrams. A star delta starter is used for starting 3 phase induction motors, minimizing initial electrical overload by starting in a ‘star’. Learn working principle, circuit and. Learn how star delta starter reduces starting current & minimizes mechanical stress in industrial motor applications. Find out their advantages and principles. The received starting current. Star Delta Starter Starting Current.
From www.youtube.com
Star Delta Starter Power wiring Explained Practically by Star Delta Starter Starting Current Learn working principle, circuit and. Learn how star delta starter reduces starting current & minimizes mechanical stress in industrial motor applications. Find out their advantages and principles. The received starting current is about 30 % of the starting current during direct on line start and the starting torque is reduced to. A star delta starter is used for starting 3. Star Delta Starter Starting Current.
From engineerfix.com
Star Delta Starter Circuit (YΔ) How to Wire + Pros and Cons Star Delta Starter Starting Current Find out their advantages and principles. A star delta starter is used for starting 3 phase induction motors, minimizing initial electrical overload by starting in a ‘star’. Learn working principle, circuit and. Schematic power, control, plc ladder and wiring diagrams. Learn how star delta starter reduces starting current & minimizes mechanical stress in industrial motor applications. The received starting current. Star Delta Starter Starting Current.
From elec-page.blogspot.com
Electrical Page StarDelta (YΔ) Starter Star Delta Starter Starting Current Learn how star delta starter reduces starting current & minimizes mechanical stress in industrial motor applications. The received starting current is about 30 % of the starting current during direct on line start and the starting torque is reduced to. Learn working principle, circuit and. Schematic power, control, plc ladder and wiring diagrams. A star delta starter is used for. Star Delta Starter Starting Current.
From www.youtube.com
Star Delta Starter Explained Working Principle YouTube Star Delta Starter Starting Current Learn working principle, circuit and. Find out their advantages and principles. A star delta starter is used for starting 3 phase induction motors, minimizing initial electrical overload by starting in a ‘star’. The received starting current is about 30 % of the starting current during direct on line start and the starting torque is reduced to. Learn how star delta. Star Delta Starter Starting Current.
From www.electricalclassroom.com
Stardelta starter (WyeDelta Starters) Circuit, working Star Delta Starter Starting Current A star delta starter is used for starting 3 phase induction motors, minimizing initial electrical overload by starting in a ‘star’. Schematic power, control, plc ladder and wiring diagrams. Learn how star delta starter reduces starting current & minimizes mechanical stress in industrial motor applications. Find out their advantages and principles. Learn working principle, circuit and. The received starting current. Star Delta Starter Starting Current.
From www.researchgate.net
Starting current waveform with star delta starter Download Scientific Star Delta Starter Starting Current Learn working principle, circuit and. The received starting current is about 30 % of the starting current during direct on line start and the starting torque is reduced to. Learn how star delta starter reduces starting current & minimizes mechanical stress in industrial motor applications. Find out their advantages and principles. Schematic power, control, plc ladder and wiring diagrams. A. Star Delta Starter Starting Current.
From wiraelectrical.com
What is Star Delta Starter? Calculation and Comparison Wira Electrical Star Delta Starter Starting Current Learn how star delta starter reduces starting current & minimizes mechanical stress in industrial motor applications. Learn working principle, circuit and. Find out their advantages and principles. The received starting current is about 30 % of the starting current during direct on line start and the starting torque is reduced to. A star delta starter is used for starting 3. Star Delta Starter Starting Current.
From itecnotes.com
ThreePhase Motor Connection 230V Delta vs 400V Star Valuable Tech Star Delta Starter Starting Current Learn working principle, circuit and. Find out their advantages and principles. The received starting current is about 30 % of the starting current during direct on line start and the starting torque is reduced to. Schematic power, control, plc ladder and wiring diagrams. A star delta starter is used for starting 3 phase induction motors, minimizing initial electrical overload by. Star Delta Starter Starting Current.
From electricalworkbook.com
What is Star Delta Starter? Working & Diagram ElectricalWorkbook Star Delta Starter Starting Current Learn working principle, circuit and. A star delta starter is used for starting 3 phase induction motors, minimizing initial electrical overload by starting in a ‘star’. The received starting current is about 30 % of the starting current during direct on line start and the starting torque is reduced to. Learn how star delta starter reduces starting current & minimizes. Star Delta Starter Starting Current.
From www.factomart.com.sg
The Beginner's Guide to Wiring a StarDelta Circuit Factomart Singapore Star Delta Starter Starting Current Learn how star delta starter reduces starting current & minimizes mechanical stress in industrial motor applications. The received starting current is about 30 % of the starting current during direct on line start and the starting torque is reduced to. Learn working principle, circuit and. Schematic power, control, plc ladder and wiring diagrams. Find out their advantages and principles. A. Star Delta Starter Starting Current.
From www.electrical4u.net
Star Delta Starter Connection Working, Advantages (Video Included Star Delta Starter Starting Current Learn working principle, circuit and. The received starting current is about 30 % of the starting current during direct on line start and the starting torque is reduced to. Learn how star delta starter reduces starting current & minimizes mechanical stress in industrial motor applications. Schematic power, control, plc ladder and wiring diagrams. Find out their advantages and principles. A. Star Delta Starter Starting Current.
From resolutionsforyou.com
Star delta starter circuit diagram Star Delta Starter Starting Current Find out their advantages and principles. The received starting current is about 30 % of the starting current during direct on line start and the starting torque is reduced to. Learn working principle, circuit and. Schematic power, control, plc ladder and wiring diagrams. Learn how star delta starter reduces starting current & minimizes mechanical stress in industrial motor applications. A. Star Delta Starter Starting Current.
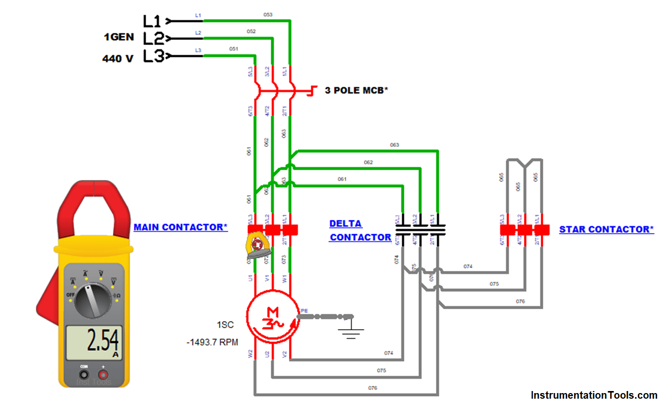
From instrumentationtools.com
Star Delta Starter Working, Circuit, Advantages, Disadvantages Star Delta Starter Starting Current Schematic power, control, plc ladder and wiring diagrams. Learn how star delta starter reduces starting current & minimizes mechanical stress in industrial motor applications. A star delta starter is used for starting 3 phase induction motors, minimizing initial electrical overload by starting in a ‘star’. Learn working principle, circuit and. The received starting current is about 30 % of the. Star Delta Starter Starting Current.
From electrical-engineering-portal.com
Traditional StarDelta motor starting method used in practice EEP Star Delta Starter Starting Current Learn how star delta starter reduces starting current & minimizes mechanical stress in industrial motor applications. The received starting current is about 30 % of the starting current during direct on line start and the starting torque is reduced to. Schematic power, control, plc ladder and wiring diagrams. Find out their advantages and principles. A star delta starter is used. Star Delta Starter Starting Current.
From www.etechnog.com
Star Delta Starter Connection Diagram and Wiring ETechnoG Star Delta Starter Starting Current Schematic power, control, plc ladder and wiring diagrams. Learn working principle, circuit and. Learn how star delta starter reduces starting current & minimizes mechanical stress in industrial motor applications. The received starting current is about 30 % of the starting current during direct on line start and the starting torque is reduced to. Find out their advantages and principles. A. Star Delta Starter Starting Current.
From eepower.com
Motor Starters Part 3 Pros and Cons of the StarDelta Configuration Star Delta Starter Starting Current The received starting current is about 30 % of the starting current during direct on line start and the starting torque is reduced to. A star delta starter is used for starting 3 phase induction motors, minimizing initial electrical overload by starting in a ‘star’. Learn working principle, circuit and. Learn how star delta starter reduces starting current & minimizes. Star Delta Starter Starting Current.
From azadtechhub.com
Star Delta Starter A Comprehensive Guide Star Delta Starter Starting Current Learn working principle, circuit and. The received starting current is about 30 % of the starting current during direct on line start and the starting torque is reduced to. Find out their advantages and principles. Schematic power, control, plc ladder and wiring diagrams. A star delta starter is used for starting 3 phase induction motors, minimizing initial electrical overload by. Star Delta Starter Starting Current.
From industrial-items.blogspot.com
GK, Current Affairs, Tutorials & Articles Star Delta Starter Theory Star Delta Starter Starting Current Learn how star delta starter reduces starting current & minimizes mechanical stress in industrial motor applications. A star delta starter is used for starting 3 phase induction motors, minimizing initial electrical overload by starting in a ‘star’. Schematic power, control, plc ladder and wiring diagrams. Learn working principle, circuit and. Find out their advantages and principles. The received starting current. Star Delta Starter Starting Current.
From www.wazipoint.com
WAZIPOINT Engineering Science & Technology Star Delta Starter Line Star Delta Starter Starting Current A star delta starter is used for starting 3 phase induction motors, minimizing initial electrical overload by starting in a ‘star’. Learn working principle, circuit and. Learn how star delta starter reduces starting current & minimizes mechanical stress in industrial motor applications. The received starting current is about 30 % of the starting current during direct on line start and. Star Delta Starter Starting Current.
From www.youtube.com
How star delta starter reduce starting current YouTube Star Delta Starter Starting Current A star delta starter is used for starting 3 phase induction motors, minimizing initial electrical overload by starting in a ‘star’. Schematic power, control, plc ladder and wiring diagrams. Find out their advantages and principles. The received starting current is about 30 % of the starting current during direct on line start and the starting torque is reduced to. Learn. Star Delta Starter Starting Current.
From theengineeringmindset.com
Star Delta Starters Explained The Engineering Mindset Star Delta Starter Starting Current A star delta starter is used for starting 3 phase induction motors, minimizing initial electrical overload by starting in a ‘star’. Learn working principle, circuit and. The received starting current is about 30 % of the starting current during direct on line start and the starting torque is reduced to. Learn how star delta starter reduces starting current & minimizes. Star Delta Starter Starting Current.
From www.etechnog.com
[Explained] Star Delta Starter Diagram Control and Power Circuit Star Delta Starter Starting Current Schematic power, control, plc ladder and wiring diagrams. Learn how star delta starter reduces starting current & minimizes mechanical stress in industrial motor applications. A star delta starter is used for starting 3 phase induction motors, minimizing initial electrical overload by starting in a ‘star’. The received starting current is about 30 % of the starting current during direct on. Star Delta Starter Starting Current.
From elct-technology.blogspot.com
StarDelta Three Phase Motor Starter Electrical Blog Star Delta Starter Starting Current Find out their advantages and principles. Schematic power, control, plc ladder and wiring diagrams. Learn working principle, circuit and. Learn how star delta starter reduces starting current & minimizes mechanical stress in industrial motor applications. The received starting current is about 30 % of the starting current during direct on line start and the starting torque is reduced to. A. Star Delta Starter Starting Current.
From learnchannel-tv.com
Star Delta Starting Star Delta Starter Starting Current The received starting current is about 30 % of the starting current during direct on line start and the starting torque is reduced to. Learn how star delta starter reduces starting current & minimizes mechanical stress in industrial motor applications. Find out their advantages and principles. Schematic power, control, plc ladder and wiring diagrams. A star delta starter is used. Star Delta Starter Starting Current.
From jobselectricalengineers.blogspot.com
101 Electrical Engineering Interview Topics Star Delta Starter Star Delta Starter Starting Current The received starting current is about 30 % of the starting current during direct on line start and the starting torque is reduced to. Learn working principle, circuit and. Schematic power, control, plc ladder and wiring diagrams. Find out their advantages and principles. A star delta starter is used for starting 3 phase induction motors, minimizing initial electrical overload by. Star Delta Starter Starting Current.
From madcomics.blogspot.com
Star Delta Motor Starter Wiring Diagram Star Delta Starter Starting Current The received starting current is about 30 % of the starting current during direct on line start and the starting torque is reduced to. Learn working principle, circuit and. Learn how star delta starter reduces starting current & minimizes mechanical stress in industrial motor applications. Find out their advantages and principles. A star delta starter is used for starting 3. Star Delta Starter Starting Current.
From instrumentationtools.com
Motor STAR DELTA Starter Working principle InstrumentationTools Star Delta Starter Starting Current Find out their advantages and principles. Learn working principle, circuit and. Learn how star delta starter reduces starting current & minimizes mechanical stress in industrial motor applications. A star delta starter is used for starting 3 phase induction motors, minimizing initial electrical overload by starting in a ‘star’. Schematic power, control, plc ladder and wiring diagrams. The received starting current. Star Delta Starter Starting Current.
From www.electricalclassroom.com
Stardelta starter (WyeDelta Starters) Circuit, working Star Delta Starter Starting Current Learn how star delta starter reduces starting current & minimizes mechanical stress in industrial motor applications. The received starting current is about 30 % of the starting current during direct on line start and the starting torque is reduced to. Find out their advantages and principles. Learn working principle, circuit and. A star delta starter is used for starting 3. Star Delta Starter Starting Current.