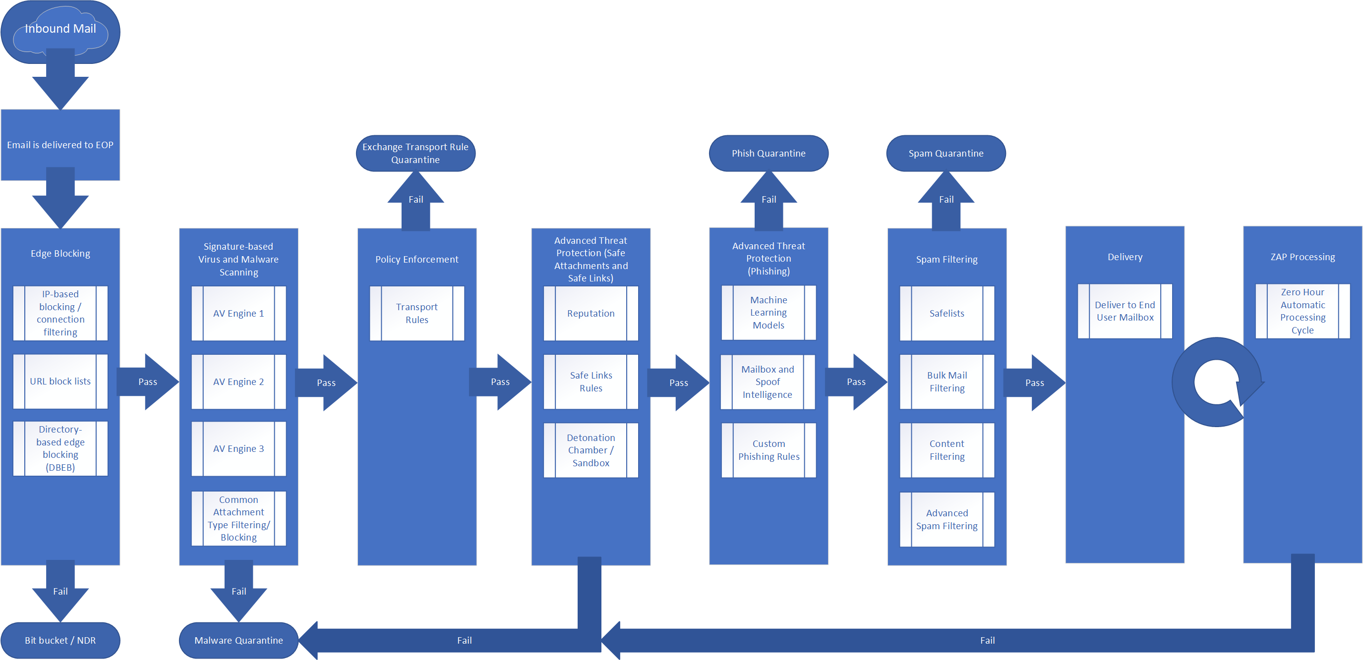
Safe Attachments Sandbox . Dynamic delivery delivers emails to the recipient’s inbox along with a “placeholder” attachment notifying the user that the real attachment is being scanned—all with minimal lag time. Users can read the email body while the attachment is scanned in a safe attachments sandbox. Scans email attachments for malware and viruses. Safe attachments in microsoft defender for office 365 provides an additional layer of protection for email attachments that have. Microsoft today announced the launch of application guard for office in public preview to protect enterprise users from threats using malicious attachments as an attack vector. Admins can learn how to turn on safe attachments for sharepoint, onedrive, and microsoft teams, including how to set alerts for detected. Safe attachments provides an additional layer of protection that checks file attachments from email, teams, onedrive and sharepoint for malware in a sandbox.
from www.sandboxsmart.com
Dynamic delivery delivers emails to the recipient’s inbox along with a “placeholder” attachment notifying the user that the real attachment is being scanned—all with minimal lag time. Microsoft today announced the launch of application guard for office in public preview to protect enterprise users from threats using malicious attachments as an attack vector. Safe attachments provides an additional layer of protection that checks file attachments from email, teams, onedrive and sharepoint for malware in a sandbox. Admins can learn how to turn on safe attachments for sharepoint, onedrive, and microsoft teams, including how to set alerts for detected. Users can read the email body while the attachment is scanned in a safe attachments sandbox. Safe attachments in microsoft defender for office 365 provides an additional layer of protection for email attachments that have. Scans email attachments for malware and viruses.
Sandbox Smart F2 Exhaust Fan Sandbox Smart
Safe Attachments Sandbox Users can read the email body while the attachment is scanned in a safe attachments sandbox. Scans email attachments for malware and viruses. Users can read the email body while the attachment is scanned in a safe attachments sandbox. Admins can learn how to turn on safe attachments for sharepoint, onedrive, and microsoft teams, including how to set alerts for detected. Dynamic delivery delivers emails to the recipient’s inbox along with a “placeholder” attachment notifying the user that the real attachment is being scanned—all with minimal lag time. Microsoft today announced the launch of application guard for office in public preview to protect enterprise users from threats using malicious attachments as an attack vector. Safe attachments in microsoft defender for office 365 provides an additional layer of protection for email attachments that have. Safe attachments provides an additional layer of protection that checks file attachments from email, teams, onedrive and sharepoint for malware in a sandbox.
From eventura.com
NetSuite Sandbox Eventura Safe Attachments Sandbox Microsoft today announced the launch of application guard for office in public preview to protect enterprise users from threats using malicious attachments as an attack vector. Users can read the email body while the attachment is scanned in a safe attachments sandbox. Admins can learn how to turn on safe attachments for sharepoint, onedrive, and microsoft teams, including how to. Safe Attachments Sandbox.
From www.sandboxsmart.com
Sandbox Smart F2 Exhaust Fan Sandbox Smart Safe Attachments Sandbox Scans email attachments for malware and viruses. Users can read the email body while the attachment is scanned in a safe attachments sandbox. Safe attachments in microsoft defender for office 365 provides an additional layer of protection for email attachments that have. Dynamic delivery delivers emails to the recipient’s inbox along with a “placeholder” attachment notifying the user that the. Safe Attachments Sandbox.
From www.undocumented-features.com
ATP Safe Attachments, Safe Links, and AntiPhishing Policies or “All Safe Attachments Sandbox Dynamic delivery delivers emails to the recipient’s inbox along with a “placeholder” attachment notifying the user that the real attachment is being scanned—all with minimal lag time. Safe attachments provides an additional layer of protection that checks file attachments from email, teams, onedrive and sharepoint for malware in a sandbox. Scans email attachments for malware and viruses. Users can read. Safe Attachments Sandbox.
From www.cloudcoffee.ch
Microsoft 365 Defender Safe Links and Safe Attachments cloudcoffee.ch Safe Attachments Sandbox Dynamic delivery delivers emails to the recipient’s inbox along with a “placeholder” attachment notifying the user that the real attachment is being scanned—all with minimal lag time. Safe attachments provides an additional layer of protection that checks file attachments from email, teams, onedrive and sharepoint for malware in a sandbox. Microsoft today announced the launch of application guard for office. Safe Attachments Sandbox.
From slideplayer.com
Exchange Online Advanced Threat Protection ppt download Safe Attachments Sandbox Safe attachments provides an additional layer of protection that checks file attachments from email, teams, onedrive and sharepoint for malware in a sandbox. Scans email attachments for malware and viruses. Users can read the email body while the attachment is scanned in a safe attachments sandbox. Admins can learn how to turn on safe attachments for sharepoint, onedrive, and microsoft. Safe Attachments Sandbox.
From diyprojects.ideas2live4.com
Building a DIY Sandbox Excavator in 8 Fun Steps! Safe Attachments Sandbox Safe attachments provides an additional layer of protection that checks file attachments from email, teams, onedrive and sharepoint for malware in a sandbox. Dynamic delivery delivers emails to the recipient’s inbox along with a “placeholder” attachment notifying the user that the real attachment is being scanned—all with minimal lag time. Admins can learn how to turn on safe attachments for. Safe Attachments Sandbox.
From exojnited.blob.core.windows.net
How To Sandbox Email Attachments at Patricia Firth blog Safe Attachments Sandbox Safe attachments provides an additional layer of protection that checks file attachments from email, teams, onedrive and sharepoint for malware in a sandbox. Users can read the email body while the attachment is scanned in a safe attachments sandbox. Scans email attachments for malware and viruses. Dynamic delivery delivers emails to the recipient’s inbox along with a “placeholder” attachment notifying. Safe Attachments Sandbox.
From www.itpromentor.com
How to configure Advanced Threat Protection (ATP) part 2 safe Safe Attachments Sandbox Users can read the email body while the attachment is scanned in a safe attachments sandbox. Safe attachments provides an additional layer of protection that checks file attachments from email, teams, onedrive and sharepoint for malware in a sandbox. Admins can learn how to turn on safe attachments for sharepoint, onedrive, and microsoft teams, including how to set alerts for. Safe Attachments Sandbox.
From mehic.se
Office 365 Advanced Threat Protection (ATP) Safe Attachments Nedim Safe Attachments Sandbox Safe attachments provides an additional layer of protection that checks file attachments from email, teams, onedrive and sharepoint for malware in a sandbox. Dynamic delivery delivers emails to the recipient’s inbox along with a “placeholder” attachment notifying the user that the real attachment is being scanned—all with minimal lag time. Safe attachments in microsoft defender for office 365 provides an. Safe Attachments Sandbox.
From www.microsoft.com
Evolving Office 365 Advanced Threat Protection with URL Detonation and Safe Attachments Sandbox Users can read the email body while the attachment is scanned in a safe attachments sandbox. Dynamic delivery delivers emails to the recipient’s inbox along with a “placeholder” attachment notifying the user that the real attachment is being scanned—all with minimal lag time. Safe attachments provides an additional layer of protection that checks file attachments from email, teams, onedrive and. Safe Attachments Sandbox.
From loeoxdhhb.blob.core.windows.net
Attachment Sandboxing O365 at Steven Good blog Safe Attachments Sandbox Safe attachments in microsoft defender for office 365 provides an additional layer of protection for email attachments that have. Dynamic delivery delivers emails to the recipient’s inbox along with a “placeholder” attachment notifying the user that the real attachment is being scanned—all with minimal lag time. Users can read the email body while the attachment is scanned in a safe. Safe Attachments Sandbox.
From sevenitblog.com
365 Defender Safe attachments’ policy & Safe Documents 7 IT & Security Safe Attachments Sandbox Microsoft today announced the launch of application guard for office in public preview to protect enterprise users from threats using malicious attachments as an attack vector. Users can read the email body while the attachment is scanned in a safe attachments sandbox. Safe attachments in microsoft defender for office 365 provides an additional layer of protection for email attachments that. Safe Attachments Sandbox.
From exojnited.blob.core.windows.net
How To Sandbox Email Attachments at Patricia Firth blog Safe Attachments Sandbox Scans email attachments for malware and viruses. Safe attachments provides an additional layer of protection that checks file attachments from email, teams, onedrive and sharepoint for malware in a sandbox. Microsoft today announced the launch of application guard for office in public preview to protect enterprise users from threats using malicious attachments as an attack vector. Users can read the. Safe Attachments Sandbox.
From www.gorelo.io
Best Practices for Safe Attachment Policies Gorelo Safe Attachments Sandbox Scans email attachments for malware and viruses. Safe attachments provides an additional layer of protection that checks file attachments from email, teams, onedrive and sharepoint for malware in a sandbox. Microsoft today announced the launch of application guard for office in public preview to protect enterprise users from threats using malicious attachments as an attack vector. Safe attachments in microsoft. Safe Attachments Sandbox.
From www.spamtitan.com
What is Email Sandboxing? Safe Attachments Sandbox Scans email attachments for malware and viruses. Dynamic delivery delivers emails to the recipient’s inbox along with a “placeholder” attachment notifying the user that the real attachment is being scanned—all with minimal lag time. Safe attachments provides an additional layer of protection that checks file attachments from email, teams, onedrive and sharepoint for malware in a sandbox. Users can read. Safe Attachments Sandbox.
From solvebusiness.com.au
ATP Safe Attachments Solve Business Services Safe Attachments Sandbox Admins can learn how to turn on safe attachments for sharepoint, onedrive, and microsoft teams, including how to set alerts for detected. Users can read the email body while the attachment is scanned in a safe attachments sandbox. Safe attachments in microsoft defender for office 365 provides an additional layer of protection for email attachments that have. Scans email attachments. Safe Attachments Sandbox.
From www.inthecloud247.com
How to protect against ransomware? In The cloud 247 Safe Attachments Sandbox Admins can learn how to turn on safe attachments for sharepoint, onedrive, and microsoft teams, including how to set alerts for detected. Dynamic delivery delivers emails to the recipient’s inbox along with a “placeholder” attachment notifying the user that the real attachment is being scanned—all with minimal lag time. Safe attachments in microsoft defender for office 365 provides an additional. Safe Attachments Sandbox.
From www.youtube.com
How to Configure a Safe Attachments Policy in Microsoft 365 YouTube Safe Attachments Sandbox Dynamic delivery delivers emails to the recipient’s inbox along with a “placeholder” attachment notifying the user that the real attachment is being scanned—all with minimal lag time. Scans email attachments for malware and viruses. Safe attachments provides an additional layer of protection that checks file attachments from email, teams, onedrive and sharepoint for malware in a sandbox. Safe attachments in. Safe Attachments Sandbox.
From blog.admindroid.com
How Safe Attachments in Microsoft 365 Improves Security AdminDroid Blog Safe Attachments Sandbox Scans email attachments for malware and viruses. Users can read the email body while the attachment is scanned in a safe attachments sandbox. Dynamic delivery delivers emails to the recipient’s inbox along with a “placeholder” attachment notifying the user that the real attachment is being scanned—all with minimal lag time. Microsoft today announced the launch of application guard for office. Safe Attachments Sandbox.
From www.lifting-equipment.co.uk
Fork Mounted Sand Bag Carrier Fork Lift Attachments Lifting Gear UK Safe Attachments Sandbox Admins can learn how to turn on safe attachments for sharepoint, onedrive, and microsoft teams, including how to set alerts for detected. Users can read the email body while the attachment is scanned in a safe attachments sandbox. Safe attachments provides an additional layer of protection that checks file attachments from email, teams, onedrive and sharepoint for malware in a. Safe Attachments Sandbox.
From www.lsuhsc.edu
Safe Attachments Office 365 Safe Attachments Sandbox Dynamic delivery delivers emails to the recipient’s inbox along with a “placeholder” attachment notifying the user that the real attachment is being scanned—all with minimal lag time. Users can read the email body while the attachment is scanned in a safe attachments sandbox. Safe attachments provides an additional layer of protection that checks file attachments from email, teams, onedrive and. Safe Attachments Sandbox.
From www.youtube.com
Configurations for Office 365 Advanced Threat Protection Safe Attachments Sandbox Dynamic delivery delivers emails to the recipient’s inbox along with a “placeholder” attachment notifying the user that the real attachment is being scanned—all with minimal lag time. Safe attachments provides an additional layer of protection that checks file attachments from email, teams, onedrive and sharepoint for malware in a sandbox. Safe attachments in microsoft defender for office 365 provides an. Safe Attachments Sandbox.
From perception-point.io
Sandboxing Security A Practical Guide Safe Attachments Sandbox Safe attachments in microsoft defender for office 365 provides an additional layer of protection for email attachments that have. Scans email attachments for malware and viruses. Dynamic delivery delivers emails to the recipient’s inbox along with a “placeholder” attachment notifying the user that the real attachment is being scanned—all with minimal lag time. Admins can learn how to turn on. Safe Attachments Sandbox.
From dialpad.zendesk.com
Salesforce Sandbox Support Dialpad Safe Attachments Sandbox Safe attachments provides an additional layer of protection that checks file attachments from email, teams, onedrive and sharepoint for malware in a sandbox. Users can read the email body while the attachment is scanned in a safe attachments sandbox. Microsoft today announced the launch of application guard for office in public preview to protect enterprise users from threats using malicious. Safe Attachments Sandbox.
From www.woodworkingtalk.com
What Hinge to use? Woodworking Talk Safe Attachments Sandbox Dynamic delivery delivers emails to the recipient’s inbox along with a “placeholder” attachment notifying the user that the real attachment is being scanned—all with minimal lag time. Scans email attachments for malware and viruses. Users can read the email body while the attachment is scanned in a safe attachments sandbox. Safe attachments provides an additional layer of protection that checks. Safe Attachments Sandbox.
From dxoxezcsi.blob.core.windows.net
What Is Attachment Sandboxing at Betty Morris blog Safe Attachments Sandbox Dynamic delivery delivers emails to the recipient’s inbox along with a “placeholder” attachment notifying the user that the real attachment is being scanned—all with minimal lag time. Users can read the email body while the attachment is scanned in a safe attachments sandbox. Safe attachments in microsoft defender for office 365 provides an additional layer of protection for email attachments. Safe Attachments Sandbox.
From loeoxdhhb.blob.core.windows.net
Attachment Sandboxing O365 at Steven Good blog Safe Attachments Sandbox Scans email attachments for malware and viruses. Users can read the email body while the attachment is scanned in a safe attachments sandbox. Microsoft today announced the launch of application guard for office in public preview to protect enterprise users from threats using malicious attachments as an attack vector. Dynamic delivery delivers emails to the recipient’s inbox along with a. Safe Attachments Sandbox.
From www.digitalguardian.com
Office 365 Can Now Open Attachments in a Sandbox Safe Attachments Sandbox Admins can learn how to turn on safe attachments for sharepoint, onedrive, and microsoft teams, including how to set alerts for detected. Dynamic delivery delivers emails to the recipient’s inbox along with a “placeholder” attachment notifying the user that the real attachment is being scanned—all with minimal lag time. Safe attachments in microsoft defender for office 365 provides an additional. Safe Attachments Sandbox.
From www.microsoft.com
Evolving Office 365 Advanced Threat Protection with URL Detonation and Safe Attachments Sandbox Safe attachments in microsoft defender for office 365 provides an additional layer of protection for email attachments that have. Scans email attachments for malware and viruses. Safe attachments provides an additional layer of protection that checks file attachments from email, teams, onedrive and sharepoint for malware in a sandbox. Microsoft today announced the launch of application guard for office in. Safe Attachments Sandbox.
From www.wedgelock.com.au
Safe Attachment Changeovers Safe Attachments Sandbox Safe attachments provides an additional layer of protection that checks file attachments from email, teams, onedrive and sharepoint for malware in a sandbox. Safe attachments in microsoft defender for office 365 provides an additional layer of protection for email attachments that have. Users can read the email body while the attachment is scanned in a safe attachments sandbox. Dynamic delivery. Safe Attachments Sandbox.
From www.maketecheasier.com
The 8 Best Sandbox Applications for Windows 10 to Keep You Safe Make Safe Attachments Sandbox Dynamic delivery delivers emails to the recipient’s inbox along with a “placeholder” attachment notifying the user that the real attachment is being scanned—all with minimal lag time. Safe attachments in microsoft defender for office 365 provides an additional layer of protection for email attachments that have. Admins can learn how to turn on safe attachments for sharepoint, onedrive, and microsoft. Safe Attachments Sandbox.
From hightouchtechnologies.com
Videos High Touch Technologies Safe Attachments Sandbox Microsoft today announced the launch of application guard for office in public preview to protect enterprise users from threats using malicious attachments as an attack vector. Safe attachments provides an additional layer of protection that checks file attachments from email, teams, onedrive and sharepoint for malware in a sandbox. Scans email attachments for malware and viruses. Users can read the. Safe Attachments Sandbox.
From www.pinterest.com
Sand Construction Site Folding Sandbox Playset in 2022 Safe Attachments Sandbox Safe attachments in microsoft defender for office 365 provides an additional layer of protection for email attachments that have. Scans email attachments for malware and viruses. Users can read the email body while the attachment is scanned in a safe attachments sandbox. Dynamic delivery delivers emails to the recipient’s inbox along with a “placeholder” attachment notifying the user that the. Safe Attachments Sandbox.
From www.cloudcoffee.ch
Microsoft 365 Defender Safe Links and Safe Attachments cloudcoffee.ch Safe Attachments Sandbox Microsoft today announced the launch of application guard for office in public preview to protect enterprise users from threats using malicious attachments as an attack vector. Users can read the email body while the attachment is scanned in a safe attachments sandbox. Safe attachments provides an additional layer of protection that checks file attachments from email, teams, onedrive and sharepoint. Safe Attachments Sandbox.
From www.cloudkaffee.ch
Microsoft 365 Defender Safe Attachments und Safe Links cloudkaffee.ch Safe Attachments Sandbox Microsoft today announced the launch of application guard for office in public preview to protect enterprise users from threats using malicious attachments as an attack vector. Safe attachments provides an additional layer of protection that checks file attachments from email, teams, onedrive and sharepoint for malware in a sandbox. Admins can learn how to turn on safe attachments for sharepoint,. Safe Attachments Sandbox.