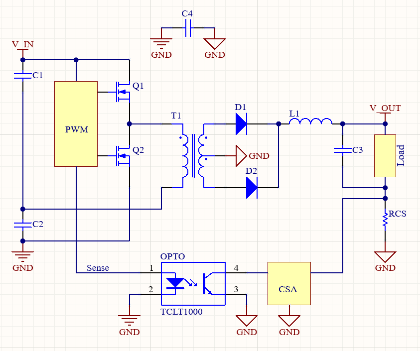
Buck Converter Half Bridge . Save more difficult topologies for unique application requirements. The board can be configured as a buck. The transformers are drawn to simplify the schematic, with dotted lines. Most power conversion requirements can be met using one or more of the 8 mainstream topologies. This evaluation board is intended to show the strengths of the eicedriver™ 1edn tdi.
from www.researchgate.net
This evaluation board is intended to show the strengths of the eicedriver™ 1edn tdi. Most power conversion requirements can be met using one or more of the 8 mainstream topologies. Save more difficult topologies for unique application requirements. The transformers are drawn to simplify the schematic, with dotted lines. The board can be configured as a buck.
BuckBoost converter, based on halfbridge IGBT modules with drivers
Buck Converter Half Bridge This evaluation board is intended to show the strengths of the eicedriver™ 1edn tdi. Most power conversion requirements can be met using one or more of the 8 mainstream topologies. The board can be configured as a buck. This evaluation board is intended to show the strengths of the eicedriver™ 1edn tdi. Save more difficult topologies for unique application requirements. The transformers are drawn to simplify the schematic, with dotted lines.
From www.researchgate.net
Half bridge topology with single winding selfdriven synchronous Buck Converter Half Bridge The board can be configured as a buck. This evaluation board is intended to show the strengths of the eicedriver™ 1edn tdi. Most power conversion requirements can be met using one or more of the 8 mainstream topologies. Save more difficult topologies for unique application requirements. The transformers are drawn to simplify the schematic, with dotted lines. Buck Converter Half Bridge.
From www.researchgate.net
BuckBoost converter, based on halfbridge IGBT modules with drivers Buck Converter Half Bridge This evaluation board is intended to show the strengths of the eicedriver™ 1edn tdi. Save more difficult topologies for unique application requirements. Most power conversion requirements can be met using one or more of the 8 mainstream topologies. The transformers are drawn to simplify the schematic, with dotted lines. The board can be configured as a buck. Buck Converter Half Bridge.
From allaboutcircuits.com
Buck Converters and Their Cool Applications Buck Converter Half Bridge This evaluation board is intended to show the strengths of the eicedriver™ 1edn tdi. Most power conversion requirements can be met using one or more of the 8 mainstream topologies. The board can be configured as a buck. The transformers are drawn to simplify the schematic, with dotted lines. Save more difficult topologies for unique application requirements. Buck Converter Half Bridge.
From www.researchgate.net
Half bridge interleaved Buck topology based single phase active power Buck Converter Half Bridge The transformers are drawn to simplify the schematic, with dotted lines. This evaluation board is intended to show the strengths of the eicedriver™ 1edn tdi. Most power conversion requirements can be met using one or more of the 8 mainstream topologies. The board can be configured as a buck. Save more difficult topologies for unique application requirements. Buck Converter Half Bridge.
From www.researchgate.net
BuckBoost converter, based on halfbridge IGBT modules with drivers Buck Converter Half Bridge The board can be configured as a buck. This evaluation board is intended to show the strengths of the eicedriver™ 1edn tdi. The transformers are drawn to simplify the schematic, with dotted lines. Save more difficult topologies for unique application requirements. Most power conversion requirements can be met using one or more of the 8 mainstream topologies. Buck Converter Half Bridge.
From education.ni.com
Buck Regulator HalfBridge PWM Operation National Instruments Buck Converter Half Bridge Most power conversion requirements can be met using one or more of the 8 mainstream topologies. Save more difficult topologies for unique application requirements. The transformers are drawn to simplify the schematic, with dotted lines. The board can be configured as a buck. This evaluation board is intended to show the strengths of the eicedriver™ 1edn tdi. Buck Converter Half Bridge.
From www.mdpi.com
Electronics Free FullText A Bootstrap Structure Directly Charged Buck Converter Half Bridge Most power conversion requirements can be met using one or more of the 8 mainstream topologies. Save more difficult topologies for unique application requirements. This evaluation board is intended to show the strengths of the eicedriver™ 1edn tdi. The transformers are drawn to simplify the schematic, with dotted lines. The board can be configured as a buck. Buck Converter Half Bridge.
From www.researchgate.net
BuckBoost converter, based on halfbridge IGBT modules with drivers Buck Converter Half Bridge The transformers are drawn to simplify the schematic, with dotted lines. This evaluation board is intended to show the strengths of the eicedriver™ 1edn tdi. Save more difficult topologies for unique application requirements. The board can be configured as a buck. Most power conversion requirements can be met using one or more of the 8 mainstream topologies. Buck Converter Half Bridge.
From www.researchgate.net
1 Conventional Half Bridge Converter Download Scientific Diagram Buck Converter Half Bridge The board can be configured as a buck. The transformers are drawn to simplify the schematic, with dotted lines. Most power conversion requirements can be met using one or more of the 8 mainstream topologies. Save more difficult topologies for unique application requirements. This evaluation board is intended to show the strengths of the eicedriver™ 1edn tdi. Buck Converter Half Bridge.
From www.pinterest.com
A Half Bridge Buck Boost Converter with high side Ntype MOSFET in 2020 Buck Converter Half Bridge Save more difficult topologies for unique application requirements. The transformers are drawn to simplify the schematic, with dotted lines. Most power conversion requirements can be met using one or more of the 8 mainstream topologies. The board can be configured as a buck. This evaluation board is intended to show the strengths of the eicedriver™ 1edn tdi. Buck Converter Half Bridge.
From octopart.com
Halfbridge Isolated DCDC Converter Design Blog Octopart Buck Converter Half Bridge The board can be configured as a buck. The transformers are drawn to simplify the schematic, with dotted lines. This evaluation board is intended to show the strengths of the eicedriver™ 1edn tdi. Save more difficult topologies for unique application requirements. Most power conversion requirements can be met using one or more of the 8 mainstream topologies. Buck Converter Half Bridge.
From www.researchgate.net
(a) LLC halfbridge dc/dc converter. (b) System time sequence Buck Converter Half Bridge This evaluation board is intended to show the strengths of the eicedriver™ 1edn tdi. The board can be configured as a buck. The transformers are drawn to simplify the schematic, with dotted lines. Most power conversion requirements can be met using one or more of the 8 mainstream topologies. Save more difficult topologies for unique application requirements. Buck Converter Half Bridge.
From mixtronica.com
SIC631CDT1GE3 Half Bridge Driver Synchronous Buck Buck Converter Half Bridge This evaluation board is intended to show the strengths of the eicedriver™ 1edn tdi. Save more difficult topologies for unique application requirements. The board can be configured as a buck. The transformers are drawn to simplify the schematic, with dotted lines. Most power conversion requirements can be met using one or more of the 8 mainstream topologies. Buck Converter Half Bridge.
From www.researchgate.net
HalfBridge DC/DC converter with an ACC double loop control strategy Buck Converter Half Bridge The board can be configured as a buck. This evaluation board is intended to show the strengths of the eicedriver™ 1edn tdi. The transformers are drawn to simplify the schematic, with dotted lines. Save more difficult topologies for unique application requirements. Most power conversion requirements can be met using one or more of the 8 mainstream topologies. Buck Converter Half Bridge.
From resources.altium.com
Halfbridge Isolated DCDC Converter Design Altium Buck Converter Half Bridge Most power conversion requirements can be met using one or more of the 8 mainstream topologies. Save more difficult topologies for unique application requirements. The transformers are drawn to simplify the schematic, with dotted lines. This evaluation board is intended to show the strengths of the eicedriver™ 1edn tdi. The board can be configured as a buck. Buck Converter Half Bridge.
From www.multisim.com
Half Bridge Converter Multisim Live Buck Converter Half Bridge The board can be configured as a buck. The transformers are drawn to simplify the schematic, with dotted lines. Save more difficult topologies for unique application requirements. Most power conversion requirements can be met using one or more of the 8 mainstream topologies. This evaluation board is intended to show the strengths of the eicedriver™ 1edn tdi. Buck Converter Half Bridge.
From www.theengineeringprojects.com
Buck Converter using MOSFET Gate Driver in Proteus The Engineering Buck Converter Half Bridge Save more difficult topologies for unique application requirements. The board can be configured as a buck. Most power conversion requirements can be met using one or more of the 8 mainstream topologies. This evaluation board is intended to show the strengths of the eicedriver™ 1edn tdi. The transformers are drawn to simplify the schematic, with dotted lines. Buck Converter Half Bridge.
From www.researchgate.net
BuckBoost converter, based on halfbridge IGBT modules with drivers Buck Converter Half Bridge Most power conversion requirements can be met using one or more of the 8 mainstream topologies. The transformers are drawn to simplify the schematic, with dotted lines. Save more difficult topologies for unique application requirements. The board can be configured as a buck. This evaluation board is intended to show the strengths of the eicedriver™ 1edn tdi. Buck Converter Half Bridge.
From octopart.com
Halfbridge Isolated DCDC Converter Design Buck Converter Half Bridge This evaluation board is intended to show the strengths of the eicedriver™ 1edn tdi. The transformers are drawn to simplify the schematic, with dotted lines. Most power conversion requirements can be met using one or more of the 8 mainstream topologies. The board can be configured as a buck. Save more difficult topologies for unique application requirements. Buck Converter Half Bridge.
From www.slideserve.com
PPT Isolated dcdc Converters PowerPoint Presentation ID320363 Buck Converter Half Bridge Save more difficult topologies for unique application requirements. Most power conversion requirements can be met using one or more of the 8 mainstream topologies. This evaluation board is intended to show the strengths of the eicedriver™ 1edn tdi. The transformers are drawn to simplify the schematic, with dotted lines. The board can be configured as a buck. Buck Converter Half Bridge.
From www.mdpi.com
Electronics Free FullText An Integrated Buck and HalfBridge High Buck Converter Half Bridge This evaluation board is intended to show the strengths of the eicedriver™ 1edn tdi. Most power conversion requirements can be met using one or more of the 8 mainstream topologies. Save more difficult topologies for unique application requirements. The transformers are drawn to simplify the schematic, with dotted lines. The board can be configured as a buck. Buck Converter Half Bridge.
From s2.solveforum.com
Nontriangular/Incorrect (non linear) inductor current waveform for Buck Converter Half Bridge Most power conversion requirements can be met using one or more of the 8 mainstream topologies. This evaluation board is intended to show the strengths of the eicedriver™ 1edn tdi. The board can be configured as a buck. Save more difficult topologies for unique application requirements. The transformers are drawn to simplify the schematic, with dotted lines. Buck Converter Half Bridge.
From uk.rs-online.com
EVALHB2EDL803XG4BTOBO1 Infineon HalfBridge Buck Converter Evaluation Buck Converter Half Bridge This evaluation board is intended to show the strengths of the eicedriver™ 1edn tdi. Most power conversion requirements can be met using one or more of the 8 mainstream topologies. Save more difficult topologies for unique application requirements. The board can be configured as a buck. The transformers are drawn to simplify the schematic, with dotted lines. Buck Converter Half Bridge.
From www.youtube.com
Half bridge converter review YouTube Buck Converter Half Bridge The board can be configured as a buck. This evaluation board is intended to show the strengths of the eicedriver™ 1edn tdi. Most power conversion requirements can be met using one or more of the 8 mainstream topologies. The transformers are drawn to simplify the schematic, with dotted lines. Save more difficult topologies for unique application requirements. Buck Converter Half Bridge.
From kr.mathworks.com
Buck Converter MATLAB & Simulink MathWorks 한국 Buck Converter Half Bridge Save more difficult topologies for unique application requirements. The transformers are drawn to simplify the schematic, with dotted lines. This evaluation board is intended to show the strengths of the eicedriver™ 1edn tdi. Most power conversion requirements can be met using one or more of the 8 mainstream topologies. The board can be configured as a buck. Buck Converter Half Bridge.
From www.taraztechnologies.com
Half Bridge (Buck/Boost/MPPT) development kit Taraz Technologies Buck Converter Half Bridge Most power conversion requirements can be met using one or more of the 8 mainstream topologies. The transformers are drawn to simplify the schematic, with dotted lines. The board can be configured as a buck. Save more difficult topologies for unique application requirements. This evaluation board is intended to show the strengths of the eicedriver™ 1edn tdi. Buck Converter Half Bridge.
From www.slideserve.com
PPT Isolated dcdc Converters PowerPoint Presentation ID320363 Buck Converter Half Bridge The board can be configured as a buck. Save more difficult topologies for unique application requirements. This evaluation board is intended to show the strengths of the eicedriver™ 1edn tdi. The transformers are drawn to simplify the schematic, with dotted lines. Most power conversion requirements can be met using one or more of the 8 mainstream topologies. Buck Converter Half Bridge.
From www.nwengineeringllc.com
HalfBridge DCDC Converter PCB Design NWES Blog Buck Converter Half Bridge Save more difficult topologies for unique application requirements. Most power conversion requirements can be met using one or more of the 8 mainstream topologies. This evaluation board is intended to show the strengths of the eicedriver™ 1edn tdi. The transformers are drawn to simplify the schematic, with dotted lines. The board can be configured as a buck. Buck Converter Half Bridge.
From www.researchgate.net
(a) Half bridge dcdc converter; (b) buck operation; (c) boost Buck Converter Half Bridge The transformers are drawn to simplify the schematic, with dotted lines. Most power conversion requirements can be met using one or more of the 8 mainstream topologies. Save more difficult topologies for unique application requirements. This evaluation board is intended to show the strengths of the eicedriver™ 1edn tdi. The board can be configured as a buck. Buck Converter Half Bridge.
From www.youtube.com
How does a Half Bridge converter work? Half Bridge Converter Working Buck Converter Half Bridge Most power conversion requirements can be met using one or more of the 8 mainstream topologies. Save more difficult topologies for unique application requirements. The transformers are drawn to simplify the schematic, with dotted lines. This evaluation board is intended to show the strengths of the eicedriver™ 1edn tdi. The board can be configured as a buck. Buck Converter Half Bridge.
From e2e.ti.com
Close loop in H bridge buck boost DC/DC converter using TMS320F28027 Buck Converter Half Bridge The board can be configured as a buck. The transformers are drawn to simplify the schematic, with dotted lines. This evaluation board is intended to show the strengths of the eicedriver™ 1edn tdi. Most power conversion requirements can be met using one or more of the 8 mainstream topologies. Save more difficult topologies for unique application requirements. Buck Converter Half Bridge.
From www.researchgate.net
Singlephase UPS based on halfbridge converterinverter and a Buck Converter Half Bridge This evaluation board is intended to show the strengths of the eicedriver™ 1edn tdi. The transformers are drawn to simplify the schematic, with dotted lines. The board can be configured as a buck. Save more difficult topologies for unique application requirements. Most power conversion requirements can be met using one or more of the 8 mainstream topologies. Buck Converter Half Bridge.
From www.researchgate.net
Operating modes of halfbridge inverter Download Scientific Diagram Buck Converter Half Bridge The transformers are drawn to simplify the schematic, with dotted lines. Most power conversion requirements can be met using one or more of the 8 mainstream topologies. This evaluation board is intended to show the strengths of the eicedriver™ 1edn tdi. The board can be configured as a buck. Save more difficult topologies for unique application requirements. Buck Converter Half Bridge.
From www.researchgate.net
BuckBoost converter, based on halfbridge IGBT modules with drivers Buck Converter Half Bridge Most power conversion requirements can be met using one or more of the 8 mainstream topologies. Save more difficult topologies for unique application requirements. The board can be configured as a buck. The transformers are drawn to simplify the schematic, with dotted lines. This evaluation board is intended to show the strengths of the eicedriver™ 1edn tdi. Buck Converter Half Bridge.
From www.typhoon-hil.com
Halfbridge Flyback converter Buck Converter Half Bridge The board can be configured as a buck. Save more difficult topologies for unique application requirements. This evaluation board is intended to show the strengths of the eicedriver™ 1edn tdi. The transformers are drawn to simplify the schematic, with dotted lines. Most power conversion requirements can be met using one or more of the 8 mainstream topologies. Buck Converter Half Bridge.