Ic Flyback Converter . The circuit that has become very widespread is where the tl431 is used in. A flyback converter is the block power supply, consisting of the flyback controller and all the power switches and transformer necessary to achieve the desired performance. In the following i have explained the step by step instructions regarding how to design a dcm mode flyback converter. Complex topologies have surfaced in recent years, but flyback converters remain a popular design choice. Assess and estimate your design requirements. New, more complex topologies have surfaced in recent years, but flyback converters remain a popular design choice.
from powerdensity.com
Complex topologies have surfaced in recent years, but flyback converters remain a popular design choice. The circuit that has become very widespread is where the tl431 is used in. New, more complex topologies have surfaced in recent years, but flyback converters remain a popular design choice. In the following i have explained the step by step instructions regarding how to design a dcm mode flyback converter. A flyback converter is the block power supply, consisting of the flyback controller and all the power switches and transformer necessary to achieve the desired performance. Assess and estimate your design requirements.
What is Active Clamp Flyback (ACF)? Silanna Semiconductor
Ic Flyback Converter In the following i have explained the step by step instructions regarding how to design a dcm mode flyback converter. Assess and estimate your design requirements. In the following i have explained the step by step instructions regarding how to design a dcm mode flyback converter. A flyback converter is the block power supply, consisting of the flyback controller and all the power switches and transformer necessary to achieve the desired performance. New, more complex topologies have surfaced in recent years, but flyback converters remain a popular design choice. Complex topologies have surfaced in recent years, but flyback converters remain a popular design choice. The circuit that has become very widespread is where the tl431 is used in.
From www.researchgate.net
Circuit Structure of Series Flyback Converter Fig. 2 shows the current... Download Scientific Ic Flyback Converter A flyback converter is the block power supply, consisting of the flyback controller and all the power switches and transformer necessary to achieve the desired performance. Assess and estimate your design requirements. Complex topologies have surfaced in recent years, but flyback converters remain a popular design choice. The circuit that has become very widespread is where the tl431 is used. Ic Flyback Converter.
From techweb.rohm.com
Choosing an IC for Design Overview of Design Method of PWM ACDC Flyback Converters Tech Ic Flyback Converter Assess and estimate your design requirements. New, more complex topologies have surfaced in recent years, but flyback converters remain a popular design choice. A flyback converter is the block power supply, consisting of the flyback controller and all the power switches and transformer necessary to achieve the desired performance. Complex topologies have surfaced in recent years, but flyback converters remain. Ic Flyback Converter.
From www.monolithicpower.com
How to Design a Flyback Converter in Seven Steps Article MPS Ic Flyback Converter Complex topologies have surfaced in recent years, but flyback converters remain a popular design choice. A flyback converter is the block power supply, consisting of the flyback controller and all the power switches and transformer necessary to achieve the desired performance. The circuit that has become very widespread is where the tl431 is used in. In the following i have. Ic Flyback Converter.
From www.mdpi.com
Energies Free FullText A Compensated Peak Current Mode Control PWM for PrimarySide Ic Flyback Converter New, more complex topologies have surfaced in recent years, but flyback converters remain a popular design choice. In the following i have explained the step by step instructions regarding how to design a dcm mode flyback converter. Complex topologies have surfaced in recent years, but flyback converters remain a popular design choice. The circuit that has become very widespread is. Ic Flyback Converter.
From www.monolithicpower.com
How to Design a Flyback Converter in Seven Steps Article MPS Ic Flyback Converter Complex topologies have surfaced in recent years, but flyback converters remain a popular design choice. A flyback converter is the block power supply, consisting of the flyback controller and all the power switches and transformer necessary to achieve the desired performance. New, more complex topologies have surfaced in recent years, but flyback converters remain a popular design choice. The circuit. Ic Flyback Converter.
From www.powerelectronicsnews.com
Designing a Flyback Converter Power Electronics News Ic Flyback Converter Complex topologies have surfaced in recent years, but flyback converters remain a popular design choice. Assess and estimate your design requirements. A flyback converter is the block power supply, consisting of the flyback controller and all the power switches and transformer necessary to achieve the desired performance. New, more complex topologies have surfaced in recent years, but flyback converters remain. Ic Flyback Converter.
From www.analog.com
LT8300 5V Micropower Isolated Flyback Converter Circuit Collection Analog Devices Ic Flyback Converter Complex topologies have surfaced in recent years, but flyback converters remain a popular design choice. Assess and estimate your design requirements. New, more complex topologies have surfaced in recent years, but flyback converters remain a popular design choice. In the following i have explained the step by step instructions regarding how to design a dcm mode flyback converter. A flyback. Ic Flyback Converter.
From www.analog.com
NoOpto Flyback DC/DC Converters & Snubber Protection Circuits Analog Devices Ic Flyback Converter In the following i have explained the step by step instructions regarding how to design a dcm mode flyback converter. Complex topologies have surfaced in recent years, but flyback converters remain a popular design choice. Assess and estimate your design requirements. New, more complex topologies have surfaced in recent years, but flyback converters remain a popular design choice. A flyback. Ic Flyback Converter.
From www.multisim.com
Flyback Converter Multisim Live Ic Flyback Converter New, more complex topologies have surfaced in recent years, but flyback converters remain a popular design choice. In the following i have explained the step by step instructions regarding how to design a dcm mode flyback converter. Assess and estimate your design requirements. Complex topologies have surfaced in recent years, but flyback converters remain a popular design choice. The circuit. Ic Flyback Converter.
From www.st.com
Flyback Converter STMicroelectronics Ic Flyback Converter Complex topologies have surfaced in recent years, but flyback converters remain a popular design choice. In the following i have explained the step by step instructions regarding how to design a dcm mode flyback converter. A flyback converter is the block power supply, consisting of the flyback controller and all the power switches and transformer necessary to achieve the desired. Ic Flyback Converter.
From www.ti.com
Flyback Controller IC Overview Flyback Controller Ic Flyback Converter New, more complex topologies have surfaced in recent years, but flyback converters remain a popular design choice. Assess and estimate your design requirements. Complex topologies have surfaced in recent years, but flyback converters remain a popular design choice. In the following i have explained the step by step instructions regarding how to design a dcm mode flyback converter. A flyback. Ic Flyback Converter.
From www.eeweb.com
Design of Isolated Flyback Converter for IGBT Gate Driver EE Ic Flyback Converter New, more complex topologies have surfaced in recent years, but flyback converters remain a popular design choice. A flyback converter is the block power supply, consisting of the flyback controller and all the power switches and transformer necessary to achieve the desired performance. Assess and estimate your design requirements. Complex topologies have surfaced in recent years, but flyback converters remain. Ic Flyback Converter.
From hackaday.io
Flyback Converter Circuit Design Details Hackaday.io Ic Flyback Converter Complex topologies have surfaced in recent years, but flyback converters remain a popular design choice. The circuit that has become very widespread is where the tl431 is used in. Assess and estimate your design requirements. In the following i have explained the step by step instructions regarding how to design a dcm mode flyback converter. A flyback converter is the. Ic Flyback Converter.
From www.mdpi.com
Electronics Free FullText Design and Implementation of a SingleStage PFC ActiveClamp Ic Flyback Converter New, more complex topologies have surfaced in recent years, but flyback converters remain a popular design choice. A flyback converter is the block power supply, consisting of the flyback controller and all the power switches and transformer necessary to achieve the desired performance. In the following i have explained the step by step instructions regarding how to design a dcm. Ic Flyback Converter.
From sosteneslekule.blogspot.com
Understanding Inductor Designs for Converters LEKULE BLOG Ic Flyback Converter New, more complex topologies have surfaced in recent years, but flyback converters remain a popular design choice. The circuit that has become very widespread is where the tl431 is used in. Complex topologies have surfaced in recent years, but flyback converters remain a popular design choice. Assess and estimate your design requirements. In the following i have explained the step. Ic Flyback Converter.
From guidepartherman.z19.web.core.windows.net
Flyback Circuit Diagram Ic Flyback Converter The circuit that has become very widespread is where the tl431 is used in. In the following i have explained the step by step instructions regarding how to design a dcm mode flyback converter. New, more complex topologies have surfaced in recent years, but flyback converters remain a popular design choice. A flyback converter is the block power supply, consisting. Ic Flyback Converter.
From www.st.com
Flyback converter STMicroelectronics Ic Flyback Converter Complex topologies have surfaced in recent years, but flyback converters remain a popular design choice. A flyback converter is the block power supply, consisting of the flyback controller and all the power switches and transformer necessary to achieve the desired performance. Assess and estimate your design requirements. In the following i have explained the step by step instructions regarding how. Ic Flyback Converter.
From www.researchgate.net
Power circuit of the DCDC flyback converter. In this figure, Download Scientific Diagram Ic Flyback Converter Complex topologies have surfaced in recent years, but flyback converters remain a popular design choice. Assess and estimate your design requirements. A flyback converter is the block power supply, consisting of the flyback controller and all the power switches and transformer necessary to achieve the desired performance. The circuit that has become very widespread is where the tl431 is used. Ic Flyback Converter.
From www.analog.com
LT8302 2.8V to 32VIN to 5V2.9A Isolated Flyback Converter Circuit Collection Analog Devices Ic Flyback Converter New, more complex topologies have surfaced in recent years, but flyback converters remain a popular design choice. A flyback converter is the block power supply, consisting of the flyback controller and all the power switches and transformer necessary to achieve the desired performance. In the following i have explained the step by step instructions regarding how to design a dcm. Ic Flyback Converter.
From www.mdpi.com
Electronics Free FullText Design and Implementation of a SingleStage PFC ActiveClamp Ic Flyback Converter Assess and estimate your design requirements. In the following i have explained the step by step instructions regarding how to design a dcm mode flyback converter. A flyback converter is the block power supply, consisting of the flyback controller and all the power switches and transformer necessary to achieve the desired performance. The circuit that has become very widespread is. Ic Flyback Converter.
From powerdensity.com
What is Active Clamp Flyback (ACF)? Silanna Semiconductor Ic Flyback Converter The circuit that has become very widespread is where the tl431 is used in. In the following i have explained the step by step instructions regarding how to design a dcm mode flyback converter. A flyback converter is the block power supply, consisting of the flyback controller and all the power switches and transformer necessary to achieve the desired performance.. Ic Flyback Converter.
From timestech.in
Design a Switch Mode Power Supply Using an Isolated Flyback Topology TimesTech Ic Flyback Converter In the following i have explained the step by step instructions regarding how to design a dcm mode flyback converter. Complex topologies have surfaced in recent years, but flyback converters remain a popular design choice. New, more complex topologies have surfaced in recent years, but flyback converters remain a popular design choice. A flyback converter is the block power supply,. Ic Flyback Converter.
From www.eeworldonline.com
Flyback power converters, Part 1 Basic principles EE World Online Ic Flyback Converter New, more complex topologies have surfaced in recent years, but flyback converters remain a popular design choice. Complex topologies have surfaced in recent years, but flyback converters remain a popular design choice. Assess and estimate your design requirements. A flyback converter is the block power supply, consisting of the flyback controller and all the power switches and transformer necessary to. Ic Flyback Converter.
From www.ourpcb.com
Flyback Converter A Power Conversion Device Ic Flyback Converter New, more complex topologies have surfaced in recent years, but flyback converters remain a popular design choice. A flyback converter is the block power supply, consisting of the flyback controller and all the power switches and transformer necessary to achieve the desired performance. In the following i have explained the step by step instructions regarding how to design a dcm. Ic Flyback Converter.
From dioded.com
11000PCS UCC38C43P 38C43P DIP8 Inline Flyback Forward Converter Chip IC Integrated Circuit Ic Flyback Converter Complex topologies have surfaced in recent years, but flyback converters remain a popular design choice. In the following i have explained the step by step instructions regarding how to design a dcm mode flyback converter. A flyback converter is the block power supply, consisting of the flyback controller and all the power switches and transformer necessary to achieve the desired. Ic Flyback Converter.
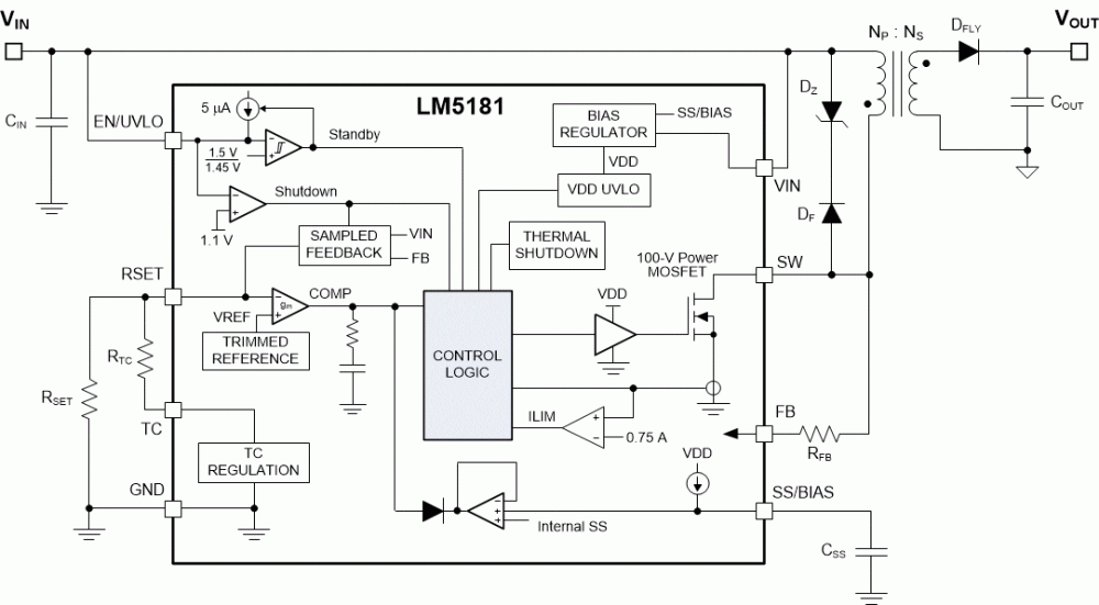
From eepower.com
65Vin PSR Flyback DCDC Converter IC with 100V / 0.75A Integrated MOSFET New Industry Products Ic Flyback Converter The circuit that has become very widespread is where the tl431 is used in. In the following i have explained the step by step instructions regarding how to design a dcm mode flyback converter. Assess and estimate your design requirements. New, more complex topologies have surfaced in recent years, but flyback converters remain a popular design choice. Complex topologies have. Ic Flyback Converter.
From circuitcellar.com
Flyback Converters Circuit Cellar Ic Flyback Converter The circuit that has become very widespread is where the tl431 is used in. In the following i have explained the step by step instructions regarding how to design a dcm mode flyback converter. Assess and estimate your design requirements. A flyback converter is the block power supply, consisting of the flyback controller and all the power switches and transformer. Ic Flyback Converter.
From circuitdigest.com
Flyback Converter Circuit Diagram Ic Flyback Converter A flyback converter is the block power supply, consisting of the flyback controller and all the power switches and transformer necessary to achieve the desired performance. In the following i have explained the step by step instructions regarding how to design a dcm mode flyback converter. Assess and estimate your design requirements. The circuit that has become very widespread is. Ic Flyback Converter.
From www.researchgate.net
(A,B) Development of the flyback converter with primary current sensing... Download Scientific Ic Flyback Converter New, more complex topologies have surfaced in recent years, but flyback converters remain a popular design choice. Complex topologies have surfaced in recent years, but flyback converters remain a popular design choice. In the following i have explained the step by step instructions regarding how to design a dcm mode flyback converter. The circuit that has become very widespread is. Ic Flyback Converter.
From www.researchgate.net
The circuit topology of flyback DC/DC converter. Download Scientific Diagram Ic Flyback Converter Complex topologies have surfaced in recent years, but flyback converters remain a popular design choice. New, more complex topologies have surfaced in recent years, but flyback converters remain a popular design choice. The circuit that has become very widespread is where the tl431 is used in. In the following i have explained the step by step instructions regarding how to. Ic Flyback Converter.
From techweb.rohm.com
Designing Isolated Flyback Converter Circuits Overview of Design Method of PWM ACDC Flyback Ic Flyback Converter In the following i have explained the step by step instructions regarding how to design a dcm mode flyback converter. The circuit that has become very widespread is where the tl431 is used in. Complex topologies have surfaced in recent years, but flyback converters remain a popular design choice. A flyback converter is the block power supply, consisting of the. Ic Flyback Converter.
From www.researchgate.net
The flyback converter (a) the flyback converter topology with snubber... Download Scientific Ic Flyback Converter In the following i have explained the step by step instructions regarding how to design a dcm mode flyback converter. Complex topologies have surfaced in recent years, but flyback converters remain a popular design choice. Assess and estimate your design requirements. New, more complex topologies have surfaced in recent years, but flyback converters remain a popular design choice. A flyback. Ic Flyback Converter.
From www.eetimes.com
Lowpower flyback converter eliminates optocoupler EE Times Ic Flyback Converter Complex topologies have surfaced in recent years, but flyback converters remain a popular design choice. In the following i have explained the step by step instructions regarding how to design a dcm mode flyback converter. Assess and estimate your design requirements. The circuit that has become very widespread is where the tl431 is used in. A flyback converter is the. Ic Flyback Converter.
From itecnotes.com
Electronic Flyback converter Valuable Tech Notes Ic Flyback Converter The circuit that has become very widespread is where the tl431 is used in. In the following i have explained the step by step instructions regarding how to design a dcm mode flyback converter. Assess and estimate your design requirements. A flyback converter is the block power supply, consisting of the flyback controller and all the power switches and transformer. Ic Flyback Converter.
From www.researchgate.net
CV PSR flyback converter with voltage compensation Download Scientific Diagram Ic Flyback Converter Assess and estimate your design requirements. Complex topologies have surfaced in recent years, but flyback converters remain a popular design choice. New, more complex topologies have surfaced in recent years, but flyback converters remain a popular design choice. A flyback converter is the block power supply, consisting of the flyback controller and all the power switches and transformer necessary to. Ic Flyback Converter.