Cut&Tag Transcription Factor . While gopeaks was designed for histone. Single cell cut&tag of transcription factors. Identification of transcription factor and chromatin accessibility peaks using gopeaks. We demonstrate the utility of cut&tag by profiling histone modifications, rna polymerase ii and transcription factors on low. These sccut&tag profiles were sufficient to determine cell identity and deconvolute regulatory principles such as promoter bivalency,.
from genome.cshlp.org
We demonstrate the utility of cut&tag by profiling histone modifications, rna polymerase ii and transcription factors on low. Single cell cut&tag of transcription factors. Identification of transcription factor and chromatin accessibility peaks using gopeaks. These sccut&tag profiles were sufficient to determine cell identity and deconvolute regulatory principles such as promoter bivalency,. While gopeaks was designed for histone.
TET2 binding to enhancers facilitates transcription factor recruitment
Cut&Tag Transcription Factor These sccut&tag profiles were sufficient to determine cell identity and deconvolute regulatory principles such as promoter bivalency,. We demonstrate the utility of cut&tag by profiling histone modifications, rna polymerase ii and transcription factors on low. Single cell cut&tag of transcription factors. While gopeaks was designed for histone. Identification of transcription factor and chromatin accessibility peaks using gopeaks. These sccut&tag profiles were sufficient to determine cell identity and deconvolute regulatory principles such as promoter bivalency,.
From www.activemotif.com
Complete CUT&Tag Assay Kit, 16 rxns Cut&Tag Transcription Factor Identification of transcription factor and chromatin accessibility peaks using gopeaks. We demonstrate the utility of cut&tag by profiling histone modifications, rna polymerase ii and transcription factors on low. Single cell cut&tag of transcription factors. While gopeaks was designed for histone. These sccut&tag profiles were sufficient to determine cell identity and deconvolute regulatory principles such as promoter bivalency,. Cut&Tag Transcription Factor.
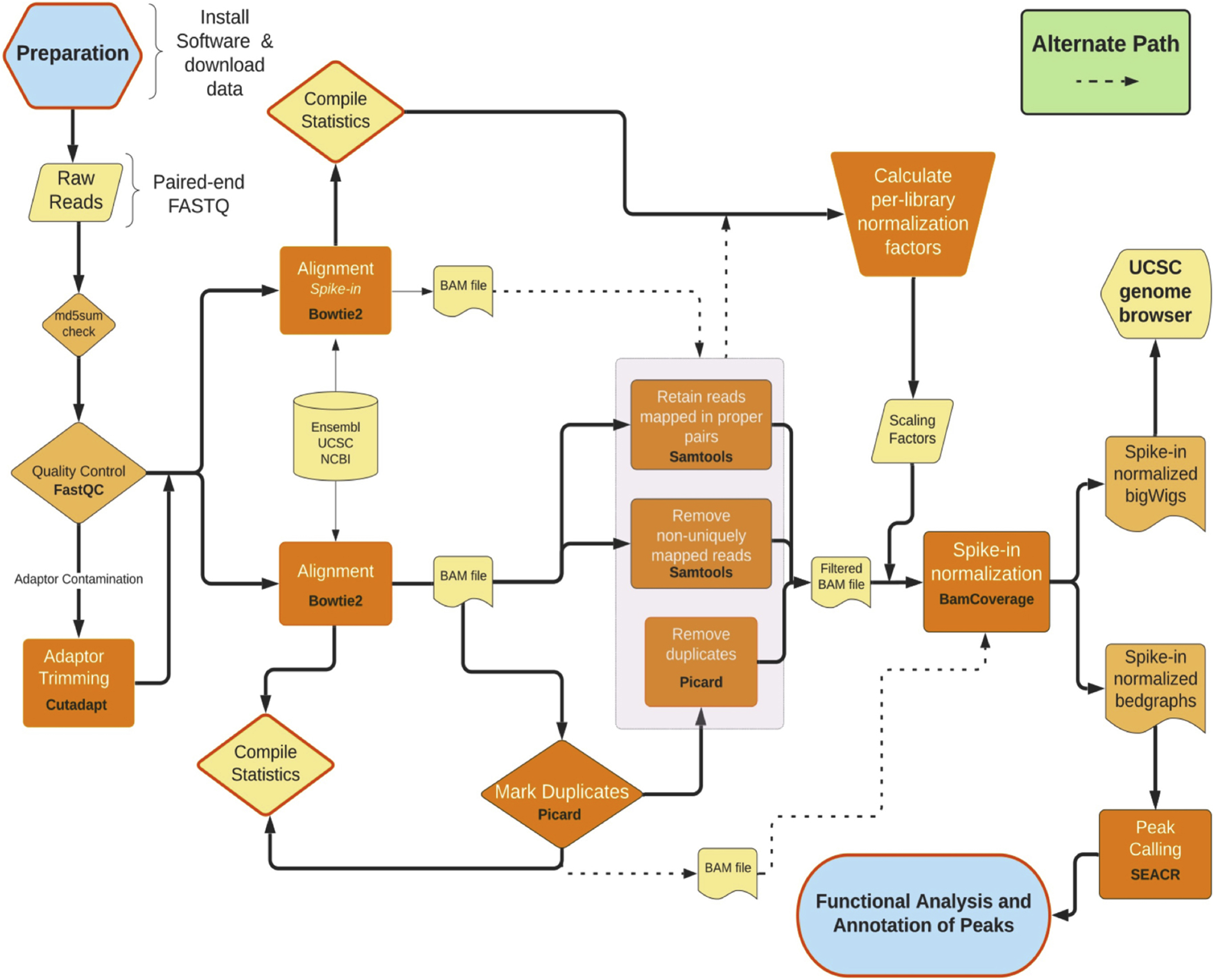
From star-protocols.cell.com
Cell Press STAR Protocols Cut&Tag Transcription Factor Identification of transcription factor and chromatin accessibility peaks using gopeaks. These sccut&tag profiles were sufficient to determine cell identity and deconvolute regulatory principles such as promoter bivalency,. While gopeaks was designed for histone. We demonstrate the utility of cut&tag by profiling histone modifications, rna polymerase ii and transcription factors on low. Single cell cut&tag of transcription factors. Cut&Tag Transcription Factor.
From www.researchgate.net
Evaluation of CUT&RUN peaks for transcription factors and histone Cut&Tag Transcription Factor Identification of transcription factor and chromatin accessibility peaks using gopeaks. These sccut&tag profiles were sufficient to determine cell identity and deconvolute regulatory principles such as promoter bivalency,. While gopeaks was designed for histone. Single cell cut&tag of transcription factors. We demonstrate the utility of cut&tag by profiling histone modifications, rna polymerase ii and transcription factors on low. Cut&Tag Transcription Factor.
From www.epicypher.com
The Complete Guide to CUT&Tag Experiments EpiCypher Cut&Tag Transcription Factor We demonstrate the utility of cut&tag by profiling histone modifications, rna polymerase ii and transcription factors on low. These sccut&tag profiles were sufficient to determine cell identity and deconvolute regulatory principles such as promoter bivalency,. Identification of transcription factor and chromatin accessibility peaks using gopeaks. Single cell cut&tag of transcription factors. While gopeaks was designed for histone. Cut&Tag Transcription Factor.
From www.activemotif.com
CUT&Tag Complete Guide Overview, Protocol & Resources Cut&Tag Transcription Factor These sccut&tag profiles were sufficient to determine cell identity and deconvolute regulatory principles such as promoter bivalency,. We demonstrate the utility of cut&tag by profiling histone modifications, rna polymerase ii and transcription factors on low. Single cell cut&tag of transcription factors. While gopeaks was designed for histone. Identification of transcription factor and chromatin accessibility peaks using gopeaks. Cut&Tag Transcription Factor.
From www.epicypher.com
ChIPseq vs. CUT&RUN vs. CUT&Tag Which should you use? EpiCypher Cut&Tag Transcription Factor We demonstrate the utility of cut&tag by profiling histone modifications, rna polymerase ii and transcription factors on low. Identification of transcription factor and chromatin accessibility peaks using gopeaks. Single cell cut&tag of transcription factors. While gopeaks was designed for histone. These sccut&tag profiles were sufficient to determine cell identity and deconvolute regulatory principles such as promoter bivalency,. Cut&Tag Transcription Factor.
From www.cell.com
CUT&TagBS for simultaneous profiling of histone modification and DNA Cut&Tag Transcription Factor We demonstrate the utility of cut&tag by profiling histone modifications, rna polymerase ii and transcription factors on low. These sccut&tag profiles were sufficient to determine cell identity and deconvolute regulatory principles such as promoter bivalency,. While gopeaks was designed for histone. Single cell cut&tag of transcription factors. Identification of transcription factor and chromatin accessibility peaks using gopeaks. Cut&Tag Transcription Factor.
From www.researchgate.net
GATA6 directly activates the proepithelial transcription factors FOXA1 Cut&Tag Transcription Factor Identification of transcription factor and chromatin accessibility peaks using gopeaks. We demonstrate the utility of cut&tag by profiling histone modifications, rna polymerase ii and transcription factors on low. These sccut&tag profiles were sufficient to determine cell identity and deconvolute regulatory principles such as promoter bivalency,. Single cell cut&tag of transcription factors. While gopeaks was designed for histone. Cut&Tag Transcription Factor.
From www.frontiersin.org
Frontiers A Comparative Overview of Epigenomic Profiling Methods Cut&Tag Transcription Factor Identification of transcription factor and chromatin accessibility peaks using gopeaks. We demonstrate the utility of cut&tag by profiling histone modifications, rna polymerase ii and transcription factors on low. Single cell cut&tag of transcription factors. These sccut&tag profiles were sufficient to determine cell identity and deconvolute regulatory principles such as promoter bivalency,. While gopeaks was designed for histone. Cut&Tag Transcription Factor.
From onlinelibrary.wiley.com
Biotinylated Tn5 transposase‐mediated CUT&Tag efficiently profiles Cut&Tag Transcription Factor Identification of transcription factor and chromatin accessibility peaks using gopeaks. We demonstrate the utility of cut&tag by profiling histone modifications, rna polymerase ii and transcription factors on low. While gopeaks was designed for histone. These sccut&tag profiles were sufficient to determine cell identity and deconvolute regulatory principles such as promoter bivalency,. Single cell cut&tag of transcription factors. Cut&Tag Transcription Factor.
From www.researchgate.net
ZNF154 acts as a transcription factor to upregulate the expression of Cut&Tag Transcription Factor These sccut&tag profiles were sufficient to determine cell identity and deconvolute regulatory principles such as promoter bivalency,. Single cell cut&tag of transcription factors. While gopeaks was designed for histone. Identification of transcription factor and chromatin accessibility peaks using gopeaks. We demonstrate the utility of cut&tag by profiling histone modifications, rna polymerase ii and transcription factors on low. Cut&Tag Transcription Factor.
From www.takarabio.com
Profiling transcription factors with CUT&RUN sequencing Cut&Tag Transcription Factor Identification of transcription factor and chromatin accessibility peaks using gopeaks. We demonstrate the utility of cut&tag by profiling histone modifications, rna polymerase ii and transcription factors on low. These sccut&tag profiles were sufficient to determine cell identity and deconvolute regulatory principles such as promoter bivalency,. While gopeaks was designed for histone. Single cell cut&tag of transcription factors. Cut&Tag Transcription Factor.
From www.cell.com
Molecular Architecture of Transcription Factor Hotspots in Early Cut&Tag Transcription Factor Identification of transcription factor and chromatin accessibility peaks using gopeaks. These sccut&tag profiles were sufficient to determine cell identity and deconvolute regulatory principles such as promoter bivalency,. While gopeaks was designed for histone. Single cell cut&tag of transcription factors. We demonstrate the utility of cut&tag by profiling histone modifications, rna polymerase ii and transcription factors on low. Cut&Tag Transcription Factor.
From www.researchgate.net
ScCUT&Tag of transcription factors a, Metaregion activity scores of Cut&Tag Transcription Factor Identification of transcription factor and chromatin accessibility peaks using gopeaks. While gopeaks was designed for histone. These sccut&tag profiles were sufficient to determine cell identity and deconvolute regulatory principles such as promoter bivalency,. We demonstrate the utility of cut&tag by profiling histone modifications, rna polymerase ii and transcription factors on low. Single cell cut&tag of transcription factors. Cut&Tag Transcription Factor.
From star-protocols.cell.com
Cell Press STAR Protocols Cut&Tag Transcription Factor While gopeaks was designed for histone. Identification of transcription factor and chromatin accessibility peaks using gopeaks. We demonstrate the utility of cut&tag by profiling histone modifications, rna polymerase ii and transcription factors on low. Single cell cut&tag of transcription factors. These sccut&tag profiles were sufficient to determine cell identity and deconvolute regulatory principles such as promoter bivalency,. Cut&Tag Transcription Factor.
From genome.cshlp.org
TET2 binding to enhancers facilitates transcription factor recruitment Cut&Tag Transcription Factor While gopeaks was designed for histone. Single cell cut&tag of transcription factors. We demonstrate the utility of cut&tag by profiling histone modifications, rna polymerase ii and transcription factors on low. These sccut&tag profiles were sufficient to determine cell identity and deconvolute regulatory principles such as promoter bivalency,. Identification of transcription factor and chromatin accessibility peaks using gopeaks. Cut&Tag Transcription Factor.
From www.protocols.io
Bench top CUT&Tag Cut&Tag Transcription Factor These sccut&tag profiles were sufficient to determine cell identity and deconvolute regulatory principles such as promoter bivalency,. We demonstrate the utility of cut&tag by profiling histone modifications, rna polymerase ii and transcription factors on low. Identification of transcription factor and chromatin accessibility peaks using gopeaks. While gopeaks was designed for histone. Single cell cut&tag of transcription factors. Cut&Tag Transcription Factor.
From onlinelibrary.wiley.com
Biotinylated Tn5 transposase‐mediated CUT&Tag efficiently profiles Cut&Tag Transcription Factor While gopeaks was designed for histone. Identification of transcription factor and chromatin accessibility peaks using gopeaks. Single cell cut&tag of transcription factors. We demonstrate the utility of cut&tag by profiling histone modifications, rna polymerase ii and transcription factors on low. These sccut&tag profiles were sufficient to determine cell identity and deconvolute regulatory principles such as promoter bivalency,. Cut&Tag Transcription Factor.
From www.cell.com
RNA BindnSeq Quantitative Assessment of the Sequence and Structural Cut&Tag Transcription Factor Identification of transcription factor and chromatin accessibility peaks using gopeaks. Single cell cut&tag of transcription factors. We demonstrate the utility of cut&tag by profiling histone modifications, rna polymerase ii and transcription factors on low. While gopeaks was designed for histone. These sccut&tag profiles were sufficient to determine cell identity and deconvolute regulatory principles such as promoter bivalency,. Cut&Tag Transcription Factor.
From nbis-workshop-epigenomics.readthedocs.io
Analysis of CUT&Tag H3K27me3 dataset — Epigenomics 2024 1 Cut&Tag Transcription Factor Single cell cut&tag of transcription factors. Identification of transcription factor and chromatin accessibility peaks using gopeaks. While gopeaks was designed for histone. These sccut&tag profiles were sufficient to determine cell identity and deconvolute regulatory principles such as promoter bivalency,. We demonstrate the utility of cut&tag by profiling histone modifications, rna polymerase ii and transcription factors on low. Cut&Tag Transcription Factor.
From www.abcam.com
Chromatin profiling using CUT&RUN and CUT&Tag guide Abcam Cut&Tag Transcription Factor We demonstrate the utility of cut&tag by profiling histone modifications, rna polymerase ii and transcription factors on low. These sccut&tag profiles were sufficient to determine cell identity and deconvolute regulatory principles such as promoter bivalency,. Identification of transcription factor and chromatin accessibility peaks using gopeaks. Single cell cut&tag of transcription factors. While gopeaks was designed for histone. Cut&Tag Transcription Factor.
From onlinelibrary.wiley.com
Biotinylated Tn5 transposase‐mediated CUT&Tag efficiently profiles Cut&Tag Transcription Factor These sccut&tag profiles were sufficient to determine cell identity and deconvolute regulatory principles such as promoter bivalency,. Single cell cut&tag of transcription factors. While gopeaks was designed for histone. Identification of transcription factor and chromatin accessibility peaks using gopeaks. We demonstrate the utility of cut&tag by profiling histone modifications, rna polymerase ii and transcription factors on low. Cut&Tag Transcription Factor.
From www.pnas.org
The SET oncoprotein promotes estrogeninduced transcription by Cut&Tag Transcription Factor Single cell cut&tag of transcription factors. These sccut&tag profiles were sufficient to determine cell identity and deconvolute regulatory principles such as promoter bivalency,. While gopeaks was designed for histone. Identification of transcription factor and chromatin accessibility peaks using gopeaks. We demonstrate the utility of cut&tag by profiling histone modifications, rna polymerase ii and transcription factors on low. Cut&Tag Transcription Factor.
From www.biorxiv.org
CUT&Tag for efficient epigenomic profiling of small samples and single Cut&Tag Transcription Factor Single cell cut&tag of transcription factors. While gopeaks was designed for histone. Identification of transcription factor and chromatin accessibility peaks using gopeaks. We demonstrate the utility of cut&tag by profiling histone modifications, rna polymerase ii and transcription factors on low. These sccut&tag profiles were sufficient to determine cell identity and deconvolute regulatory principles such as promoter bivalency,. Cut&Tag Transcription Factor.
From www.cellsignal.com
CUT&Tag Overview Profile Chromatin Faster Cell Signaling Technology Cut&Tag Transcription Factor These sccut&tag profiles were sufficient to determine cell identity and deconvolute regulatory principles such as promoter bivalency,. While gopeaks was designed for histone. Identification of transcription factor and chromatin accessibility peaks using gopeaks. Single cell cut&tag of transcription factors. We demonstrate the utility of cut&tag by profiling histone modifications, rna polymerase ii and transcription factors on low. Cut&Tag Transcription Factor.
From www.activemotif.com
Library QC for ATACSeq and CUT&Tag AKA “Does My Library Look Okay?” Cut&Tag Transcription Factor Single cell cut&tag of transcription factors. We demonstrate the utility of cut&tag by profiling histone modifications, rna polymerase ii and transcription factors on low. These sccut&tag profiles were sufficient to determine cell identity and deconvolute regulatory principles such as promoter bivalency,. While gopeaks was designed for histone. Identification of transcription factor and chromatin accessibility peaks using gopeaks. Cut&Tag Transcription Factor.
From onlinelibrary.wiley.com
Biotinylated Tn5 transposase‐mediated CUT&Tag efficiently profiles Cut&Tag Transcription Factor Single cell cut&tag of transcription factors. We demonstrate the utility of cut&tag by profiling histone modifications, rna polymerase ii and transcription factors on low. While gopeaks was designed for histone. Identification of transcription factor and chromatin accessibility peaks using gopeaks. These sccut&tag profiles were sufficient to determine cell identity and deconvolute regulatory principles such as promoter bivalency,. Cut&Tag Transcription Factor.
From www.cellsignal.cn
DNA蛋白质相互作用技术 CUT&RUN Cell Signaling Technology Cut&Tag Transcription Factor We demonstrate the utility of cut&tag by profiling histone modifications, rna polymerase ii and transcription factors on low. Single cell cut&tag of transcription factors. Identification of transcription factor and chromatin accessibility peaks using gopeaks. These sccut&tag profiles were sufficient to determine cell identity and deconvolute regulatory principles such as promoter bivalency,. While gopeaks was designed for histone. Cut&Tag Transcription Factor.
From www.researchgate.net
CUT&Tag profiling of the CTCF DNAbinding protein. a Comparison of Cut&Tag Transcription Factor Identification of transcription factor and chromatin accessibility peaks using gopeaks. We demonstrate the utility of cut&tag by profiling histone modifications, rna polymerase ii and transcription factors on low. Single cell cut&tag of transcription factors. While gopeaks was designed for histone. These sccut&tag profiles were sufficient to determine cell identity and deconvolute regulatory principles such as promoter bivalency,. Cut&Tag Transcription Factor.
From www.researchgate.net
(PDF) Chromatin and transcription factor profiling in rare stem cell Cut&Tag Transcription Factor Identification of transcription factor and chromatin accessibility peaks using gopeaks. We demonstrate the utility of cut&tag by profiling histone modifications, rna polymerase ii and transcription factors on low. These sccut&tag profiles were sufficient to determine cell identity and deconvolute regulatory principles such as promoter bivalency,. Single cell cut&tag of transcription factors. While gopeaks was designed for histone. Cut&Tag Transcription Factor.
From pubs.acs.org
Sensitive and LowBias Transcriptome Sequencing Using Agarose PCR ACS Cut&Tag Transcription Factor Identification of transcription factor and chromatin accessibility peaks using gopeaks. While gopeaks was designed for histone. We demonstrate the utility of cut&tag by profiling histone modifications, rna polymerase ii and transcription factors on low. These sccut&tag profiles were sufficient to determine cell identity and deconvolute regulatory principles such as promoter bivalency,. Single cell cut&tag of transcription factors. Cut&Tag Transcription Factor.
From www.researchgate.net
Singlecell CUT&Tag profiles histone modifications and transcription Cut&Tag Transcription Factor While gopeaks was designed for histone. These sccut&tag profiles were sufficient to determine cell identity and deconvolute regulatory principles such as promoter bivalency,. Single cell cut&tag of transcription factors. We demonstrate the utility of cut&tag by profiling histone modifications, rna polymerase ii and transcription factors on low. Identification of transcription factor and chromatin accessibility peaks using gopeaks. Cut&Tag Transcription Factor.
From www.antibodies-online.cn
CUT&Tag Cut&Tag Transcription Factor We demonstrate the utility of cut&tag by profiling histone modifications, rna polymerase ii and transcription factors on low. These sccut&tag profiles were sufficient to determine cell identity and deconvolute regulatory principles such as promoter bivalency,. Single cell cut&tag of transcription factors. While gopeaks was designed for histone. Identification of transcription factor and chromatin accessibility peaks using gopeaks. Cut&Tag Transcription Factor.
From star-protocols.cell.com
Cell Press STAR Protocols Cut&Tag Transcription Factor Identification of transcription factor and chromatin accessibility peaks using gopeaks. Single cell cut&tag of transcription factors. While gopeaks was designed for histone. These sccut&tag profiles were sufficient to determine cell identity and deconvolute regulatory principles such as promoter bivalency,. We demonstrate the utility of cut&tag by profiling histone modifications, rna polymerase ii and transcription factors on low. Cut&Tag Transcription Factor.
From www.researchgate.net
ScCUT&Tag analysis of transcription factor binding a,b, 2D UMAP Cut&Tag Transcription Factor Single cell cut&tag of transcription factors. While gopeaks was designed for histone. We demonstrate the utility of cut&tag by profiling histone modifications, rna polymerase ii and transcription factors on low. Identification of transcription factor and chromatin accessibility peaks using gopeaks. These sccut&tag profiles were sufficient to determine cell identity and deconvolute regulatory principles such as promoter bivalency,. Cut&Tag Transcription Factor.