How Does Tripwire Work . How does tripwire enterprise work? As its name suggests, a trip wire is a thin line of wire (or other material) that is intended to cause an intruder to trip over it, thus triggering a mechanism elsewhere that will. This article shows you how to install, setup, and use tripwire on your network. In this article, we will explore tripwire in detail,. Tripwire enterprise captures a baseline of server file systems, desktop file systems, directory. In simple terms, tripwire is a software that monitors, detects, and alerts users of any unauthorized changes made to system files, directories, and configurations. Tripwire is a file integrity monitoring tool that watches for changes to critical files on your system. You can purchase monitoring from tripwire, or you can use the gplv2 code they've made available on github. Tripwire is an intrusion detection system (ids), which, constantly and automatically, keeps your critical system files and reports under control if they have been. This is where tripwire, a leading file integrity monitoring (fim) solution, comes into play.
        	
		 
    
        from slideplayer.com 
     
        
        How does tripwire enterprise work? As its name suggests, a trip wire is a thin line of wire (or other material) that is intended to cause an intruder to trip over it, thus triggering a mechanism elsewhere that will. Tripwire is an intrusion detection system (ids), which, constantly and automatically, keeps your critical system files and reports under control if they have been. Tripwire is a file integrity monitoring tool that watches for changes to critical files on your system. In simple terms, tripwire is a software that monitors, detects, and alerts users of any unauthorized changes made to system files, directories, and configurations. You can purchase monitoring from tripwire, or you can use the gplv2 code they've made available on github. This article shows you how to install, setup, and use tripwire on your network. This is where tripwire, a leading file integrity monitoring (fim) solution, comes into play. In this article, we will explore tripwire in detail,. Tripwire enterprise captures a baseline of server file systems, desktop file systems, directory.
    
    	
		 
    INTRUSION DETECTION SYSYTEM. CONTENT Basically this presentation 
    How Does Tripwire Work  Tripwire is a file integrity monitoring tool that watches for changes to critical files on your system. You can purchase monitoring from tripwire, or you can use the gplv2 code they've made available on github. Tripwire enterprise captures a baseline of server file systems, desktop file systems, directory. In this article, we will explore tripwire in detail,. In simple terms, tripwire is a software that monitors, detects, and alerts users of any unauthorized changes made to system files, directories, and configurations. How does tripwire enterprise work? Tripwire is a file integrity monitoring tool that watches for changes to critical files on your system. This article shows you how to install, setup, and use tripwire on your network. Tripwire is an intrusion detection system (ids), which, constantly and automatically, keeps your critical system files and reports under control if they have been. As its name suggests, a trip wire is a thin line of wire (or other material) that is intended to cause an intruder to trip over it, thus triggering a mechanism elsewhere that will. This is where tripwire, a leading file integrity monitoring (fim) solution, comes into play.
 
    
        From rgray.io 
                    Tripwire Funnel Done Right RGray Digital Marketing How Does Tripwire Work  In this article, we will explore tripwire in detail,. Tripwire enterprise captures a baseline of server file systems, desktop file systems, directory. How does tripwire enterprise work? This article shows you how to install, setup, and use tripwire on your network. Tripwire is a file integrity monitoring tool that watches for changes to critical files on your system. You can. How Does Tripwire Work.
     
    
        From slideplayer.com 
                    INTRUSION DETECTION SYSYTEM. CONTENT Basically this presentation How Does Tripwire Work  In this article, we will explore tripwire in detail,. In simple terms, tripwire is a software that monitors, detects, and alerts users of any unauthorized changes made to system files, directories, and configurations. Tripwire enterprise captures a baseline of server file systems, desktop file systems, directory. This is where tripwire, a leading file integrity monitoring (fim) solution, comes into play.. How Does Tripwire Work.
     
    
        From tlcdocumentation.tripwire.com 
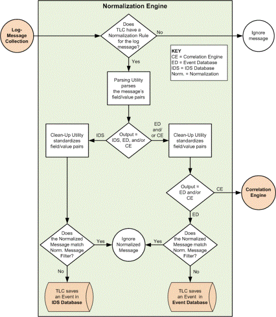
                    How does LogMessage Normalization work? How Does Tripwire Work  Tripwire enterprise captures a baseline of server file systems, desktop file systems, directory. You can purchase monitoring from tripwire, or you can use the gplv2 code they've made available on github. Tripwire is an intrusion detection system (ids), which, constantly and automatically, keeps your critical system files and reports under control if they have been. This is where tripwire, a. How Does Tripwire Work.
     
    
        From slideplayer.com 
                    INTRUSION DETECTION SYSYTEM. CONTENT Basically this presentation How Does Tripwire Work  In simple terms, tripwire is a software that monitors, detects, and alerts users of any unauthorized changes made to system files, directories, and configurations. This article shows you how to install, setup, and use tripwire on your network. You can purchase monitoring from tripwire, or you can use the gplv2 code they've made available on github. Tripwire is a file. How Does Tripwire Work.
     
    
        From www.youtube.com 
                    Tripwire Funnel How to Create a Compelling Tripwire Offer That Sells How Does Tripwire Work  This article shows you how to install, setup, and use tripwire on your network. How does tripwire enterprise work? This is where tripwire, a leading file integrity monitoring (fim) solution, comes into play. Tripwire is an intrusion detection system (ids), which, constantly and automatically, keeps your critical system files and reports under control if they have been. Tripwire enterprise captures. How Does Tripwire Work.
     
    
        From slideplayer.com 
                    INTRUSION DETECTION SYSYTEM. CONTENT Basically this presentation How Does Tripwire Work  How does tripwire enterprise work? In this article, we will explore tripwire in detail,. As its name suggests, a trip wire is a thin line of wire (or other material) that is intended to cause an intruder to trip over it, thus triggering a mechanism elsewhere that will. Tripwire is a file integrity monitoring tool that watches for changes to. How Does Tripwire Work.
     
    
        From wiki.rankiing.net 
                    How do you make a tripwire in real life? Rankiing Wiki Facts, Films How Does Tripwire Work  As its name suggests, a trip wire is a thin line of wire (or other material) that is intended to cause an intruder to trip over it, thus triggering a mechanism elsewhere that will. How does tripwire enterprise work? Tripwire is an intrusion detection system (ids), which, constantly and automatically, keeps your critical system files and reports under control if. How Does Tripwire Work.
     
    
        From www.fortra.com 
                    What You Need to Know About Tripwire Fortra How Does Tripwire Work  As its name suggests, a trip wire is a thin line of wire (or other material) that is intended to cause an intruder to trip over it, thus triggering a mechanism elsewhere that will. In simple terms, tripwire is a software that monitors, detects, and alerts users of any unauthorized changes made to system files, directories, and configurations. Tripwire enterprise. How Does Tripwire Work.
     
    
        From www.pinterest.com 
                    How to Make a Tripwire Tripwire, Trip wire alarm, Diy security How Does Tripwire Work  This is where tripwire, a leading file integrity monitoring (fim) solution, comes into play. In this article, we will explore tripwire in detail,. In simple terms, tripwire is a software that monitors, detects, and alerts users of any unauthorized changes made to system files, directories, and configurations. This article shows you how to install, setup, and use tripwire on your. How Does Tripwire Work.
     
    
        From slideplayer.com 
                    INTRUSION DETECTION SYSYTEM. CONTENT Basically this presentation How Does Tripwire Work  In simple terms, tripwire is a software that monitors, detects, and alerts users of any unauthorized changes made to system files, directories, and configurations. In this article, we will explore tripwire in detail,. This is where tripwire, a leading file integrity monitoring (fim) solution, comes into play. As its name suggests, a trip wire is a thin line of wire. How Does Tripwire Work.
     
    
        From slideplayer.com 
                    TRIP WIRE INTRUSION DETECTION SYSYTEM Presented by. ppt download How Does Tripwire Work  How does tripwire enterprise work? In this article, we will explore tripwire in detail,. Tripwire is an intrusion detection system (ids), which, constantly and automatically, keeps your critical system files and reports under control if they have been. As its name suggests, a trip wire is a thin line of wire (or other material) that is intended to cause an. How Does Tripwire Work.
     
    
        From slideplayer.com 
                    INTRUSION DETECTION SYSYTEM. CONTENT Basically this presentation How Does Tripwire Work  You can purchase monitoring from tripwire, or you can use the gplv2 code they've made available on github. This article shows you how to install, setup, and use tripwire on your network. This is where tripwire, a leading file integrity monitoring (fim) solution, comes into play. Tripwire enterprise captures a baseline of server file systems, desktop file systems, directory. In. How Does Tripwire Work.
     
    
        From slideplayer.com 
                    INTRUSION DETECTION SYSYTEM. CONTENT Basically this presentation How Does Tripwire Work  In simple terms, tripwire is a software that monitors, detects, and alerts users of any unauthorized changes made to system files, directories, and configurations. This article shows you how to install, setup, and use tripwire on your network. Tripwire is an intrusion detection system (ids), which, constantly and automatically, keeps your critical system files and reports under control if they. How Does Tripwire Work.
     
    
        From www.dlt.com 
                    Tripwire TD SYNNEX Public Sector How Does Tripwire Work  As its name suggests, a trip wire is a thin line of wire (or other material) that is intended to cause an intruder to trip over it, thus triggering a mechanism elsewhere that will. Tripwire is a file integrity monitoring tool that watches for changes to critical files on your system. Tripwire enterprise captures a baseline of server file systems,. How Does Tripwire Work.
     
    
        From www.youtube.com 
                    Minecraft Tripwire Tutorial (EASY) How To Use It! YouTube How Does Tripwire Work  This is where tripwire, a leading file integrity monitoring (fim) solution, comes into play. How does tripwire enterprise work? Tripwire is an intrusion detection system (ids), which, constantly and automatically, keeps your critical system files and reports under control if they have been. As its name suggests, a trip wire is a thin line of wire (or other material) that. How Does Tripwire Work.
     
    
        From slideplayer.com 
                    Tripwire Enterprise Server ppt download How Does Tripwire Work  How does tripwire enterprise work? This article shows you how to install, setup, and use tripwire on your network. You can purchase monitoring from tripwire, or you can use the gplv2 code they've made available on github. As its name suggests, a trip wire is a thin line of wire (or other material) that is intended to cause an intruder. How Does Tripwire Work.
     
    
        From www.wikihow.com 
                    3 Ways to Make a Tripwire wikiHow How Does Tripwire Work  This article shows you how to install, setup, and use tripwire on your network. Tripwire is an intrusion detection system (ids), which, constantly and automatically, keeps your critical system files and reports under control if they have been. How does tripwire enterprise work? Tripwire is a file integrity monitoring tool that watches for changes to critical files on your system.. How Does Tripwire Work.
     
    
        From slideplayer.com 
                    INTRUSION DETECTION SYSYTEM. CONTENT Basically this presentation How Does Tripwire Work  In simple terms, tripwire is a software that monitors, detects, and alerts users of any unauthorized changes made to system files, directories, and configurations. You can purchase monitoring from tripwire, or you can use the gplv2 code they've made available on github. This is where tripwire, a leading file integrity monitoring (fim) solution, comes into play. This article shows you. How Does Tripwire Work.
     
    
        From tlcdocumentation.tripwire.com 
                    How does Classification work? How Does Tripwire Work  You can purchase monitoring from tripwire, or you can use the gplv2 code they've made available on github. In simple terms, tripwire is a software that monitors, detects, and alerts users of any unauthorized changes made to system files, directories, and configurations. Tripwire is a file integrity monitoring tool that watches for changes to critical files on your system. In. How Does Tripwire Work.
     
    
        From slideplayer.com 
                    INTRUSION DETECTION SYSYTEM. CONTENT Basically this presentation How Does Tripwire Work  Tripwire enterprise captures a baseline of server file systems, desktop file systems, directory. Tripwire is a file integrity monitoring tool that watches for changes to critical files on your system. This is where tripwire, a leading file integrity monitoring (fim) solution, comes into play. You can purchase monitoring from tripwire, or you can use the gplv2 code they've made available. How Does Tripwire Work.
     
    
        From slideplayer.com 
                    INTRUSION DETECTION SYSYTEM. CONTENT Basically this presentation How Does Tripwire Work  You can purchase monitoring from tripwire, or you can use the gplv2 code they've made available on github. Tripwire enterprise captures a baseline of server file systems, desktop file systems, directory. Tripwire is a file integrity monitoring tool that watches for changes to critical files on your system. In simple terms, tripwire is a software that monitors, detects, and alerts. How Does Tripwire Work.
     
    
        From www.slideserve.com 
                    PPT Managing Security and System Integrity PowerPoint Presentation How Does Tripwire Work  Tripwire is an intrusion detection system (ids), which, constantly and automatically, keeps your critical system files and reports under control if they have been. This is where tripwire, a leading file integrity monitoring (fim) solution, comes into play. Tripwire is a file integrity monitoring tool that watches for changes to critical files on your system. In simple terms, tripwire is. How Does Tripwire Work.
     
    
        From slideplayer.com 
                    INTRUSION DETECTION SYSYTEM. CONTENT Basically this presentation How Does Tripwire Work  As its name suggests, a trip wire is a thin line of wire (or other material) that is intended to cause an intruder to trip over it, thus triggering a mechanism elsewhere that will. You can purchase monitoring from tripwire, or you can use the gplv2 code they've made available on github. This is where tripwire, a leading file integrity. How Does Tripwire Work.
     
    
        From slideplayer.com 
                    INTRUSION DETECTION SYSYTEM. CONTENT Basically this presentation How Does Tripwire Work  In this article, we will explore tripwire in detail,. This article shows you how to install, setup, and use tripwire on your network. How does tripwire enterprise work? You can purchase monitoring from tripwire, or you can use the gplv2 code they've made available on github. In simple terms, tripwire is a software that monitors, detects, and alerts users of. How Does Tripwire Work.
     
    
        From www.shacknews.com 
                    Tripwire Interactive's new work model lets employees choose remote, on How Does Tripwire Work  In this article, we will explore tripwire in detail,. This article shows you how to install, setup, and use tripwire on your network. Tripwire is an intrusion detection system (ids), which, constantly and automatically, keeps your critical system files and reports under control if they have been. How does tripwire enterprise work? Tripwire is a file integrity monitoring tool that. How Does Tripwire Work.
     
    
        From slideplayer.com 
                    INTRUSION DETECTION SYSYTEM. CONTENT Basically this presentation How Does Tripwire Work  How does tripwire enterprise work? In simple terms, tripwire is a software that monitors, detects, and alerts users of any unauthorized changes made to system files, directories, and configurations. You can purchase monitoring from tripwire, or you can use the gplv2 code they've made available on github. In this article, we will explore tripwire in detail,. Tripwire enterprise captures a. How Does Tripwire Work.
     
    
        From slideplayer.com 
                    INTRUSION DETECTION SYSYTEM. CONTENT Basically this presentation How Does Tripwire Work  Tripwire is a file integrity monitoring tool that watches for changes to critical files on your system. How does tripwire enterprise work? As its name suggests, a trip wire is a thin line of wire (or other material) that is intended to cause an intruder to trip over it, thus triggering a mechanism elsewhere that will. This article shows you. How Does Tripwire Work.
     
    
        From www.mv3marketing.com 
                    Tripwire Funnel Secrets MV3 Marketing & Advertising How Does Tripwire Work  How does tripwire enterprise work? You can purchase monitoring from tripwire, or you can use the gplv2 code they've made available on github. In simple terms, tripwire is a software that monitors, detects, and alerts users of any unauthorized changes made to system files, directories, and configurations. In this article, we will explore tripwire in detail,. Tripwire is an intrusion. How Does Tripwire Work.
     
    
        From www.youtube.com 
                    DIY Hacks and How To's Building a Better Tripwire YouTube How Does Tripwire Work  This article shows you how to install, setup, and use tripwire on your network. In simple terms, tripwire is a software that monitors, detects, and alerts users of any unauthorized changes made to system files, directories, and configurations. Tripwire is an intrusion detection system (ids), which, constantly and automatically, keeps your critical system files and reports under control if they. How Does Tripwire Work.
     
    
        From insight.noonic.com 
                    Tripwire Marketing cos’è, come funziona e 11 idee per applicarlo! How Does Tripwire Work  This is where tripwire, a leading file integrity monitoring (fim) solution, comes into play. Tripwire enterprise captures a baseline of server file systems, desktop file systems, directory. Tripwire is a file integrity monitoring tool that watches for changes to critical files on your system. How does tripwire enterprise work? In this article, we will explore tripwire in detail,. In simple. How Does Tripwire Work.
     
    
        From www.wikihow.com 
                    3 Ways to Make a Tripwire wikiHow How Does Tripwire Work  How does tripwire enterprise work? In simple terms, tripwire is a software that monitors, detects, and alerts users of any unauthorized changes made to system files, directories, and configurations. This article shows you how to install, setup, and use tripwire on your network. Tripwire enterprise captures a baseline of server file systems, desktop file systems, directory. This is where tripwire,. How Does Tripwire Work.
     
    
        From claspo.io 
                    What Is a Tripwire Funnel And How To Make It Work? Break the Barriers How Does Tripwire Work  Tripwire is a file integrity monitoring tool that watches for changes to critical files on your system. As its name suggests, a trip wire is a thin line of wire (or other material) that is intended to cause an intruder to trip over it, thus triggering a mechanism elsewhere that will. In simple terms, tripwire is a software that monitors,. How Does Tripwire Work.
     
    
        From www.bluchic.com 
                    Tripwire Funnels What They Are & How to Use Them Bluchic How Does Tripwire Work  How does tripwire enterprise work? Tripwire enterprise captures a baseline of server file systems, desktop file systems, directory. Tripwire is an intrusion detection system (ids), which, constantly and automatically, keeps your critical system files and reports under control if they have been. In simple terms, tripwire is a software that monitors, detects, and alerts users of any unauthorized changes made. How Does Tripwire Work.
     
    
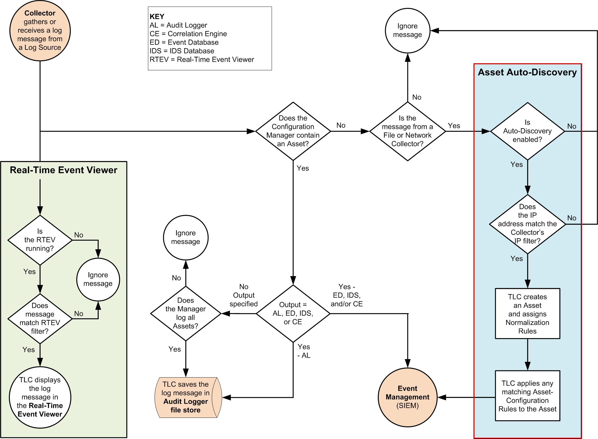
        From tlcdocumentation.tripwire.com 
                    How does AutoDiscovery work? How Does Tripwire Work  As its name suggests, a trip wire is a thin line of wire (or other material) that is intended to cause an intruder to trip over it, thus triggering a mechanism elsewhere that will. In this article, we will explore tripwire in detail,. How does tripwire enterprise work? Tripwire enterprise captures a baseline of server file systems, desktop file systems,. How Does Tripwire Work.
     
    
        From www.planetminecraft.com 
                    Tripwire Tutorial (EASY) How To Use It! Minecraft Blog How Does Tripwire Work  As its name suggests, a trip wire is a thin line of wire (or other material) that is intended to cause an intruder to trip over it, thus triggering a mechanism elsewhere that will. This is where tripwire, a leading file integrity monitoring (fim) solution, comes into play. Tripwire is a file integrity monitoring tool that watches for changes to. How Does Tripwire Work.