What Is An Audio Line Driver . The signal level of an audio source can be weak,. Audio line drivers parameters, data sheets, and design resources. A line driver is an essential component in any car audio setup, helping to optimize the audio signal before it reaches the. Select from ti's audio line drivers family of devices. A line driver for car audio is a device that amplifies the signal level of an audio source. A line driver in lamens terms, takes a signal and amplifies or increases the voltage. Head to the article to know its. Install a line driver car audio today to improve the overall performance of your car audio system. When you have a signal that is 1 volt or less its. 3.31 what is a line driver? What is a line driver for car audio?
from improvecaraudio.com
Head to the article to know its. A line driver for car audio is a device that amplifies the signal level of an audio source. Install a line driver car audio today to improve the overall performance of your car audio system. Audio line drivers parameters, data sheets, and design resources. When you have a signal that is 1 volt or less its. 3.31 what is a line driver? A line driver is an essential component in any car audio setup, helping to optimize the audio signal before it reaches the. The signal level of an audio source can be weak,. A line driver in lamens terms, takes a signal and amplifies or increases the voltage. Select from ti's audio line drivers family of devices.
What Is a Line Driver in Car Audio?
What Is An Audio Line Driver Audio line drivers parameters, data sheets, and design resources. The signal level of an audio source can be weak,. A line driver for car audio is a device that amplifies the signal level of an audio source. A line driver in lamens terms, takes a signal and amplifies or increases the voltage. When you have a signal that is 1 volt or less its. 3.31 what is a line driver? A line driver is an essential component in any car audio setup, helping to optimize the audio signal before it reaches the. Audio line drivers parameters, data sheets, and design resources. Select from ti's audio line drivers family of devices. Head to the article to know its. Install a line driver car audio today to improve the overall performance of your car audio system. What is a line driver for car audio?
From www.truckid.com
Audiopipe® SPLIT3003RCA MultiChannel Audio Splitter & Line Driver What Is An Audio Line Driver Head to the article to know its. Install a line driver car audio today to improve the overall performance of your car audio system. A line driver for car audio is a device that amplifies the signal level of an audio source. A line driver in lamens terms, takes a signal and amplifies or increases the voltage. The signal level. What Is An Audio Line Driver.
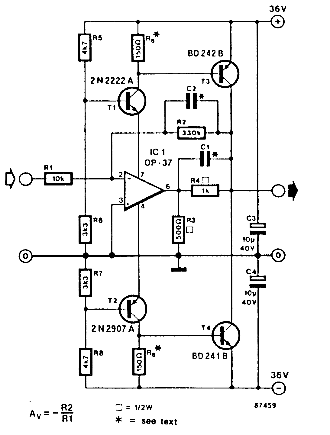
From www.circuitstoday.com
Audio line driver Electronic Circuits and DiagramsElectronic Projects and Design What Is An Audio Line Driver Head to the article to know its. Select from ti's audio line drivers family of devices. The signal level of an audio source can be weak,. A line driver is an essential component in any car audio setup, helping to optimize the audio signal before it reaches the. Audio line drivers parameters, data sheets, and design resources. When you have. What Is An Audio Line Driver.
From www.electronics-lab.com
AudioBalanced Line Driver Unbalanced Audio to Balanced Audio Converter What Is An Audio Line Driver 3.31 what is a line driver? Head to the article to know its. When you have a signal that is 1 volt or less its. A line driver in lamens terms, takes a signal and amplifies or increases the voltage. A line driver is an essential component in any car audio setup, helping to optimize the audio signal before it. What Is An Audio Line Driver.
From www.pasmag.com
PASMAG PERFORMANCE AUTO AND SOUND Wavtech linkD Line Output Converter / Line Driver What Is An Audio Line Driver Install a line driver car audio today to improve the overall performance of your car audio system. Audio line drivers parameters, data sheets, and design resources. A line driver is an essential component in any car audio setup, helping to optimize the audio signal before it reaches the. A line driver for car audio is a device that amplifies the. What Is An Audio Line Driver.
From www.swharden.com
Breadboard Line Driver Module What Is An Audio Line Driver The signal level of an audio source can be weak,. A line driver is an essential component in any car audio setup, helping to optimize the audio signal before it reaches the. What is a line driver for car audio? Select from ti's audio line drivers family of devices. When you have a signal that is 1 volt or less. What Is An Audio Line Driver.
From www.woofersetc.com
OVERDRIVE PLUS AudioControl 2Channel Line Driver What Is An Audio Line Driver A line driver for car audio is a device that amplifies the signal level of an audio source. The signal level of an audio source can be weak,. What is a line driver for car audio? A line driver is an essential component in any car audio setup, helping to optimize the audio signal before it reaches the. A line. What Is An Audio Line Driver.
From powerbassusa.com
ALC2 Line Output Converter / Line Driver What Is An Audio Line Driver A line driver is an essential component in any car audio setup, helping to optimize the audio signal before it reaches the. Head to the article to know its. A line driver for car audio is a device that amplifies the signal level of an audio source. A line driver in lamens terms, takes a signal and amplifies or increases. What Is An Audio Line Driver.
From audioxpress.com
Getting the Most from THAT’s Balanced Line Drivers and Receivers audioXpress What Is An Audio Line Driver When you have a signal that is 1 volt or less its. Select from ti's audio line drivers family of devices. What is a line driver for car audio? A line driver is an essential component in any car audio setup, helping to optimize the audio signal before it reaches the. A line driver for car audio is a device. What Is An Audio Line Driver.
From www.electronics-lab.com
Audio Line Driver using DRV135 with Balanced Output What Is An Audio Line Driver A line driver for car audio is a device that amplifies the signal level of an audio source. Install a line driver car audio today to improve the overall performance of your car audio system. A line driver in lamens terms, takes a signal and amplifies or increases the voltage. Select from ti's audio line drivers family of devices. The. What Is An Audio Line Driver.
From www.seekic.com
AUDIO_LINE_DRIVER Electrical_Equipment_Circuit Circuit Diagram What Is An Audio Line Driver What is a line driver for car audio? The signal level of an audio source can be weak,. Select from ti's audio line drivers family of devices. Audio line drivers parameters, data sheets, and design resources. When you have a signal that is 1 volt or less its. Head to the article to know its. A line driver for car. What Is An Audio Line Driver.
From www.electronics-lab.com
Audio Line Driver using DRV135 with Balanced Output What Is An Audio Line Driver 3.31 what is a line driver? Head to the article to know its. Install a line driver car audio today to improve the overall performance of your car audio system. Select from ti's audio line drivers family of devices. A line driver in lamens terms, takes a signal and amplifies or increases the voltage. A line driver is an essential. What Is An Audio Line Driver.
From www.electronics-lab.com
AudioBalanced Line Driver Unbalanced Audio to Balanced Audio Converter What Is An Audio Line Driver 3.31 what is a line driver? The signal level of an audio source can be weak,. A line driver in lamens terms, takes a signal and amplifies or increases the voltage. Audio line drivers parameters, data sheets, and design resources. A line driver is an essential component in any car audio setup, helping to optimize the audio signal before it. What Is An Audio Line Driver.
From improvecaraudio.com
What Is a Line Driver in Car Audio? What Is An Audio Line Driver Select from ti's audio line drivers family of devices. When you have a signal that is 1 volt or less its. A line driver for car audio is a device that amplifies the signal level of an audio source. Head to the article to know its. A line driver in lamens terms, takes a signal and amplifies or increases the. What Is An Audio Line Driver.
From www.sonicelectronix.com
AudioControl MATRIX (matrixgray) 6Channel Car Audio Line Driver What Is An Audio Line Driver A line driver for car audio is a device that amplifies the signal level of an audio source. Select from ti's audio line drivers family of devices. Install a line driver car audio today to improve the overall performance of your car audio system. When you have a signal that is 1 volt or less its. 3.31 what is a. What Is An Audio Line Driver.
From www.circuits-diy.com
TSH22 Audio Line Driver Circuit What Is An Audio Line Driver Head to the article to know its. Select from ti's audio line drivers family of devices. When you have a signal that is 1 volt or less its. 3.31 what is a line driver? A line driver in lamens terms, takes a signal and amplifies or increases the voltage. The signal level of an audio source can be weak,. A. What Is An Audio Line Driver.
From www.bhphotovideo.com
Whirlwind LD410 Audio Line Driver & Level Matcher LD410 B&H What Is An Audio Line Driver A line driver for car audio is a device that amplifies the signal level of an audio source. 3.31 what is a line driver? Select from ti's audio line drivers family of devices. What is a line driver for car audio? The signal level of an audio source can be weak,. A line driver in lamens terms, takes a signal. What Is An Audio Line Driver.
From www.dowtechnologies.com
AudioControl 6 Channel Line Driver What Is An Audio Line Driver 3.31 what is a line driver? The signal level of an audio source can be weak,. When you have a signal that is 1 volt or less its. A line driver in lamens terms, takes a signal and amplifies or increases the voltage. A line driver for car audio is a device that amplifies the signal level of an audio. What Is An Audio Line Driver.
From www.recoilaudio.com
QLOCD Active 2Channel Line Output Converter & Line Driver 2in1, 10V Line Output Signal with What Is An Audio Line Driver What is a line driver for car audio? 3.31 what is a line driver? Audio line drivers parameters, data sheets, and design resources. A line driver for car audio is a device that amplifies the signal level of an audio source. A line driver in lamens terms, takes a signal and amplifies or increases the voltage. A line driver is. What Is An Audio Line Driver.
From www.dowtechnologies.com
Wavtech 2Channel LOC / Line Driver What Is An Audio Line Driver The signal level of an audio source can be weak,. A line driver is an essential component in any car audio setup, helping to optimize the audio signal before it reaches the. Install a line driver car audio today to improve the overall performance of your car audio system. When you have a signal that is 1 volt or less. What Is An Audio Line Driver.
From www.recoilaudio.com
Everything You Must Know About A Car Audio Line Driver Recoil Audio What Is An Audio Line Driver Select from ti's audio line drivers family of devices. Audio line drivers parameters, data sheets, and design resources. A line driver in lamens terms, takes a signal and amplifies or increases the voltage. When you have a signal that is 1 volt or less its. The signal level of an audio source can be weak,. Head to the article to. What Is An Audio Line Driver.
From www.usaudiomart.com
Audio Research BL1 Balanced Line Driver For Sale US Audio Mart What Is An Audio Line Driver The signal level of an audio source can be weak,. Head to the article to know its. Install a line driver car audio today to improve the overall performance of your car audio system. A line driver in lamens terms, takes a signal and amplifies or increases the voltage. A line driver for car audio is a device that amplifies. What Is An Audio Line Driver.
From www.bestbuy.com
Questions and Answers AudioControl 2Channel Active Line Output Converter and Line Driver Black What Is An Audio Line Driver Select from ti's audio line drivers family of devices. Head to the article to know its. When you have a signal that is 1 volt or less its. A line driver for car audio is a device that amplifies the signal level of an audio source. A line driver in lamens terms, takes a signal and amplifies or increases the. What Is An Audio Line Driver.
From audioxpress.com
Getting the Most from THAT’s Balanced Line Drivers and Receivers audioXpress What Is An Audio Line Driver A line driver for car audio is a device that amplifies the signal level of an audio source. The signal level of an audio source can be weak,. 3.31 what is a line driver? A line driver is an essential component in any car audio setup, helping to optimize the audio signal before it reaches the. A line driver in. What Is An Audio Line Driver.
From www.guitar-top.com
MXR Custom Audio Electronics series MC401 Boost/Line Driver What Is An Audio Line Driver Audio line drivers parameters, data sheets, and design resources. 3.31 what is a line driver? Head to the article to know its. Install a line driver car audio today to improve the overall performance of your car audio system. A line driver for car audio is a device that amplifies the signal level of an audio source. When you have. What Is An Audio Line Driver.
From soundcertified.com
How To Connect Stereo Speakers To A Computer Or Laptop What Is An Audio Line Driver What is a line driver for car audio? Head to the article to know its. A line driver for car audio is a device that amplifies the signal level of an audio source. A line driver in lamens terms, takes a signal and amplifies or increases the voltage. A line driver is an essential component in any car audio setup,. What Is An Audio Line Driver.
From coolyfil332.weebly.com
Audio Balanced Line Driver Circuit Download last version coolyfil What Is An Audio Line Driver A line driver is an essential component in any car audio setup, helping to optimize the audio signal before it reaches the. A line driver in lamens terms, takes a signal and amplifies or increases the voltage. 3.31 what is a line driver? A line driver for car audio is a device that amplifies the signal level of an audio. What Is An Audio Line Driver.
From www.youtube.com
How to Build a Balanced Line Driver for audio testing. YouTube What Is An Audio Line Driver A line driver is an essential component in any car audio setup, helping to optimize the audio signal before it reaches the. 3.31 what is a line driver? Select from ti's audio line drivers family of devices. A line driver in lamens terms, takes a signal and amplifies or increases the voltage. When you have a signal that is 1. What Is An Audio Line Driver.
From www.electronics-lab.com
Audio Line Driver using DRV135 with Balanced Output What Is An Audio Line Driver What is a line driver for car audio? The signal level of an audio source can be weak,. Audio line drivers parameters, data sheets, and design resources. When you have a signal that is 1 volt or less its. Select from ti's audio line drivers family of devices. 3.31 what is a line driver? A line driver for car audio. What Is An Audio Line Driver.
From www.circuits-diy.com
TSH22 Audio Line Driver Circuit What Is An Audio Line Driver What is a line driver for car audio? 3.31 what is a line driver? A line driver is an essential component in any car audio setup, helping to optimize the audio signal before it reaches the. A line driver in lamens terms, takes a signal and amplifies or increases the voltage. Select from ti's audio line drivers family of devices.. What Is An Audio Line Driver.
From www.bhphotovideo.com
Kramer Computer Graphics, Video & Audio Line Driver WP230WHITE What Is An Audio Line Driver 3.31 what is a line driver? Head to the article to know its. The signal level of an audio source can be weak,. A line driver in lamens terms, takes a signal and amplifies or increases the voltage. What is a line driver for car audio? Install a line driver car audio today to improve the overall performance of your. What Is An Audio Line Driver.
From www.circuitstoday.com
Stereo line driver circuit Electronic Circuits and DiagramsElectronic Projects and Design What Is An Audio Line Driver What is a line driver for car audio? A line driver is an essential component in any car audio setup, helping to optimize the audio signal before it reaches the. When you have a signal that is 1 volt or less its. Install a line driver car audio today to improve the overall performance of your car audio system. The. What Is An Audio Line Driver.
From www.visualmicro.com
How to Use a Line Driver IC What Is An Audio Line Driver A line driver in lamens terms, takes a signal and amplifies or increases the voltage. Install a line driver car audio today to improve the overall performance of your car audio system. Select from ti's audio line drivers family of devices. A line driver for car audio is a device that amplifies the signal level of an audio source. When. What Is An Audio Line Driver.
From www.eetimes.com
PRODUCT HOWTO Differential line driver with excellent load drive EE Times What Is An Audio Line Driver A line driver in lamens terms, takes a signal and amplifies or increases the voltage. A line driver for car audio is a device that amplifies the signal level of an audio source. A line driver is an essential component in any car audio setup, helping to optimize the audio signal before it reaches the. The signal level of an. What Is An Audio Line Driver.
From www.ebay.com
Audiopipe XV4V15 15V Car Audio Signal Line Driver 4Way Active Crossover 784644312674 eBay What Is An Audio Line Driver The signal level of an audio source can be weak,. A line driver is an essential component in any car audio setup, helping to optimize the audio signal before it reaches the. A line driver in lamens terms, takes a signal and amplifies or increases the voltage. When you have a signal that is 1 volt or less its. 3.31. What Is An Audio Line Driver.
From www.deskdecode.com
How To Find The “Sound Driver” For Windows? What Is An Audio Line Driver 3.31 what is a line driver? A line driver for car audio is a device that amplifies the signal level of an audio source. Select from ti's audio line drivers family of devices. The signal level of an audio source can be weak,. Audio line drivers parameters, data sheets, and design resources. Head to the article to know its. Install. What Is An Audio Line Driver.