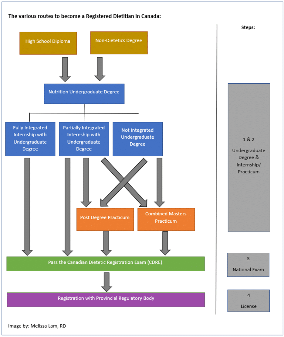
Registered Dietitian Requirements Canada . See what education, training or certification is usually. For dietitians registered with a provincial dietetics regulatory body in canada. To become a dietitian, you need a specific university degree, a period of practical training and pass a national licensing exam. Dietitians must have an undergraduate. In canada, the title of dietitian is typically regulated by law, but those who hold the. To become a dietitian in canada, you must complete a bachelor’s degree in nutrition or dietetics from an accredited program. Find out what is typically needed to work as a registered dietitian (rd) in canada. In order to earn this designation, you must complete one of the nutritional educational programs listed here. In most provinces, the national canadian dietetic registration examination (cdre) is a requirement for registration once academic and practicum. To apply for registration eligibility with cdr, contact dietitians of canada (dc) to request they email cdr a signed letter confirming:
from www.fannetasticfood.com
To apply for registration eligibility with cdr, contact dietitians of canada (dc) to request they email cdr a signed letter confirming: To become a dietitian, you need a specific university degree, a period of practical training and pass a national licensing exam. In most provinces, the national canadian dietetic registration examination (cdre) is a requirement for registration once academic and practicum. In canada, the title of dietitian is typically regulated by law, but those who hold the. For dietitians registered with a provincial dietetics regulatory body in canada. In order to earn this designation, you must complete one of the nutritional educational programs listed here. See what education, training or certification is usually. Find out what is typically needed to work as a registered dietitian (rd) in canada. Dietitians must have an undergraduate. To become a dietitian in canada, you must complete a bachelor’s degree in nutrition or dietetics from an accredited program.
How to a Dietitian Simple StepbyStep Guide
Registered Dietitian Requirements Canada Dietitians must have an undergraduate. Find out what is typically needed to work as a registered dietitian (rd) in canada. To become a dietitian in canada, you must complete a bachelor’s degree in nutrition or dietetics from an accredited program. In order to earn this designation, you must complete one of the nutritional educational programs listed here. For dietitians registered with a provincial dietetics regulatory body in canada. See what education, training or certification is usually. To become a dietitian, you need a specific university degree, a period of practical training and pass a national licensing exam. To apply for registration eligibility with cdr, contact dietitians of canada (dc) to request they email cdr a signed letter confirming: In most provinces, the national canadian dietetic registration examination (cdre) is a requirement for registration once academic and practicum. Dietitians must have an undergraduate. In canada, the title of dietitian is typically regulated by law, but those who hold the.
From huskwellness.com
Registered Dietitian vs. Nutritionist Registered Dietitian Requirements Canada To apply for registration eligibility with cdr, contact dietitians of canada (dc) to request they email cdr a signed letter confirming: To become a dietitian in canada, you must complete a bachelor’s degree in nutrition or dietetics from an accredited program. In order to earn this designation, you must complete one of the nutritional educational programs listed here. Dietitians must. Registered Dietitian Requirements Canada.
From health.sunnybrook.ca
An introduction to dietitians and how they can support your nutrition goals Registered Dietitian Requirements Canada See what education, training or certification is usually. Find out what is typically needed to work as a registered dietitian (rd) in canada. In most provinces, the national canadian dietetic registration examination (cdre) is a requirement for registration once academic and practicum. To become a dietitian in canada, you must complete a bachelor’s degree in nutrition or dietetics from an. Registered Dietitian Requirements Canada.
From shp.rutgers.edu
a Registered Dietitian Nutritionist with our Clinical Nutrition Masters Program Registered Dietitian Requirements Canada In canada, the title of dietitian is typically regulated by law, but those who hold the. To become a dietitian in canada, you must complete a bachelor’s degree in nutrition or dietetics from an accredited program. To become a dietitian, you need a specific university degree, a period of practical training and pass a national licensing exam. See what education,. Registered Dietitian Requirements Canada.
From www.ncesc.com
How to a Registered Dietitian? What Is A Dietitian? Registered Dietitian Requirements Canada Find out what is typically needed to work as a registered dietitian (rd) in canada. In order to earn this designation, you must complete one of the nutritional educational programs listed here. For dietitians registered with a provincial dietetics regulatory body in canada. See what education, training or certification is usually. To become a dietitian in canada, you must complete. Registered Dietitian Requirements Canada.
From cofes.com
Dietitian Job Description, Salary, Duties & More (2023) Registered Dietitian Requirements Canada To apply for registration eligibility with cdr, contact dietitians of canada (dc) to request they email cdr a signed letter confirming: In canada, the title of dietitian is typically regulated by law, but those who hold the. To become a dietitian, you need a specific university degree, a period of practical training and pass a national licensing exam. For dietitians. Registered Dietitian Requirements Canada.
From themomnutritionist.com
How to a Registered Dietitian (RD) in 20232024 Registered Dietitian Requirements Canada In canada, the title of dietitian is typically regulated by law, but those who hold the. To apply for registration eligibility with cdr, contact dietitians of canada (dc) to request they email cdr a signed letter confirming: In order to earn this designation, you must complete one of the nutritional educational programs listed here. To become a dietitian, you need. Registered Dietitian Requirements Canada.
From americanprofessionguide.com
Certification Requirements for Registered Dietitians Registered Dietitian Requirements Canada To apply for registration eligibility with cdr, contact dietitians of canada (dc) to request they email cdr a signed letter confirming: In most provinces, the national canadian dietetic registration examination (cdre) is a requirement for registration once academic and practicum. To become a dietitian in canada, you must complete a bachelor’s degree in nutrition or dietetics from an accredited program.. Registered Dietitian Requirements Canada.
From dieteticdirections.com
Easy (& Filling) Breakfast {Dietetic Directions} Registered Dietitian Registered Dietitian Requirements Canada See what education, training or certification is usually. To become a dietitian in canada, you must complete a bachelor’s degree in nutrition or dietetics from an accredited program. To apply for registration eligibility with cdr, contact dietitians of canada (dc) to request they email cdr a signed letter confirming: For dietitians registered with a provincial dietetics regulatory body in canada.. Registered Dietitian Requirements Canada.
From www.fannetasticfood.com
How to a Dietitian Simple StepbyStep Guide Registered Dietitian Requirements Canada In canada, the title of dietitian is typically regulated by law, but those who hold the. To become a dietitian, you need a specific university degree, a period of practical training and pass a national licensing exam. To apply for registration eligibility with cdr, contact dietitians of canada (dc) to request they email cdr a signed letter confirming: In order. Registered Dietitian Requirements Canada.
From influencedigest.com
7 Tips to A Registered Dietitian in Canada Registered Dietitian Requirements Canada To become a dietitian, you need a specific university degree, a period of practical training and pass a national licensing exam. For dietitians registered with a provincial dietetics regulatory body in canada. Dietitians must have an undergraduate. In order to earn this designation, you must complete one of the nutritional educational programs listed here. Find out what is typically needed. Registered Dietitian Requirements Canada.
From www.mydegreeguide.com
How to a Dietitian [2024 Guide] Registered Dietitian Requirements Canada To become a dietitian in canada, you must complete a bachelor’s degree in nutrition or dietetics from an accredited program. For dietitians registered with a provincial dietetics regulatory body in canada. To apply for registration eligibility with cdr, contact dietitians of canada (dc) to request they email cdr a signed letter confirming: Dietitians must have an undergraduate. To become a. Registered Dietitian Requirements Canada.
From www.allaccessdietetics.com
How to a Registered Dietitian All Access Dietetics Registered Dietitian Requirements Canada Dietitians must have an undergraduate. For dietitians registered with a provincial dietetics regulatory body in canada. See what education, training or certification is usually. To become a dietitian, you need a specific university degree, a period of practical training and pass a national licensing exam. In most provinces, the national canadian dietetic registration examination (cdre) is a requirement for registration. Registered Dietitian Requirements Canada.
From www.allaccessdietetics.com
How To A Canadian Registered Dietitian All Access Dietetics Registered Dietitian Requirements Canada In order to earn this designation, you must complete one of the nutritional educational programs listed here. To become a dietitian, you need a specific university degree, a period of practical training and pass a national licensing exam. To apply for registration eligibility with cdr, contact dietitians of canada (dc) to request they email cdr a signed letter confirming: In. Registered Dietitian Requirements Canada.
From www.eggfarmers.ca
Registered Dietitian Sue Mah on Canada’s Food Guide—and how eggs fit in Registered Dietitian Requirements Canada To apply for registration eligibility with cdr, contact dietitians of canada (dc) to request they email cdr a signed letter confirming: See what education, training or certification is usually. To become a dietitian in canada, you must complete a bachelor’s degree in nutrition or dietetics from an accredited program. In most provinces, the national canadian dietetic registration examination (cdre) is. Registered Dietitian Requirements Canada.
From collegeofdietitians.ab.ca
Registration Requirements Applicants College of Dietitians of Alberta Registered Dietitian Requirements Canada In canada, the title of dietitian is typically regulated by law, but those who hold the. Find out what is typically needed to work as a registered dietitian (rd) in canada. See what education, training or certification is usually. To become a dietitian in canada, you must complete a bachelor’s degree in nutrition or dietetics from an accredited program. In. Registered Dietitian Requirements Canada.
From www.youtube.com
DIETITIAN EXPLAINS THE NEW CANADA’S FOOD GUIDE 2019 IS IT WORTH PAYING ATTENTION TO? YouTube Registered Dietitian Requirements Canada To apply for registration eligibility with cdr, contact dietitians of canada (dc) to request they email cdr a signed letter confirming: To become a dietitian in canada, you must complete a bachelor’s degree in nutrition or dietetics from an accredited program. In most provinces, the national canadian dietetic registration examination (cdre) is a requirement for registration once academic and practicum.. Registered Dietitian Requirements Canada.
From www.healthdesigns.net
The Importance of Registered Dietitian Nutritionists Health Designs Registered Dietitian Requirements Canada In order to earn this designation, you must complete one of the nutritional educational programs listed here. For dietitians registered with a provincial dietetics regulatory body in canada. See what education, training or certification is usually. To apply for registration eligibility with cdr, contact dietitians of canada (dc) to request they email cdr a signed letter confirming: In canada, the. Registered Dietitian Requirements Canada.
From americanprofessionguide.com
Certification Requirements for Registered Dietitians Registered Dietitian Requirements Canada In most provinces, the national canadian dietetic registration examination (cdre) is a requirement for registration once academic and practicum. Dietitians must have an undergraduate. To become a dietitian in canada, you must complete a bachelor’s degree in nutrition or dietetics from an accredited program. In order to earn this designation, you must complete one of the nutritional educational programs listed. Registered Dietitian Requirements Canada.
From kerenreiser.com
Seeing a Dietitian for IBS in Canada What to Know Keren Reiser Registered Dietitian Requirements Canada Dietitians must have an undergraduate. Find out what is typically needed to work as a registered dietitian (rd) in canada. In canada, the title of dietitian is typically regulated by law, but those who hold the. To apply for registration eligibility with cdr, contact dietitians of canada (dc) to request they email cdr a signed letter confirming: In order to. Registered Dietitian Requirements Canada.
From www.pinterest.com
Nutritionist, Licensed Nutritionist, and Registered Dietitian Requirements By State Registered Registered Dietitian Requirements Canada In order to earn this designation, you must complete one of the nutritional educational programs listed here. In most provinces, the national canadian dietetic registration examination (cdre) is a requirement for registration once academic and practicum. In canada, the title of dietitian is typically regulated by law, but those who hold the. To apply for registration eligibility with cdr, contact. Registered Dietitian Requirements Canada.
From www.allaccessdietetics.com
How To A Canadian Registered Dietitian All Access Dietetics Registered Dietitian Requirements Canada To become a dietitian, you need a specific university degree, a period of practical training and pass a national licensing exam. In canada, the title of dietitian is typically regulated by law, but those who hold the. For dietitians registered with a provincial dietetics regulatory body in canada. In most provinces, the national canadian dietetic registration examination (cdre) is a. Registered Dietitian Requirements Canada.
From www.geminihealthgroup.ca
Registered Dietitians In Richmond Hill Gemini Health Group Physiotherapy, Chiropractic Care Registered Dietitian Requirements Canada Dietitians must have an undergraduate. In order to earn this designation, you must complete one of the nutritional educational programs listed here. Find out what is typically needed to work as a registered dietitian (rd) in canada. To apply for registration eligibility with cdr, contact dietitians of canada (dc) to request they email cdr a signed letter confirming: In most. Registered Dietitian Requirements Canada.
From www.vitalitynutrition.ca
Dietitian vs. Nutritionist Registered Dietitian Requirements Canada See what education, training or certification is usually. For dietitians registered with a provincial dietetics regulatory body in canada. To become a dietitian, you need a specific university degree, a period of practical training and pass a national licensing exam. Find out what is typically needed to work as a registered dietitian (rd) in canada. Dietitians must have an undergraduate.. Registered Dietitian Requirements Canada.
From www.ashleythedietitian.com
A Registered Dietitian A StepbyStep Guide Registered Dietitian Requirements Canada In most provinces, the national canadian dietetic registration examination (cdre) is a requirement for registration once academic and practicum. See what education, training or certification is usually. To become a dietitian, you need a specific university degree, a period of practical training and pass a national licensing exam. Find out what is typically needed to work as a registered dietitian. Registered Dietitian Requirements Canada.
From dxobvfizo.blob.core.windows.net
Registered Dietitian Requirements Florida at Yvonne Taylor blog Registered Dietitian Requirements Canada For dietitians registered with a provincial dietetics regulatory body in canada. See what education, training or certification is usually. In most provinces, the national canadian dietetic registration examination (cdre) is a requirement for registration once academic and practicum. To become a dietitian in canada, you must complete a bachelor’s degree in nutrition or dietetics from an accredited program. In order. Registered Dietitian Requirements Canada.
From www.youtube.com
How to a Registered Dietitian My Journey YouTube Registered Dietitian Requirements Canada To become a dietitian in canada, you must complete a bachelor’s degree in nutrition or dietetics from an accredited program. In canada, the title of dietitian is typically regulated by law, but those who hold the. To become a dietitian, you need a specific university degree, a period of practical training and pass a national licensing exam. To apply for. Registered Dietitian Requirements Canada.
From medimap.ca
The Ultimate Guide To Dietitians In Canada Registered Dietitian Requirements Canada In order to earn this designation, you must complete one of the nutritional educational programs listed here. In canada, the title of dietitian is typically regulated by law, but those who hold the. Find out what is typically needed to work as a registered dietitian (rd) in canada. To apply for registration eligibility with cdr, contact dietitians of canada (dc). Registered Dietitian Requirements Canada.
From www.julienutrition.com
Registered Dietitian & Nutritionist British Columbia JM Nutrition Registered Dietitian Requirements Canada To become a dietitian, you need a specific university degree, a period of practical training and pass a national licensing exam. To apply for registration eligibility with cdr, contact dietitians of canada (dc) to request they email cdr a signed letter confirming: Find out what is typically needed to work as a registered dietitian (rd) in canada. In canada, the. Registered Dietitian Requirements Canada.
From www.researchgate.net
(PDF) The WorkLives of Canadian Registered Dietitians during COVID19 A quantitative analysis Registered Dietitian Requirements Canada In most provinces, the national canadian dietetic registration examination (cdre) is a requirement for registration once academic and practicum. In canada, the title of dietitian is typically regulated by law, but those who hold the. To apply for registration eligibility with cdr, contact dietitians of canada (dc) to request they email cdr a signed letter confirming: For dietitians registered with. Registered Dietitian Requirements Canada.
From finndit.com
How Long Does It Take to a Registered Dietitian? A Guide for Beginners Registered Dietitian Requirements Canada To become a dietitian in canada, you must complete a bachelor’s degree in nutrition or dietetics from an accredited program. Find out what is typically needed to work as a registered dietitian (rd) in canada. In most provinces, the national canadian dietetic registration examination (cdre) is a requirement for registration once academic and practicum. In canada, the title of dietitian. Registered Dietitian Requirements Canada.
From www.youtube.com
How to a registered dietitian in Canada (a detailed guide!) YouTube Registered Dietitian Requirements Canada In most provinces, the national canadian dietetic registration examination (cdre) is a requirement for registration once academic and practicum. See what education, training or certification is usually. For dietitians registered with a provincial dietetics regulatory body in canada. Find out what is typically needed to work as a registered dietitian (rd) in canada. To apply for registration eligibility with cdr,. Registered Dietitian Requirements Canada.
From www.researchgate.net
(PDF) Identifying and Mapping Canadian Registered Dietitians’ Perceptions and Knowledge of, and Registered Dietitian Requirements Canada To apply for registration eligibility with cdr, contact dietitians of canada (dc) to request they email cdr a signed letter confirming: In most provinces, the national canadian dietetic registration examination (cdre) is a requirement for registration once academic and practicum. In canada, the title of dietitian is typically regulated by law, but those who hold the. Find out what is. Registered Dietitian Requirements Canada.
From www.allaccessdietetics.com
How to a Registered Dietitian All Access Dietetics Registered Dietitian Requirements Canada In most provinces, the national canadian dietetic registration examination (cdre) is a requirement for registration once academic and practicum. Dietitians must have an undergraduate. In canada, the title of dietitian is typically regulated by law, but those who hold the. In order to earn this designation, you must complete one of the nutritional educational programs listed here. To become a. Registered Dietitian Requirements Canada.
From www.pinterest.com
How To a Registered Dietitian! For more information visit rd2be Registered Dietitian Requirements Canada In canada, the title of dietitian is typically regulated by law, but those who hold the. In most provinces, the national canadian dietetic registration examination (cdre) is a requirement for registration once academic and practicum. Find out what is typically needed to work as a registered dietitian (rd) in canada. Dietitians must have an undergraduate. To become a dietitian, you. Registered Dietitian Requirements Canada.
From www.julienutrition.com
Nutritionist and Registered Dietitian Halifax JM Nutrition Registered Dietitian Requirements Canada To become a dietitian in canada, you must complete a bachelor’s degree in nutrition or dietetics from an accredited program. In most provinces, the national canadian dietetic registration examination (cdre) is a requirement for registration once academic and practicum. In canada, the title of dietitian is typically regulated by law, but those who hold the. To apply for registration eligibility. Registered Dietitian Requirements Canada.