Frequency Counter With Pic16F628A . Frequency counter ( mine worked up to 70mhz) using pic 16f628a (with prototype pcb and built in crystal oscillator) for ham shacks. This project shows how to build a very simple yet very useful tool that every diy. The original idea came from this project: A software counter watches for the. This makes them ideal for use in laboratories or other environments where precise measurements are needed. This is a frequency counter based on pic16f628a. This project shows how to build a very simple yet very useful tool that every diy enthusiast should have in his lab: This is a frequency counter based on pic16f628a. By using a pic frequency counter, you can accurately measure frequencies from anywhere between 0 hz up to 100 mhz. They are also small and lightweight which makes them portable and easy to use. The electrical circuit based on pic16f628a microprocessor and 1/64 configured mb506. The original idea came from this project: The heart of this frequency counter is the pic16f628a, with timer 0 (tmr0) acting as the input counter.
from easyeda.com
The electrical circuit based on pic16f628a microprocessor and 1/64 configured mb506. This is a frequency counter based on pic16f628a. The original idea came from this project: The heart of this frequency counter is the pic16f628a, with timer 0 (tmr0) acting as the input counter. They are also small and lightweight which makes them portable and easy to use. This is a frequency counter based on pic16f628a. A software counter watches for the. This project shows how to build a very simple yet very useful tool that every diy. The original idea came from this project: This project shows how to build a very simple yet very useful tool that every diy enthusiast should have in his lab:
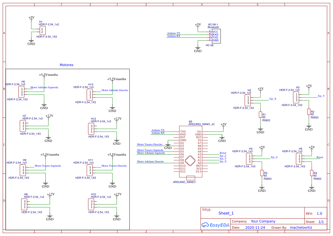
Frequency counter with PIC16F628A Circuit EasyEDA
Frequency Counter With Pic16F628A The heart of this frequency counter is the pic16f628a, with timer 0 (tmr0) acting as the input counter. They are also small and lightweight which makes them portable and easy to use. This project shows how to build a very simple yet very useful tool that every diy. This is a frequency counter based on pic16f628a. The original idea came from this project: This project shows how to build a very simple yet very useful tool that every diy enthusiast should have in his lab: The electrical circuit based on pic16f628a microprocessor and 1/64 configured mb506. A software counter watches for the. By using a pic frequency counter, you can accurately measure frequencies from anywhere between 0 hz up to 100 mhz. The original idea came from this project: Frequency counter ( mine worked up to 70mhz) using pic 16f628a (with prototype pcb and built in crystal oscillator) for ham shacks. The heart of this frequency counter is the pic16f628a, with timer 0 (tmr0) acting as the input counter. This makes them ideal for use in laboratories or other environments where precise measurements are needed. This is a frequency counter based on pic16f628a.
From easyeda.com
Frequency counter with PIC16F628A Circuit EasyEDA Frequency Counter With Pic16F628A This makes them ideal for use in laboratories or other environments where precise measurements are needed. The original idea came from this project: Frequency counter ( mine worked up to 70mhz) using pic 16f628a (with prototype pcb and built in crystal oscillator) for ham shacks. The original idea came from this project: The electrical circuit based on pic16f628a microprocessor and. Frequency Counter With Pic16F628A.
From electronicshacks.com
PIC Frequency Counter Project ElectronicsHacks Frequency Counter With Pic16F628A They are also small and lightweight which makes them portable and easy to use. The heart of this frequency counter is the pic16f628a, with timer 0 (tmr0) acting as the input counter. This project shows how to build a very simple yet very useful tool that every diy. Frequency counter ( mine worked up to 70mhz) using pic 16f628a (with. Frequency Counter With Pic16F628A.
From www.youtube.com
Making a frequency meter using PIC16F628A in CCS PICC YouTube Frequency Counter With Pic16F628A By using a pic frequency counter, you can accurately measure frequencies from anywhere between 0 hz up to 100 mhz. The original idea came from this project: This project shows how to build a very simple yet very useful tool that every diy. The original idea came from this project: A software counter watches for the. Frequency counter ( mine. Frequency Counter With Pic16F628A.
From www.electronics-lab.com
100MHz frequency counter with PIC16F628A LCD Display Electronics Frequency Counter With Pic16F628A The original idea came from this project: They are also small and lightweight which makes them portable and easy to use. The heart of this frequency counter is the pic16f628a, with timer 0 (tmr0) acting as the input counter. A software counter watches for the. The electrical circuit based on pic16f628a microprocessor and 1/64 configured mb506. This is a frequency. Frequency Counter With Pic16F628A.
From learnpicmicrocontrollers.blogspot.com
Learn PIC Microcontrollers PIC16F628A Mains Frequency Counter Frequency Counter With Pic16F628A The original idea came from this project: This project shows how to build a very simple yet very useful tool that every diy. This is a frequency counter based on pic16f628a. By using a pic frequency counter, you can accurately measure frequencies from anywhere between 0 hz up to 100 mhz. The original idea came from this project: This makes. Frequency Counter With Pic16F628A.
From www.electronics-lab.com
100MHz frequency counter with PIC16F628A LCD Display Electronics Frequency Counter With Pic16F628A A software counter watches for the. The original idea came from this project: They are also small and lightweight which makes them portable and easy to use. The heart of this frequency counter is the pic16f628a, with timer 0 (tmr0) acting as the input counter. This is a frequency counter based on pic16f628a. Frequency counter ( mine worked up to. Frequency Counter With Pic16F628A.
From www.electronics-lab.com
100MHz frequency counter with PIC16F628A LCD Display Electronics Frequency Counter With Pic16F628A This is a frequency counter based on pic16f628a. The original idea came from this project: The heart of this frequency counter is the pic16f628a, with timer 0 (tmr0) acting as the input counter. This makes them ideal for use in laboratories or other environments where precise measurements are needed. By using a pic frequency counter, you can accurately measure frequencies. Frequency Counter With Pic16F628A.
From easyeda.com
Frequency counter with PIC16F628A Circuit EasyEDA Frequency Counter With Pic16F628A The original idea came from this project: This makes them ideal for use in laboratories or other environments where precise measurements are needed. By using a pic frequency counter, you can accurately measure frequencies from anywhere between 0 hz up to 100 mhz. This is a frequency counter based on pic16f628a. They are also small and lightweight which makes them. Frequency Counter With Pic16F628A.
From www.electronics-lab.com
100MHz frequency counter with PIC16F628A LCD Display Electronics Frequency Counter With Pic16F628A The original idea came from this project: The original idea came from this project: This project shows how to build a very simple yet very useful tool that every diy. This is a frequency counter based on pic16f628a. This is a frequency counter based on pic16f628a. The heart of this frequency counter is the pic16f628a, with timer 0 (tmr0) acting. Frequency Counter With Pic16F628A.
From www.pcbway.com
FREQUENCY COUNTER WITH PIC16F628A Share Project PCBWay Frequency Counter With Pic16F628A The heart of this frequency counter is the pic16f628a, with timer 0 (tmr0) acting as the input counter. The original idea came from this project: This project shows how to build a very simple yet very useful tool that every diy. This is a frequency counter based on pic16f628a. Frequency counter ( mine worked up to 70mhz) using pic 16f628a. Frequency Counter With Pic16F628A.
From electronics-lab.com
Frequency counter with PIC16F628A ElectronicsLab Frequency Counter With Pic16F628A A software counter watches for the. The heart of this frequency counter is the pic16f628a, with timer 0 (tmr0) acting as the input counter. The electrical circuit based on pic16f628a microprocessor and 1/64 configured mb506. This is a frequency counter based on pic16f628a. By using a pic frequency counter, you can accurately measure frequencies from anywhere between 0 hz up. Frequency Counter With Pic16F628A.
From www.electronics-lab.com
100MHz frequency counter with PIC16F628A LCD Display Electronics Frequency Counter With Pic16F628A The heart of this frequency counter is the pic16f628a, with timer 0 (tmr0) acting as the input counter. This is a frequency counter based on pic16f628a. This makes them ideal for use in laboratories or other environments where precise measurements are needed. By using a pic frequency counter, you can accurately measure frequencies from anywhere between 0 hz up to. Frequency Counter With Pic16F628A.
From www.youtube.com
New PIC16F628A Frequency Counter Firmware with countup mode YouTube Frequency Counter With Pic16F628A This project shows how to build a very simple yet very useful tool that every diy enthusiast should have in his lab: This makes them ideal for use in laboratories or other environments where precise measurements are needed. They are also small and lightweight which makes them portable and easy to use. This is a frequency counter based on pic16f628a.. Frequency Counter With Pic16F628A.
From electronicshacks.com
PIC Frequency Counter Project ElectronicsHacks Frequency Counter With Pic16F628A The original idea came from this project: This is a frequency counter based on pic16f628a. This project shows how to build a very simple yet very useful tool that every diy enthusiast should have in his lab: They are also small and lightweight which makes them portable and easy to use. Frequency counter ( mine worked up to 70mhz) using. Frequency Counter With Pic16F628A.
From www.youtube.com
100MHz frequency counter with PIC16F628A YouTube Frequency Counter With Pic16F628A This is a frequency counter based on pic16f628a. A software counter watches for the. Frequency counter ( mine worked up to 70mhz) using pic 16f628a (with prototype pcb and built in crystal oscillator) for ham shacks. This makes them ideal for use in laboratories or other environments where precise measurements are needed. The original idea came from this project: This. Frequency Counter With Pic16F628A.
From easyeda.com
Frequency counter with PIC16F628A Circuit EasyEDA Frequency Counter With Pic16F628A The electrical circuit based on pic16f628a microprocessor and 1/64 configured mb506. This project shows how to build a very simple yet very useful tool that every diy enthusiast should have in his lab: Frequency counter ( mine worked up to 70mhz) using pic 16f628a (with prototype pcb and built in crystal oscillator) for ham shacks. By using a pic frequency. Frequency Counter With Pic16F628A.
From www.youtube.com
Open Source Frequency Counter DIY Kit with PIC16F628A and MB506 Frequency Counter With Pic16F628A The electrical circuit based on pic16f628a microprocessor and 1/64 configured mb506. Frequency counter ( mine worked up to 70mhz) using pic 16f628a (with prototype pcb and built in crystal oscillator) for ham shacks. A software counter watches for the. This project shows how to build a very simple yet very useful tool that every diy. This is a frequency counter. Frequency Counter With Pic16F628A.
From www.youtube.com
Portable Counter for winding machine PIC16F628A YouTube Frequency Counter With Pic16F628A A software counter watches for the. This makes them ideal for use in laboratories or other environments where precise measurements are needed. This project shows how to build a very simple yet very useful tool that every diy enthusiast should have in his lab: This project shows how to build a very simple yet very useful tool that every diy.. Frequency Counter With Pic16F628A.
From www.electronics-lab.com
Frequency counter with PIC16F628A Frequency Counter With Pic16F628A The original idea came from this project: A software counter watches for the. The original idea came from this project: This makes them ideal for use in laboratories or other environments where precise measurements are needed. This project shows how to build a very simple yet very useful tool that every diy. This is a frequency counter based on pic16f628a.. Frequency Counter With Pic16F628A.
From www.electronics-lab.com
Frequency counter with PIC16F628A Frequency Counter With Pic16F628A The original idea came from this project: Frequency counter ( mine worked up to 70mhz) using pic 16f628a (with prototype pcb and built in crystal oscillator) for ham shacks. The electrical circuit based on pic16f628a microprocessor and 1/64 configured mb506. This project shows how to build a very simple yet very useful tool that every diy enthusiast should have in. Frequency Counter With Pic16F628A.
From www.electronics-lab.com
100MHz frequency counter with PIC16F628A LCD Display Electronics Frequency Counter With Pic16F628A A software counter watches for the. Frequency counter ( mine worked up to 70mhz) using pic 16f628a (with prototype pcb and built in crystal oscillator) for ham shacks. This is a frequency counter based on pic16f628a. By using a pic frequency counter, you can accurately measure frequencies from anywhere between 0 hz up to 100 mhz. This project shows how. Frequency Counter With Pic16F628A.
From www.youtube.com
Pic16F Frequency Counter 4 beginners CCP 1 Capture YouTube Frequency Counter With Pic16F628A The heart of this frequency counter is the pic16f628a, with timer 0 (tmr0) acting as the input counter. This is a frequency counter based on pic16f628a. Frequency counter ( mine worked up to 70mhz) using pic 16f628a (with prototype pcb and built in crystal oscillator) for ham shacks. This is a frequency counter based on pic16f628a. This project shows how. Frequency Counter With Pic16F628A.
From easyeda.com
Frequency counter with PIC16F628A Circuit EasyEDA Frequency Counter With Pic16F628A This makes them ideal for use in laboratories or other environments where precise measurements are needed. This project shows how to build a very simple yet very useful tool that every diy enthusiast should have in his lab: By using a pic frequency counter, you can accurately measure frequencies from anywhere between 0 hz up to 100 mhz. This is. Frequency Counter With Pic16F628A.
From studylib.net
PIC16F628A BASED FREQUENCY COUNTER FOR UP Frequency Counter With Pic16F628A This project shows how to build a very simple yet very useful tool that every diy. The heart of this frequency counter is the pic16f628a, with timer 0 (tmr0) acting as the input counter. The original idea came from this project: This is a frequency counter based on pic16f628a. Frequency counter ( mine worked up to 70mhz) using pic 16f628a. Frequency Counter With Pic16F628A.
From www.electronics-lab.com
100MHz frequency counter with PIC16F628A LCD Display Electronics Frequency Counter With Pic16F628A The electrical circuit based on pic16f628a microprocessor and 1/64 configured mb506. The heart of this frequency counter is the pic16f628a, with timer 0 (tmr0) acting as the input counter. They are also small and lightweight which makes them portable and easy to use. The original idea came from this project: By using a pic frequency counter, you can accurately measure. Frequency Counter With Pic16F628A.
From www.electronics-lab.com
Frequency counter with PIC16F628A Frequency Counter With Pic16F628A By using a pic frequency counter, you can accurately measure frequencies from anywhere between 0 hz up to 100 mhz. Frequency counter ( mine worked up to 70mhz) using pic 16f628a (with prototype pcb and built in crystal oscillator) for ham shacks. This is a frequency counter based on pic16f628a. The original idea came from this project: A software counter. Frequency Counter With Pic16F628A.
From www.electronics-lab.com
Frequency counter with PIC16F628A Frequency Counter With Pic16F628A This is a frequency counter based on pic16f628a. Frequency counter ( mine worked up to 70mhz) using pic 16f628a (with prototype pcb and built in crystal oscillator) for ham shacks. The original idea came from this project: This project shows how to build a very simple yet very useful tool that every diy. This makes them ideal for use in. Frequency Counter With Pic16F628A.
From www.electronics-lab.com
100MHz frequency counter with PIC16F628A LCD Display Electronics Frequency Counter With Pic16F628A This makes them ideal for use in laboratories or other environments where precise measurements are needed. The original idea came from this project: By using a pic frequency counter, you can accurately measure frequencies from anywhere between 0 hz up to 100 mhz. This project shows how to build a very simple yet very useful tool that every diy enthusiast. Frequency Counter With Pic16F628A.
From chinese-electronics-products-tested.blogspot.com
Chinese electronics products tested (155 tests) 50 MHz frequency Frequency Counter With Pic16F628A The original idea came from this project: A software counter watches for the. By using a pic frequency counter, you can accurately measure frequencies from anywhere between 0 hz up to 100 mhz. This project shows how to build a very simple yet very useful tool that every diy enthusiast should have in his lab: They are also small and. Frequency Counter With Pic16F628A.
From www.electronics-lab.com
Frequency counter with PIC16F628A Frequency Counter With Pic16F628A They are also small and lightweight which makes them portable and easy to use. A software counter watches for the. Frequency counter ( mine worked up to 70mhz) using pic 16f628a (with prototype pcb and built in crystal oscillator) for ham shacks. The original idea came from this project: By using a pic frequency counter, you can accurately measure frequencies. Frequency Counter With Pic16F628A.
From www.electronics-lab.com
100MHz frequency counter with PIC16F628A LCD Display Electronics Frequency Counter With Pic16F628A This is a frequency counter based on pic16f628a. The original idea came from this project: This project shows how to build a very simple yet very useful tool that every diy enthusiast should have in his lab: The electrical circuit based on pic16f628a microprocessor and 1/64 configured mb506. This makes them ideal for use in laboratories or other environments where. Frequency Counter With Pic16F628A.
From www.foxdelta.com
35MHZ Microchip PIC 16F628/A frequency counter Frequency Counter With Pic16F628A This is a frequency counter based on pic16f628a. By using a pic frequency counter, you can accurately measure frequencies from anywhere between 0 hz up to 100 mhz. This is a frequency counter based on pic16f628a. They are also small and lightweight which makes them portable and easy to use. Frequency counter ( mine worked up to 70mhz) using pic. Frequency Counter With Pic16F628A.
From electronicshacks.com
PIC Frequency Counter Project ElectronicsHacks Frequency Counter With Pic16F628A This makes them ideal for use in laboratories or other environments where precise measurements are needed. This is a frequency counter based on pic16f628a. This project shows how to build a very simple yet very useful tool that every diy. The electrical circuit based on pic16f628a microprocessor and 1/64 configured mb506. The heart of this frequency counter is the pic16f628a,. Frequency Counter With Pic16F628A.
From easyeda.com
Frequency counter with PIC16F628A Circuit EasyEDA Frequency Counter With Pic16F628A The heart of this frequency counter is the pic16f628a, with timer 0 (tmr0) acting as the input counter. The electrical circuit based on pic16f628a microprocessor and 1/64 configured mb506. They are also small and lightweight which makes them portable and easy to use. This project shows how to build a very simple yet very useful tool that every diy. Frequency. Frequency Counter With Pic16F628A.
From easyeda.com
Frequency counter with PIC16F628A Circuit EasyEDA Frequency Counter With Pic16F628A This project shows how to build a very simple yet very useful tool that every diy. Frequency counter ( mine worked up to 70mhz) using pic 16f628a (with prototype pcb and built in crystal oscillator) for ham shacks. This makes them ideal for use in laboratories or other environments where precise measurements are needed. The heart of this frequency counter. Frequency Counter With Pic16F628A.