Calculate Grade Of Student In C++ . Here we will use a switch case. Std::cout << the course grade is: How do calculate the grade of a student? Writing a program to calculate a student’s grades is one of the questions one always gets in school as a computer science student. It delegates reading the student name and grades in from stdin to a static method on student. Next, we are calculating the total, average, and percentage of those. Write a c++ program to find student grades using their marks. In this c++ program, we will calculate the grade of a student based on the total marks obtained by the student in five subjects. Online c++ array programs and examples with solutions, explanation and output for computer science and information technology students. The grade is calculated based on. The below c++ program allows users to enter marks of five different subjects. << static_cast<<strong>char</strong>>(calculategrade(score)) << std::endl; And it delegates computing the final (&. If you are new to coding, solving these questions must be. To calculate the grade of a student on the basis of total marks in c++ programming, you have to ask the user to enter marks obtained in five subjects.
from www.chegg.com
Next, we are calculating the total, average, and percentage of those. Write a c++ program to find student grades using their marks. In this c++ program, we will calculate the grade of a student based on the total marks obtained by the student in five subjects. C++ program to calculate grade of student based on his score. Online c++ array programs and examples with solutions, explanation and output for computer science and information technology students. To calculate the grade of a student on the basis of total marks in c++ programming, you have to ask the user to enter marks obtained in five subjects. The grade is calculated based on. How do calculate the grade of a student? Std::cout << the course grade is: The below c++ program allows users to enter marks of five different subjects.
Solved Create a program to calculate grades as well as
Calculate Grade Of Student In C++ To calculate the grade of a student based on total marks. Write a c++ program to find student grades using their marks. To calculate the grade of a student on the basis of total marks in c++ programming, you have to ask the user to enter marks obtained in five subjects. How do calculate the grade of a student? Std::cout << the course grade is: It delegates reading the student name and grades in from stdin to a static method on student. Writing a program to calculate a student’s grades is one of the questions one always gets in school as a computer science student. And it delegates computing the final (&. Next, we are calculating the total, average, and percentage of those. To calculate the grade of a student based on total marks. If you are new to coding, solving these questions must be. Online c++ array programs and examples with solutions, explanation and output for computer science and information technology students. C++ program to calculate grade of student based on his score. In this c++ program, we will calculate the grade of a student based on the total marks obtained by the student in five subjects. Here we will use a switch case. The below c++ program allows users to enter marks of five different subjects.
From stackoverflow.com
C++ grade calculator using array Stack Overflow Calculate Grade Of Student In C++ It delegates reading the student name and grades in from stdin to a static method on student. << static_cast<<strong>char</strong>>(calculategrade(score)) << std::endl; How do calculate the grade of a student? C++ program to calculate grade of student based on his score. In this c++ program, we will calculate the grade of a student based on the total marks obtained by the. Calculate Grade Of Student In C++.
From www.chegg.com
Solved Create a program to calculate grades as well as Calculate Grade Of Student In C++ Writing a program to calculate a student’s grades is one of the questions one always gets in school as a computer science student. How do calculate the grade of a student? Here we will use a switch case. And it delegates computing the final (&. In this c++ program, we will calculate the grade of a student based on the. Calculate Grade Of Student In C++.
From www.youtube.com
Student Grade Calculation using else if clause C Program YouTube Calculate Grade Of Student In C++ C++ program to calculate grade of student based on his score. To calculate the grade of a student on the basis of total marks in c++ programming, you have to ask the user to enter marks obtained in five subjects. Writing a program to calculate a student’s grades is one of the questions one always gets in school as a. Calculate Grade Of Student In C++.
From www.programmingwithbasics.com
Write a C Program to Find Grade of a Student Using Switch Case Calculate Grade Of Student In C++ If you are new to coding, solving these questions must be. Write a c++ program to find student grades using their marks. And it delegates computing the final (&. In this c++ program, we will calculate the grade of a student based on the total marks obtained by the student in five subjects. Here we will use a switch case.. Calculate Grade Of Student In C++.
From www.chegg.com
Solved Write A C++ To Calculate Different Operations And Calculate Grade Of Student In C++ To calculate the grade of a student based on total marks. To calculate the grade of a student on the basis of total marks in c++ programming, you have to ask the user to enter marks obtained in five subjects. Std::cout << the course grade is: << static_cast<<strong>char</strong>>(calculategrade(score)) << std::endl; Online c++ array programs and examples with solutions, explanation and. Calculate Grade Of Student In C++.
From www.tutorialgateway.org
C++ Program to Calculate Student Marks Calculate Grade Of Student In C++ << static_cast<<strong>char</strong>>(calculategrade(score)) << std::endl; And it delegates computing the final (&. It delegates reading the student name and grades in from stdin to a static method on student. C++ program to calculate grade of student based on his score. Writing a program to calculate a student’s grades is one of the questions one always gets in school as a computer. Calculate Grade Of Student In C++.
From btechgeeks.com
C++ grading program example C++ Program to Calculate Grade of Student Calculate Grade Of Student In C++ << static_cast<<strong>char</strong>>(calculategrade(score)) << std::endl; Online c++ array programs and examples with solutions, explanation and output for computer science and information technology students. To calculate the grade of a student on the basis of total marks in c++ programming, you have to ask the user to enter marks obtained in five subjects. The grade is calculated based on. And it delegates. Calculate Grade Of Student In C++.
From www.etsy.com
Student Grade Calculator Customizable Excel Spreadsheet Etsy Calculate Grade Of Student In C++ << static_cast<<strong>char</strong>>(calculategrade(score)) << std::endl; Write a c++ program to find student grades using their marks. Writing a program to calculate a student’s grades is one of the questions one always gets in school as a computer science student. To calculate the grade of a student based on total marks. Std::cout << the course grade is: And it delegates computing the. Calculate Grade Of Student In C++.
From www.programmingwithbasics.com
C++ Program For Calculate Percentage Of 5 Subjects Calculate Grade Of Student In C++ If you are new to coding, solving these questions must be. Std::cout << the course grade is: Here we will use a switch case. The grade is calculated based on. To calculate the grade of a student based on total marks. To calculate the grade of a student on the basis of total marks in c++ programming, you have to. Calculate Grade Of Student In C++.
From www.youtube.com
Python Program to Calculate Grade of Student Grade calculator YouTube Calculate Grade Of Student In C++ The below c++ program allows users to enter marks of five different subjects. How do calculate the grade of a student? And it delegates computing the final (&. Std::cout << the course grade is: If you are new to coding, solving these questions must be. To calculate the grade of a student based on total marks. C++ program to calculate. Calculate Grade Of Student In C++.
From jakerpomperada.com
Student Grade Calculator in C Free Computer Programming Source Codes Calculate Grade Of Student In C++ << static_cast<<strong>char</strong>>(calculategrade(score)) << std::endl; Std::cout << the course grade is: If you are new to coding, solving these questions must be. The below c++ program allows users to enter marks of five different subjects. It delegates reading the student name and grades in from stdin to a static method on student. Writing a program to calculate a student’s grades is. Calculate Grade Of Student In C++.
From klaqqthqf.blob.core.windows.net
Calculate Grade Using Switch Statement In C at Margaret Gibson blog Calculate Grade Of Student In C++ C++ program to calculate grade of student based on his score. If you are new to coding, solving these questions must be. In this c++ program, we will calculate the grade of a student based on the total marks obtained by the student in five subjects. How do calculate the grade of a student? And it delegates computing the final. Calculate Grade Of Student In C++.
From www.solutionspile.com
[Solved] Instructions write a program that calculate the Calculate Grade Of Student In C++ Online c++ array programs and examples with solutions, explanation and output for computer science and information technology students. To calculate the grade of a student based on total marks. << static_cast<<strong>char</strong>>(calculategrade(score)) << std::endl; The grade is calculated based on. Write a c++ program to find student grades using their marks. C++ program to calculate grade of student based on his. Calculate Grade Of Student In C++.
From www.coursehero.com
Solved Write a program to calculate students' average test scores and Calculate Grade Of Student In C++ Here we will use a switch case. And it delegates computing the final (&. If you are new to coding, solving these questions must be. It delegates reading the student name and grades in from stdin to a static method on student. How do calculate the grade of a student? To calculate the grade of a student on the basis. Calculate Grade Of Student In C++.
From www.pinterest.com
how to calculate the average age of 10 students in C++ C++ full Calculate Grade Of Student In C++ << static_cast<<strong>char</strong>>(calculategrade(score)) << std::endl; To calculate the grade of a student based on total marks. Next, we are calculating the total, average, and percentage of those. The below c++ program allows users to enter marks of five different subjects. Write a c++ program to find student grades using their marks. Std::cout << the course grade is: Writing a program to. Calculate Grade Of Student In C++.
From www.micoope.com.gt
C Program To Calculate The Grade Of Student Using, 60 OFF Calculate Grade Of Student In C++ Here we will use a switch case. C++ program to calculate grade of student based on his score. Std::cout << the course grade is: To calculate the grade of a student on the basis of total marks in c++ programming, you have to ask the user to enter marks obtained in five subjects. Writing a program to calculate a student’s. Calculate Grade Of Student In C++.
From www.youtube.com
Lecture 9C++ program how to calculate grade of the student by taking Calculate Grade Of Student In C++ It delegates reading the student name and grades in from stdin to a static method on student. Writing a program to calculate a student’s grades is one of the questions one always gets in school as a computer science student. To calculate the grade of a student on the basis of total marks in c++ programming, you have to ask. Calculate Grade Of Student In C++.
From www.youtube.com
Excel tutorial How to calculate students grade YouTube Calculate Grade Of Student In C++ If you are new to coding, solving these questions must be. << static_cast<<strong>char</strong>>(calculategrade(score)) << std::endl; It delegates reading the student name and grades in from stdin to a static method on student. Writing a program to calculate a student’s grades is one of the questions one always gets in school as a computer science student. Std::cout << the course grade. Calculate Grade Of Student In C++.
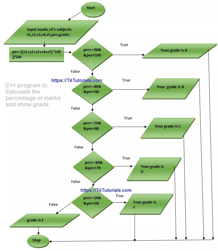
From t4tutorials.com
C++ Program [Switch] Percentage of marks and show grade Calculate Grade Of Student In C++ If you are new to coding, solving these questions must be. The grade is calculated based on. Writing a program to calculate a student’s grades is one of the questions one always gets in school as a computer science student. Write a c++ program to find student grades using their marks. Next, we are calculating the total, average, and percentage. Calculate Grade Of Student In C++.
From sillycodes.com
C program to calculate the Grade of Student using Percentage Grading Calculate Grade Of Student In C++ C++ program to calculate grade of student based on his score. To calculate the grade of a student on the basis of total marks in c++ programming, you have to ask the user to enter marks obtained in five subjects. Next, we are calculating the total, average, and percentage of those. To calculate the grade of a student based on. Calculate Grade Of Student In C++.
From www.chegg.com
Solved Write A C++ To Calculate Different Operations And Calculate Grade Of Student In C++ Writing a program to calculate a student’s grades is one of the questions one always gets in school as a computer science student. Write a c++ program to find student grades using their marks. The grade is calculated based on. Std::cout << the course grade is: << static_cast<<strong>char</strong>>(calculategrade(score)) << std::endl; It delegates reading the student name and grades in from. Calculate Grade Of Student In C++.
From www.micoope.com.gt
C Program To Calculate The Grade Of Student Using, 60 OFF Calculate Grade Of Student In C++ << static_cast<<strong>char</strong>>(calculategrade(score)) << std::endl; To calculate the grade of a student based on total marks. The below c++ program allows users to enter marks of five different subjects. If you are new to coding, solving these questions must be. It delegates reading the student name and grades in from stdin to a static method on student. Next, we are calculating. Calculate Grade Of Student In C++.
From www.chegg.com
Solved Student Grade Calculator Implement in C++ a Student Calculate Grade Of Student In C++ How do calculate the grade of a student? It delegates reading the student name and grades in from stdin to a static method on student. To calculate the grade of a student based on total marks. In this c++ program, we will calculate the grade of a student based on the total marks obtained by the student in five subjects.. Calculate Grade Of Student In C++.
From www.chegg.com
Solved (Using C++) Exercise 1 Grades Distribution Calculate Grade Of Student In C++ To calculate the grade of a student on the basis of total marks in c++ programming, you have to ask the user to enter marks obtained in five subjects. Write a c++ program to find student grades using their marks. In this c++ program, we will calculate the grade of a student based on the total marks obtained by the. Calculate Grade Of Student In C++.
From softproweb.blogspot.com
Grade of student program in c++ Mesh Software Calculate Grade Of Student In C++ The grade is calculated based on. Writing a program to calculate a student’s grades is one of the questions one always gets in school as a computer science student. << static_cast<<strong>char</strong>>(calculategrade(score)) << std::endl; It delegates reading the student name and grades in from stdin to a static method on student. The below c++ program allows users to enter marks of. Calculate Grade Of Student In C++.
From www.youtube.com
Multiple(IfelseIf) Program to Calculate Grade of Student using C++ Calculate Grade Of Student In C++ And it delegates computing the final (&. How do calculate the grade of a student? If you are new to coding, solving these questions must be. C++ program to calculate grade of student based on his score. Write a c++ program to find student grades using their marks. It delegates reading the student name and grades in from stdin to. Calculate Grade Of Student In C++.
From thecleverprogrammer.com
C++ Program to Calculate Grades Calculate Grade Of Student In C++ It delegates reading the student name and grades in from stdin to a static method on student. To calculate the grade of a student based on total marks. Online c++ array programs and examples with solutions, explanation and output for computer science and information technology students. The below c++ program allows users to enter marks of five different subjects. If. Calculate Grade Of Student In C++.
From www.programmingshortcut.com
Find grade of a student according to their percentage in c++ Calculate Grade Of Student In C++ To calculate the grade of a student based on total marks. To calculate the grade of a student on the basis of total marks in c++ programming, you have to ask the user to enter marks obtained in five subjects. << static_cast<<strong>char</strong>>(calculategrade(score)) << std::endl; Here we will use a switch case. C++ program to calculate grade of student based on. Calculate Grade Of Student In C++.
From t4tutorials.com
Grade Program using If Else C++ Excercise Calculate Grade Of Student In C++ And it delegates computing the final (&. Online c++ array programs and examples with solutions, explanation and output for computer science and information technology students. In this c++ program, we will calculate the grade of a student based on the total marks obtained by the student in five subjects. Writing a program to calculate a student’s grades is one of. Calculate Grade Of Student In C++.
From gotit-pro.com
1 Student Result Statistics Calculation Write a complete C program Calculate Grade Of Student In C++ Online c++ array programs and examples with solutions, explanation and output for computer science and information technology students. C++ program to calculate grade of student based on his score. To calculate the grade of a student on the basis of total marks in c++ programming, you have to ask the user to enter marks obtained in five subjects. Next, we. Calculate Grade Of Student In C++.
From www.chegg.com
Solved Write A C++ To Calculate Different Operations And Calculate Grade Of Student In C++ To calculate the grade of a student on the basis of total marks in c++ programming, you have to ask the user to enter marks obtained in five subjects. How do calculate the grade of a student? Here we will use a switch case. And it delegates computing the final (&. The below c++ program allows users to enter marks. Calculate Grade Of Student In C++.
From joiqrdhmb.blob.core.windows.net
Calculate Grade Formula at Lee King blog Calculate Grade Of Student In C++ How do calculate the grade of a student? << static_cast<<strong>char</strong>>(calculategrade(score)) << std::endl; Write a c++ program to find student grades using their marks. To calculate the grade of a student on the basis of total marks in c++ programming, you have to ask the user to enter marks obtained in five subjects. To calculate the grade of a student based. Calculate Grade Of Student In C++.
From www.youtube.com
Lecture17 Multiple (IfElseIf) Program to Calculate Grade of Calculate Grade Of Student In C++ And it delegates computing the final (&. To calculate the grade of a student on the basis of total marks in c++ programming, you have to ask the user to enter marks obtained in five subjects. Std::cout << the course grade is: C++ program to calculate grade of student based on his score. Online c++ array programs and examples with. Calculate Grade Of Student In C++.
From tiertzawgodiva.pages.dev
Florida School Grade Calculation 2024 Tonia Katrina Calculate Grade Of Student In C++ C++ program to calculate grade of student based on his score. Next, we are calculating the total, average, and percentage of those. To calculate the grade of a student based on total marks. The below c++ program allows users to enter marks of five different subjects. Writing a program to calculate a student’s grades is one of the questions one. Calculate Grade Of Student In C++.
From www.youtube.com
C++ Program to Calculate Average of Student Marks Using Arrays,LOOP Calculate Grade Of Student In C++ How do calculate the grade of a student? It delegates reading the student name and grades in from stdin to a static method on student. Std::cout << the course grade is: Next, we are calculating the total, average, and percentage of those. If you are new to coding, solving these questions must be. The grade is calculated based on. <<. Calculate Grade Of Student In C++.