Government Regulations In Canada . Find the regulations, policies and laws relevant to any department or agency of the government of canada. List of acts and regulations. All of the government of canada’s acts and regulations can be found on the justice laws website. Welcome to the justice laws website, the online source of the consolidated acts and regulations of canada. Consult the following for links to the. Government acts and regulations, treaties with indigenous peoples, and international treaties and agreements. The canada gazette is the official newspaper of the government of canada. You can learn about new statutes, new and proposed. When the federal government makes changes to canadian law, often it will create amending acts or regulations.
from www.slideserve.com
When the federal government makes changes to canadian law, often it will create amending acts or regulations. The canada gazette is the official newspaper of the government of canada. All of the government of canada’s acts and regulations can be found on the justice laws website. Welcome to the justice laws website, the online source of the consolidated acts and regulations of canada. You can learn about new statutes, new and proposed. Find the regulations, policies and laws relevant to any department or agency of the government of canada. Consult the following for links to the. Government acts and regulations, treaties with indigenous peoples, and international treaties and agreements. List of acts and regulations.
PPT Rogers Communications Inc. PowerPoint Presentation, free download
Government Regulations In Canada List of acts and regulations. Consult the following for links to the. Government acts and regulations, treaties with indigenous peoples, and international treaties and agreements. List of acts and regulations. Welcome to the justice laws website, the online source of the consolidated acts and regulations of canada. You can learn about new statutes, new and proposed. All of the government of canada’s acts and regulations can be found on the justice laws website. The canada gazette is the official newspaper of the government of canada. Find the regulations, policies and laws relevant to any department or agency of the government of canada. When the federal government makes changes to canadian law, often it will create amending acts or regulations.
From studylib.net
Business, Government, and Regulations + Canadian Government Regulations In Canada Welcome to the justice laws website, the online source of the consolidated acts and regulations of canada. All of the government of canada’s acts and regulations can be found on the justice laws website. List of acts and regulations. Government acts and regulations, treaties with indigenous peoples, and international treaties and agreements. Find the regulations, policies and laws relevant to. Government Regulations In Canada.
From studycorgi.com
Canadian Government Regulation on and Broadcasting Government Regulations In Canada The canada gazette is the official newspaper of the government of canada. List of acts and regulations. Government acts and regulations, treaties with indigenous peoples, and international treaties and agreements. When the federal government makes changes to canadian law, often it will create amending acts or regulations. Welcome to the justice laws website, the online source of the consolidated acts. Government Regulations In Canada.
From slideplayer.com
Personal reflections on implementing a new regulatory regime ppt download Government Regulations In Canada Welcome to the justice laws website, the online source of the consolidated acts and regulations of canada. The canada gazette is the official newspaper of the government of canada. Consult the following for links to the. All of the government of canada’s acts and regulations can be found on the justice laws website. List of acts and regulations. You can. Government Regulations In Canada.
From www.accountria.com
Important Government Regulations on Business You Must Know Government Regulations In Canada You can learn about new statutes, new and proposed. Welcome to the justice laws website, the online source of the consolidated acts and regulations of canada. List of acts and regulations. The canada gazette is the official newspaper of the government of canada. All of the government of canada’s acts and regulations can be found on the justice laws website.. Government Regulations In Canada.
From www.isct-cytotherapy.org
Current state of Health Canada regulation for cellular and gene therapy Government Regulations In Canada You can learn about new statutes, new and proposed. Welcome to the justice laws website, the online source of the consolidated acts and regulations of canada. The canada gazette is the official newspaper of the government of canada. Consult the following for links to the. Government acts and regulations, treaties with indigenous peoples, and international treaties and agreements. All of. Government Regulations In Canada.
From leaveadvice.com
What Are The Current Government Regulations For Electric Vehicles In Government Regulations In Canada When the federal government makes changes to canadian law, often it will create amending acts or regulations. You can learn about new statutes, new and proposed. List of acts and regulations. All of the government of canada’s acts and regulations can be found on the justice laws website. Government acts and regulations, treaties with indigenous peoples, and international treaties and. Government Regulations In Canada.
From on360.ca
The Case for Regulatory Reform in Ontario Ontario 360 Government Regulations In Canada Welcome to the justice laws website, the online source of the consolidated acts and regulations of canada. Find the regulations, policies and laws relevant to any department or agency of the government of canada. All of the government of canada’s acts and regulations can be found on the justice laws website. You can learn about new statutes, new and proposed.. Government Regulations In Canada.
From studycorgi.com
Canadian Government Regulation on and Broadcasting Government Regulations In Canada All of the government of canada’s acts and regulations can be found on the justice laws website. Find the regulations, policies and laws relevant to any department or agency of the government of canada. List of acts and regulations. Consult the following for links to the. Welcome to the justice laws website, the online source of the consolidated acts and. Government Regulations In Canada.
From vapemeet.ca
The Ultimate Guide to Canadian Vaping Regulations VapeMeet Inc Government Regulations In Canada Welcome to the justice laws website, the online source of the consolidated acts and regulations of canada. Consult the following for links to the. Find the regulations, policies and laws relevant to any department or agency of the government of canada. The canada gazette is the official newspaper of the government of canada. You can learn about new statutes, new. Government Regulations In Canada.
From www.y-axis.com
Regulations by Canadian Government to be followed by every traveller Government Regulations In Canada Consult the following for links to the. The canada gazette is the official newspaper of the government of canada. When the federal government makes changes to canadian law, often it will create amending acts or regulations. Find the regulations, policies and laws relevant to any department or agency of the government of canada. Government acts and regulations, treaties with indigenous. Government Regulations In Canada.
From www.canada.ca
How new laws and regulations are created Canada.ca Government Regulations In Canada When the federal government makes changes to canadian law, often it will create amending acts or regulations. Find the regulations, policies and laws relevant to any department or agency of the government of canada. List of acts and regulations. You can learn about new statutes, new and proposed. All of the government of canada’s acts and regulations can be found. Government Regulations In Canada.
From www.slideserve.com
PPT Rogers Communications Inc. PowerPoint Presentation, free download Government Regulations In Canada All of the government of canada’s acts and regulations can be found on the justice laws website. When the federal government makes changes to canadian law, often it will create amending acts or regulations. Consult the following for links to the. List of acts and regulations. Government acts and regulations, treaties with indigenous peoples, and international treaties and agreements. Welcome. Government Regulations In Canada.
From finestel.com
Crypto Regulations in Canada; A Full Guide (2024 Update) FINESTEL Government Regulations In Canada Welcome to the justice laws website, the online source of the consolidated acts and regulations of canada. Government acts and regulations, treaties with indigenous peoples, and international treaties and agreements. Consult the following for links to the. Find the regulations, policies and laws relevant to any department or agency of the government of canada. When the federal government makes changes. Government Regulations In Canada.
From www.walmart.com
Canada Electoral, Political Parties Laws and Regulations Handbook Government Regulations In Canada When the federal government makes changes to canadian law, often it will create amending acts or regulations. All of the government of canada’s acts and regulations can be found on the justice laws website. Find the regulations, policies and laws relevant to any department or agency of the government of canada. Government acts and regulations, treaties with indigenous peoples, and. Government Regulations In Canada.
From studycorgi.com
Canadian Government Regulation on and Broadcasting Government Regulations In Canada You can learn about new statutes, new and proposed. Consult the following for links to the. Government acts and regulations, treaties with indigenous peoples, and international treaties and agreements. Welcome to the justice laws website, the online source of the consolidated acts and regulations of canada. The canada gazette is the official newspaper of the government of canada. When the. Government Regulations In Canada.
From www.regdesk.co
Recent Changes to Medical Device Regulations in Canada RegDesk Government Regulations In Canada Welcome to the justice laws website, the online source of the consolidated acts and regulations of canada. Consult the following for links to the. When the federal government makes changes to canadian law, often it will create amending acts or regulations. You can learn about new statutes, new and proposed. Government acts and regulations, treaties with indigenous peoples, and international. Government Regulations In Canada.
From trc-parus.ru
Canada's Payment Regulations and Compliance in 2024 Government Regulations In Canada When the federal government makes changes to canadian law, often it will create amending acts or regulations. Consult the following for links to the. List of acts and regulations. Find the regulations, policies and laws relevant to any department or agency of the government of canada. You can learn about new statutes, new and proposed. All of the government of. Government Regulations In Canada.
From www.railcan.ca
Federal Laws & Regulations Railway Association of Canada Government Regulations In Canada You can learn about new statutes, new and proposed. When the federal government makes changes to canadian law, often it will create amending acts or regulations. The canada gazette is the official newspaper of the government of canada. Find the regulations, policies and laws relevant to any department or agency of the government of canada. List of acts and regulations.. Government Regulations In Canada.
From www.scribd.com
Visiting Canada Regulations Immigration Law Travel Visa Government Regulations In Canada You can learn about new statutes, new and proposed. Government acts and regulations, treaties with indigenous peoples, and international treaties and agreements. All of the government of canada’s acts and regulations can be found on the justice laws website. Welcome to the justice laws website, the online source of the consolidated acts and regulations of canada. The canada gazette is. Government Regulations In Canada.
From www.slideserve.com
PPT Canada’s Relations with Others and Identity PowerPoint Government Regulations In Canada Government acts and regulations, treaties with indigenous peoples, and international treaties and agreements. Consult the following for links to the. You can learn about new statutes, new and proposed. The canada gazette is the official newspaper of the government of canada. When the federal government makes changes to canadian law, often it will create amending acts or regulations. List of. Government Regulations In Canada.
From www.canadianhomeinspection.com
regulations_canada Canadian Home Inspection Services Government Regulations In Canada Welcome to the justice laws website, the online source of the consolidated acts and regulations of canada. When the federal government makes changes to canadian law, often it will create amending acts or regulations. Government acts and regulations, treaties with indigenous peoples, and international treaties and agreements. You can learn about new statutes, new and proposed. The canada gazette is. Government Regulations In Canada.
From tc.canada.ca
Canadian Aviation Regulation Advisory Council (CARAC) Government Regulations In Canada When the federal government makes changes to canadian law, often it will create amending acts or regulations. List of acts and regulations. Government acts and regulations, treaties with indigenous peoples, and international treaties and agreements. All of the government of canada’s acts and regulations can be found on the justice laws website. Welcome to the justice laws website, the online. Government Regulations In Canada.
From www.slideserve.com
PPT ADVERTISING Legal, Ethical and Economic Aspects PowerPoint Government Regulations In Canada Consult the following for links to the. Find the regulations, policies and laws relevant to any department or agency of the government of canada. When the federal government makes changes to canadian law, often it will create amending acts or regulations. List of acts and regulations. Welcome to the justice laws website, the online source of the consolidated acts and. Government Regulations In Canada.
From www.ashtoncollege.ca
New Travel Regulations in Canada eTA Ashton College Government Regulations In Canada The canada gazette is the official newspaper of the government of canada. Find the regulations, policies and laws relevant to any department or agency of the government of canada. You can learn about new statutes, new and proposed. Welcome to the justice laws website, the online source of the consolidated acts and regulations of canada. Government acts and regulations, treaties. Government Regulations In Canada.
From ar.inspiredpencil.com
Canadian Senate Diagram Government Regulations In Canada The canada gazette is the official newspaper of the government of canada. Find the regulations, policies and laws relevant to any department or agency of the government of canada. List of acts and regulations. Consult the following for links to the. When the federal government makes changes to canadian law, often it will create amending acts or regulations. All of. Government Regulations In Canada.
From www.slideserve.com
PPT Introducing Our Canadian Government PowerPoint Presentation, free Government Regulations In Canada Welcome to the justice laws website, the online source of the consolidated acts and regulations of canada. Find the regulations, policies and laws relevant to any department or agency of the government of canada. The canada gazette is the official newspaper of the government of canada. When the federal government makes changes to canadian law, often it will create amending. Government Regulations In Canada.
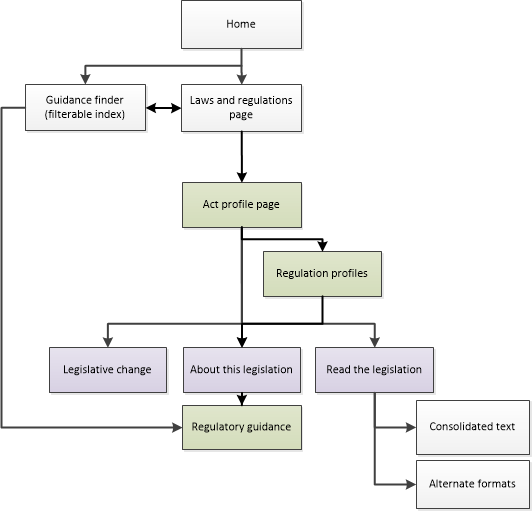
From design.canada.ca
Laws and regulations pages template Canada.ca Government Regulations In Canada Welcome to the justice laws website, the online source of the consolidated acts and regulations of canada. All of the government of canada’s acts and regulations can be found on the justice laws website. You can learn about new statutes, new and proposed. The canada gazette is the official newspaper of the government of canada. Government acts and regulations, treaties. Government Regulations In Canada.
From www.linkedin.com
How Canadian Government Regulations Safeguard the Aviation Sector from Government Regulations In Canada Find the regulations, policies and laws relevant to any department or agency of the government of canada. List of acts and regulations. You can learn about new statutes, new and proposed. Consult the following for links to the. When the federal government makes changes to canadian law, often it will create amending acts or regulations. Welcome to the justice laws. Government Regulations In Canada.
From www.canada.ca
How new laws and regulations are created Canada.ca Government Regulations In Canada Consult the following for links to the. Government acts and regulations, treaties with indigenous peoples, and international treaties and agreements. Welcome to the justice laws website, the online source of the consolidated acts and regulations of canada. Find the regulations, policies and laws relevant to any department or agency of the government of canada. The canada gazette is the official. Government Regulations In Canada.
From www.slideserve.com
PPT Use of Standards in the Regulatory Regime Canadian Experience Government Regulations In Canada The canada gazette is the official newspaper of the government of canada. List of acts and regulations. Consult the following for links to the. You can learn about new statutes, new and proposed. Find the regulations, policies and laws relevant to any department or agency of the government of canada. Government acts and regulations, treaties with indigenous peoples, and international. Government Regulations In Canada.
From saudiarabiaandcanadalegalsystem.weebly.com
Government structure in Canada Government Regulations In Canada When the federal government makes changes to canadian law, often it will create amending acts or regulations. Find the regulations, policies and laws relevant to any department or agency of the government of canada. List of acts and regulations. Government acts and regulations, treaties with indigenous peoples, and international treaties and agreements. Welcome to the justice laws website, the online. Government Regulations In Canada.
From design.canada.ca
Laws and regulations pages template Canada.ca Government Regulations In Canada All of the government of canada’s acts and regulations can be found on the justice laws website. Welcome to the justice laws website, the online source of the consolidated acts and regulations of canada. Consult the following for links to the. Government acts and regulations, treaties with indigenous peoples, and international treaties and agreements. Find the regulations, policies and laws. Government Regulations In Canada.
From www.complianceandrisks.com
Canada Proposed Amendments on Toxic Substances Regulations Delayed Government Regulations In Canada Find the regulations, policies and laws relevant to any department or agency of the government of canada. All of the government of canada’s acts and regulations can be found on the justice laws website. Welcome to the justice laws website, the online source of the consolidated acts and regulations of canada. When the federal government makes changes to canadian law,. Government Regulations In Canada.
From www.eu2p.org
Eu2P Short Course Canadian Pharmacovigilance regulations Government Regulations In Canada The canada gazette is the official newspaper of the government of canada. List of acts and regulations. You can learn about new statutes, new and proposed. When the federal government makes changes to canadian law, often it will create amending acts or regulations. Government acts and regulations, treaties with indigenous peoples, and international treaties and agreements. Consult the following for. Government Regulations In Canada.
From 123visa.ca
Hierarchy of Canadian Immigration Court Government Regulations In Canada Consult the following for links to the. Welcome to the justice laws website, the online source of the consolidated acts and regulations of canada. Government acts and regulations, treaties with indigenous peoples, and international treaties and agreements. Find the regulations, policies and laws relevant to any department or agency of the government of canada. List of acts and regulations. You. Government Regulations In Canada.