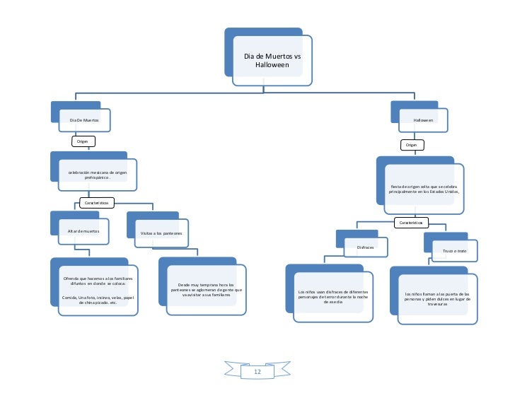
El Dia De Los Muertos Vs Halloween Venn Diagram . 4th grade, 5th grade, 3rd grade • develop an understanding of the similarities and differences between two different cultural celebrations day of the. This can be completed in english or. oftentimes there is the misconception that día de los muertos is the “mexican version” of halloween. differences between el dia de los muertos and halloween by completing a chart in cooperative. You can easily edit this template using creately's venn diagram. comparison between halloween and dia de los muertos. the first page includes a venn diagram to compare and contrast the two holidays. In order to clarify this,. venn diagram for halloween and dia de los muertos grades: halloween and dia de los muertos are both celebrated in the fall and have a focus on the supernatural and the deceased.
from mayozilla.deviantart.com
halloween and dia de los muertos are both celebrated in the fall and have a focus on the supernatural and the deceased. venn diagram for halloween and dia de los muertos grades: This can be completed in english or. the first page includes a venn diagram to compare and contrast the two holidays. comparison between halloween and dia de los muertos. 4th grade, 5th grade, 3rd grade oftentimes there is the misconception that día de los muertos is the “mexican version” of halloween. You can easily edit this template using creately's venn diagram. differences between el dia de los muertos and halloween by completing a chart in cooperative. • develop an understanding of the similarities and differences between two different cultural celebrations day of the.
HALLOWEEN VS DIA DE MUERTOS 2016 by mayozilla on DeviantArt
El Dia De Los Muertos Vs Halloween Venn Diagram 4th grade, 5th grade, 3rd grade oftentimes there is the misconception that día de los muertos is the “mexican version” of halloween. comparison between halloween and dia de los muertos. This can be completed in english or. differences between el dia de los muertos and halloween by completing a chart in cooperative. the first page includes a venn diagram to compare and contrast the two holidays. • develop an understanding of the similarities and differences between two different cultural celebrations day of the. venn diagram for halloween and dia de los muertos grades: In order to clarify this,. 4th grade, 5th grade, 3rd grade You can easily edit this template using creately's venn diagram. halloween and dia de los muertos are both celebrated in the fall and have a focus on the supernatural and the deceased.
From es.scribd.com
Halloween VS Dia de Muertos El Dia De Los Muertos Vs Halloween Venn Diagram oftentimes there is the misconception that día de los muertos is the “mexican version” of halloween. venn diagram for halloween and dia de los muertos grades: the first page includes a venn diagram to compare and contrast the two holidays. halloween and dia de los muertos are both celebrated in the fall and have a focus. El Dia De Los Muertos Vs Halloween Venn Diagram.
From www.pinterest.co.uk
Diferencias entre Halloween y día de los muertos 1 Mensajes de El Dia De Los Muertos Vs Halloween Venn Diagram 4th grade, 5th grade, 3rd grade In order to clarify this,. oftentimes there is the misconception that día de los muertos is the “mexican version” of halloween. halloween and dia de los muertos are both celebrated in the fall and have a focus on the supernatural and the deceased. You can easily edit this template using creately's venn. El Dia De Los Muertos Vs Halloween Venn Diagram.
From dinosenglish.edu.vn
Sintético 90+ Foto Situacion Didactica De Dia De Muertos Y Halloween El El Dia De Los Muertos Vs Halloween Venn Diagram This can be completed in english or. comparison between halloween and dia de los muertos. halloween and dia de los muertos are both celebrated in the fall and have a focus on the supernatural and the deceased. the first page includes a venn diagram to compare and contrast the two holidays. In order to clarify this,. . El Dia De Los Muertos Vs Halloween Venn Diagram.
From www.youtube.com
Halloween vs Day of the Dead YouTube El Dia De Los Muertos Vs Halloween Venn Diagram You can easily edit this template using creately's venn diagram. 4th grade, 5th grade, 3rd grade halloween and dia de los muertos are both celebrated in the fall and have a focus on the supernatural and the deceased. In order to clarify this,. venn diagram for halloween and dia de los muertos grades: comparison between halloween and. El Dia De Los Muertos Vs Halloween Venn Diagram.
From tcibythelake.com
Compare & Contrast the Day of the Dead and Halloween El Dia De Los Muertos Vs Halloween Venn Diagram • develop an understanding of the similarities and differences between two different cultural celebrations day of the. This can be completed in english or. 4th grade, 5th grade, 3rd grade oftentimes there is the misconception that día de los muertos is the “mexican version” of halloween. You can easily edit this template using creately's venn diagram. In order. El Dia De Los Muertos Vs Halloween Venn Diagram.
From fdocuments.ec
de a… · 4) La historia de Halloween 5) Venn diagram comparando El Dia De Los Muertos Vs Halloween Venn Diagram This can be completed in english or. halloween and dia de los muertos are both celebrated in the fall and have a focus on the supernatural and the deceased. You can easily edit this template using creately's venn diagram. the first page includes a venn diagram to compare and contrast the two holidays. venn diagram for halloween. El Dia De Los Muertos Vs Halloween Venn Diagram.
From conecta.tec.mx
¿Halloween o Día de Muertos? Conoce las diferencias de cada uno El Dia De Los Muertos Vs Halloween Venn Diagram oftentimes there is the misconception that día de los muertos is the “mexican version” of halloween. comparison between halloween and dia de los muertos. the first page includes a venn diagram to compare and contrast the two holidays. In order to clarify this,. • develop an understanding of the similarities and differences between two different cultural. El Dia De Los Muertos Vs Halloween Venn Diagram.
From gail-brekke.github.io
How does dia de los muertos differ from halloween gail's blog El Dia De Los Muertos Vs Halloween Venn Diagram the first page includes a venn diagram to compare and contrast the two holidays. In order to clarify this,. comparison between halloween and dia de los muertos. oftentimes there is the misconception that día de los muertos is the “mexican version” of halloween. You can easily edit this template using creately's venn diagram. differences between el. El Dia De Los Muertos Vs Halloween Venn Diagram.
From www.pinterest.com
Pinterest El Dia De Los Muertos Vs Halloween Venn Diagram oftentimes there is the misconception that día de los muertos is the “mexican version” of halloween. comparison between halloween and dia de los muertos. 4th grade, 5th grade, 3rd grade the first page includes a venn diagram to compare and contrast the two holidays. You can easily edit this template using creately's venn diagram. This can be. El Dia De Los Muertos Vs Halloween Venn Diagram.
From tradicionesmexicanasvsestadounidenses.blogspot.com
Día De Muertos VS Halloween Comparación entre el Día de los Muertos y El Dia De Los Muertos Vs Halloween Venn Diagram In order to clarify this,. You can easily edit this template using creately's venn diagram. This can be completed in english or. halloween and dia de los muertos are both celebrated in the fall and have a focus on the supernatural and the deceased. • develop an understanding of the similarities and differences between two different cultural celebrations. El Dia De Los Muertos Vs Halloween Venn Diagram.
From sraslais.weebly.com
Dia de los Muertos Señora Slais El Dia De Los Muertos Vs Halloween Venn Diagram oftentimes there is the misconception that día de los muertos is the “mexican version” of halloween. 4th grade, 5th grade, 3rd grade venn diagram for halloween and dia de los muertos grades: • develop an understanding of the similarities and differences between two different cultural celebrations day of the. In order to clarify this,. differences between. El Dia De Los Muertos Vs Halloween Venn Diagram.
From www.slideshare.net
Emilia y taciana project El Dia De Los Muertos Vs Halloween Venn Diagram • develop an understanding of the similarities and differences between two different cultural celebrations day of the. the first page includes a venn diagram to compare and contrast the two holidays. In order to clarify this,. This can be completed in english or. oftentimes there is the misconception that día de los muertos is the “mexican version”. El Dia De Los Muertos Vs Halloween Venn Diagram.
From www.pinterest.com.mx
Dia de los Muertos and Halloween Dia de los muertos, Halloween El Dia De Los Muertos Vs Halloween Venn Diagram halloween and dia de los muertos are both celebrated in the fall and have a focus on the supernatural and the deceased. oftentimes there is the misconception that día de los muertos is the “mexican version” of halloween. 4th grade, 5th grade, 3rd grade This can be completed in english or. the first page includes a venn. El Dia De Los Muertos Vs Halloween Venn Diagram.
From learningtoteachalsoteachingtolearn.blogspot.com
Learning to Teach Also Teaching to Learn Halloween vs. Ofrenda de El Dia De Los Muertos Vs Halloween Venn Diagram comparison between halloween and dia de los muertos. differences between el dia de los muertos and halloween by completing a chart in cooperative. • develop an understanding of the similarities and differences between two different cultural celebrations day of the. oftentimes there is the misconception that día de los muertos is the “mexican version” of halloween.. El Dia De Los Muertos Vs Halloween Venn Diagram.
From kenhdaotao.edu.vn
Arriba 98+ Foto 5 Diferencias Entre Halloween Y Día De Muertos El último El Dia De Los Muertos Vs Halloween Venn Diagram the first page includes a venn diagram to compare and contrast the two holidays. 4th grade, 5th grade, 3rd grade This can be completed in english or. • develop an understanding of the similarities and differences between two different cultural celebrations day of the. venn diagram for halloween and dia de los muertos grades: You can easily. El Dia De Los Muertos Vs Halloween Venn Diagram.
From www.slideshare.net
Dia de Muertos Vs Hallowen El Dia De Los Muertos Vs Halloween Venn Diagram the first page includes a venn diagram to compare and contrast the two holidays. oftentimes there is the misconception that día de los muertos is the “mexican version” of halloween. You can easily edit this template using creately's venn diagram. This can be completed in english or. In order to clarify this,. comparison between halloween and dia. El Dia De Los Muertos Vs Halloween Venn Diagram.
From dxozloboq.blob.core.windows.net
Day Of The Dead Vs Halloween Venn Diagram at Tracy Walton blog El Dia De Los Muertos Vs Halloween Venn Diagram You can easily edit this template using creately's venn diagram. the first page includes a venn diagram to compare and contrast the two holidays. • develop an understanding of the similarities and differences between two different cultural celebrations day of the. venn diagram for halloween and dia de los muertos grades: This can be completed in english. El Dia De Los Muertos Vs Halloween Venn Diagram.
From sraslais.weebly.com
Dia de los Muertos Señora Slais El Dia De Los Muertos Vs Halloween Venn Diagram the first page includes a venn diagram to compare and contrast the two holidays. • develop an understanding of the similarities and differences between two different cultural celebrations day of the. differences between el dia de los muertos and halloween by completing a chart in cooperative. You can easily edit this template using creately's venn diagram. . El Dia De Los Muertos Vs Halloween Venn Diagram.
From www.pinterest.com
Venn Diagram comparing Halloween to the Mexican holiday Dia de Los El Dia De Los Muertos Vs Halloween Venn Diagram comparison between halloween and dia de los muertos. the first page includes a venn diagram to compare and contrast the two holidays. You can easily edit this template using creately's venn diagram. differences between el dia de los muertos and halloween by completing a chart in cooperative. In order to clarify this,. • develop an understanding. El Dia De Los Muertos Vs Halloween Venn Diagram.
From onceninasyninos.tv
Diferencias entre Halloween y Día de Muertos Once Niñas y Niños El Dia De Los Muertos Vs Halloween Venn Diagram differences between el dia de los muertos and halloween by completing a chart in cooperative. halloween and dia de los muertos are both celebrated in the fall and have a focus on the supernatural and the deceased. • develop an understanding of the similarities and differences between two different cultural celebrations day of the. 4th grade, 5th. El Dia De Los Muertos Vs Halloween Venn Diagram.
From www.slideshare.net
Day of the dead work sheets (3) El Dia De Los Muertos Vs Halloween Venn Diagram This can be completed in english or. comparison between halloween and dia de los muertos. In order to clarify this,. You can easily edit this template using creately's venn diagram. • develop an understanding of the similarities and differences between two different cultural celebrations day of the. 4th grade, 5th grade, 3rd grade the first page includes. El Dia De Los Muertos Vs Halloween Venn Diagram.
From heraldodemexico.com.mx
Conoce las similitudes y DIFERENCIAS entre Halloween y Día de Muertos El Dia De Los Muertos Vs Halloween Venn Diagram the first page includes a venn diagram to compare and contrast the two holidays. differences between el dia de los muertos and halloween by completing a chart in cooperative. comparison between halloween and dia de los muertos. oftentimes there is the misconception that día de los muertos is the “mexican version” of halloween. In order to. El Dia De Los Muertos Vs Halloween Venn Diagram.
From mayozilla.deviantart.com
HALLOWEEN VS DIA DE MUERTOS 2016 by mayozilla on DeviantArt El Dia De Los Muertos Vs Halloween Venn Diagram the first page includes a venn diagram to compare and contrast the two holidays. 4th grade, 5th grade, 3rd grade oftentimes there is the misconception that día de los muertos is the “mexican version” of halloween. • develop an understanding of the similarities and differences between two different cultural celebrations day of the. venn diagram for. El Dia De Los Muertos Vs Halloween Venn Diagram.
From www.alphabetworksheetsfree.com
El Dia De Los Muertos Vs Halloween Worksheet El Dia De Los Muertos Vs Halloween Venn Diagram differences between el dia de los muertos and halloween by completing a chart in cooperative. In order to clarify this,. venn diagram for halloween and dia de los muertos grades: the first page includes a venn diagram to compare and contrast the two holidays. comparison between halloween and dia de los muertos. This can be completed. El Dia De Los Muertos Vs Halloween Venn Diagram.
From bid.meetbirmingham.com
Diferença Entre Halloween E Dia Dos Mortos EDULEARN El Dia De Los Muertos Vs Halloween Venn Diagram the first page includes a venn diagram to compare and contrast the two holidays. In order to clarify this,. This can be completed in english or. oftentimes there is the misconception that día de los muertos is the “mexican version” of halloween. comparison between halloween and dia de los muertos. • develop an understanding of the. El Dia De Los Muertos Vs Halloween Venn Diagram.
From www.vrogue.co
Cuadro Comparativo Diferencia Entre Halloween Y Dia D vrogue.co El Dia De Los Muertos Vs Halloween Venn Diagram comparison between halloween and dia de los muertos. the first page includes a venn diagram to compare and contrast the two holidays. You can easily edit this template using creately's venn diagram. halloween and dia de los muertos are both celebrated in the fall and have a focus on the supernatural and the deceased. This can be. El Dia De Los Muertos Vs Halloween Venn Diagram.
From mcmscommunity.org
Day Of The Dead Vs Halloween Venn Diagram Communauté MCMS El Dia De Los Muertos Vs Halloween Venn Diagram the first page includes a venn diagram to compare and contrast the two holidays. You can easily edit this template using creately's venn diagram. differences between el dia de los muertos and halloween by completing a chart in cooperative. In order to clarify this,. halloween and dia de los muertos are both celebrated in the fall and. El Dia De Los Muertos Vs Halloween Venn Diagram.
From www.pinterest.com.mx
What's common between Halloween and Day of the Dead? Well, this venn El Dia De Los Muertos Vs Halloween Venn Diagram • develop an understanding of the similarities and differences between two different cultural celebrations day of the. 4th grade, 5th grade, 3rd grade differences between el dia de los muertos and halloween by completing a chart in cooperative. You can easily edit this template using creately's venn diagram. venn diagram for halloween and dia de los muertos. El Dia De Los Muertos Vs Halloween Venn Diagram.
From rrnoticias.mx
Día de Muertos y Halloween desde el punto de vista católico RR Noticias El Dia De Los Muertos Vs Halloween Venn Diagram • develop an understanding of the similarities and differences between two different cultural celebrations day of the. comparison between halloween and dia de los muertos. oftentimes there is the misconception that día de los muertos is the “mexican version” of halloween. halloween and dia de los muertos are both celebrated in the fall and have a. El Dia De Los Muertos Vs Halloween Venn Diagram.
From abarrotero.com
Diferencias entre Halloween y el Día de Muertos El Dia De Los Muertos Vs Halloween Venn Diagram In order to clarify this,. the first page includes a venn diagram to compare and contrast the two holidays. venn diagram for halloween and dia de los muertos grades: halloween and dia de los muertos are both celebrated in the fall and have a focus on the supernatural and the deceased. • develop an understanding of. El Dia De Los Muertos Vs Halloween Venn Diagram.
From tradicionesmexicanasvsestadounidenses.blogspot.com
Día De Muertos VS Halloween Comparación entre el Día de los Muertos y El Dia De Los Muertos Vs Halloween Venn Diagram halloween and dia de los muertos are both celebrated in the fall and have a focus on the supernatural and the deceased. You can easily edit this template using creately's venn diagram. differences between el dia de los muertos and halloween by completing a chart in cooperative. This can be completed in english or. venn diagram for. El Dia De Los Muertos Vs Halloween Venn Diagram.
From www.pinterest.com.mx
Pin on arbol muertos El Dia De Los Muertos Vs Halloween Venn Diagram oftentimes there is the misconception that día de los muertos is the “mexican version” of halloween. You can easily edit this template using creately's venn diagram. • develop an understanding of the similarities and differences between two different cultural celebrations day of the. differences between el dia de los muertos and halloween by completing a chart in. El Dia De Los Muertos Vs Halloween Venn Diagram.
From slideplayer.com
Compare and Contrast Dia de los Muertos Halloween ppt download El Dia De Los Muertos Vs Halloween Venn Diagram oftentimes there is the misconception that día de los muertos is the “mexican version” of halloween. the first page includes a venn diagram to compare and contrast the two holidays. • develop an understanding of the similarities and differences between two different cultural celebrations day of the. You can easily edit this template using creately's venn diagram.. El Dia De Los Muertos Vs Halloween Venn Diagram.
From www.pinterest.fr
Infografía El día de los muertos Noticias Mundo Fox De todos los El Dia De Los Muertos Vs Halloween Venn Diagram the first page includes a venn diagram to compare and contrast the two holidays. venn diagram for halloween and dia de los muertos grades: You can easily edit this template using creately's venn diagram. oftentimes there is the misconception that día de los muertos is the “mexican version” of halloween. • develop an understanding of the. El Dia De Los Muertos Vs Halloween Venn Diagram.
From www.haikudeck.com
Day of The Dead Vs. Halloween. by Ben Yates El Dia De Los Muertos Vs Halloween Venn Diagram oftentimes there is the misconception that día de los muertos is the “mexican version” of halloween. venn diagram for halloween and dia de los muertos grades: In order to clarify this,. halloween and dia de los muertos are both celebrated in the fall and have a focus on the supernatural and the deceased. • develop an. El Dia De Los Muertos Vs Halloween Venn Diagram.