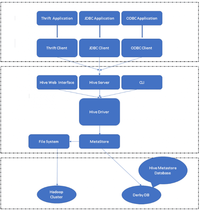
What Does Hive Do In Hadoop . What is hive (+ analogy) how does hive work; This will be a lengthier article, so. When hive is best used (and not!) alternatives to hive; Learn how hive works, its benefits, differences. Hive uses a query language called. Understand the types of tables, ddl, dml commands, partitioning and bucketing in hive. Hive is a data warehouse system that is used to query and analyze large datasets stored in the hdfs. Learn how hive is an etl tool that extracts, transforms and loads data from hdfs into tables. Learn how hive is built on top of hadoop and how it executes queries using different components such as driver, compiler, metastore, and execution engine.
from data-flair.training
When hive is best used (and not!) alternatives to hive; Hive is a data warehouse system that is used to query and analyze large datasets stored in the hdfs. What is hive (+ analogy) how does hive work; Learn how hive is an etl tool that extracts, transforms and loads data from hdfs into tables. Understand the types of tables, ddl, dml commands, partitioning and bucketing in hive. Learn how hive works, its benefits, differences. Hive uses a query language called. This will be a lengthier article, so. Learn how hive is built on top of hadoop and how it executes queries using different components such as driver, compiler, metastore, and execution engine.
Apache Hive Tutorial A Single Best Comprehensive Guide for Beginner
What Does Hive Do In Hadoop When hive is best used (and not!) alternatives to hive; What is hive (+ analogy) how does hive work; Learn how hive works, its benefits, differences. Learn how hive is an etl tool that extracts, transforms and loads data from hdfs into tables. When hive is best used (and not!) alternatives to hive; This will be a lengthier article, so. Hive is a data warehouse system that is used to query and analyze large datasets stored in the hdfs. Understand the types of tables, ddl, dml commands, partitioning and bucketing in hive. Hive uses a query language called. Learn how hive is built on top of hadoop and how it executes queries using different components such as driver, compiler, metastore, and execution engine.
From www.youtube.com
Hadoop Hive Tutorial Hive Tutorial For Beginners With Examples New What Does Hive Do In Hadoop Learn how hive is built on top of hadoop and how it executes queries using different components such as driver, compiler, metastore, and execution engine. Hive uses a query language called. Understand the types of tables, ddl, dml commands, partitioning and bucketing in hive. This will be a lengthier article, so. Learn how hive is an etl tool that extracts,. What Does Hive Do In Hadoop.
From sites.google.com
A recent talk on Hadoop and Hive WeiZhang (Eric) Ruan What Does Hive Do In Hadoop Hive is a data warehouse system that is used to query and analyze large datasets stored in the hdfs. What is hive (+ analogy) how does hive work; Learn how hive works, its benefits, differences. Learn how hive is built on top of hadoop and how it executes queries using different components such as driver, compiler, metastore, and execution engine.. What Does Hive Do In Hadoop.
From www.youtube.com
HBASE HIVE HADOOP CREATING EXTERNAL HIVE TABLE USING HIVE AND JOINS What Does Hive Do In Hadoop Learn how hive works, its benefits, differences. Understand the types of tables, ddl, dml commands, partitioning and bucketing in hive. Learn how hive is an etl tool that extracts, transforms and loads data from hdfs into tables. What is hive (+ analogy) how does hive work; When hive is best used (and not!) alternatives to hive; Learn how hive is. What Does Hive Do In Hadoop.
From www.slideteam.net
Apache Hadoop Apache Hive Tool For Big Data Management In Hadoop Ppt What Does Hive Do In Hadoop Hive is a data warehouse system that is used to query and analyze large datasets stored in the hdfs. Learn how hive is an etl tool that extracts, transforms and loads data from hdfs into tables. Learn how hive is built on top of hadoop and how it executes queries using different components such as driver, compiler, metastore, and execution. What Does Hive Do In Hadoop.
From bradhedlund.com
Understanding Hadoop Clusters and the Network What Does Hive Do In Hadoop This will be a lengthier article, so. Learn how hive is built on top of hadoop and how it executes queries using different components such as driver, compiler, metastore, and execution engine. Understand the types of tables, ddl, dml commands, partitioning and bucketing in hive. When hive is best used (and not!) alternatives to hive; Learn how hive works, its. What Does Hive Do In Hadoop.
From data-flair.training
Apache Hive Tutorial A Single Best Comprehensive Guide for Beginner What Does Hive Do In Hadoop Learn how hive is built on top of hadoop and how it executes queries using different components such as driver, compiler, metastore, and execution engine. This will be a lengthier article, so. Understand the types of tables, ddl, dml commands, partitioning and bucketing in hive. Learn how hive is an etl tool that extracts, transforms and loads data from hdfs. What Does Hive Do In Hadoop.
From www.simplilearn.com.cach3.com
Hive Tutorial Working with Data in Hadoop What Does Hive Do In Hadoop Hive is a data warehouse system that is used to query and analyze large datasets stored in the hdfs. Hive uses a query language called. Learn how hive is built on top of hadoop and how it executes queries using different components such as driver, compiler, metastore, and execution engine. Understand the types of tables, ddl, dml commands, partitioning and. What Does Hive Do In Hadoop.
From www.simplilearn.com
Hive Tutorial Working with Data in Hadoop What Does Hive Do In Hadoop When hive is best used (and not!) alternatives to hive; Hive uses a query language called. Understand the types of tables, ddl, dml commands, partitioning and bucketing in hive. Learn how hive is built on top of hadoop and how it executes queries using different components such as driver, compiler, metastore, and execution engine. What is hive (+ analogy) how. What Does Hive Do In Hadoop.
From www.mltut.com
MLTut Hadoop Hive All You need to Know About It. What Does Hive Do In Hadoop Hive uses a query language called. Hive is a data warehouse system that is used to query and analyze large datasets stored in the hdfs. This will be a lengthier article, so. What is hive (+ analogy) how does hive work; Learn how hive is an etl tool that extracts, transforms and loads data from hdfs into tables. When hive. What Does Hive Do In Hadoop.
From www.projectpro.io
Hadoop Component Hive, Online Hadoop Course What Does Hive Do In Hadoop Hive uses a query language called. This will be a lengthier article, so. Learn how hive is built on top of hadoop and how it executes queries using different components such as driver, compiler, metastore, and execution engine. Understand the types of tables, ddl, dml commands, partitioning and bucketing in hive. When hive is best used (and not!) alternatives to. What Does Hive Do In Hadoop.
From www.slideshare.net
Introduction to Hive for Hadoop What Does Hive Do In Hadoop Learn how hive is built on top of hadoop and how it executes queries using different components such as driver, compiler, metastore, and execution engine. Hive is a data warehouse system that is used to query and analyze large datasets stored in the hdfs. Understand the types of tables, ddl, dml commands, partitioning and bucketing in hive. Hive uses a. What Does Hive Do In Hadoop.
From data-flair.training
Hadoop Ecosystem and Their Components A Complete Tutorial DataFlair What Does Hive Do In Hadoop When hive is best used (and not!) alternatives to hive; Learn how hive works, its benefits, differences. Hive uses a query language called. Learn how hive is built on top of hadoop and how it executes queries using different components such as driver, compiler, metastore, and execution engine. Hive is a data warehouse system that is used to query and. What Does Hive Do In Hadoop.
From www.askdifference.com
Hadoop vs. Hive — What’s the Difference? What Does Hive Do In Hadoop Hive uses a query language called. Learn how hive is an etl tool that extracts, transforms and loads data from hdfs into tables. When hive is best used (and not!) alternatives to hive; This will be a lengthier article, so. Learn how hive is built on top of hadoop and how it executes queries using different components such as driver,. What Does Hive Do In Hadoop.
From www.researchgate.net
Main framework of Hadoop Hive. Download Scientific Diagram What Does Hive Do In Hadoop What is hive (+ analogy) how does hive work; This will be a lengthier article, so. Hive uses a query language called. Understand the types of tables, ddl, dml commands, partitioning and bucketing in hive. Learn how hive is built on top of hadoop and how it executes queries using different components such as driver, compiler, metastore, and execution engine.. What Does Hive Do In Hadoop.
From www.educba.com
Hadoop vs Hive 8 Useful Differences Between Hadoop vs Hive What Does Hive Do In Hadoop When hive is best used (and not!) alternatives to hive; This will be a lengthier article, so. Hive uses a query language called. Hive is a data warehouse system that is used to query and analyze large datasets stored in the hdfs. Learn how hive works, its benefits, differences. Understand the types of tables, ddl, dml commands, partitioning and bucketing. What Does Hive Do In Hadoop.
From www.youtube.com
Apache Hadoop HIVE Chapter 1 Introduction to Hadoop HIVE YouTube What Does Hive Do In Hadoop What is hive (+ analogy) how does hive work; Hive uses a query language called. When hive is best used (and not!) alternatives to hive; This will be a lengthier article, so. Learn how hive is an etl tool that extracts, transforms and loads data from hdfs into tables. Learn how hive is built on top of hadoop and how. What Does Hive Do In Hadoop.
From www.youtube.com
Hive Tutorial for Beginners What is Hive in Hadoop? Hadoop Hive What Does Hive Do In Hadoop Hive uses a query language called. This will be a lengthier article, so. When hive is best used (and not!) alternatives to hive; Learn how hive is an etl tool that extracts, transforms and loads data from hdfs into tables. Learn how hive is built on top of hadoop and how it executes queries using different components such as driver,. What Does Hive Do In Hadoop.
From www.projectpro.io
Hadoop Component Hive, Online Hadoop Course What Does Hive Do In Hadoop This will be a lengthier article, so. Learn how hive is an etl tool that extracts, transforms and loads data from hdfs into tables. Hive uses a query language called. Learn how hive works, its benefits, differences. Learn how hive is built on top of hadoop and how it executes queries using different components such as driver, compiler, metastore, and. What Does Hive Do In Hadoop.
From www.youtube.com
Hadoop Tutorial Hue Execute Hive queries and schedule them with What Does Hive Do In Hadoop Understand the types of tables, ddl, dml commands, partitioning and bucketing in hive. Learn how hive is an etl tool that extracts, transforms and loads data from hdfs into tables. Hive is a data warehouse system that is used to query and analyze large datasets stored in the hdfs. Learn how hive works, its benefits, differences. Learn how hive is. What Does Hive Do In Hadoop.
From www.rcvacademy.com
HIVE Architecture Hadoop, HIVE Query Flow RCV Academy RCV Academy What Does Hive Do In Hadoop This will be a lengthier article, so. Understand the types of tables, ddl, dml commands, partitioning and bucketing in hive. Learn how hive is built on top of hadoop and how it executes queries using different components such as driver, compiler, metastore, and execution engine. When hive is best used (and not!) alternatives to hive; Learn how hive works, its. What Does Hive Do In Hadoop.
From www.slideshare.net
Hive Data Warehousing for Hadoop What Does Hive Do In Hadoop Understand the types of tables, ddl, dml commands, partitioning and bucketing in hive. When hive is best used (and not!) alternatives to hive; Learn how hive is an etl tool that extracts, transforms and loads data from hdfs into tables. Learn how hive is built on top of hadoop and how it executes queries using different components such as driver,. What Does Hive Do In Hadoop.
From www.simplilearn.com
Hive Tutorial Working with Data in Hadoop What Does Hive Do In Hadoop Hive uses a query language called. What is hive (+ analogy) how does hive work; Learn how hive is an etl tool that extracts, transforms and loads data from hdfs into tables. This will be a lengthier article, so. Learn how hive works, its benefits, differences. When hive is best used (and not!) alternatives to hive; Hive is a data. What Does Hive Do In Hadoop.
From www.dezyre.com
Hadoop Component Hive, Online Hadoop Course What Does Hive Do In Hadoop Hive uses a query language called. Understand the types of tables, ddl, dml commands, partitioning and bucketing in hive. When hive is best used (and not!) alternatives to hive; What is hive (+ analogy) how does hive work; Learn how hive is an etl tool that extracts, transforms and loads data from hdfs into tables. Hive is a data warehouse. What Does Hive Do In Hadoop.
From medium.com
Putting Hadoop, Hive, and Spark together for the first time by Kin What Does Hive Do In Hadoop Learn how hive works, its benefits, differences. This will be a lengthier article, so. When hive is best used (and not!) alternatives to hive; What is hive (+ analogy) how does hive work; Learn how hive is an etl tool that extracts, transforms and loads data from hdfs into tables. Learn how hive is built on top of hadoop and. What Does Hive Do In Hadoop.
From docs.qubole.com
Understanding Hive and Hadoop Security (Azure) — Qubole Data Service What Does Hive Do In Hadoop This will be a lengthier article, so. Learn how hive is built on top of hadoop and how it executes queries using different components such as driver, compiler, metastore, and execution engine. What is hive (+ analogy) how does hive work; Hive is a data warehouse system that is used to query and analyze large datasets stored in the hdfs.. What Does Hive Do In Hadoop.
From unogeeks.com
Hive Hadoop What Does Hive Do In Hadoop Learn how hive is built on top of hadoop and how it executes queries using different components such as driver, compiler, metastore, and execution engine. Understand the types of tables, ddl, dml commands, partitioning and bucketing in hive. What is hive (+ analogy) how does hive work; Hive is a data warehouse system that is used to query and analyze. What Does Hive Do In Hadoop.
From www.youtube.com
Hadoop Tutorial for Beginners 25 Hive Database YouTube What Does Hive Do In Hadoop What is hive (+ analogy) how does hive work; Learn how hive works, its benefits, differences. Learn how hive is built on top of hadoop and how it executes queries using different components such as driver, compiler, metastore, and execution engine. Hive is a data warehouse system that is used to query and analyze large datasets stored in the hdfs.. What Does Hive Do In Hadoop.
From www.dezyre.com
Hadoop Component Hive, Online Hadoop Course What Does Hive Do In Hadoop This will be a lengthier article, so. Learn how hive is an etl tool that extracts, transforms and loads data from hdfs into tables. What is hive (+ analogy) how does hive work; Hive is a data warehouse system that is used to query and analyze large datasets stored in the hdfs. When hive is best used (and not!) alternatives. What Does Hive Do In Hadoop.
From www.simplilearn.com
Hive Tutorial Working with Data in Hadoop What Does Hive Do In Hadoop Learn how hive works, its benefits, differences. Hive is a data warehouse system that is used to query and analyze large datasets stored in the hdfs. Hive uses a query language called. What is hive (+ analogy) how does hive work; Learn how hive is an etl tool that extracts, transforms and loads data from hdfs into tables. Understand the. What Does Hive Do In Hadoop.
From www.simplilearn.com
Hive Tutorial Working with Data in Hadoop What Does Hive Do In Hadoop When hive is best used (and not!) alternatives to hive; Learn how hive is built on top of hadoop and how it executes queries using different components such as driver, compiler, metastore, and execution engine. Learn how hive is an etl tool that extracts, transforms and loads data from hdfs into tables. Hive is a data warehouse system that is. What Does Hive Do In Hadoop.
From datarundown.com
Apache Hadoop Ecosystem Your Comprehensive Guide What Does Hive Do In Hadoop Learn how hive is built on top of hadoop and how it executes queries using different components such as driver, compiler, metastore, and execution engine. What is hive (+ analogy) how does hive work; Learn how hive works, its benefits, differences. Hive uses a query language called. Understand the types of tables, ddl, dml commands, partitioning and bucketing in hive.. What Does Hive Do In Hadoop.
From www.simplilearn.com
Hive Tutorial Working with Data in Hadoop What Does Hive Do In Hadoop What is hive (+ analogy) how does hive work; Hive is a data warehouse system that is used to query and analyze large datasets stored in the hdfs. When hive is best used (and not!) alternatives to hive; Learn how hive is an etl tool that extracts, transforms and loads data from hdfs into tables. Learn how hive is built. What Does Hive Do In Hadoop.
From blog.csdn.net
Hadoop 系列之 Hive_hadoop系列hiveCSDN博客 What Does Hive Do In Hadoop This will be a lengthier article, so. Learn how hive is an etl tool that extracts, transforms and loads data from hdfs into tables. Learn how hive is built on top of hadoop and how it executes queries using different components such as driver, compiler, metastore, and execution engine. Hive is a data warehouse system that is used to query. What Does Hive Do In Hadoop.
From www.slideserve.com
PPT Apache Hadoop and Hive PowerPoint Presentation, free download What Does Hive Do In Hadoop Hive uses a query language called. What is hive (+ analogy) how does hive work; Hive is a data warehouse system that is used to query and analyze large datasets stored in the hdfs. Understand the types of tables, ddl, dml commands, partitioning and bucketing in hive. When hive is best used (and not!) alternatives to hive; Learn how hive. What Does Hive Do In Hadoop.
From www.progress.com
Hadoop Apache Hive ODBC Driver Progress DataDirect What Does Hive Do In Hadoop When hive is best used (and not!) alternatives to hive; Learn how hive works, its benefits, differences. Learn how hive is built on top of hadoop and how it executes queries using different components such as driver, compiler, metastore, and execution engine. This will be a lengthier article, so. Hive uses a query language called. Hive is a data warehouse. What Does Hive Do In Hadoop.