Combination Chart Tibco . Combination charts are designed to visually highlight differences between sets of data and make it easy to see one set of information presented in relationship with other data. Pareto charts highlight the most important among a (typically large) set of factors by combining both bars and line graph, with. For instance, in the example below, the combination chart uses a bar chart and a line graph together. Now let’s assume we want to create another bar chart which shows. The combination chart visualization combines bar and line charts in one plot, allowing you to visualize categorical information and trends. In the resulting combination chart, we can show the quota as a line and keep the sales total as a bar. I'vealready tried several times in different ways but they all came to the same situation: Allow for more robust combination charts. For complete professional training visit at: Not achieving the result i. Hi, i got tons of data which catalog by date(dd/mm/yyyy),workshop,part no.,actual amount, commitment amount. Multiple bar series, line series, stacked lines / area,.
from www.youtube.com
Not achieving the result i. In the resulting combination chart, we can show the quota as a line and keep the sales total as a bar. Multiple bar series, line series, stacked lines / area,. I'vealready tried several times in different ways but they all came to the same situation: Hi, i got tons of data which catalog by date(dd/mm/yyyy),workshop,part no.,actual amount, commitment amount. Allow for more robust combination charts. For instance, in the example below, the combination chart uses a bar chart and a line graph together. The combination chart visualization combines bar and line charts in one plot, allowing you to visualize categorical information and trends. Combination charts are designed to visually highlight differences between sets of data and make it easy to see one set of information presented in relationship with other data. Pareto charts highlight the most important among a (typically large) set of factors by combining both bars and line graph, with.
TIBCO Jaspersoft Using Formatter Functions To Modify Label Behavior in
Combination Chart Tibco Combination charts are designed to visually highlight differences between sets of data and make it easy to see one set of information presented in relationship with other data. Allow for more robust combination charts. In the resulting combination chart, we can show the quota as a line and keep the sales total as a bar. For complete professional training visit at: Combination charts are designed to visually highlight differences between sets of data and make it easy to see one set of information presented in relationship with other data. Now let’s assume we want to create another bar chart which shows. Multiple bar series, line series, stacked lines / area,. The combination chart visualization combines bar and line charts in one plot, allowing you to visualize categorical information and trends. Hi, i got tons of data which catalog by date(dd/mm/yyyy),workshop,part no.,actual amount, commitment amount. I'vealready tried several times in different ways but they all came to the same situation: Pareto charts highlight the most important among a (typically large) set of factors by combining both bars and line graph, with. Not achieving the result i. For instance, in the example below, the combination chart uses a bar chart and a line graph together.
From www.tibco.com
Shewhart Control Charts and Trend Charts with Limits Lines in TIBCO Combination Chart Tibco For complete professional training visit at: In the resulting combination chart, we can show the quota as a line and keep the sales total as a bar. Multiple bar series, line series, stacked lines / area,. Now let’s assume we want to create another bar chart which shows. The combination chart visualization combines bar and line charts in one plot,. Combination Chart Tibco.
From www.youtube.com
Tibco Spotfire Simple Gauge Chart Part 1 YouTube Combination Chart Tibco I'vealready tried several times in different ways but they all came to the same situation: Hi, i got tons of data which catalog by date(dd/mm/yyyy),workshop,part no.,actual amount, commitment amount. Combination charts are designed to visually highlight differences between sets of data and make it easy to see one set of information presented in relationship with other data. Multiple bar series,. Combination Chart Tibco.
From stackoverflow.com
charts Visualisation of cross tables in Tibco Spotfire Stack Overflow Combination Chart Tibco Not achieving the result i. Allow for more robust combination charts. Hi, i got tons of data which catalog by date(dd/mm/yyyy),workshop,part no.,actual amount, commitment amount. I'vealready tried several times in different ways but they all came to the same situation: Multiple bar series, line series, stacked lines / area,. Now let’s assume we want to create another bar chart which. Combination Chart Tibco.
From support.tibco.com
How to manage users using the TIBCO Statistica application in a Combination Chart Tibco Hi, i got tons of data which catalog by date(dd/mm/yyyy),workshop,part no.,actual amount, commitment amount. Now let’s assume we want to create another bar chart which shows. For complete professional training visit at: Multiple bar series, line series, stacked lines / area,. Not achieving the result i. I'vealready tried several times in different ways but they all came to the same. Combination Chart Tibco.
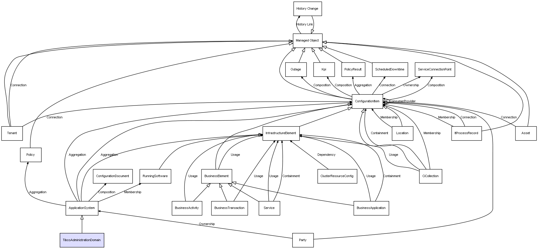
From docs.microfocus.com
CI Class TibcoAdministrationDomain Combination Chart Tibco For instance, in the example below, the combination chart uses a bar chart and a line graph together. Multiple bar series, line series, stacked lines / area,. Now let’s assume we want to create another bar chart which shows. Not achieving the result i. For complete professional training visit at: I'vealready tried several times in different ways but they all. Combination Chart Tibco.
From www.youtube.com
TIBCO Jaspersoft Getting Started With HTML5 Charts (Highcharts) Part Combination Chart Tibco For instance, in the example below, the combination chart uses a bar chart and a line graph together. Not achieving the result i. In the resulting combination chart, we can show the quota as a line and keep the sales total as a bar. Pareto charts highlight the most important among a (typically large) set of factors by combining both. Combination Chart Tibco.
From www.youtube.com
TIBCO Spotfire Combination Chart Configured as a Pareto Chart YouTube Combination Chart Tibco Pareto charts highlight the most important among a (typically large) set of factors by combining both bars and line graph, with. In the resulting combination chart, we can show the quota as a line and keep the sales total as a bar. For instance, in the example below, the combination chart uses a bar chart and a line graph together.. Combination Chart Tibco.
From studylib.net
TIBCO Support Guide Combination Chart Tibco Pareto charts highlight the most important among a (typically large) set of factors by combining both bars and line graph, with. Combination charts are designed to visually highlight differences between sets of data and make it easy to see one set of information presented in relationship with other data. For complete professional training visit at: Allow for more robust combination. Combination Chart Tibco.
From bceweb.org
Combination Chart Spotfire A Visual Reference of Charts Chart Master Combination Chart Tibco Combination charts are designed to visually highlight differences between sets of data and make it easy to see one set of information presented in relationship with other data. Allow for more robust combination charts. Multiple bar series, line series, stacked lines / area,. Now let’s assume we want to create another bar chart which shows. For instance, in the example. Combination Chart Tibco.
From ar.inspiredpencil.com
Tibco Spotfire Dashboard Combination Chart Tibco The combination chart visualization combines bar and line charts in one plot, allowing you to visualize categorical information and trends. Multiple bar series, line series, stacked lines / area,. I'vealready tried several times in different ways but they all came to the same situation: Hi, i got tons of data which catalog by date(dd/mm/yyyy),workshop,part no.,actual amount, commitment amount. For instance,. Combination Chart Tibco.
From guidelibrarycollins.z19.web.core.windows.net
Guide To Tibco Spotfire S Packages Combination Chart Tibco The combination chart visualization combines bar and line charts in one plot, allowing you to visualize categorical information and trends. Now let’s assume we want to create another bar chart which shows. Not achieving the result i. For instance, in the example below, the combination chart uses a bar chart and a line graph together. Multiple bar series, line series,. Combination Chart Tibco.
From stackoverflow.com
Tibco Spotfire OVER function in an IF statement not working as expected Combination Chart Tibco Pareto charts highlight the most important among a (typically large) set of factors by combining both bars and line graph, with. The combination chart visualization combines bar and line charts in one plot, allowing you to visualize categorical information and trends. For complete professional training visit at: In the resulting combination chart, we can show the quota as a line. Combination Chart Tibco.
From www.predictiveanalyticstoday.com
TIBCO New Embedded Dashboard for Actionable Insights in 2024 Reviews Combination Chart Tibco In the resulting combination chart, we can show the quota as a line and keep the sales total as a bar. Allow for more robust combination charts. For complete professional training visit at: Pareto charts highlight the most important among a (typically large) set of factors by combining both bars and line graph, with. Not achieving the result i. I'vealready. Combination Chart Tibco.
From www.youtube.com
TIBCO Jaspersoft Using Formatter Functions To Modify Label Behavior in Combination Chart Tibco For complete professional training visit at: Allow for more robust combination charts. Pareto charts highlight the most important among a (typically large) set of factors by combining both bars and line graph, with. For instance, in the example below, the combination chart uses a bar chart and a line graph together. I'vealready tried several times in different ways but they. Combination Chart Tibco.
From chartexamples.com
Spotfire Side By Side Bar Chart Chart Examples Combination Chart Tibco The combination chart visualization combines bar and line charts in one plot, allowing you to visualize categorical information and trends. Not achieving the result i. In the resulting combination chart, we can show the quota as a line and keep the sales total as a bar. For complete professional training visit at: Now let’s assume we want to create another. Combination Chart Tibco.
From clickdown.org
Tibco Statistica 13.3.0 crack Combination Chart Tibco In the resulting combination chart, we can show the quota as a line and keep the sales total as a bar. Allow for more robust combination charts. Multiple bar series, line series, stacked lines / area,. I'vealready tried several times in different ways but they all came to the same situation: The combination chart visualization combines bar and line charts. Combination Chart Tibco.
From bceweb.org
Combination Chart Spotfire A Visual Reference of Charts Chart Master Combination Chart Tibco I'vealready tried several times in different ways but they all came to the same situation: Not achieving the result i. In the resulting combination chart, we can show the quota as a line and keep the sales total as a bar. Pareto charts highlight the most important among a (typically large) set of factors by combining both bars and line. Combination Chart Tibco.
From www.youtube.com
Combination Chart in Tibco Spotfire YouTube Combination Chart Tibco Pareto charts highlight the most important among a (typically large) set of factors by combining both bars and line graph, with. Multiple bar series, line series, stacked lines / area,. The combination chart visualization combines bar and line charts in one plot, allowing you to visualize categorical information and trends. For instance, in the example below, the combination chart uses. Combination Chart Tibco.
From polarising.com
One day in a Systems Integrator life TIBCO certifications Combination Chart Tibco Combination charts are designed to visually highlight differences between sets of data and make it easy to see one set of information presented in relationship with other data. Not achieving the result i. For complete professional training visit at: Allow for more robust combination charts. I'vealready tried several times in different ways but they all came to the same situation:. Combination Chart Tibco.
From support.tibco.com
How to copy the case name of a TIBCO Statistica spreadsheet to a new Combination Chart Tibco Hi, i got tons of data which catalog by date(dd/mm/yyyy),workshop,part no.,actual amount, commitment amount. I'vealready tried several times in different ways but they all came to the same situation: Pareto charts highlight the most important among a (typically large) set of factors by combining both bars and line graph, with. Now let’s assume we want to create another bar chart. Combination Chart Tibco.
From pdfprof.com
TIBCO Statistica® Installation Instructions Combination Chart Tibco Multiple bar series, line series, stacked lines / area,. The combination chart visualization combines bar and line charts in one plot, allowing you to visualize categorical information and trends. Now let’s assume we want to create another bar chart which shows. Pareto charts highlight the most important among a (typically large) set of factors by combining both bars and line. Combination Chart Tibco.
From www.youtube.com
TIBCO Jaspersoft Getting Started With HTML5 Charts (Highcharts) Part Combination Chart Tibco Pareto charts highlight the most important among a (typically large) set of factors by combining both bars and line graph, with. Hi, i got tons of data which catalog by date(dd/mm/yyyy),workshop,part no.,actual amount, commitment amount. Multiple bar series, line series, stacked lines / area,. For complete professional training visit at: In the resulting combination chart, we can show the quota. Combination Chart Tibco.
From support.tibco.com
How to manage users using the TIBCO Statistica application in a Combination Chart Tibco Now let’s assume we want to create another bar chart which shows. Pareto charts highlight the most important among a (typically large) set of factors by combining both bars and line graph, with. Combination charts are designed to visually highlight differences between sets of data and make it easy to see one set of information presented in relationship with other. Combination Chart Tibco.
From www.inetsoft.com
An Alternative to Tibco Spotfire's Visualization Dashboard Application Combination Chart Tibco In the resulting combination chart, we can show the quota as a line and keep the sales total as a bar. For instance, in the example below, the combination chart uses a bar chart and a line graph together. Pareto charts highlight the most important among a (typically large) set of factors by combining both bars and line graph, with.. Combination Chart Tibco.
From exowlueyk.blob.core.windows.net
Custom Combination Combo Chart Excel Mac at David Townsend blog Combination Chart Tibco Not achieving the result i. Now let’s assume we want to create another bar chart which shows. For complete professional training visit at: Multiple bar series, line series, stacked lines / area,. The combination chart visualization combines bar and line charts in one plot, allowing you to visualize categorical information and trends. Pareto charts highlight the most important among a. Combination Chart Tibco.
From www.youtube.com
TIBCO Jaspersoft HTML5 Charts How To Use Series Properties In Combination Chart Tibco For instance, in the example below, the combination chart uses a bar chart and a line graph together. Not achieving the result i. The combination chart visualization combines bar and line charts in one plot, allowing you to visualize categorical information and trends. Hi, i got tons of data which catalog by date(dd/mm/yyyy),workshop,part no.,actual amount, commitment amount. Combination charts are. Combination Chart Tibco.
From circuitenginephillips.z19.web.core.windows.net
Tibco Spotfire Training For Beginners Combination Chart Tibco For instance, in the example below, the combination chart uses a bar chart and a line graph together. Pareto charts highlight the most important among a (typically large) set of factors by combining both bars and line graph, with. I'vealready tried several times in different ways but they all came to the same situation: Not achieving the result i. Combination. Combination Chart Tibco.
From www.youtube.com
TIBCO Jaspersoft Getting Started With HTML5 Charts (Highcharts) Part Combination Chart Tibco For complete professional training visit at: Now let’s assume we want to create another bar chart which shows. Multiple bar series, line series, stacked lines / area,. For instance, in the example below, the combination chart uses a bar chart and a line graph together. Combination charts are designed to visually highlight differences between sets of data and make it. Combination Chart Tibco.
From www.youtube.com
TIBCO Jaspersoft Creating and Customizing MultiAxis HTML5 Charts Combination Chart Tibco Combination charts are designed to visually highlight differences between sets of data and make it easy to see one set of information presented in relationship with other data. Pareto charts highlight the most important among a (typically large) set of factors by combining both bars and line graph, with. For instance, in the example below, the combination chart uses a. Combination Chart Tibco.
From www.infolobsolutions.com
Data Integration Infolob Solutions Combination Chart Tibco I'vealready tried several times in different ways but they all came to the same situation: Hi, i got tons of data which catalog by date(dd/mm/yyyy),workshop,part no.,actual amount, commitment amount. Pareto charts highlight the most important among a (typically large) set of factors by combining both bars and line graph, with. For instance, in the example below, the combination chart uses. Combination Chart Tibco.
From www.trustradius.com
TIBCO Spotfire Reviews & Ratings 2022 Combination Chart Tibco Now let’s assume we want to create another bar chart which shows. Not achieving the result i. In the resulting combination chart, we can show the quota as a line and keep the sales total as a bar. I'vealready tried several times in different ways but they all came to the same situation: Allow for more robust combination charts. For. Combination Chart Tibco.
From solutionmetrics.com.au
Spotfire Desktop Data Science and Enterprise AI SolutionMetrics Combination Chart Tibco Combination charts are designed to visually highlight differences between sets of data and make it easy to see one set of information presented in relationship with other data. Allow for more robust combination charts. For instance, in the example below, the combination chart uses a bar chart and a line graph together. Pareto charts highlight the most important among a. Combination Chart Tibco.
From www.youtube.com
How to configure combination chart as a pareto chart Tibco spotfire Combination Chart Tibco The combination chart visualization combines bar and line charts in one plot, allowing you to visualize categorical information and trends. Not achieving the result i. Pareto charts highlight the most important among a (typically large) set of factors by combining both bars and line graph, with. Multiple bar series, line series, stacked lines / area,. Now let’s assume we want. Combination Chart Tibco.
From plotly.github.io
Grouped Bar Charts Combination Chart Tibco Hi, i got tons of data which catalog by date(dd/mm/yyyy),workshop,part no.,actual amount, commitment amount. Combination charts are designed to visually highlight differences between sets of data and make it easy to see one set of information presented in relationship with other data. In the resulting combination chart, we can show the quota as a line and keep the sales total. Combination Chart Tibco.
From www.youtube.com
TIBCO Jaspersoft Getting Started With HTML5 Charts (Highcharts) Part Combination Chart Tibco For complete professional training visit at: Not achieving the result i. Now let’s assume we want to create another bar chart which shows. Hi, i got tons of data which catalog by date(dd/mm/yyyy),workshop,part no.,actual amount, commitment amount. I'vealready tried several times in different ways but they all came to the same situation: Pareto charts highlight the most important among a. Combination Chart Tibco.