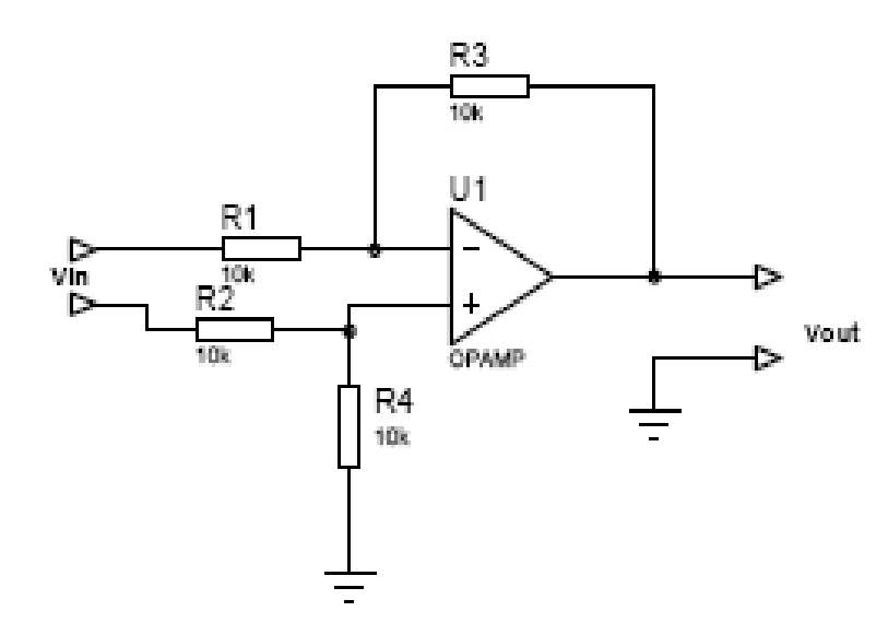
Differential Amplifier Current Sensor . Figure 3 shows a single op amp difference amplifier that consists of the mcp6h01 op amp and four external resistors. An afe, such as an operational amplifier or dedicated current sense amplifier, converts the small differential voltage. 2.7 v to 5.5 v • output swing. Differential input amplifier • differential input amplifiers are devices/circuits that can input and amplify differential signals while suppressing. Both devices offer the same pinout, and both. Current sense amplifiers, also called current shunt monitors, are specialized differential amplifiers with a precisely matched resistive gain network. Difference amplifiers are often used in current sensing applications. Figure 4 shows a block diagram of the ad8202.
from www.allaboutcircuits.com
Difference amplifiers are often used in current sensing applications. Both devices offer the same pinout, and both. Figure 4 shows a block diagram of the ad8202. Differential input amplifier • differential input amplifiers are devices/circuits that can input and amplify differential signals while suppressing. Figure 3 shows a single op amp difference amplifier that consists of the mcp6h01 op amp and four external resistors. Current sense amplifiers, also called current shunt monitors, are specialized differential amplifiers with a precisely matched resistive gain network. An afe, such as an operational amplifier or dedicated current sense amplifier, converts the small differential voltage. 2.7 v to 5.5 v • output swing.
Using SingleEnded Amplifiers in LowSide Current Sensing Error
Differential Amplifier Current Sensor Current sense amplifiers, also called current shunt monitors, are specialized differential amplifiers with a precisely matched resistive gain network. Differential input amplifier • differential input amplifiers are devices/circuits that can input and amplify differential signals while suppressing. An afe, such as an operational amplifier or dedicated current sense amplifier, converts the small differential voltage. Figure 3 shows a single op amp difference amplifier that consists of the mcp6h01 op amp and four external resistors. Current sense amplifiers, also called current shunt monitors, are specialized differential amplifiers with a precisely matched resistive gain network. Figure 4 shows a block diagram of the ad8202. 2.7 v to 5.5 v • output swing. Difference amplifiers are often used in current sensing applications. Both devices offer the same pinout, and both.
From www.chegg.com
Solved For the given differential amplifier with current Differential Amplifier Current Sensor Current sense amplifiers, also called current shunt monitors, are specialized differential amplifiers with a precisely matched resistive gain network. An afe, such as an operational amplifier or dedicated current sense amplifier, converts the small differential voltage. Differential input amplifier • differential input amplifiers are devices/circuits that can input and amplify differential signals while suppressing. Difference amplifiers are often used in. Differential Amplifier Current Sensor.
From www.utmel.com
AD8418 Current Sense Amplifier Pinout, Equivalent and Datasheet Differential Amplifier Current Sensor Figure 4 shows a block diagram of the ad8202. Both devices offer the same pinout, and both. Current sense amplifiers, also called current shunt monitors, are specialized differential amplifiers with a precisely matched resistive gain network. Difference amplifiers are often used in current sensing applications. An afe, such as an operational amplifier or dedicated current sense amplifier, converts the small. Differential Amplifier Current Sensor.
From wolles-elektronikkiste.de
Current Sensor how to build it yourself • Wolles Elektronikkiste Differential Amplifier Current Sensor Difference amplifiers are often used in current sensing applications. Both devices offer the same pinout, and both. 2.7 v to 5.5 v • output swing. Figure 4 shows a block diagram of the ad8202. An afe, such as an operational amplifier or dedicated current sense amplifier, converts the small differential voltage. Differential input amplifier • differential input amplifiers are devices/circuits. Differential Amplifier Current Sensor.
From www.allaboutcircuits.com
Using SingleEnded Amplifiers in LowSide Current Sensing Error Differential Amplifier Current Sensor Figure 3 shows a single op amp difference amplifier that consists of the mcp6h01 op amp and four external resistors. Both devices offer the same pinout, and both. An afe, such as an operational amplifier or dedicated current sense amplifier, converts the small differential voltage. Differential input amplifier • differential input amplifiers are devices/circuits that can input and amplify differential. Differential Amplifier Current Sensor.
From electricalworkbook.com
What is Differential Amplifier using OpAmp? Circuit Diagram Differential Amplifier Current Sensor Figure 4 shows a block diagram of the ad8202. 2.7 v to 5.5 v • output swing. An afe, such as an operational amplifier or dedicated current sense amplifier, converts the small differential voltage. Current sense amplifiers, also called current shunt monitors, are specialized differential amplifiers with a precisely matched resistive gain network. Both devices offer the same pinout, and. Differential Amplifier Current Sensor.
From mavink.com
Current Sensing Op Amp Differential Amplifier Current Sensor An afe, such as an operational amplifier or dedicated current sense amplifier, converts the small differential voltage. Both devices offer the same pinout, and both. Current sense amplifiers, also called current shunt monitors, are specialized differential amplifiers with a precisely matched resistive gain network. 2.7 v to 5.5 v • output swing. Figure 4 shows a block diagram of the. Differential Amplifier Current Sensor.
From www.youtube.com
Constant Current Bias Of Differential Amplifier(हिन्दी ) YouTube Differential Amplifier Current Sensor Both devices offer the same pinout, and both. 2.7 v to 5.5 v • output swing. An afe, such as an operational amplifier or dedicated current sense amplifier, converts the small differential voltage. Differential input amplifier • differential input amplifiers are devices/circuits that can input and amplify differential signals while suppressing. Figure 3 shows a single op amp difference amplifier. Differential Amplifier Current Sensor.
From e2e.ti.com
Simplify your isolated current and voltage sensing designs with single Differential Amplifier Current Sensor 2.7 v to 5.5 v • output swing. Figure 3 shows a single op amp difference amplifier that consists of the mcp6h01 op amp and four external resistors. Figure 4 shows a block diagram of the ad8202. Current sense amplifiers, also called current shunt monitors, are specialized differential amplifiers with a precisely matched resistive gain network. An afe, such as. Differential Amplifier Current Sensor.
From www.youtube.com
Analog VLSI Design Lecture 33.1 Differential amplifier with Diode Differential Amplifier Current Sensor 2.7 v to 5.5 v • output swing. An afe, such as an operational amplifier or dedicated current sense amplifier, converts the small differential voltage. Figure 3 shows a single op amp difference amplifier that consists of the mcp6h01 op amp and four external resistors. Differential input amplifier • differential input amplifiers are devices/circuits that can input and amplify differential. Differential Amplifier Current Sensor.
From www.researchgate.net
The Basic Differential Amplifier Circuit Download Scientific Diagram Differential Amplifier Current Sensor Both devices offer the same pinout, and both. Figure 3 shows a single op amp difference amplifier that consists of the mcp6h01 op amp and four external resistors. 2.7 v to 5.5 v • output swing. Differential input amplifier • differential input amplifiers are devices/circuits that can input and amplify differential signals while suppressing. Figure 4 shows a block diagram. Differential Amplifier Current Sensor.
From www.delabs-circuits.com
Two OpAmp Differential Amplifier delabs Differential Amplifier Current Sensor An afe, such as an operational amplifier or dedicated current sense amplifier, converts the small differential voltage. 2.7 v to 5.5 v • output swing. Both devices offer the same pinout, and both. Difference amplifiers are often used in current sensing applications. Differential input amplifier • differential input amplifiers are devices/circuits that can input and amplify differential signals while suppressing.. Differential Amplifier Current Sensor.
From www.ece.mcgill.ca
Fig.6.10 Differential amplifier with current source output resistance Differential Amplifier Current Sensor Difference amplifiers are often used in current sensing applications. Figure 4 shows a block diagram of the ad8202. Current sense amplifiers, also called current shunt monitors, are specialized differential amplifiers with a precisely matched resistive gain network. Differential input amplifier • differential input amplifiers are devices/circuits that can input and amplify differential signals while suppressing. Figure 3 shows a single. Differential Amplifier Current Sensor.
From studylib.net
Chapter 11 Differential Amplifier Circuits Differential Amplifier Current Sensor Differential input amplifier • differential input amplifiers are devices/circuits that can input and amplify differential signals while suppressing. Difference amplifiers are often used in current sensing applications. An afe, such as an operational amplifier or dedicated current sense amplifier, converts the small differential voltage. Figure 3 shows a single op amp difference amplifier that consists of the mcp6h01 op amp. Differential Amplifier Current Sensor.
From ourlibro.blogspot.com
PLC,Micro,Electronic Book and Software Practical DC Differential Differential Amplifier Current Sensor 2.7 v to 5.5 v • output swing. Figure 3 shows a single op amp difference amplifier that consists of the mcp6h01 op amp and four external resistors. Differential input amplifier • differential input amplifiers are devices/circuits that can input and amplify differential signals while suppressing. Difference amplifiers are often used in current sensing applications. Both devices offer the same. Differential Amplifier Current Sensor.
From www.youtube.com
Current sensing with different types of amplifiers YouTube Differential Amplifier Current Sensor Difference amplifiers are often used in current sensing applications. Figure 3 shows a single op amp difference amplifier that consists of the mcp6h01 op amp and four external resistors. Both devices offer the same pinout, and both. Differential input amplifier • differential input amplifiers are devices/circuits that can input and amplify differential signals while suppressing. Figure 4 shows a block. Differential Amplifier Current Sensor.
From www.youtube.com
OPAmp as Differential Amplifier (Subtractor), Explained with Examples Differential Amplifier Current Sensor Current sense amplifiers, also called current shunt monitors, are specialized differential amplifiers with a precisely matched resistive gain network. Differential input amplifier • differential input amplifiers are devices/circuits that can input and amplify differential signals while suppressing. Both devices offer the same pinout, and both. Figure 3 shows a single op amp difference amplifier that consists of the mcp6h01 op. Differential Amplifier Current Sensor.
From exosisygr.blob.core.windows.net
Differential Amplifier Common Mode Stability at Cindy Watkins blog Differential Amplifier Current Sensor Current sense amplifiers, also called current shunt monitors, are specialized differential amplifiers with a precisely matched resistive gain network. Both devices offer the same pinout, and both. Figure 3 shows a single op amp difference amplifier that consists of the mcp6h01 op amp and four external resistors. 2.7 v to 5.5 v • output swing. An afe, such as an. Differential Amplifier Current Sensor.
From www.ee-diary.com
BJT Differential Amplifier with Constant Current Bias eediary Differential Amplifier Current Sensor An afe, such as an operational amplifier or dedicated current sense amplifier, converts the small differential voltage. Figure 4 shows a block diagram of the ad8202. Both devices offer the same pinout, and both. Current sense amplifiers, also called current shunt monitors, are specialized differential amplifiers with a precisely matched resistive gain network. Figure 3 shows a single op amp. Differential Amplifier Current Sensor.
From www.edn.com
Currentmode instrumentation amplifier enhances piezoelectric Differential Amplifier Current Sensor An afe, such as an operational amplifier or dedicated current sense amplifier, converts the small differential voltage. Figure 4 shows a block diagram of the ad8202. Figure 3 shows a single op amp difference amplifier that consists of the mcp6h01 op amp and four external resistors. 2.7 v to 5.5 v • output swing. Current sense amplifiers, also called current. Differential Amplifier Current Sensor.
From www.researchgate.net
Differential amplifier with current mirror load Download Scientific Differential Amplifier Current Sensor Figure 3 shows a single op amp difference amplifier that consists of the mcp6h01 op amp and four external resistors. An afe, such as an operational amplifier or dedicated current sense amplifier, converts the small differential voltage. Difference amplifiers are often used in current sensing applications. 2.7 v to 5.5 v • output swing. Figure 4 shows a block diagram. Differential Amplifier Current Sensor.
From www.edaboard.com
LM385 differential amplifier for current sensing Differential Amplifier Current Sensor Difference amplifiers are often used in current sensing applications. An afe, such as an operational amplifier or dedicated current sense amplifier, converts the small differential voltage. 2.7 v to 5.5 v • output swing. Current sense amplifiers, also called current shunt monitors, are specialized differential amplifiers with a precisely matched resistive gain network. Figure 4 shows a block diagram of. Differential Amplifier Current Sensor.
From electronics.stackexchange.com
measurement Making Sense of Current Sensing Electrical Engineering Differential Amplifier Current Sensor Current sense amplifiers, also called current shunt monitors, are specialized differential amplifiers with a precisely matched resistive gain network. Difference amplifiers are often used in current sensing applications. Differential input amplifier • differential input amplifiers are devices/circuits that can input and amplify differential signals while suppressing. An afe, such as an operational amplifier or dedicated current sense amplifier, converts the. Differential Amplifier Current Sensor.
From www.pinterest.co.uk
Differential Amplifier Circuit BJT Implementation Improved Long Differential Amplifier Current Sensor Figure 4 shows a block diagram of the ad8202. Differential input amplifier • differential input amplifiers are devices/circuits that can input and amplify differential signals while suppressing. 2.7 v to 5.5 v • output swing. Current sense amplifiers, also called current shunt monitors, are specialized differential amplifiers with a precisely matched resistive gain network. Difference amplifiers are often used in. Differential Amplifier Current Sensor.
From www.ourpcb.com
Current Sense Amps Capture Small Voltage Drop With Precision Differential Amplifier Current Sensor Both devices offer the same pinout, and both. Figure 3 shows a single op amp difference amplifier that consists of the mcp6h01 op amp and four external resistors. Difference amplifiers are often used in current sensing applications. Figure 4 shows a block diagram of the ad8202. 2.7 v to 5.5 v • output swing. Current sense amplifiers, also called current. Differential Amplifier Current Sensor.
From www.allaboutcircuits.com
Understanding the Amplifier Offset Voltage and Output Swing in Differential Amplifier Current Sensor 2.7 v to 5.5 v • output swing. Current sense amplifiers, also called current shunt monitors, are specialized differential amplifiers with a precisely matched resistive gain network. Both devices offer the same pinout, and both. Differential input amplifier • differential input amplifiers are devices/circuits that can input and amplify differential signals while suppressing. Figure 4 shows a block diagram of. Differential Amplifier Current Sensor.
From www.slideserve.com
PPT Differential Amplifiers PowerPoint Presentation, free download Differential Amplifier Current Sensor Figure 4 shows a block diagram of the ad8202. Current sense amplifiers, also called current shunt monitors, are specialized differential amplifiers with a precisely matched resistive gain network. Both devices offer the same pinout, and both. Differential input amplifier • differential input amplifiers are devices/circuits that can input and amplify differential signals while suppressing. Difference amplifiers are often used in. Differential Amplifier Current Sensor.
From www.electronics-lab.com
The Differential OPAMP Amplifier Differential Amplifier Current Sensor An afe, such as an operational amplifier or dedicated current sense amplifier, converts the small differential voltage. Differential input amplifier • differential input amplifiers are devices/circuits that can input and amplify differential signals while suppressing. Figure 3 shows a single op amp difference amplifier that consists of the mcp6h01 op amp and four external resistors. Current sense amplifiers, also called. Differential Amplifier Current Sensor.
From www.youtube.com
BJT Differential Amplifier Explained YouTube Differential Amplifier Current Sensor Both devices offer the same pinout, and both. Figure 3 shows a single op amp difference amplifier that consists of the mcp6h01 op amp and four external resistors. 2.7 v to 5.5 v • output swing. Differential input amplifier • differential input amplifiers are devices/circuits that can input and amplify differential signals while suppressing. An afe, such as an operational. Differential Amplifier Current Sensor.
From www.circuits-diy.com
Differential Amplifier or Voltage Subtractor Circuit Differential Amplifier Current Sensor An afe, such as an operational amplifier or dedicated current sense amplifier, converts the small differential voltage. 2.7 v to 5.5 v • output swing. Differential input amplifier • differential input amplifiers are devices/circuits that can input and amplify differential signals while suppressing. Both devices offer the same pinout, and both. Figure 3 shows a single op amp difference amplifier. Differential Amplifier Current Sensor.
From www.youtube.com
BJT Differential Amplifier (Large Signal Analysis) YouTube Differential Amplifier Current Sensor Current sense amplifiers, also called current shunt monitors, are specialized differential amplifiers with a precisely matched resistive gain network. Both devices offer the same pinout, and both. 2.7 v to 5.5 v • output swing. Figure 3 shows a single op amp difference amplifier that consists of the mcp6h01 op amp and four external resistors. Figure 4 shows a block. Differential Amplifier Current Sensor.
From www.allaboutcircuits.com
Understanding the Amplifier Offset Voltage and Output Swing in Differential Amplifier Current Sensor 2.7 v to 5.5 v • output swing. Current sense amplifiers, also called current shunt monitors, are specialized differential amplifiers with a precisely matched resistive gain network. Differential input amplifier • differential input amplifiers are devices/circuits that can input and amplify differential signals while suppressing. Difference amplifiers are often used in current sensing applications. Both devices offer the same pinout,. Differential Amplifier Current Sensor.
From www.electronics-circuits.com
Differential Amplifier OpAmp Circuits Electronics Circuits Differential Amplifier Current Sensor Both devices offer the same pinout, and both. 2.7 v to 5.5 v • output swing. Figure 4 shows a block diagram of the ad8202. Current sense amplifiers, also called current shunt monitors, are specialized differential amplifiers with a precisely matched resistive gain network. Differential input amplifier • differential input amplifiers are devices/circuits that can input and amplify differential signals. Differential Amplifier Current Sensor.
From bigamart.com
AZDelivery ACS712 30A Amp Current Sensor Range Module Current Sensor Differential Amplifier Current Sensor 2.7 v to 5.5 v • output swing. Both devices offer the same pinout, and both. An afe, such as an operational amplifier or dedicated current sense amplifier, converts the small differential voltage. Difference amplifiers are often used in current sensing applications. Differential input amplifier • differential input amplifiers are devices/circuits that can input and amplify differential signals while suppressing.. Differential Amplifier Current Sensor.
From www.researchgate.net
The differential amplifier circuit configuration. Download Scientific Differential Amplifier Current Sensor Differential input amplifier • differential input amplifiers are devices/circuits that can input and amplify differential signals while suppressing. Current sense amplifiers, also called current shunt monitors, are specialized differential amplifiers with a precisely matched resistive gain network. 2.7 v to 5.5 v • output swing. Figure 4 shows a block diagram of the ad8202. Figure 3 shows a single op. Differential Amplifier Current Sensor.
From shadyelectronics.com
High voltage current sense circuit Shady Electronics Differential Amplifier Current Sensor Both devices offer the same pinout, and both. 2.7 v to 5.5 v • output swing. Difference amplifiers are often used in current sensing applications. Current sense amplifiers, also called current shunt monitors, are specialized differential amplifiers with a precisely matched resistive gain network. Figure 4 shows a block diagram of the ad8202. Differential input amplifier • differential input amplifiers. Differential Amplifier Current Sensor.