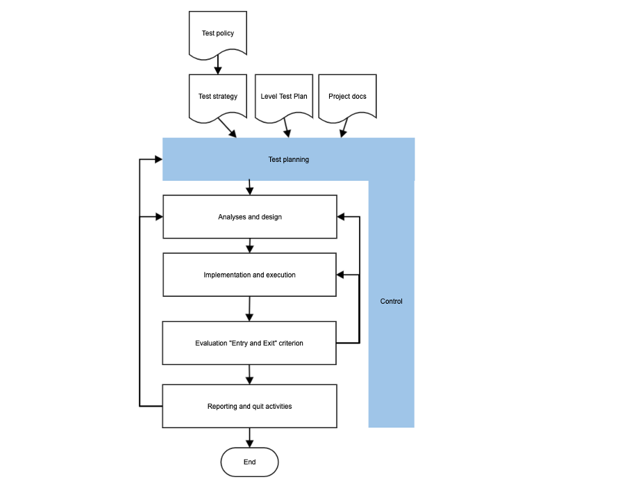
Test Process Activities . The testing process is broken down into several crucial stages: Test planning involves activities that define the objectives of testing and the approach for meeting test objectives within constraints imposed by. Requirements analysis, test planning, test design, test run, test analysis, reporting, and. Complete test process involves various activities starting from planning to test closure activities. In test analysis, it is determined what. The quality and effectiveness of software testing are determined by how. Test analysis and test design are one of the major parts of test process in software testing. A systematic approach to evaluate, analyze, and validate software or systems, ensuring quality, reliability.
from www.deviqa.com
Complete test process involves various activities starting from planning to test closure activities. The testing process is broken down into several crucial stages: Test analysis and test design are one of the major parts of test process in software testing. A systematic approach to evaluate, analyze, and validate software or systems, ensuring quality, reliability. Requirements analysis, test planning, test design, test run, test analysis, reporting, and. Test planning involves activities that define the objectives of testing and the approach for meeting test objectives within constraints imposed by. The quality and effectiveness of software testing are determined by how. In test analysis, it is determined what.
What is Functional Testing? Complete Guide With Types, Tools, and
Test Process Activities Test planning involves activities that define the objectives of testing and the approach for meeting test objectives within constraints imposed by. Test analysis and test design are one of the major parts of test process in software testing. Complete test process involves various activities starting from planning to test closure activities. In test analysis, it is determined what. Requirements analysis, test planning, test design, test run, test analysis, reporting, and. Test planning involves activities that define the objectives of testing and the approach for meeting test objectives within constraints imposed by. The quality and effectiveness of software testing are determined by how. A systematic approach to evaluate, analyze, and validate software or systems, ensuring quality, reliability. The testing process is broken down into several crucial stages:
From www.toolsqa.com
What is Fundamental Test Process in Software Testing Test Process Activities Requirements analysis, test planning, test design, test run, test analysis, reporting, and. A systematic approach to evaluate, analyze, and validate software or systems, ensuring quality, reliability. Test analysis and test design are one of the major parts of test process in software testing. Test planning involves activities that define the objectives of testing and the approach for meeting test objectives. Test Process Activities.
From en.ppt-online.org
Fundamental test process online presentation Test Process Activities The quality and effectiveness of software testing are determined by how. The testing process is broken down into several crucial stages: In test analysis, it is determined what. Requirements analysis, test planning, test design, test run, test analysis, reporting, and. Complete test process involves various activities starting from planning to test closure activities. A systematic approach to evaluate, analyze, and. Test Process Activities.
From tutorialshut.com
Test Process Fundamentals and Testing activities Tutorials Hut Test Process Activities The quality and effectiveness of software testing are determined by how. The testing process is broken down into several crucial stages: Complete test process involves various activities starting from planning to test closure activities. Requirements analysis, test planning, test design, test run, test analysis, reporting, and. In test analysis, it is determined what. Test analysis and test design are one. Test Process Activities.
From katalon.com
Detailed Guide to Creating a Test Plan Test Plan vs. Test Strategy Test Process Activities Test analysis and test design are one of the major parts of test process in software testing. The quality and effectiveness of software testing are determined by how. In test analysis, it is determined what. Test planning involves activities that define the objectives of testing and the approach for meeting test objectives within constraints imposed by. Requirements analysis, test planning,. Test Process Activities.
From www.rogeriodasilva.com
Five Fundamental Test Activities And Tasks From Planning To Test Test Process Activities The testing process is broken down into several crucial stages: Requirements analysis, test planning, test design, test run, test analysis, reporting, and. A systematic approach to evaluate, analyze, and validate software or systems, ensuring quality, reliability. Complete test process involves various activities starting from planning to test closure activities. Test analysis and test design are one of the major parts. Test Process Activities.
From artoftesting.com
What is Manual Testing? A Beginner's Guide ArtOfTesting Test Process Activities Test analysis and test design are one of the major parts of test process in software testing. Test planning involves activities that define the objectives of testing and the approach for meeting test objectives within constraints imposed by. The quality and effectiveness of software testing are determined by how. Requirements analysis, test planning, test design, test run, test analysis, reporting,. Test Process Activities.
From www.professionalqa.com
Fundamental of Test Process Test Process Activities In test analysis, it is determined what. The testing process is broken down into several crucial stages: The quality and effectiveness of software testing are determined by how. Test planning involves activities that define the objectives of testing and the approach for meeting test objectives within constraints imposed by. Requirements analysis, test planning, test design, test run, test analysis, reporting,. Test Process Activities.
From www.esds.co.in
Manual Software Testing Process Lifecycle ESDS Test Process Activities Test analysis and test design are one of the major parts of test process in software testing. Test planning involves activities that define the objectives of testing and the approach for meeting test objectives within constraints imposed by. Complete test process involves various activities starting from planning to test closure activities. The quality and effectiveness of software testing are determined. Test Process Activities.
From medium.com
Software Testing Life Cycle (STLC) Explained by Nandini Kusumpudi Test Process Activities Complete test process involves various activities starting from planning to test closure activities. The testing process is broken down into several crucial stages: Test planning involves activities that define the objectives of testing and the approach for meeting test objectives within constraints imposed by. Requirements analysis, test planning, test design, test run, test analysis, reporting, and. In test analysis, it. Test Process Activities.
From www.lambdatest.com
Test Process Tutorial A Comprehensive Guide With Examples And Best Test Process Activities Requirements analysis, test planning, test design, test run, test analysis, reporting, and. Test planning involves activities that define the objectives of testing and the approach for meeting test objectives within constraints imposed by. The quality and effectiveness of software testing are determined by how. Test analysis and test design are one of the major parts of test process in software. Test Process Activities.
From yuvedtech.com
7 Stages of Software Testing Life Cycle Yuved Technology Test Process Activities Test analysis and test design are one of the major parts of test process in software testing. Complete test process involves various activities starting from planning to test closure activities. A systematic approach to evaluate, analyze, and validate software or systems, ensuring quality, reliability. Test planning involves activities that define the objectives of testing and the approach for meeting test. Test Process Activities.
From www.researchgate.net
Steps of the testing process Download Scientific Diagram Test Process Activities Complete test process involves various activities starting from planning to test closure activities. The quality and effectiveness of software testing are determined by how. In test analysis, it is determined what. The testing process is broken down into several crucial stages: A systematic approach to evaluate, analyze, and validate software or systems, ensuring quality, reliability. Test analysis and test design. Test Process Activities.
From www.msystechnologies.com
What are the 7 Phases of Test Management? MSys Technologies Test Process Activities Requirements analysis, test planning, test design, test run, test analysis, reporting, and. Test planning involves activities that define the objectives of testing and the approach for meeting test objectives within constraints imposed by. In test analysis, it is determined what. The quality and effectiveness of software testing are determined by how. The testing process is broken down into several crucial. Test Process Activities.
From www.youtube.com
ISTQB Advanced Test Manager CTALTM test process intro YouTube Test Process Activities In test analysis, it is determined what. Requirements analysis, test planning, test design, test run, test analysis, reporting, and. Test analysis and test design are one of the major parts of test process in software testing. Complete test process involves various activities starting from planning to test closure activities. A systematic approach to evaluate, analyze, and validate software or systems,. Test Process Activities.
From www.scnsoft.com
QA Deliverables Explained and Put on the Test Process Timeline Test Process Activities Complete test process involves various activities starting from planning to test closure activities. The testing process is broken down into several crucial stages: The quality and effectiveness of software testing are determined by how. Requirements analysis, test planning, test design, test run, test analysis, reporting, and. Test analysis and test design are one of the major parts of test process. Test Process Activities.
From en.ppt-online.org
Fundamental test process online presentation Test Process Activities Test planning involves activities that define the objectives of testing and the approach for meeting test objectives within constraints imposed by. The testing process is broken down into several crucial stages: Test analysis and test design are one of the major parts of test process in software testing. Requirements analysis, test planning, test design, test run, test analysis, reporting, and.. Test Process Activities.
From www.semanticscholar.org
[PDF] Software Testing Process in a Test Factory From Ad hoc Test Process Activities In test analysis, it is determined what. Requirements analysis, test planning, test design, test run, test analysis, reporting, and. The quality and effectiveness of software testing are determined by how. Test planning involves activities that define the objectives of testing and the approach for meeting test objectives within constraints imposed by. A systematic approach to evaluate, analyze, and validate software. Test Process Activities.
From marutitech.com
6 Innovative Ways to Improve Your Software Testing Process Test Process Activities Test analysis and test design are one of the major parts of test process in software testing. The quality and effectiveness of software testing are determined by how. A systematic approach to evaluate, analyze, and validate software or systems, ensuring quality, reliability. In test analysis, it is determined what. Test planning involves activities that define the objectives of testing and. Test Process Activities.
From www.scrum.as
Scrum Academy International Test Process Advanced (ITPA) Chapter 3 Test Process Activities Requirements analysis, test planning, test design, test run, test analysis, reporting, and. The quality and effectiveness of software testing are determined by how. In test analysis, it is determined what. Test analysis and test design are one of the major parts of test process in software testing. The testing process is broken down into several crucial stages: Complete test process. Test Process Activities.
From qr-solutions.com.vn
Bộ đề luyện thi ISTQB foundation toàn bộ bài tập cuối mỗi chương Test Process Activities Test planning involves activities that define the objectives of testing and the approach for meeting test objectives within constraints imposed by. Complete test process involves various activities starting from planning to test closure activities. Requirements analysis, test planning, test design, test run, test analysis, reporting, and. The testing process is broken down into several crucial stages: A systematic approach to. Test Process Activities.
From www.1lyqa.com
A Complete Performance Testing Guide With Examples Test Process Activities Test analysis and test design are one of the major parts of test process in software testing. Requirements analysis, test planning, test design, test run, test analysis, reporting, and. The testing process is broken down into several crucial stages: In test analysis, it is determined what. Test planning involves activities that define the objectives of testing and the approach for. Test Process Activities.
From www.youtube.com
ISTQB Foundation Course. Fundamental Test Process Activities YouTube Test Process Activities Test planning involves activities that define the objectives of testing and the approach for meeting test objectives within constraints imposed by. Complete test process involves various activities starting from planning to test closure activities. The testing process is broken down into several crucial stages: Test analysis and test design are one of the major parts of test process in software. Test Process Activities.
From qainsights.com
Improving the Test Process Test Process Activities Requirements analysis, test planning, test design, test run, test analysis, reporting, and. Test analysis and test design are one of the major parts of test process in software testing. Test planning involves activities that define the objectives of testing and the approach for meeting test objectives within constraints imposed by. Complete test process involves various activities starting from planning to. Test Process Activities.
From en.ppt-online.org
Test cases overview v.1.5 online presentation Test Process Activities Test analysis and test design are one of the major parts of test process in software testing. The quality and effectiveness of software testing are determined by how. A systematic approach to evaluate, analyze, and validate software or systems, ensuring quality, reliability. Test planning involves activities that define the objectives of testing and the approach for meeting test objectives within. Test Process Activities.
From tutorialshut.com
Test Plan in software Testing Definition , Activities etc Tutorials Hut Test Process Activities Test analysis and test design are one of the major parts of test process in software testing. In test analysis, it is determined what. Complete test process involves various activities starting from planning to test closure activities. Test planning involves activities that define the objectives of testing and the approach for meeting test objectives within constraints imposed by. The testing. Test Process Activities.
From www.researchgate.net
A test development process and its inputs and outputs Download Test Process Activities In test analysis, it is determined what. The quality and effectiveness of software testing are determined by how. Complete test process involves various activities starting from planning to test closure activities. A systematic approach to evaluate, analyze, and validate software or systems, ensuring quality, reliability. Requirements analysis, test planning, test design, test run, test analysis, reporting, and. The testing process. Test Process Activities.
From www.sitesbay.com
What is Software Testing Life Cycle (STLC) Software Testing Tutorial Test Process Activities In test analysis, it is determined what. The quality and effectiveness of software testing are determined by how. Test analysis and test design are one of the major parts of test process in software testing. Requirements analysis, test planning, test design, test run, test analysis, reporting, and. The testing process is broken down into several crucial stages: A systematic approach. Test Process Activities.
From www.gcreddy.com
Software Test Life Cycle Software Testing Test Process Activities Complete test process involves various activities starting from planning to test closure activities. The testing process is broken down into several crucial stages: A systematic approach to evaluate, analyze, and validate software or systems, ensuring quality, reliability. Test planning involves activities that define the objectives of testing and the approach for meeting test objectives within constraints imposed by. The quality. Test Process Activities.
From www.researchgate.net
ISO/IEC Test Process activities (based on [24]) Download Scientific Test Process Activities Test planning involves activities that define the objectives of testing and the approach for meeting test objectives within constraints imposed by. A systematic approach to evaluate, analyze, and validate software or systems, ensuring quality, reliability. The testing process is broken down into several crucial stages: The quality and effectiveness of software testing are determined by how. Requirements analysis, test planning,. Test Process Activities.
From www.deviqa.com
What is Functional Testing? Complete Guide With Types, Tools, and Test Process Activities Requirements analysis, test planning, test design, test run, test analysis, reporting, and. The quality and effectiveness of software testing are determined by how. In test analysis, it is determined what. Complete test process involves various activities starting from planning to test closure activities. The testing process is broken down into several crucial stages: A systematic approach to evaluate, analyze, and. Test Process Activities.
From katalon.com
What is Agile Testing? Agile Testing Methodology Katalon Test Process Activities The quality and effectiveness of software testing are determined by how. Complete test process involves various activities starting from planning to test closure activities. Requirements analysis, test planning, test design, test run, test analysis, reporting, and. A systematic approach to evaluate, analyze, and validate software or systems, ensuring quality, reliability. In test analysis, it is determined what. Test planning involves. Test Process Activities.
From blog.denevy.eu
Test Strategy is not only document Test Process Activities In test analysis, it is determined what. The quality and effectiveness of software testing are determined by how. The testing process is broken down into several crucial stages: Test planning involves activities that define the objectives of testing and the approach for meeting test objectives within constraints imposed by. Requirements analysis, test planning, test design, test run, test analysis, reporting,. Test Process Activities.
From www.lotus-qa.com
Testers Need to Know Software Testing Basics, Principles, Skills, Phase Test Process Activities The quality and effectiveness of software testing are determined by how. A systematic approach to evaluate, analyze, and validate software or systems, ensuring quality, reliability. In test analysis, it is determined what. Requirements analysis, test planning, test design, test run, test analysis, reporting, and. Test analysis and test design are one of the major parts of test process in software. Test Process Activities.
From www.slideshare.net
Overview of the Testing Process Test Process Activities The testing process is broken down into several crucial stages: Test planning involves activities that define the objectives of testing and the approach for meeting test objectives within constraints imposed by. Complete test process involves various activities starting from planning to test closure activities. A systematic approach to evaluate, analyze, and validate software or systems, ensuring quality, reliability. Requirements analysis,. Test Process Activities.
From www.slideserve.com
PPT Various Types of Software Testing Tools PowerPoint Presentation Test Process Activities A systematic approach to evaluate, analyze, and validate software or systems, ensuring quality, reliability. The quality and effectiveness of software testing are determined by how. Requirements analysis, test planning, test design, test run, test analysis, reporting, and. Test analysis and test design are one of the major parts of test process in software testing. Complete test process involves various activities. Test Process Activities.