Almond Milk Processing Flow Chart . Each step, from selecting almonds to packaging, is executed with precision, ensuring the beverage retains its natural goodness and taste. the ph and dry matter of samples containing almond milk were lower than those containing cow’s milk. Almond milk’s journey from orchard to glass is a tale of transformation, where quality and sustainability intertwine. the conditions for processing the almond milk through high pressure process are highlighted by a study done by avure technologies (2015). in this article, we will explore the complete process of making almond milk, from the initial harvesting of the. 250 grams of raw almonds were soaked during one night in the potable water at. how is almond milk processed? from this video, you can see the processing flowchart of almond milk. Serum separation increased with the increase of. Flow chart for almond milk preparation chemical compositions dry. the flow chart for rsm is shown in figure 1.
from www.alibaba.com
in this article, we will explore the complete process of making almond milk, from the initial harvesting of the. the flow chart for rsm is shown in figure 1. Almond milk’s journey from orchard to glass is a tale of transformation, where quality and sustainability intertwine. Each step, from selecting almonds to packaging, is executed with precision, ensuring the beverage retains its natural goodness and taste. the conditions for processing the almond milk through high pressure process are highlighted by a study done by avure technologies (2015). from this video, you can see the processing flowchart of almond milk. Flow chart for almond milk preparation chemical compositions dry. Serum separation increased with the increase of. the ph and dry matter of samples containing almond milk were lower than those containing cow’s milk. how is almond milk processed?
Coconut Water Processing Machine/ Almond Milk Production Line /fruit
Almond Milk Processing Flow Chart from this video, you can see the processing flowchart of almond milk. the ph and dry matter of samples containing almond milk were lower than those containing cow’s milk. in this article, we will explore the complete process of making almond milk, from the initial harvesting of the. the flow chart for rsm is shown in figure 1. 250 grams of raw almonds were soaked during one night in the potable water at. Almond milk’s journey from orchard to glass is a tale of transformation, where quality and sustainability intertwine. Each step, from selecting almonds to packaging, is executed with precision, ensuring the beverage retains its natural goodness and taste. Serum separation increased with the increase of. the conditions for processing the almond milk through high pressure process are highlighted by a study done by avure technologies (2015). from this video, you can see the processing flowchart of almond milk. how is almond milk processed? Flow chart for almond milk preparation chemical compositions dry.
From ponasa.condesan-ecoandes.org
Coconut Milk Processing Flow Chart Ponasa Almond Milk Processing Flow Chart how is almond milk processed? Almond milk’s journey from orchard to glass is a tale of transformation, where quality and sustainability intertwine. 250 grams of raw almonds were soaked during one night in the potable water at. the flow chart for rsm is shown in figure 1. Each step, from selecting almonds to packaging, is executed with precision,. Almond Milk Processing Flow Chart.
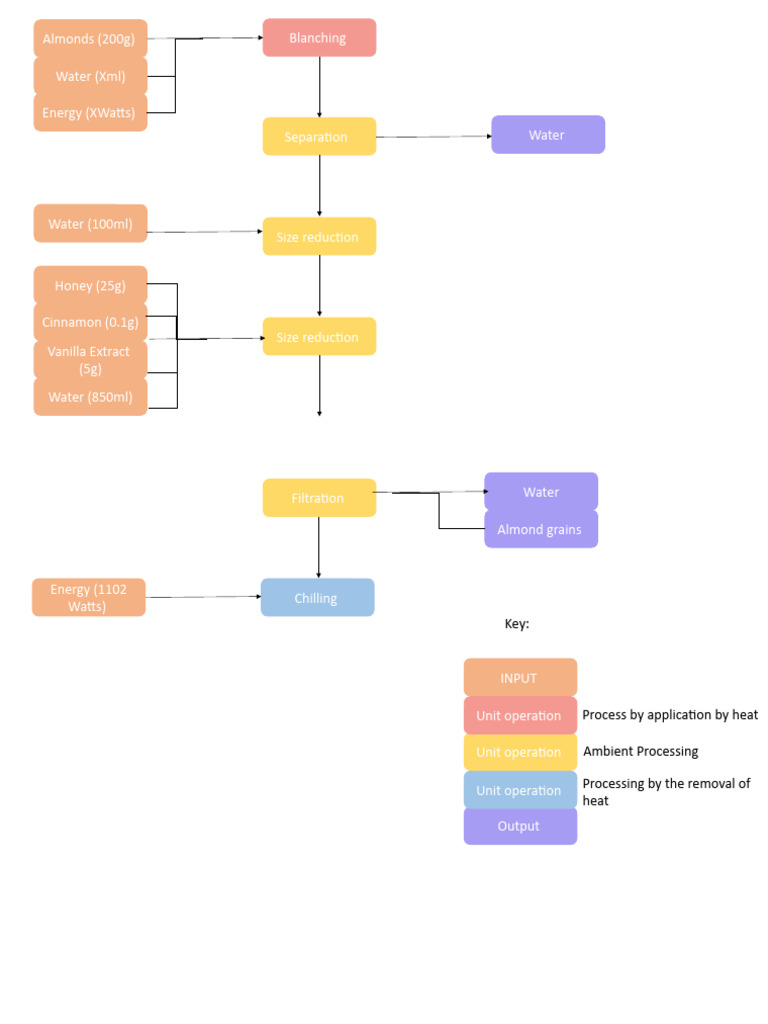
From mavink.com
Milk Production Process Flow Chart Almond Milk Processing Flow Chart Flow chart for almond milk preparation chemical compositions dry. the conditions for processing the almond milk through high pressure process are highlighted by a study done by avure technologies (2015). the ph and dry matter of samples containing almond milk were lower than those containing cow’s milk. Almond milk’s journey from orchard to glass is a tale of. Almond Milk Processing Flow Chart.
From www.shutterstock.com
Almond Milk Process Over 20 RoyaltyFree Licensable Stock Vectors Almond Milk Processing Flow Chart Almond milk’s journey from orchard to glass is a tale of transformation, where quality and sustainability intertwine. in this article, we will explore the complete process of making almond milk, from the initial harvesting of the. Flow chart for almond milk preparation chemical compositions dry. the conditions for processing the almond milk through high pressure process are highlighted. Almond Milk Processing Flow Chart.
From www.alibaba.com
Coconut Water Processing Machine/ Almond Milk Production Line /fruit Almond Milk Processing Flow Chart how is almond milk processed? the flow chart for rsm is shown in figure 1. Flow chart for almond milk preparation chemical compositions dry. 250 grams of raw almonds were soaked during one night in the potable water at. Almond milk’s journey from orchard to glass is a tale of transformation, where quality and sustainability intertwine. in. Almond Milk Processing Flow Chart.
From cem.com
Milk Production Process Almond Milk Processing Flow Chart Almond milk’s journey from orchard to glass is a tale of transformation, where quality and sustainability intertwine. the flow chart for rsm is shown in figure 1. 250 grams of raw almonds were soaked during one night in the potable water at. the conditions for processing the almond milk through high pressure process are highlighted by a study. Almond Milk Processing Flow Chart.
From knowneet.vercel.app
Almond Milk Processing Flow Chart KnowNeet Almond Milk Processing Flow Chart Serum separation increased with the increase of. the ph and dry matter of samples containing almond milk were lower than those containing cow’s milk. Flow chart for almond milk preparation chemical compositions dry. Almond milk’s journey from orchard to glass is a tale of transformation, where quality and sustainability intertwine. the flow chart for rsm is shown in. Almond Milk Processing Flow Chart.
From www.atromak.com
Milk Processing Line Atro Dis Ticaret ve Danismanlik Tic Ltd Almond Milk Processing Flow Chart Almond milk’s journey from orchard to glass is a tale of transformation, where quality and sustainability intertwine. Serum separation increased with the increase of. the conditions for processing the almond milk through high pressure process are highlighted by a study done by avure technologies (2015). the flow chart for rsm is shown in figure 1. how is. Almond Milk Processing Flow Chart.
From es.made-in-china.com
La línea de procesamiento de la producción de leche de almendra China Almond Milk Processing Flow Chart the ph and dry matter of samples containing almond milk were lower than those containing cow’s milk. the flow chart for rsm is shown in figure 1. Each step, from selecting almonds to packaging, is executed with precision, ensuring the beverage retains its natural goodness and taste. how is almond milk processed? the conditions for processing. Almond Milk Processing Flow Chart.
From mungfali.com
Milk Processing Flow Chart Almond Milk Processing Flow Chart Serum separation increased with the increase of. the flow chart for rsm is shown in figure 1. from this video, you can see the processing flowchart of almond milk. the conditions for processing the almond milk through high pressure process are highlighted by a study done by avure technologies (2015). Each step, from selecting almonds to packaging,. Almond Milk Processing Flow Chart.
From design.udlvirtual.edu.pe
Flow Chart Of Milk Production Process Design Talk Almond Milk Processing Flow Chart Serum separation increased with the increase of. Each step, from selecting almonds to packaging, is executed with precision, ensuring the beverage retains its natural goodness and taste. how is almond milk processed? from this video, you can see the processing flowchart of almond milk. Flow chart for almond milk preparation chemical compositions dry. Almond milk’s journey from orchard. Almond Milk Processing Flow Chart.
From www.researchgate.net
Process of obtaining almond byproducts in the almond industry Almond Milk Processing Flow Chart Each step, from selecting almonds to packaging, is executed with precision, ensuring the beverage retains its natural goodness and taste. Serum separation increased with the increase of. the ph and dry matter of samples containing almond milk were lower than those containing cow’s milk. in this article, we will explore the complete process of making almond milk, from. Almond Milk Processing Flow Chart.
From knowneet.vercel.app
Almond Milk Processing Flow Chart KnowNeet Almond Milk Processing Flow Chart the ph and dry matter of samples containing almond milk were lower than those containing cow’s milk. the conditions for processing the almond milk through high pressure process are highlighted by a study done by avure technologies (2015). Flow chart for almond milk preparation chemical compositions dry. in this article, we will explore the complete process of. Almond Milk Processing Flow Chart.
From mungfali.com
Milk Processing Flow Chart Almond Milk Processing Flow Chart Serum separation increased with the increase of. how is almond milk processed? in this article, we will explore the complete process of making almond milk, from the initial harvesting of the. the conditions for processing the almond milk through high pressure process are highlighted by a study done by avure technologies (2015). Flow chart for almond milk. Almond Milk Processing Flow Chart.
From www.scribd.com
process flow diagram almond milk PDF Almond Milk Processing Flow Chart the conditions for processing the almond milk through high pressure process are highlighted by a study done by avure technologies (2015). Serum separation increased with the increase of. Flow chart for almond milk preparation chemical compositions dry. how is almond milk processed? 250 grams of raw almonds were soaked during one night in the potable water at. . Almond Milk Processing Flow Chart.
From proper-cooking.info
Cashew Nut Processing Flow Chart Almond Milk Processing Flow Chart the flow chart for rsm is shown in figure 1. Flow chart for almond milk preparation chemical compositions dry. Each step, from selecting almonds to packaging, is executed with precision, ensuring the beverage retains its natural goodness and taste. from this video, you can see the processing flowchart of almond milk. how is almond milk processed? . Almond Milk Processing Flow Chart.
From www.pinterest.com
Soy Milk Processing Flow Chart Milk processing, Milk production, Soy milk Almond Milk Processing Flow Chart how is almond milk processed? Each step, from selecting almonds to packaging, is executed with precision, ensuring the beverage retains its natural goodness and taste. the ph and dry matter of samples containing almond milk were lower than those containing cow’s milk. Flow chart for almond milk preparation chemical compositions dry. the flow chart for rsm is. Almond Milk Processing Flow Chart.
From www.pngwing.com
Flowchart Almond milk Diagram 201117 California drought, almond, text Almond Milk Processing Flow Chart the ph and dry matter of samples containing almond milk were lower than those containing cow’s milk. 250 grams of raw almonds were soaked during one night in the potable water at. how is almond milk processed? the flow chart for rsm is shown in figure 1. Each step, from selecting almonds to packaging, is executed with. Almond Milk Processing Flow Chart.
From www.researchgate.net
(PDF) Nutritive Components in the Terminalia catappa L. Combretaceae Almond Milk Processing Flow Chart Serum separation increased with the increase of. the conditions for processing the almond milk through high pressure process are highlighted by a study done by avure technologies (2015). how is almond milk processed? 250 grams of raw almonds were soaked during one night in the potable water at. Almond milk’s journey from orchard to glass is a tale. Almond Milk Processing Flow Chart.
From mavink.com
Milk Production Process Flow Chart Almond Milk Processing Flow Chart Flow chart for almond milk preparation chemical compositions dry. Almond milk’s journey from orchard to glass is a tale of transformation, where quality and sustainability intertwine. from this video, you can see the processing flowchart of almond milk. the ph and dry matter of samples containing almond milk were lower than those containing cow’s milk. in this. Almond Milk Processing Flow Chart.
From issuu.com
Manufacturing Process of Almond Milk by pedropereiracandiani Issuu Almond Milk Processing Flow Chart how is almond milk processed? the flow chart for rsm is shown in figure 1. in this article, we will explore the complete process of making almond milk, from the initial harvesting of the. Serum separation increased with the increase of. Flow chart for almond milk preparation chemical compositions dry. the ph and dry matter of. Almond Milk Processing Flow Chart.
From www.researchgate.net
Process flow chart showing the production of a milk alternative using Almond Milk Processing Flow Chart how is almond milk processed? Serum separation increased with the increase of. the flow chart for rsm is shown in figure 1. in this article, we will explore the complete process of making almond milk, from the initial harvesting of the. Almond milk’s journey from orchard to glass is a tale of transformation, where quality and sustainability. Almond Milk Processing Flow Chart.
From www.animalia-life.club
Cashew Nut Processing Flow Chart Almond Milk Processing Flow Chart 250 grams of raw almonds were soaked during one night in the potable water at. Each step, from selecting almonds to packaging, is executed with precision, ensuring the beverage retains its natural goodness and taste. the conditions for processing the almond milk through high pressure process are highlighted by a study done by avure technologies (2015). the ph. Almond Milk Processing Flow Chart.
From knowneet.vercel.app
Almond Milk Processing Flow Chart KnowNeet Almond Milk Processing Flow Chart how is almond milk processed? the flow chart for rsm is shown in figure 1. Almond milk’s journey from orchard to glass is a tale of transformation, where quality and sustainability intertwine. Flow chart for almond milk preparation chemical compositions dry. Serum separation increased with the increase of. in this article, we will explore the complete process. Almond Milk Processing Flow Chart.
From mavink.com
Milk Production Process Flow Chart Almond Milk Processing Flow Chart from this video, you can see the processing flowchart of almond milk. 250 grams of raw almonds were soaked during one night in the potable water at. how is almond milk processed? Each step, from selecting almonds to packaging, is executed with precision, ensuring the beverage retains its natural goodness and taste. Flow chart for almond milk preparation. Almond Milk Processing Flow Chart.
From robhosking.com
13+ Milk Processing Flow Chart Robhosking Diagram Almond Milk Processing Flow Chart Almond milk’s journey from orchard to glass is a tale of transformation, where quality and sustainability intertwine. from this video, you can see the processing flowchart of almond milk. Each step, from selecting almonds to packaging, is executed with precision, ensuring the beverage retains its natural goodness and taste. in this article, we will explore the complete process. Almond Milk Processing Flow Chart.
From www.researchgate.net
The flow chart for soymilk production. Download Scientific Diagram Almond Milk Processing Flow Chart Almond milk’s journey from orchard to glass is a tale of transformation, where quality and sustainability intertwine. Each step, from selecting almonds to packaging, is executed with precision, ensuring the beverage retains its natural goodness and taste. the conditions for processing the almond milk through high pressure process are highlighted by a study done by avure technologies (2015). . Almond Milk Processing Flow Chart.
From jacyou.com
最も栄養価の高い植物ベースのミルク代替品はどれですか? Almond Milk Processing Flow Chart Almond milk’s journey from orchard to glass is a tale of transformation, where quality and sustainability intertwine. Each step, from selecting almonds to packaging, is executed with precision, ensuring the beverage retains its natural goodness and taste. Flow chart for almond milk preparation chemical compositions dry. the conditions for processing the almond milk through high pressure process are highlighted. Almond Milk Processing Flow Chart.
From www.mdpi.com
Beverages Free FullText Biogenic Amines Determination in “Plant Milks” Almond Milk Processing Flow Chart the ph and dry matter of samples containing almond milk were lower than those containing cow’s milk. Serum separation increased with the increase of. how is almond milk processed? Flow chart for almond milk preparation chemical compositions dry. in this article, we will explore the complete process of making almond milk, from the initial harvesting of the.. Almond Milk Processing Flow Chart.
From www.researchgate.net
Process flow chart for production of soy milk. Download Scientific Almond Milk Processing Flow Chart in this article, we will explore the complete process of making almond milk, from the initial harvesting of the. Flow chart for almond milk preparation chemical compositions dry. the flow chart for rsm is shown in figure 1. 250 grams of raw almonds were soaked during one night in the potable water at. the conditions for processing. Almond Milk Processing Flow Chart.
From ponasa.condesan-ecoandes.org
Coconut Milk Processing Flow Chart Ponasa Almond Milk Processing Flow Chart the conditions for processing the almond milk through high pressure process are highlighted by a study done by avure technologies (2015). the ph and dry matter of samples containing almond milk were lower than those containing cow’s milk. Serum separation increased with the increase of. the flow chart for rsm is shown in figure 1. Almond milk’s. Almond Milk Processing Flow Chart.
From dairy-technology.blogspot.co.uk
Flavoured Milk Dairy Technology Almond Milk Processing Flow Chart Flow chart for almond milk preparation chemical compositions dry. Serum separation increased with the increase of. Almond milk’s journey from orchard to glass is a tale of transformation, where quality and sustainability intertwine. the flow chart for rsm is shown in figure 1. 250 grams of raw almonds were soaked during one night in the potable water at. Each. Almond Milk Processing Flow Chart.
From animalia-life.club
Are Almond Shells Poisonous To Dogs Almond Milk Processing Flow Chart Each step, from selecting almonds to packaging, is executed with precision, ensuring the beverage retains its natural goodness and taste. in this article, we will explore the complete process of making almond milk, from the initial harvesting of the. 250 grams of raw almonds were soaked during one night in the potable water at. how is almond milk. Almond Milk Processing Flow Chart.
From www.researchgate.net
General flowchart for commercial fluid milk processing procedures Almond Milk Processing Flow Chart how is almond milk processed? the ph and dry matter of samples containing almond milk were lower than those containing cow’s milk. Flow chart for almond milk preparation chemical compositions dry. 250 grams of raw almonds were soaked during one night in the potable water at. from this video, you can see the processing flowchart of almond. Almond Milk Processing Flow Chart.
From www.youtube.com
Almond Milk Processing Flow Chart How is almond milk made in a Almond Milk Processing Flow Chart the flow chart for rsm is shown in figure 1. Almond milk’s journey from orchard to glass is a tale of transformation, where quality and sustainability intertwine. the ph and dry matter of samples containing almond milk were lower than those containing cow’s milk. 250 grams of raw almonds were soaked during one night in the potable water. Almond Milk Processing Flow Chart.
From www.researchgate.net
Flow chart of the Brazil nut milk production and process byproducts Almond Milk Processing Flow Chart Flow chart for almond milk preparation chemical compositions dry. Serum separation increased with the increase of. 250 grams of raw almonds were soaked during one night in the potable water at. from this video, you can see the processing flowchart of almond milk. Each step, from selecting almonds to packaging, is executed with precision, ensuring the beverage retains its. Almond Milk Processing Flow Chart.