Biomolecules Usf Reddit . Go to usf r/usf • by sonicdaheghod. Reddit ios reddit android reddit premium about reddit advertise blog careers press. Grade is based on two papers. What is the nature of the interaction between biomolecules that are necessary to give rise to the structure and function of the cellular components?. Has anyone taken bioorganic chemistry or biomolecules? Just make sure your formatting and citations are. I really enjoyed it when i took it with dr. The biomolecules component of my organic chem 3 class was the last 5 chapters of my organic chem text (same textbook for ochem. I haven’t taken 4130 but i did take biomolecules it’s basically the organic chemistry of biology. Access study documents, get answers to your study questions, and connect with real tutors for chm 4300 : Access study documents, get answers to your study questions, and connect with real tutors for bch 4300 : Biomolecules at university of south florida,. Biomolecules at university of south florida. What is the class like?
        
        from www.home-tution.com 
     
        
        I really enjoyed it when i took it with dr. The biomolecules component of my organic chem 3 class was the last 5 chapters of my organic chem text (same textbook for ochem. Reddit ios reddit android reddit premium about reddit advertise blog careers press. What is the class like? Grade is based on two papers. Access study documents, get answers to your study questions, and connect with real tutors for chm 4300 : Just make sure your formatting and citations are. What is the nature of the interaction between biomolecules that are necessary to give rise to the structure and function of the cellular components?. Go to usf r/usf • by sonicdaheghod. Access study documents, get answers to your study questions, and connect with real tutors for bch 4300 :
    
    	
            
	
		 
         
    NCERT Solutions For class 12 Chemistry Chapter 14 Biomolecules 
    Biomolecules Usf Reddit  Biomolecules at university of south florida. Grade is based on two papers. Has anyone taken bioorganic chemistry or biomolecules? The biomolecules component of my organic chem 3 class was the last 5 chapters of my organic chem text (same textbook for ochem. What is the nature of the interaction between biomolecules that are necessary to give rise to the structure and function of the cellular components?. Biomolecules at university of south florida. I really enjoyed it when i took it with dr. Biomolecules at university of south florida,. Access study documents, get answers to your study questions, and connect with real tutors for chm 4300 : What is the class like? Go to usf r/usf • by sonicdaheghod. Access study documents, get answers to your study questions, and connect with real tutors for bch 4300 : Reddit ios reddit android reddit premium about reddit advertise blog careers press. Just make sure your formatting and citations are. I haven’t taken 4130 but i did take biomolecules it’s basically the organic chemistry of biology.
            
	
		 
         
 
    
        From www.mdpi.com 
                    Biomolecules Free FullText Cellular Metabolism A Fundamental Biomolecules Usf Reddit  Has anyone taken bioorganic chemistry or biomolecules? Go to usf r/usf • by sonicdaheghod. Access study documents, get answers to your study questions, and connect with real tutors for chm 4300 : I really enjoyed it when i took it with dr. Access study documents, get answers to your study questions, and connect with real tutors for bch 4300 :. Biomolecules Usf Reddit.
     
    
        From www.mdpi.com 
                    Biomolecules Free FullText Fungal Endophytes Microfactories of Biomolecules Usf Reddit  What is the nature of the interaction between biomolecules that are necessary to give rise to the structure and function of the cellular components?. Access study documents, get answers to your study questions, and connect with real tutors for chm 4300 : Biomolecules at university of south florida,. I haven’t taken 4130 but i did take biomolecules it’s basically the. Biomolecules Usf Reddit.
     
    
        From www.mdpi.com 
                    Biomolecules Free FullText Archaea as a Model System for Molecular Biomolecules Usf Reddit  Biomolecules at university of south florida,. Go to usf r/usf • by sonicdaheghod. What is the class like? Reddit ios reddit android reddit premium about reddit advertise blog careers press. I really enjoyed it when i took it with dr. Access study documents, get answers to your study questions, and connect with real tutors for chm 4300 : What is. Biomolecules Usf Reddit.
     
    
        From studylib.net 
                    Lab 2Biomolecules Biomolecules Usf Reddit  Has anyone taken bioorganic chemistry or biomolecules? What is the nature of the interaction between biomolecules that are necessary to give rise to the structure and function of the cellular components?. Go to usf r/usf • by sonicdaheghod. Biomolecules at university of south florida,. Biomolecules at university of south florida. Grade is based on two papers. Reddit ios reddit android. Biomolecules Usf Reddit.
     
    
        From www.mdpi.com 
                    Biomolecules Free FullText Cytochalasans and Their Impact on Actin Biomolecules Usf Reddit  Has anyone taken bioorganic chemistry or biomolecules? What is the nature of the interaction between biomolecules that are necessary to give rise to the structure and function of the cellular components?. Access study documents, get answers to your study questions, and connect with real tutors for chm 4300 : Just make sure your formatting and citations are. The biomolecules component. Biomolecules Usf Reddit.
     
    
        From www.mdpi.com 
                    Biomolecules Free FullText A Study on the Nature of SARSCoV2 Biomolecules Usf Reddit  The biomolecules component of my organic chem 3 class was the last 5 chapters of my organic chem text (same textbook for ochem. Has anyone taken bioorganic chemistry or biomolecules? Access study documents, get answers to your study questions, and connect with real tutors for bch 4300 : Reddit ios reddit android reddit premium about reddit advertise blog careers press.. Biomolecules Usf Reddit.
     
    
        From www.mdpi.com 
                    Biomolecules Free FullText Effects of NitroOxidative Stress on Biomolecules Usf Reddit  I haven’t taken 4130 but i did take biomolecules it’s basically the organic chemistry of biology. Access study documents, get answers to your study questions, and connect with real tutors for bch 4300 : Access study documents, get answers to your study questions, and connect with real tutors for chm 4300 : Grade is based on two papers. Just make. Biomolecules Usf Reddit.
     
    
        From www.neetexambooster.in 
                    Biomolecules Important Points For NEET NEET EXAM BOOSTER Biomolecules Usf Reddit  What is the nature of the interaction between biomolecules that are necessary to give rise to the structure and function of the cellular components?. What is the class like? Reddit ios reddit android reddit premium about reddit advertise blog careers press. I haven’t taken 4130 but i did take biomolecules it’s basically the organic chemistry of biology. Just make sure. Biomolecules Usf Reddit.
     
    
        From www.mdpi.com 
                    Biomolecules Free FullText Natural Killer T and Natural Killer Biomolecules Usf Reddit  Access study documents, get answers to your study questions, and connect with real tutors for bch 4300 : What is the nature of the interaction between biomolecules that are necessary to give rise to the structure and function of the cellular components?. I haven’t taken 4130 but i did take biomolecules it’s basically the organic chemistry of biology. Grade is. Biomolecules Usf Reddit.
     
    
        From www.mdpi.com 
                    Biomolecules Free FullText Further Investigations of Biomolecules Usf Reddit  Access study documents, get answers to your study questions, and connect with real tutors for chm 4300 : Access study documents, get answers to your study questions, and connect with real tutors for bch 4300 : What is the nature of the interaction between biomolecules that are necessary to give rise to the structure and function of the cellular components?.. Biomolecules Usf Reddit.
     
    
        From www.mdpi.com 
                    Biomolecules Free FullText Silk FibroinBased Biomolecules Usf Reddit  What is the class like? Biomolecules at university of south florida. Has anyone taken bioorganic chemistry or biomolecules? Access study documents, get answers to your study questions, and connect with real tutors for chm 4300 : I haven’t taken 4130 but i did take biomolecules it’s basically the organic chemistry of biology. I really enjoyed it when i took it. Biomolecules Usf Reddit.
     
    
        From www.home-tution.com 
                    NCERT Solutions For class 11 Biology Chapter 9 Biomolecules Biomolecules Usf Reddit  Just make sure your formatting and citations are. What is the class like? Biomolecules at university of south florida. Go to usf r/usf • by sonicdaheghod. I really enjoyed it when i took it with dr. Grade is based on two papers. The biomolecules component of my organic chem 3 class was the last 5 chapters of my organic chem. Biomolecules Usf Reddit.
     
    
        From www.home-tution.com 
                    NCERT Solutions For class 11 Biology Chapter 9 Biomolecules Biomolecules Usf Reddit  I haven’t taken 4130 but i did take biomolecules it’s basically the organic chemistry of biology. Has anyone taken bioorganic chemistry or biomolecules? What is the class like? Biomolecules at university of south florida,. Just make sure your formatting and citations are. Grade is based on two papers. What is the nature of the interaction between biomolecules that are necessary. Biomolecules Usf Reddit.
     
    
        From www.mdpi.com 
                    Biomolecules Free FullText Cytochalasans and Their Impact on Actin Biomolecules Usf Reddit  Has anyone taken bioorganic chemistry or biomolecules? Biomolecules at university of south florida. The biomolecules component of my organic chem 3 class was the last 5 chapters of my organic chem text (same textbook for ochem. Grade is based on two papers. Go to usf r/usf • by sonicdaheghod. Just make sure your formatting and citations are. What is the. Biomolecules Usf Reddit.
     
    
        From www.mdpi.com 
                    Biomolecules Free FullText Ocular Surface Allostasis—When Biomolecules Usf Reddit  Access study documents, get answers to your study questions, and connect with real tutors for chm 4300 : Has anyone taken bioorganic chemistry or biomolecules? Grade is based on two papers. Go to usf r/usf • by sonicdaheghod. I really enjoyed it when i took it with dr. What is the nature of the interaction between biomolecules that are necessary. Biomolecules Usf Reddit.
     
    
        From www.home-tution.com 
                    NCERT Solutions For class 12 Chemistry Chapter 14 Biomolecules Biomolecules Usf Reddit  What is the nature of the interaction between biomolecules that are necessary to give rise to the structure and function of the cellular components?. Access study documents, get answers to your study questions, and connect with real tutors for bch 4300 : Biomolecules at university of south florida,. The biomolecules component of my organic chem 3 class was the last. Biomolecules Usf Reddit.
     
    
        From www.scribd.com 
                    Biomolecules PDF Biomolecules Usf Reddit  Go to usf r/usf • by sonicdaheghod. Has anyone taken bioorganic chemistry or biomolecules? Grade is based on two papers. Just make sure your formatting and citations are. What is the nature of the interaction between biomolecules that are necessary to give rise to the structure and function of the cellular components?. Access study documents, get answers to your study. Biomolecules Usf Reddit.
     
    
        From www.mdpi.com 
                    Biomolecules Free FullText Cytochalasans and Their Impact on Actin Biomolecules Usf Reddit  Reddit ios reddit android reddit premium about reddit advertise blog careers press. What is the class like? Access study documents, get answers to your study questions, and connect with real tutors for chm 4300 : Grade is based on two papers. Biomolecules at university of south florida. Just make sure your formatting and citations are. I really enjoyed it when. Biomolecules Usf Reddit.
     
    
        From www.mdpi.com 
                    Biomolecules Free FullText Archaea as a Model System for Molecular Biomolecules Usf Reddit  What is the class like? Has anyone taken bioorganic chemistry or biomolecules? I haven’t taken 4130 but i did take biomolecules it’s basically the organic chemistry of biology. Just make sure your formatting and citations are. The biomolecules component of my organic chem 3 class was the last 5 chapters of my organic chem text (same textbook for ochem. Biomolecules. Biomolecules Usf Reddit.
     
    
        From www.mdpi.com 
                    Biomolecules Free FullText The Human Mercaptopyruvate Biomolecules Usf Reddit  I haven’t taken 4130 but i did take biomolecules it’s basically the organic chemistry of biology. Biomolecules at university of south florida. I really enjoyed it when i took it with dr. The biomolecules component of my organic chem 3 class was the last 5 chapters of my organic chem text (same textbook for ochem. Reddit ios reddit android reddit. Biomolecules Usf Reddit.
     
    
        From www.mdpi.com 
                    Biomolecules Free FullText GenomeWide RNA Sequencing of Human Biomolecules Usf Reddit  Biomolecules at university of south florida. Biomolecules at university of south florida,. Just make sure your formatting and citations are. Grade is based on two papers. I haven’t taken 4130 but i did take biomolecules it’s basically the organic chemistry of biology. Go to usf r/usf • by sonicdaheghod. Access study documents, get answers to your study questions, and connect. Biomolecules Usf Reddit.
     
    
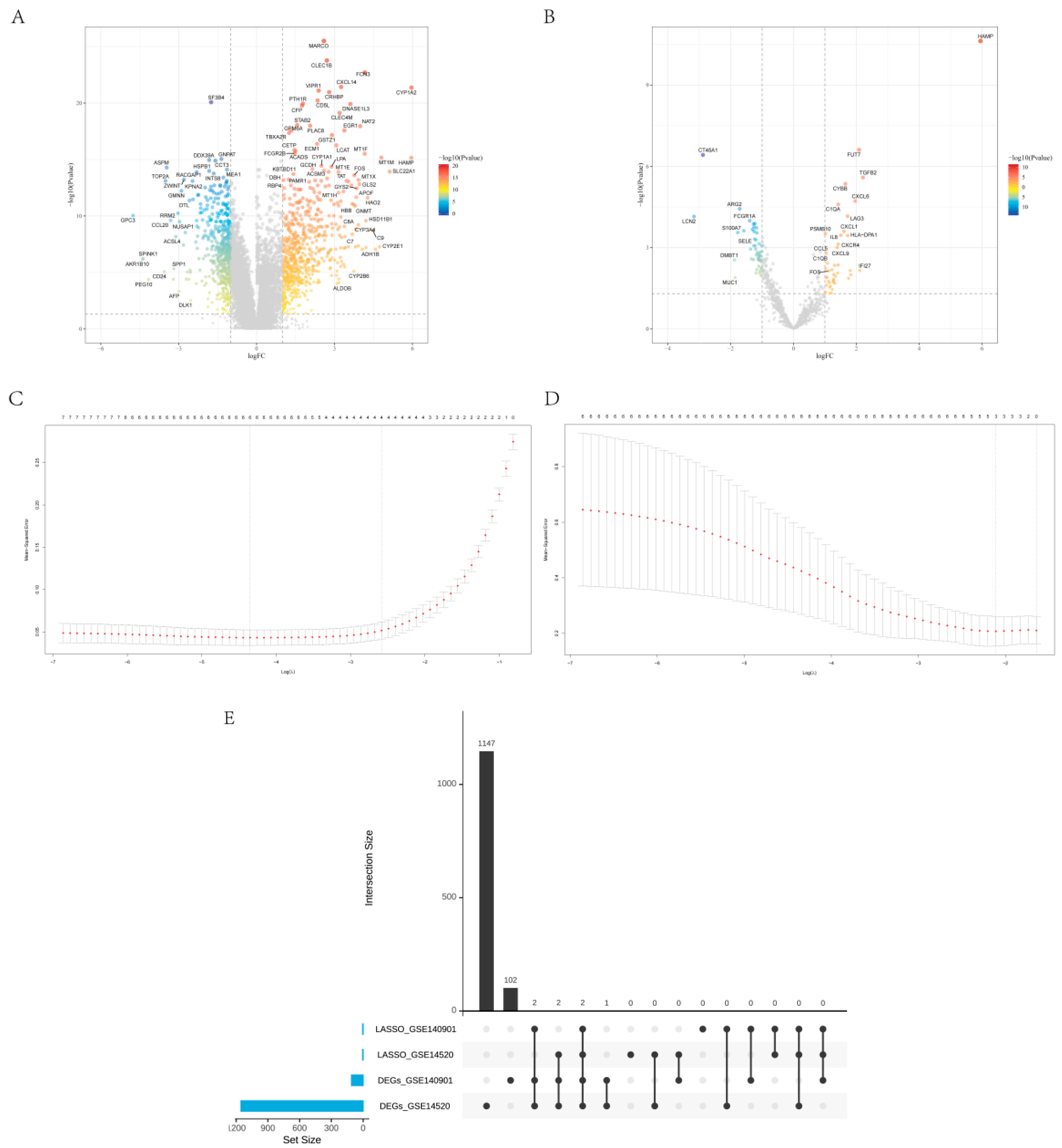
        From www.mdpi.com 
                    Biomolecules Free FullText HAMP as a Potential Diagnostic, PD(L)1 Biomolecules Usf Reddit  Biomolecules at university of south florida. Biomolecules at university of south florida,. Grade is based on two papers. What is the class like? Reddit ios reddit android reddit premium about reddit advertise blog careers press. Access study documents, get answers to your study questions, and connect with real tutors for chm 4300 : I haven’t taken 4130 but i did. Biomolecules Usf Reddit.
     
    
        From www.home-tution.com 
                    NCERT Solutions For class 11 Biology Chapter 9 Biomolecules Biomolecules Usf Reddit  Grade is based on two papers. Just make sure your formatting and citations are. I haven’t taken 4130 but i did take biomolecules it’s basically the organic chemistry of biology. What is the nature of the interaction between biomolecules that are necessary to give rise to the structure and function of the cellular components?. Access study documents, get answers to. Biomolecules Usf Reddit.
     
    
        From www.mdpi.com 
                    Biomolecules Free FullText Recent Advances of Tubulin Inhibitors Biomolecules Usf Reddit  Reddit ios reddit android reddit premium about reddit advertise blog careers press. I really enjoyed it when i took it with dr. I haven’t taken 4130 but i did take biomolecules it’s basically the organic chemistry of biology. What is the nature of the interaction between biomolecules that are necessary to give rise to the structure and function of the. Biomolecules Usf Reddit.
     
    
        From www.mdpi.com 
                    Biomolecules Free FullText Further Investigations of Biomolecules Usf Reddit  Biomolecules at university of south florida,. Grade is based on two papers. Access study documents, get answers to your study questions, and connect with real tutors for chm 4300 : The biomolecules component of my organic chem 3 class was the last 5 chapters of my organic chem text (same textbook for ochem. Just make sure your formatting and citations. Biomolecules Usf Reddit.
     
    
        From www.mdpi.com 
                    Biomolecules Free FullText NonCanonical Amino Acids as Building Biomolecules Usf Reddit  Go to usf r/usf • by sonicdaheghod. What is the class like? Has anyone taken bioorganic chemistry or biomolecules? Access study documents, get answers to your study questions, and connect with real tutors for bch 4300 : I really enjoyed it when i took it with dr. Grade is based on two papers. Just make sure your formatting and citations. Biomolecules Usf Reddit.
     
    
        From www.mdpi.com 
                    Biomolecules Free FullText Inhibition of Autophagy Promotes the Biomolecules Usf Reddit  The biomolecules component of my organic chem 3 class was the last 5 chapters of my organic chem text (same textbook for ochem. Biomolecules at university of south florida. Grade is based on two papers. I really enjoyed it when i took it with dr. Just make sure your formatting and citations are. Biomolecules at university of south florida,. Has. Biomolecules Usf Reddit.
     
    
        From www.youtube.com 
                    BIOMOLECULES Most Important Topics for NEET Exam YouTube Biomolecules Usf Reddit  I really enjoyed it when i took it with dr. Access study documents, get answers to your study questions, and connect with real tutors for bch 4300 : Grade is based on two papers. Reddit ios reddit android reddit premium about reddit advertise blog careers press. The biomolecules component of my organic chem 3 class was the last 5 chapters. Biomolecules Usf Reddit.
     
    
        From www.youtube.com 
                    BIOMOLECULES CLASS 11 AMINO ACIDS BIOMOLECULES NEET SANJEEVANI Biomolecules Usf Reddit  Has anyone taken bioorganic chemistry or biomolecules? Biomolecules at university of south florida,. Access study documents, get answers to your study questions, and connect with real tutors for bch 4300 : I haven’t taken 4130 but i did take biomolecules it’s basically the organic chemistry of biology. The biomolecules component of my organic chem 3 class was the last 5. Biomolecules Usf Reddit.
     
    
        From www.mdpi.com 
                    Biomolecules Free FullText Activin A Modulates Betaglycan Shedding Biomolecules Usf Reddit  Access study documents, get answers to your study questions, and connect with real tutors for chm 4300 : I haven’t taken 4130 but i did take biomolecules it’s basically the organic chemistry of biology. Access study documents, get answers to your study questions, and connect with real tutors for bch 4300 : Biomolecules at university of south florida. The biomolecules. Biomolecules Usf Reddit.
     
    
        From www.home-tution.com 
                    NCERT Solutions For class 12 Chemistry Chapter 14 Biomolecules Biomolecules Usf Reddit  What is the nature of the interaction between biomolecules that are necessary to give rise to the structure and function of the cellular components?. I haven’t taken 4130 but i did take biomolecules it’s basically the organic chemistry of biology. Grade is based on two papers. What is the class like? Go to usf r/usf • by sonicdaheghod. Biomolecules at. Biomolecules Usf Reddit.
     
    
        From www.mdpi.com 
                    Biomolecules Free FullText Recent Advances of Tubulin Inhibitors Biomolecules Usf Reddit  Has anyone taken bioorganic chemistry or biomolecules? What is the nature of the interaction between biomolecules that are necessary to give rise to the structure and function of the cellular components?. Biomolecules at university of south florida. I really enjoyed it when i took it with dr. What is the class like? Go to usf r/usf • by sonicdaheghod. Reddit. Biomolecules Usf Reddit.
     
    
        From www.home-tution.com 
                    NCERT Solutions For class 12 Chemistry Chapter 14 Biomolecules Biomolecules Usf Reddit  What is the class like? Biomolecules at university of south florida,. Biomolecules at university of south florida. Grade is based on two papers. Has anyone taken bioorganic chemistry or biomolecules? What is the nature of the interaction between biomolecules that are necessary to give rise to the structure and function of the cellular components?. Reddit ios reddit android reddit premium. Biomolecules Usf Reddit.
     
    
        From www.mdpi.com 
                    Biomolecules Free FullText Use of an Integrated Approach Involving Biomolecules Usf Reddit  Go to usf r/usf • by sonicdaheghod. Reddit ios reddit android reddit premium about reddit advertise blog careers press. I really enjoyed it when i took it with dr. What is the nature of the interaction between biomolecules that are necessary to give rise to the structure and function of the cellular components?. I haven’t taken 4130 but i did. Biomolecules Usf Reddit.
     
    
        From www.youtube.com 
                    BIOMOLECULES in 1 Shot FULL Chapter Coverage (Concepts+PYQs Biomolecules Usf Reddit  Biomolecules at university of south florida. I really enjoyed it when i took it with dr. Access study documents, get answers to your study questions, and connect with real tutors for chm 4300 : Just make sure your formatting and citations are. I haven’t taken 4130 but i did take biomolecules it’s basically the organic chemistry of biology. Has anyone. Biomolecules Usf Reddit.