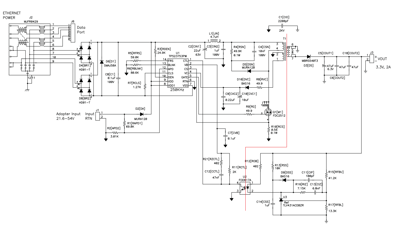
Optocoupler Feedback Circuit Smps . It is common to find. No, the optocoupler does not act as a switch. An optocoupler & voltage reference pair is used for informing the controller section about the output voltage level. However, when i read the datasheet of the optocoupler in the circuit, i. How to analyze optocoupler in feedback system. The more traditional approaches utilize either an. The lt4430 compares the feedback to a reference, and drives the optocoupler to whatever photocurrent it needs to maintain. The circuit enclosed in red is the optocoupler circuit. Optocoupler is an electronic component that transfers electrical signals between two isolated circuits by using light. This circuit is used for. The circuit that has become very widespread is where the tl431 is used in conjunction with an optocoupler to provide feedback loop isolation. Numerous techniques and devices are available to the designers of optocoupler feedback circuits.
from circuits-diy.com
The circuit enclosed in red is the optocoupler circuit. This circuit is used for. How to analyze optocoupler in feedback system. Optocoupler is an electronic component that transfers electrical signals between two isolated circuits by using light. An optocoupler & voltage reference pair is used for informing the controller section about the output voltage level. Numerous techniques and devices are available to the designers of optocoupler feedback circuits. The lt4430 compares the feedback to a reference, and drives the optocoupler to whatever photocurrent it needs to maintain. However, when i read the datasheet of the optocoupler in the circuit, i. No, the optocoupler does not act as a switch. The circuit that has become very widespread is where the tl431 is used in conjunction with an optocoupler to provide feedback loop isolation.
How To Make an Optocoupler Tester Circuit At Home
Optocoupler Feedback Circuit Smps The more traditional approaches utilize either an. This circuit is used for. Optocoupler is an electronic component that transfers electrical signals between two isolated circuits by using light. It is common to find. The lt4430 compares the feedback to a reference, and drives the optocoupler to whatever photocurrent it needs to maintain. No, the optocoupler does not act as a switch. The circuit enclosed in red is the optocoupler circuit. The more traditional approaches utilize either an. Numerous techniques and devices are available to the designers of optocoupler feedback circuits. How to analyze optocoupler in feedback system. The circuit that has become very widespread is where the tl431 is used in conjunction with an optocoupler to provide feedback loop isolation. An optocoupler & voltage reference pair is used for informing the controller section about the output voltage level. However, when i read the datasheet of the optocoupler in the circuit, i.
From www.circuits-diy.com
Switched Mode Power Supply (SMPS) Circuit TNY267 Optocoupler Feedback Circuit Smps However, when i read the datasheet of the optocoupler in the circuit, i. The lt4430 compares the feedback to a reference, and drives the optocoupler to whatever photocurrent it needs to maintain. It is common to find. The more traditional approaches utilize either an. This circuit is used for. The circuit enclosed in red is the optocoupler circuit. Numerous techniques. Optocoupler Feedback Circuit Smps.
From www.hackatronic.com
What Are Optoisolators And Optocouplers, How They Work? » Hackatronic Optocoupler Feedback Circuit Smps It is common to find. However, when i read the datasheet of the optocoupler in the circuit, i. This circuit is used for. How to analyze optocoupler in feedback system. Numerous techniques and devices are available to the designers of optocoupler feedback circuits. The circuit enclosed in red is the optocoupler circuit. An optocoupler & voltage reference pair is used. Optocoupler Feedback Circuit Smps.
From electronics.stackexchange.com
switch mode power supply In an isolated SMPS feedback design, how could optocoupler latency be Optocoupler Feedback Circuit Smps Optocoupler is an electronic component that transfers electrical signals between two isolated circuits by using light. However, when i read the datasheet of the optocoupler in the circuit, i. How to analyze optocoupler in feedback system. This circuit is used for. The circuit that has become very widespread is where the tl431 is used in conjunction with an optocoupler to. Optocoupler Feedback Circuit Smps.
From www.apogeeweb.net
UC3842 Application in Voltage Feedback Circuit (3 Circuits Comparison) Optocoupler Feedback Circuit Smps No, the optocoupler does not act as a switch. The more traditional approaches utilize either an. It is common to find. The circuit that has become very widespread is where the tl431 is used in conjunction with an optocoupler to provide feedback loop isolation. The circuit enclosed in red is the optocoupler circuit. However, when i read the datasheet of. Optocoupler Feedback Circuit Smps.
From userfixfrey.z19.web.core.windows.net
Sg3525 Smps Circuit Diagram Optocoupler Feedback Circuit Smps No, the optocoupler does not act as a switch. How to analyze optocoupler in feedback system. Optocoupler is an electronic component that transfers electrical signals between two isolated circuits by using light. The lt4430 compares the feedback to a reference, and drives the optocoupler to whatever photocurrent it needs to maintain. The circuit enclosed in red is the optocoupler circuit.. Optocoupler Feedback Circuit Smps.
From theorycircuit.com
Simple SMPS Circuit Optocoupler Feedback Circuit Smps An optocoupler & voltage reference pair is used for informing the controller section about the output voltage level. The circuit enclosed in red is the optocoupler circuit. The more traditional approaches utilize either an. Optocoupler is an electronic component that transfers electrical signals between two isolated circuits by using light. This circuit is used for. No, the optocoupler does not. Optocoupler Feedback Circuit Smps.
From electronics.stackexchange.com
Flyback opto/Zener feedback circuit Electrical Engineering Stack Exchange Optocoupler Feedback Circuit Smps Numerous techniques and devices are available to the designers of optocoupler feedback circuits. No, the optocoupler does not act as a switch. This circuit is used for. An optocoupler & voltage reference pair is used for informing the controller section about the output voltage level. Optocoupler is an electronic component that transfers electrical signals between two isolated circuits by using. Optocoupler Feedback Circuit Smps.
From electronics.stackexchange.com
opto isolator How to control switch mode power supply feedback voltage through optocoupler Optocoupler Feedback Circuit Smps An optocoupler & voltage reference pair is used for informing the controller section about the output voltage level. The more traditional approaches utilize either an. No, the optocoupler does not act as a switch. Optocoupler is an electronic component that transfers electrical signals between two isolated circuits by using light. The circuit that has become very widespread is where the. Optocoupler Feedback Circuit Smps.
From electronics.stackexchange.com
power supply Cancelling optocoupler pole in an isolated voltage mode controlled smps Optocoupler Feedback Circuit Smps It is common to find. Numerous techniques and devices are available to the designers of optocoupler feedback circuits. The circuit that has become very widespread is where the tl431 is used in conjunction with an optocoupler to provide feedback loop isolation. The lt4430 compares the feedback to a reference, and drives the optocoupler to whatever photocurrent it needs to maintain.. Optocoupler Feedback Circuit Smps.
From circuits-diy.com
How To Make an Optocoupler Tester Circuit At Home Optocoupler Feedback Circuit Smps This circuit is used for. Optocoupler is an electronic component that transfers electrical signals between two isolated circuits by using light. The circuit that has become very widespread is where the tl431 is used in conjunction with an optocoupler to provide feedback loop isolation. It is common to find. No, the optocoupler does not act as a switch. How to. Optocoupler Feedback Circuit Smps.
From amigosdablogosfera.blogspot.com
Variable Resistor Optocoupler Optocoupler Feedback Circuit Smps However, when i read the datasheet of the optocoupler in the circuit, i. This circuit is used for. How to analyze optocoupler in feedback system. Numerous techniques and devices are available to the designers of optocoupler feedback circuits. The lt4430 compares the feedback to a reference, and drives the optocoupler to whatever photocurrent it needs to maintain. The circuit that. Optocoupler Feedback Circuit Smps.
From www.pinterest.fr
Large website Optocoupler Feedback Circuit Smps How to analyze optocoupler in feedback system. It is common to find. The more traditional approaches utilize either an. The circuit enclosed in red is the optocoupler circuit. However, when i read the datasheet of the optocoupler in the circuit, i. The lt4430 compares the feedback to a reference, and drives the optocoupler to whatever photocurrent it needs to maintain.. Optocoupler Feedback Circuit Smps.
From electronics.stackexchange.com
opto isolator How to control switch mode power supply feedback voltage through optocoupler Optocoupler Feedback Circuit Smps The lt4430 compares the feedback to a reference, and drives the optocoupler to whatever photocurrent it needs to maintain. Optocoupler is an electronic component that transfers electrical signals between two isolated circuits by using light. This circuit is used for. The circuit that has become very widespread is where the tl431 is used in conjunction with an optocoupler to provide. Optocoupler Feedback Circuit Smps.
From www.youtube.com
OptoCoupler circuit ExplainedTv SMPS power supply InteliFix YouTube Optocoupler Feedback Circuit Smps How to analyze optocoupler in feedback system. The lt4430 compares the feedback to a reference, and drives the optocoupler to whatever photocurrent it needs to maintain. The more traditional approaches utilize either an. An optocoupler & voltage reference pair is used for informing the controller section about the output voltage level. Optocoupler is an electronic component that transfers electrical signals. Optocoupler Feedback Circuit Smps.
From guidepartantepast.z21.web.core.windows.net
24v 5a Smps Circuit Diagram Optocoupler Feedback Circuit Smps Optocoupler is an electronic component that transfers electrical signals between two isolated circuits by using light. The circuit that has become very widespread is where the tl431 is used in conjunction with an optocoupler to provide feedback loop isolation. How to analyze optocoupler in feedback system. The circuit enclosed in red is the optocoupler circuit. This circuit is used for.. Optocoupler Feedback Circuit Smps.
From amigosdablogosfera.blogspot.com
Variable Resistor Optocoupler Optocoupler Feedback Circuit Smps The circuit that has become very widespread is where the tl431 is used in conjunction with an optocoupler to provide feedback loop isolation. This circuit is used for. The more traditional approaches utilize either an. How to analyze optocoupler in feedback system. An optocoupler & voltage reference pair is used for informing the controller section about the output voltage level.. Optocoupler Feedback Circuit Smps.
From www.eetimes.com
Design Tutorial Powersupply optocoupler basics EE Times Optocoupler Feedback Circuit Smps The circuit that has become very widespread is where the tl431 is used in conjunction with an optocoupler to provide feedback loop isolation. This circuit is used for. The circuit enclosed in red is the optocoupler circuit. The lt4430 compares the feedback to a reference, and drives the optocoupler to whatever photocurrent it needs to maintain. It is common to. Optocoupler Feedback Circuit Smps.
From www.researchgate.net
The principle of the optocoupler circuit Download Scientific Diagram Optocoupler Feedback Circuit Smps Optocoupler is an electronic component that transfers electrical signals between two isolated circuits by using light. The more traditional approaches utilize either an. This circuit is used for. Numerous techniques and devices are available to the designers of optocoupler feedback circuits. No, the optocoupler does not act as a switch. However, when i read the datasheet of the optocoupler in. Optocoupler Feedback Circuit Smps.
From www.radiolocman.com
Make sure your optocoupler is properly biased Optocoupler Feedback Circuit Smps How to analyze optocoupler in feedback system. No, the optocoupler does not act as a switch. It is common to find. Optocoupler is an electronic component that transfers electrical signals between two isolated circuits by using light. This circuit is used for. The more traditional approaches utilize either an. Numerous techniques and devices are available to the designers of optocoupler. Optocoupler Feedback Circuit Smps.
From electronics.stackexchange.com
op amp What is the correct way to measure voltage with an optocoupler? Electrical Optocoupler Feedback Circuit Smps No, the optocoupler does not act as a switch. This circuit is used for. The circuit enclosed in red is the optocoupler circuit. The lt4430 compares the feedback to a reference, and drives the optocoupler to whatever photocurrent it needs to maintain. Optocoupler is an electronic component that transfers electrical signals between two isolated circuits by using light. The more. Optocoupler Feedback Circuit Smps.
From electronics.stackexchange.com
Explanation of the working of the feedback circuit in an SMPS power supply Electrical Optocoupler Feedback Circuit Smps However, when i read the datasheet of the optocoupler in the circuit, i. The circuit that has become very widespread is where the tl431 is used in conjunction with an optocoupler to provide feedback loop isolation. The lt4430 compares the feedback to a reference, and drives the optocoupler to whatever photocurrent it needs to maintain. No, the optocoupler does not. Optocoupler Feedback Circuit Smps.
From easyspares.in
Es101 12V Smps Optocoupler Feedback Pcb, Power Supply Repair Module EasySpares.in Optocoupler Feedback Circuit Smps However, when i read the datasheet of the optocoupler in the circuit, i. It is common to find. The more traditional approaches utilize either an. No, the optocoupler does not act as a switch. The lt4430 compares the feedback to a reference, and drives the optocoupler to whatever photocurrent it needs to maintain. The circuit that has become very widespread. Optocoupler Feedback Circuit Smps.
From www.circuitdiagram.co
optocoupler circuit diagram Circuit Diagram Optocoupler Feedback Circuit Smps The lt4430 compares the feedback to a reference, and drives the optocoupler to whatever photocurrent it needs to maintain. The more traditional approaches utilize either an. This circuit is used for. The circuit enclosed in red is the optocoupler circuit. An optocoupler & voltage reference pair is used for informing the controller section about the output voltage level. Optocoupler is. Optocoupler Feedback Circuit Smps.
From www.homemade-circuits.com
How to Modify SMPS for Adjustable Current and Voltage Output Homemade Circuit Projects Optocoupler Feedback Circuit Smps It is common to find. No, the optocoupler does not act as a switch. Numerous techniques and devices are available to the designers of optocoupler feedback circuits. The circuit that has become very widespread is where the tl431 is used in conjunction with an optocoupler to provide feedback loop isolation. An optocoupler & voltage reference pair is used for informing. Optocoupler Feedback Circuit Smps.
From www.researchgate.net
16 Linear Optocoupler Application Circuit [17]. Download Scientific Diagram Optocoupler Feedback Circuit Smps Optocoupler is an electronic component that transfers electrical signals between two isolated circuits by using light. Numerous techniques and devices are available to the designers of optocoupler feedback circuits. An optocoupler & voltage reference pair is used for informing the controller section about the output voltage level. This circuit is used for. The lt4430 compares the feedback to a reference,. Optocoupler Feedback Circuit Smps.
From www.etechnog.com
Optocoupler Types, Applications with Examples and Circuit Diagrams ETechnoG Optocoupler Feedback Circuit Smps The circuit that has become very widespread is where the tl431 is used in conjunction with an optocoupler to provide feedback loop isolation. However, when i read the datasheet of the optocoupler in the circuit, i. An optocoupler & voltage reference pair is used for informing the controller section about the output voltage level. Optocoupler is an electronic component that. Optocoupler Feedback Circuit Smps.
From www.artofit.org
352 feedback smps switch mode power supply optocoupler programmable voltage reference Artofit Optocoupler Feedback Circuit Smps No, the optocoupler does not act as a switch. The circuit enclosed in red is the optocoupler circuit. Optocoupler is an electronic component that transfers electrical signals between two isolated circuits by using light. Numerous techniques and devices are available to the designers of optocoupler feedback circuits. The lt4430 compares the feedback to a reference, and drives the optocoupler to. Optocoupler Feedback Circuit Smps.
From www.eevblog.com
How critical is optocoupler's CTR parameter in SMPS feedback? Page 1 Optocoupler Feedback Circuit Smps The circuit that has become very widespread is where the tl431 is used in conjunction with an optocoupler to provide feedback loop isolation. An optocoupler & voltage reference pair is used for informing the controller section about the output voltage level. It is common to find. Optocoupler is an electronic component that transfers electrical signals between two isolated circuits by. Optocoupler Feedback Circuit Smps.
From rc2sdischematic.z4.web.core.windows.net
Basic Circuit Diagram Of Smps Optocoupler Feedback Circuit Smps No, the optocoupler does not act as a switch. However, when i read the datasheet of the optocoupler in the circuit, i. Optocoupler is an electronic component that transfers electrical signals between two isolated circuits by using light. The circuit that has become very widespread is where the tl431 is used in conjunction with an optocoupler to provide feedback loop. Optocoupler Feedback Circuit Smps.
From electronics.stackexchange.com
operational amplifier SMPS feedback circuit with voltage regulation and current limiting Optocoupler Feedback Circuit Smps The circuit that has become very widespread is where the tl431 is used in conjunction with an optocoupler to provide feedback loop isolation. It is common to find. The more traditional approaches utilize either an. This circuit is used for. How to analyze optocoupler in feedback system. However, when i read the datasheet of the optocoupler in the circuit, i.. Optocoupler Feedback Circuit Smps.
From amigosdablogosfera.blogspot.com
Variable Resistor Optocoupler Optocoupler Feedback Circuit Smps No, the optocoupler does not act as a switch. How to analyze optocoupler in feedback system. The more traditional approaches utilize either an. The circuit enclosed in red is the optocoupler circuit. Numerous techniques and devices are available to the designers of optocoupler feedback circuits. An optocoupler & voltage reference pair is used for informing the controller section about the. Optocoupler Feedback Circuit Smps.
From www.edn.com
Feedback generator avoids optocoupler use in SMPS design EDN Optocoupler Feedback Circuit Smps Optocoupler is an electronic component that transfers electrical signals between two isolated circuits by using light. The lt4430 compares the feedback to a reference, and drives the optocoupler to whatever photocurrent it needs to maintain. It is common to find. An optocoupler & voltage reference pair is used for informing the controller section about the output voltage level. How to. Optocoupler Feedback Circuit Smps.
From www.eevblog.com
How critical is optocoupler's CTR parameter in SMPS feedback? Page 1 Optocoupler Feedback Circuit Smps The lt4430 compares the feedback to a reference, and drives the optocoupler to whatever photocurrent it needs to maintain. How to analyze optocoupler in feedback system. No, the optocoupler does not act as a switch. The more traditional approaches utilize either an. Numerous techniques and devices are available to the designers of optocoupler feedback circuits. This circuit is used for.. Optocoupler Feedback Circuit Smps.
From microcontrollerslab.com
PC817 Optocoupler Pinout, Working, Applications, Example with Arduino Optocoupler Feedback Circuit Smps The circuit enclosed in red is the optocoupler circuit. No, the optocoupler does not act as a switch. How to analyze optocoupler in feedback system. The lt4430 compares the feedback to a reference, and drives the optocoupler to whatever photocurrent it needs to maintain. However, when i read the datasheet of the optocoupler in the circuit, i. It is common. Optocoupler Feedback Circuit Smps.
From loevtgqkk.blob.core.windows.net
Circuit Diagram Optocoupler at Donald Abbott blog Optocoupler Feedback Circuit Smps The more traditional approaches utilize either an. Numerous techniques and devices are available to the designers of optocoupler feedback circuits. Optocoupler is an electronic component that transfers electrical signals between two isolated circuits by using light. An optocoupler & voltage reference pair is used for informing the controller section about the output voltage level. This circuit is used for. It. Optocoupler Feedback Circuit Smps.