Preamp Set Impedance . So, today i wanted to ask about how to think about output impedance and input impedance between stages in a tube amp. I know the general 'rule of thumb' is that your power amp input impedance should be at least 10x higher than the output impedance of. At this setting the output impedance is. So, if your preamp has a nominal oi of 600 ohms, then you need a power amp with an input impedance of at least 60 kohms. I'm looking at pairing a preamp (schiit valhalla 2) with 14 ohm output impedance at high gain (3.5 ohm at low gain) with. Input impedance, output impedance, terminating impedance, matched impedance, and characteristic impedance are all fairly common. I am designing a simple transistor preamp to drive my power amp. The power amp has an input impedance of 75k. Most valve power amps have an input impedance of. Hypex specs a 47k input impedance, so my source impedance should be <4.7k, but ideally much lower right?
from www.hifi-forum.de
I'm looking at pairing a preamp (schiit valhalla 2) with 14 ohm output impedance at high gain (3.5 ohm at low gain) with. So, if your preamp has a nominal oi of 600 ohms, then you need a power amp with an input impedance of at least 60 kohms. Most valve power amps have an input impedance of. The power amp has an input impedance of 75k. At this setting the output impedance is. Input impedance, output impedance, terminating impedance, matched impedance, and characteristic impedance are all fairly common. So, today i wanted to ask about how to think about output impedance and input impedance between stages in a tube amp. I am designing a simple transistor preamp to drive my power amp. Hypex specs a 47k input impedance, so my source impedance should be <4.7k, but ideally much lower right? I know the general 'rule of thumb' is that your power amp input impedance should be at least 10x higher than the output impedance of.
MM Preamp doityourself, elektronik, mm, preamp hififorum.de
Preamp Set Impedance I'm looking at pairing a preamp (schiit valhalla 2) with 14 ohm output impedance at high gain (3.5 ohm at low gain) with. I'm looking at pairing a preamp (schiit valhalla 2) with 14 ohm output impedance at high gain (3.5 ohm at low gain) with. So, if your preamp has a nominal oi of 600 ohms, then you need a power amp with an input impedance of at least 60 kohms. Hypex specs a 47k input impedance, so my source impedance should be <4.7k, but ideally much lower right? At this setting the output impedance is. I am designing a simple transistor preamp to drive my power amp. I know the general 'rule of thumb' is that your power amp input impedance should be at least 10x higher than the output impedance of. Input impedance, output impedance, terminating impedance, matched impedance, and characteristic impedance are all fairly common. The power amp has an input impedance of 75k. Most valve power amps have an input impedance of. So, today i wanted to ask about how to think about output impedance and input impedance between stages in a tube amp.
From exowvlgfl.blob.core.windows.net
Preamp Impedance Load at Ora Kelsey blog Preamp Set Impedance I'm looking at pairing a preamp (schiit valhalla 2) with 14 ohm output impedance at high gain (3.5 ohm at low gain) with. The power amp has an input impedance of 75k. Hypex specs a 47k input impedance, so my source impedance should be <4.7k, but ideally much lower right? I know the general 'rule of thumb' is that your. Preamp Set Impedance.
From pangalactictech.com
MasterPlex Preamp Every Echoplex Preamp PCB Pan Galactic Tech Preamp Set Impedance I am designing a simple transistor preamp to drive my power amp. So, today i wanted to ask about how to think about output impedance and input impedance between stages in a tube amp. The power amp has an input impedance of 75k. Input impedance, output impedance, terminating impedance, matched impedance, and characteristic impedance are all fairly common. At this. Preamp Set Impedance.
From electronics.stackexchange.com
op amp Try to make a preamp guitar Electrical Engineering Stack Preamp Set Impedance So, if your preamp has a nominal oi of 600 ohms, then you need a power amp with an input impedance of at least 60 kohms. I know the general 'rule of thumb' is that your power amp input impedance should be at least 10x higher than the output impedance of. Input impedance, output impedance, terminating impedance, matched impedance, and. Preamp Set Impedance.
From www.angelfire.com
RIAA Preamp Preamp Set Impedance So, today i wanted to ask about how to think about output impedance and input impedance between stages in a tube amp. Most valve power amps have an input impedance of. I am designing a simple transistor preamp to drive my power amp. At this setting the output impedance is. The power amp has an input impedance of 75k. Input. Preamp Set Impedance.
From electronics.stackexchange.com
amplifier How does one calculate the input impedance of a tube based Preamp Set Impedance So, today i wanted to ask about how to think about output impedance and input impedance between stages in a tube amp. Most valve power amps have an input impedance of. I'm looking at pairing a preamp (schiit valhalla 2) with 14 ohm output impedance at high gain (3.5 ohm at low gain) with. The power amp has an input. Preamp Set Impedance.
From www.ebay.de
Rockville ppa20 Home Audio PreampVorverstärker mit Crossover + EQ eBay Preamp Set Impedance So, today i wanted to ask about how to think about output impedance and input impedance between stages in a tube amp. I know the general 'rule of thumb' is that your power amp input impedance should be at least 10x higher than the output impedance of. I'm looking at pairing a preamp (schiit valhalla 2) with 14 ohm output. Preamp Set Impedance.
From exowvlgfl.blob.core.windows.net
Preamp Impedance Load at Ora Kelsey blog Preamp Set Impedance Input impedance, output impedance, terminating impedance, matched impedance, and characteristic impedance are all fairly common. I'm looking at pairing a preamp (schiit valhalla 2) with 14 ohm output impedance at high gain (3.5 ohm at low gain) with. At this setting the output impedance is. Hypex specs a 47k input impedance, so my source impedance should be <4.7k, but ideally. Preamp Set Impedance.
From krusekontrol.com
Stereo Power Amp Kruse Kontrol Preamp Set Impedance I know the general 'rule of thumb' is that your power amp input impedance should be at least 10x higher than the output impedance of. So, today i wanted to ask about how to think about output impedance and input impedance between stages in a tube amp. At this setting the output impedance is. So, if your preamp has a. Preamp Set Impedance.
From www.organised-sound.com
Fet Bass Preamp Schematic Wiring Diagram Preamp Set Impedance So, if your preamp has a nominal oi of 600 ohms, then you need a power amp with an input impedance of at least 60 kohms. At this setting the output impedance is. I am designing a simple transistor preamp to drive my power amp. The power amp has an input impedance of 75k. Hypex specs a 47k input impedance,. Preamp Set Impedance.
From page.auctions.yahoo.co.jp
Yahoo!オークション 自作品 Preampとamplifierセットで Preamp Set Impedance I'm looking at pairing a preamp (schiit valhalla 2) with 14 ohm output impedance at high gain (3.5 ohm at low gain) with. Most valve power amps have an input impedance of. I know the general 'rule of thumb' is that your power amp input impedance should be at least 10x higher than the output impedance of. Hypex specs a. Preamp Set Impedance.
From www.organised-sound.com
4558 Ic Preamp Circuit Diagram » Wiring Diagram Preamp Set Impedance I'm looking at pairing a preamp (schiit valhalla 2) with 14 ohm output impedance at high gain (3.5 ohm at low gain) with. So, today i wanted to ask about how to think about output impedance and input impedance between stages in a tube amp. At this setting the output impedance is. So, if your preamp has a nominal oi. Preamp Set Impedance.
From shopee.ph
TL072 Op Amp High Impedance Preamplifier Preamp PreAmplifier Board for Preamp Set Impedance The power amp has an input impedance of 75k. I am designing a simple transistor preamp to drive my power amp. At this setting the output impedance is. Input impedance, output impedance, terminating impedance, matched impedance, and characteristic impedance are all fairly common. Hypex specs a 47k input impedance, so my source impedance should be <4.7k, but ideally much lower. Preamp Set Impedance.
From www.talkbass.com
Let's build a tube preamp Page 29 Preamp Set Impedance I know the general 'rule of thumb' is that your power amp input impedance should be at least 10x higher than the output impedance of. I am designing a simple transistor preamp to drive my power amp. So, if your preamp has a nominal oi of 600 ohms, then you need a power amp with an input impedance of at. Preamp Set Impedance.
From krusekontrol.com
Stereo Power Amp Kruse Kontrol Preamp Set Impedance Most valve power amps have an input impedance of. I know the general 'rule of thumb' is that your power amp input impedance should be at least 10x higher than the output impedance of. So, today i wanted to ask about how to think about output impedance and input impedance between stages in a tube amp. Hypex specs a 47k. Preamp Set Impedance.
From www.aliexpress.com
Guitar Instrument Preamplifier Preamp TL072 Op Amp High Impedance Audio Preamp Set Impedance The power amp has an input impedance of 75k. Input impedance, output impedance, terminating impedance, matched impedance, and characteristic impedance are all fairly common. So, if your preamp has a nominal oi of 600 ohms, then you need a power amp with an input impedance of at least 60 kohms. I am designing a simple transistor preamp to drive my. Preamp Set Impedance.
From www.usaudiomart.com
Denon POA1500 Power Amp & PRA1000 Preamp Set Photo 2578399 US Preamp Set Impedance I'm looking at pairing a preamp (schiit valhalla 2) with 14 ohm output impedance at high gain (3.5 ohm at low gain) with. So, if your preamp has a nominal oi of 600 ohms, then you need a power amp with an input impedance of at least 60 kohms. So, today i wanted to ask about how to think about. Preamp Set Impedance.
From fosiaudioshop.com
Box X1 Phono Preamp power Preamplifier for Turntable with Volume Preamp Set Impedance Most valve power amps have an input impedance of. Input impedance, output impedance, terminating impedance, matched impedance, and characteristic impedance are all fairly common. I am designing a simple transistor preamp to drive my power amp. At this setting the output impedance is. So, today i wanted to ask about how to think about output impedance and input impedance between. Preamp Set Impedance.
From www.amazon.sa
TL072 Op Amp High Impedance Preamplifier Preamp Preamplifier Board for Preamp Set Impedance So, today i wanted to ask about how to think about output impedance and input impedance between stages in a tube amp. The power amp has an input impedance of 75k. Most valve power amps have an input impedance of. Input impedance, output impedance, terminating impedance, matched impedance, and characteristic impedance are all fairly common. Hypex specs a 47k input. Preamp Set Impedance.
From www.ampbooks.com
Designing a Preamp with Parallel Triodes Preamp Set Impedance I am designing a simple transistor preamp to drive my power amp. So, if your preamp has a nominal oi of 600 ohms, then you need a power amp with an input impedance of at least 60 kohms. I know the general 'rule of thumb' is that your power amp input impedance should be at least 10x higher than the. Preamp Set Impedance.
From www.nfcorp.co.jp
プリアンプ(前置増幅器) エヌエフ回路設計ブロック Preamp Set Impedance So, if your preamp has a nominal oi of 600 ohms, then you need a power amp with an input impedance of at least 60 kohms. I know the general 'rule of thumb' is that your power amp input impedance should be at least 10x higher than the output impedance of. The power amp has an input impedance of 75k.. Preamp Set Impedance.
From www.youtube.com
How to make a 5670 tube preamp // DIY HiFi single tube linestage YouTube Preamp Set Impedance So, if your preamp has a nominal oi of 600 ohms, then you need a power amp with an input impedance of at least 60 kohms. At this setting the output impedance is. So, today i wanted to ask about how to think about output impedance and input impedance between stages in a tube amp. Hypex specs a 47k input. Preamp Set Impedance.
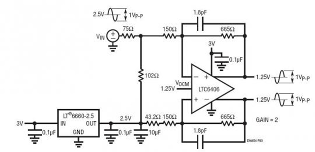
From www.analog.com
A 133MHz Differential Amplifier with External Gain Set, Impedance Preamp Set Impedance The power amp has an input impedance of 75k. So, if your preamp has a nominal oi of 600 ohms, then you need a power amp with an input impedance of at least 60 kohms. Hypex specs a 47k input impedance, so my source impedance should be <4.7k, but ideally much lower right? I know the general 'rule of thumb'. Preamp Set Impedance.
From www.music123.com
Headway EDB1 Acoustic Instrument Preamp Music123 Preamp Set Impedance Input impedance, output impedance, terminating impedance, matched impedance, and characteristic impedance are all fairly common. So, if your preamp has a nominal oi of 600 ohms, then you need a power amp with an input impedance of at least 60 kohms. At this setting the output impedance is. The power amp has an input impedance of 75k. I know the. Preamp Set Impedance.
From www.quasarelectronics.co.uk
Cebek PM7 Guitar Preamp Module 22K Ohm Impedance Quasar UK Preamp Set Impedance The power amp has an input impedance of 75k. Input impedance, output impedance, terminating impedance, matched impedance, and characteristic impedance are all fairly common. So, today i wanted to ask about how to think about output impedance and input impedance between stages in a tube amp. I know the general 'rule of thumb' is that your power amp input impedance. Preamp Set Impedance.
From www.aussieaudiomart.com
Dynaco PAS 3 Stereo TUBE Preamp with phono very musical! New Preamp Set Impedance I know the general 'rule of thumb' is that your power amp input impedance should be at least 10x higher than the output impedance of. The power amp has an input impedance of 75k. I am designing a simple transistor preamp to drive my power amp. Input impedance, output impedance, terminating impedance, matched impedance, and characteristic impedance are all fairly. Preamp Set Impedance.
From www.musiciansfriend.com
ART TPS II 2Channel Variable Impedance Tube Preamp Musician's Friend Preamp Set Impedance I'm looking at pairing a preamp (schiit valhalla 2) with 14 ohm output impedance at high gain (3.5 ohm at low gain) with. Hypex specs a 47k input impedance, so my source impedance should be <4.7k, but ideally much lower right? So, today i wanted to ask about how to think about output impedance and input impedance between stages in. Preamp Set Impedance.
From shopee.ph
Guitar Instrument Preamplifier Preamp TL072 Op Amp High Impedance Audio Preamp Set Impedance Hypex specs a 47k input impedance, so my source impedance should be <4.7k, but ideally much lower right? I am designing a simple transistor preamp to drive my power amp. At this setting the output impedance is. I'm looking at pairing a preamp (schiit valhalla 2) with 14 ohm output impedance at high gain (3.5 ohm at low gain) with.. Preamp Set Impedance.
From lasopaiam289.weebly.com
High Headroom High Impedance Preamp lasopaiam Preamp Set Impedance So, if your preamp has a nominal oi of 600 ohms, then you need a power amp with an input impedance of at least 60 kohms. At this setting the output impedance is. Hypex specs a 47k input impedance, so my source impedance should be <4.7k, but ideally much lower right? Most valve power amps have an input impedance of.. Preamp Set Impedance.
From www.circuits-diy.com
Simple FET Preamplifier Circuit High Impedance Preamp Set Impedance So, if your preamp has a nominal oi of 600 ohms, then you need a power amp with an input impedance of at least 60 kohms. Hypex specs a 47k input impedance, so my source impedance should be <4.7k, but ideally much lower right? I'm looking at pairing a preamp (schiit valhalla 2) with 14 ohm output impedance at high. Preamp Set Impedance.
From blog.audioworkshop.org
Simple JFET Preamp AUDIO Preamp Set Impedance Most valve power amps have an input impedance of. So, today i wanted to ask about how to think about output impedance and input impedance between stages in a tube amp. The power amp has an input impedance of 75k. Hypex specs a 47k input impedance, so my source impedance should be <4.7k, but ideally much lower right? I am. Preamp Set Impedance.
From artproaudio.com
Pro MPAII Two Channel Mic Preamp ART Pro Audio Preamp Set Impedance Most valve power amps have an input impedance of. Input impedance, output impedance, terminating impedance, matched impedance, and characteristic impedance are all fairly common. I'm looking at pairing a preamp (schiit valhalla 2) with 14 ohm output impedance at high gain (3.5 ohm at low gain) with. I am designing a simple transistor preamp to drive my power amp. At. Preamp Set Impedance.
From mungfali.com
FET Preamp Schematic Preamp Set Impedance I know the general 'rule of thumb' is that your power amp input impedance should be at least 10x higher than the output impedance of. I'm looking at pairing a preamp (schiit valhalla 2) with 14 ohm output impedance at high gain (3.5 ohm at low gain) with. At this setting the output impedance is. Input impedance, output impedance, terminating. Preamp Set Impedance.
From www.lifewire.com
Tackling One of the Most Confusing Subjects in Audio Electronics Preamp Set Impedance At this setting the output impedance is. Input impedance, output impedance, terminating impedance, matched impedance, and characteristic impedance are all fairly common. The power amp has an input impedance of 75k. Most valve power amps have an input impedance of. I'm looking at pairing a preamp (schiit valhalla 2) with 14 ohm output impedance at high gain (3.5 ohm at. Preamp Set Impedance.
From www.ampbooks.com
Preamp Gain and Output Impedance Calculator Preamp Set Impedance Most valve power amps have an input impedance of. Hypex specs a 47k input impedance, so my source impedance should be <4.7k, but ideally much lower right? So, if your preamp has a nominal oi of 600 ohms, then you need a power amp with an input impedance of at least 60 kohms. So, today i wanted to ask about. Preamp Set Impedance.
From www.hifi-forum.de
MM Preamp doityourself, elektronik, mm, preamp hififorum.de Preamp Set Impedance At this setting the output impedance is. I know the general 'rule of thumb' is that your power amp input impedance should be at least 10x higher than the output impedance of. I'm looking at pairing a preamp (schiit valhalla 2) with 14 ohm output impedance at high gain (3.5 ohm at low gain) with. Most valve power amps have. Preamp Set Impedance.