Lpt Port Redirection . Run windows powershell as administratorl. It allows redirecting lpt1 (through lpt3) to an actual lpt port, a printer file (.prn), or to the virtual printer. I am trying to find a workaround to get it running in a latptop (without parallel port, obviously). You haven't said what hardware you're using, but assuming it's a wintel pc, you should be able to buy a generic parallel port. Enable serial port redirection using powershell. Policy settings for com port and lpt port redirection are located under hklm\software\citrix\grouppolicy\defaults\deprecated. We have to use this for an old legacy software that only prints to lpt1. To use this com port in a virtual desktop or application, install. The valid options in the parallel/dongle dialog are reallpt, printer, file. This is how to map an ip printer to the lpt1 port. The list that appears contains mapped drives, lpt ports, and mapped com ports.
from elmir.ua
The valid options in the parallel/dongle dialog are reallpt, printer, file. Enable serial port redirection using powershell. This is how to map an ip printer to the lpt1 port. Run windows powershell as administratorl. I am trying to find a workaround to get it running in a latptop (without parallel port, obviously). Policy settings for com port and lpt port redirection are located under hklm\software\citrix\grouppolicy\defaults\deprecated. It allows redirecting lpt1 (through lpt3) to an actual lpt port, a printer file (.prn), or to the virtual printer. To use this com port in a virtual desktop or application, install. We have to use this for an old legacy software that only prints to lpt1. You haven't said what hardware you're using, but assuming it's a wintel pc, you should be able to buy a generic parallel port.
Планка LPT Port Cable GigaByte (12CF11LP00111R) купить недорого
Lpt Port Redirection It allows redirecting lpt1 (through lpt3) to an actual lpt port, a printer file (.prn), or to the virtual printer. The valid options in the parallel/dongle dialog are reallpt, printer, file. This is how to map an ip printer to the lpt1 port. To use this com port in a virtual desktop or application, install. You haven't said what hardware you're using, but assuming it's a wintel pc, you should be able to buy a generic parallel port. We have to use this for an old legacy software that only prints to lpt1. Run windows powershell as administratorl. It allows redirecting lpt1 (through lpt3) to an actual lpt port, a printer file (.prn), or to the virtual printer. I am trying to find a workaround to get it running in a latptop (without parallel port, obviously). Enable serial port redirection using powershell. The list that appears contains mapped drives, lpt ports, and mapped com ports. Policy settings for com port and lpt port redirection are located under hklm\software\citrix\grouppolicy\defaults\deprecated.
From urielmania.com.mx
Ejemplo Controlar Puerto LPT en C Urielmania Lpt Port Redirection This is how to map an ip printer to the lpt1 port. It allows redirecting lpt1 (through lpt3) to an actual lpt port, a printer file (.prn), or to the virtual printer. The valid options in the parallel/dongle dialog are reallpt, printer, file. Policy settings for com port and lpt port redirection are located under hklm\software\citrix\grouppolicy\defaults\deprecated. You haven't said what. Lpt Port Redirection.
From www.dreamstime.com
Lpt port stock photo. Image of transmission, port, board 44096118 Lpt Port Redirection It allows redirecting lpt1 (through lpt3) to an actual lpt port, a printer file (.prn), or to the virtual printer. We have to use this for an old legacy software that only prints to lpt1. Policy settings for com port and lpt port redirection are located under hklm\software\citrix\grouppolicy\defaults\deprecated. You haven't said what hardware you're using, but assuming it's a wintel. Lpt Port Redirection.
From support.bradyid.com
Scroll down and select Ports & LPT) and select Next Lpt Port Redirection You haven't said what hardware you're using, but assuming it's a wintel pc, you should be able to buy a generic parallel port. It allows redirecting lpt1 (through lpt3) to an actual lpt port, a printer file (.prn), or to the virtual printer. Run windows powershell as administratorl. The valid options in the parallel/dongle dialog are reallpt, printer, file. We. Lpt Port Redirection.
From www.scaler.com
How to Perform I/O Redirection in Linux? Scaler Topics Lpt Port Redirection It allows redirecting lpt1 (through lpt3) to an actual lpt port, a printer file (.prn), or to the virtual printer. We have to use this for an old legacy software that only prints to lpt1. To use this com port in a virtual desktop or application, install. This is how to map an ip printer to the lpt1 port. Run. Lpt Port Redirection.
From www.ehowenespanol.com
¿Qué es un puerto LPT? Techlandia Lpt Port Redirection Run windows powershell as administratorl. It allows redirecting lpt1 (through lpt3) to an actual lpt port, a printer file (.prn), or to the virtual printer. Enable serial port redirection using powershell. I am trying to find a workaround to get it running in a latptop (without parallel port, obviously). Policy settings for com port and lpt port redirection are located. Lpt Port Redirection.
From rc74.ru
Port lpt LPTport особенности и принципы работы как подключить Lpt Port Redirection We have to use this for an old legacy software that only prints to lpt1. The list that appears contains mapped drives, lpt ports, and mapped com ports. Enable serial port redirection using powershell. To use this com port in a virtual desktop or application, install. This is how to map an ip printer to the lpt1 port. Run windows. Lpt Port Redirection.
From elmir.ua
Планка LPT Port Cable GigaByte (12CF11LP00111R) купить недорого Lpt Port Redirection The list that appears contains mapped drives, lpt ports, and mapped com ports. To use this com port in a virtual desktop or application, install. This is how to map an ip printer to the lpt1 port. Run windows powershell as administratorl. It allows redirecting lpt1 (through lpt3) to an actual lpt port, a printer file (.prn), or to the. Lpt Port Redirection.
From rc74.ru
Port lpt LPTport особенности и принципы работы как подключить Lpt Port Redirection I am trying to find a workaround to get it running in a latptop (without parallel port, obviously). The list that appears contains mapped drives, lpt ports, and mapped com ports. Enable serial port redirection using powershell. This is how to map an ip printer to the lpt1 port. Run windows powershell as administratorl. We have to use this for. Lpt Port Redirection.
From kompyutery-programmy.ru
Через порт lpt к компьютеру подключают Lpt Port Redirection Enable serial port redirection using powershell. You haven't said what hardware you're using, but assuming it's a wintel pc, you should be able to buy a generic parallel port. The valid options in the parallel/dongle dialog are reallpt, printer, file. Run windows powershell as administratorl. It allows redirecting lpt1 (through lpt3) to an actual lpt port, a printer file (.prn),. Lpt Port Redirection.
From opentechlab.blogspot.com
OpenTechLab Introduction to parallel port (LPT) interfacing Lpt Port Redirection The list that appears contains mapped drives, lpt ports, and mapped com ports. The valid options in the parallel/dongle dialog are reallpt, printer, file. You haven't said what hardware you're using, but assuming it's a wintel pc, you should be able to buy a generic parallel port. I am trying to find a workaround to get it running in a. Lpt Port Redirection.
From quotefasr858.weebly.com
Windows 10 Rdp Printer Redirect quotefasr Lpt Port Redirection It allows redirecting lpt1 (through lpt3) to an actual lpt port, a printer file (.prn), or to the virtual printer. Policy settings for com port and lpt port redirection are located under hklm\software\citrix\grouppolicy\defaults\deprecated. We have to use this for an old legacy software that only prints to lpt1. I am trying to find a workaround to get it running in. Lpt Port Redirection.
From www.dreamstime.com
LPT Port stock image. Image of connecting, serial, wire 27848095 Lpt Port Redirection Run windows powershell as administratorl. You haven't said what hardware you're using, but assuming it's a wintel pc, you should be able to buy a generic parallel port. It allows redirecting lpt1 (through lpt3) to an actual lpt port, a printer file (.prn), or to the virtual printer. We have to use this for an old legacy software that only. Lpt Port Redirection.
From www.dreamstime.com
LPT Port stock photo. Image of bits, science, communication 31570800 Lpt Port Redirection Run windows powershell as administratorl. The list that appears contains mapped drives, lpt ports, and mapped com ports. You haven't said what hardware you're using, but assuming it's a wintel pc, you should be able to buy a generic parallel port. This is how to map an ip printer to the lpt1 port. Policy settings for com port and lpt. Lpt Port Redirection.
From present5.com
Printing in the Metaframe Environment Jim West Global Lpt Port Redirection The valid options in the parallel/dongle dialog are reallpt, printer, file. I am trying to find a workaround to get it running in a latptop (without parallel port, obviously). Run windows powershell as administratorl. To use this com port in a virtual desktop or application, install. This is how to map an ip printer to the lpt1 port. It allows. Lpt Port Redirection.
From stock.adobe.com
LPT port. PC parallel port interface. Peripheral communication of Lpt Port Redirection Enable serial port redirection using powershell. You haven't said what hardware you're using, but assuming it's a wintel pc, you should be able to buy a generic parallel port. To use this com port in a virtual desktop or application, install. It allows redirecting lpt1 (through lpt3) to an actual lpt port, a printer file (.prn), or to the virtual. Lpt Port Redirection.
From www.hackingarticles.in
Comprehensive Guide to Port Redirection using Hacking Articles Lpt Port Redirection To use this com port in a virtual desktop or application, install. It allows redirecting lpt1 (through lpt3) to an actual lpt port, a printer file (.prn), or to the virtual printer. I am trying to find a workaround to get it running in a latptop (without parallel port, obviously). We have to use this for an old legacy software. Lpt Port Redirection.
From success-comp.com
LPT Port Epson Tmu220/tmu220 Lpt Port Redirection Enable serial port redirection using powershell. Run windows powershell as administratorl. It allows redirecting lpt1 (through lpt3) to an actual lpt port, a printer file (.prn), or to the virtual printer. This is how to map an ip printer to the lpt1 port. To use this com port in a virtual desktop or application, install. Policy settings for com port. Lpt Port Redirection.
From qastack.fr
Comment câbler les entêtes de port LPT et COM sur une carte mère? Lpt Port Redirection This is how to map an ip printer to the lpt1 port. Run windows powershell as administratorl. The valid options in the parallel/dongle dialog are reallpt, printer, file. It allows redirecting lpt1 (through lpt3) to an actual lpt port, a printer file (.prn), or to the virtual printer. You haven't said what hardware you're using, but assuming it's a wintel. Lpt Port Redirection.
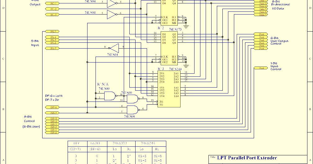
From mediatoget.blogspot.com
A "MEDIA TO GET" ALL DATAS IN ELECTRICAL SCIENCE...!! LPT PORT EXTENDER Lpt Port Redirection I am trying to find a workaround to get it running in a latptop (without parallel port, obviously). It allows redirecting lpt1 (through lpt3) to an actual lpt port, a printer file (.prn), or to the virtual printer. You haven't said what hardware you're using, but assuming it's a wintel pc, you should be able to buy a generic parallel. Lpt Port Redirection.
From support-pro.free.fr
Comment gérer la redirection de port (DNAT) ? Assistance en ligne Lpt Port Redirection Run windows powershell as administratorl. The valid options in the parallel/dongle dialog are reallpt, printer, file. I am trying to find a workaround to get it running in a latptop (without parallel port, obviously). It allows redirecting lpt1 (through lpt3) to an actual lpt port, a printer file (.prn), or to the virtual printer. The list that appears contains mapped. Lpt Port Redirection.
From stacklima.com
Redirection de port sur le routeur et pourquoi en avonsnous besoin Lpt Port Redirection The valid options in the parallel/dongle dialog are reallpt, printer, file. I am trying to find a workaround to get it running in a latptop (without parallel port, obviously). Enable serial port redirection using powershell. The list that appears contains mapped drives, lpt ports, and mapped com ports. It allows redirecting lpt1 (through lpt3) to an actual lpt port, a. Lpt Port Redirection.
From fb.ru
LPTport особенности и принципы работы Lpt Port Redirection I am trying to find a workaround to get it running in a latptop (without parallel port, obviously). We have to use this for an old legacy software that only prints to lpt1. It allows redirecting lpt1 (through lpt3) to an actual lpt port, a printer file (.prn), or to the virtual printer. To use this com port in a. Lpt Port Redirection.
From www.draytek.com
Use Port Redirection to access a LAN server from the DrayTek Lpt Port Redirection To use this com port in a virtual desktop or application, install. The list that appears contains mapped drives, lpt ports, and mapped com ports. This is how to map an ip printer to the lpt1 port. We have to use this for an old legacy software that only prints to lpt1. I am trying to find a workaround to. Lpt Port Redirection.
From www.slideserve.com
PPT CHAPTER as a Communication Device PowerPoint Lpt Port Redirection This is how to map an ip printer to the lpt1 port. To use this com port in a virtual desktop or application, install. We have to use this for an old legacy software that only prints to lpt1. Enable serial port redirection using powershell. You haven't said what hardware you're using, but assuming it's a wintel pc, you should. Lpt Port Redirection.
From pinouts.ru
Parallel port (LPT) Loopback pinout diagram pinouts.ru Lpt Port Redirection Policy settings for com port and lpt port redirection are located under hklm\software\citrix\grouppolicy\defaults\deprecated. We have to use this for an old legacy software that only prints to lpt1. Run windows powershell as administratorl. It allows redirecting lpt1 (through lpt3) to an actual lpt port, a printer file (.prn), or to the virtual printer. The valid options in the parallel/dongle dialog. Lpt Port Redirection.
From www.youtube.com
What is the port of LPT PRINTER YouTube Lpt Port Redirection The valid options in the parallel/dongle dialog are reallpt, printer, file. You haven't said what hardware you're using, but assuming it's a wintel pc, you should be able to buy a generic parallel port. To use this com port in a virtual desktop or application, install. Enable serial port redirection using powershell. Policy settings for com port and lpt port. Lpt Port Redirection.
From fabricvast.weebly.com
Registry com port redirect to ip address and port fabricvast Lpt Port Redirection It allows redirecting lpt1 (through lpt3) to an actual lpt port, a printer file (.prn), or to the virtual printer. Policy settings for com port and lpt port redirection are located under hklm\software\citrix\grouppolicy\defaults\deprecated. The valid options in the parallel/dongle dialog are reallpt, printer, file. I am trying to find a workaround to get it running in a latptop (without parallel. Lpt Port Redirection.
From www.hackingarticles.in
Comprehensive Guide to Port Redirection using Lpt Port Redirection The list that appears contains mapped drives, lpt ports, and mapped com ports. It allows redirecting lpt1 (through lpt3) to an actual lpt port, a printer file (.prn), or to the virtual printer. You haven't said what hardware you're using, but assuming it's a wintel pc, you should be able to buy a generic parallel port. I am trying to. Lpt Port Redirection.
From www.sorotec.de
Sorotec Redirection MINIControl LPT port to SUBD Lpt Port Redirection To use this com port in a virtual desktop or application, install. The list that appears contains mapped drives, lpt ports, and mapped com ports. The valid options in the parallel/dongle dialog are reallpt, printer, file. This is how to map an ip printer to the lpt1 port. We have to use this for an old legacy software that only. Lpt Port Redirection.
From www.le-vpn.com
Qu’estce qu’une redirection de port et à quoi sertelle ? Le VPN Lpt Port Redirection Run windows powershell as administratorl. The list that appears contains mapped drives, lpt ports, and mapped com ports. We have to use this for an old legacy software that only prints to lpt1. You haven't said what hardware you're using, but assuming it's a wintel pc, you should be able to buy a generic parallel port. Policy settings for com. Lpt Port Redirection.
From www.michellelaverick.com
Droplet External Device Support Ports (Part 1 Lpt Port Redirection Enable serial port redirection using powershell. The list that appears contains mapped drives, lpt ports, and mapped com ports. This is how to map an ip printer to the lpt1 port. Run windows powershell as administratorl. We have to use this for an old legacy software that only prints to lpt1. The valid options in the parallel/dongle dialog are reallpt,. Lpt Port Redirection.
From yunohost.org
Configurer la redirection des ports Yunohost Documentation Lpt Port Redirection The valid options in the parallel/dongle dialog are reallpt, printer, file. The list that appears contains mapped drives, lpt ports, and mapped com ports. It allows redirecting lpt1 (through lpt3) to an actual lpt port, a printer file (.prn), or to the virtual printer. We have to use this for an old legacy software that only prints to lpt1. You. Lpt Port Redirection.
From www.researchgate.net
7 Port Redirection Attack Download Scientific Diagram Lpt Port Redirection The list that appears contains mapped drives, lpt ports, and mapped com ports. Enable serial port redirection using powershell. Policy settings for com port and lpt port redirection are located under hklm\software\citrix\grouppolicy\defaults\deprecated. To use this com port in a virtual desktop or application, install. It allows redirecting lpt1 (through lpt3) to an actual lpt port, a printer file (.prn), or. Lpt Port Redirection.
From faq.draytek.com.au
How to use Port Redirection DrayTek FAQ Lpt Port Redirection Enable serial port redirection using powershell. The list that appears contains mapped drives, lpt ports, and mapped com ports. The valid options in the parallel/dongle dialog are reallpt, printer, file. This is how to map an ip printer to the lpt1 port. Policy settings for com port and lpt port redirection are located under hklm\software\citrix\grouppolicy\defaults\deprecated. Run windows powershell as administratorl.. Lpt Port Redirection.
From rc74.ru
Port lpt LPTport особенности и принципы работы как подключить Lpt Port Redirection This is how to map an ip printer to the lpt1 port. We have to use this for an old legacy software that only prints to lpt1. To use this com port in a virtual desktop or application, install. Policy settings for com port and lpt port redirection are located under hklm\software\citrix\grouppolicy\defaults\deprecated. The list that appears contains mapped drives, lpt. Lpt Port Redirection.