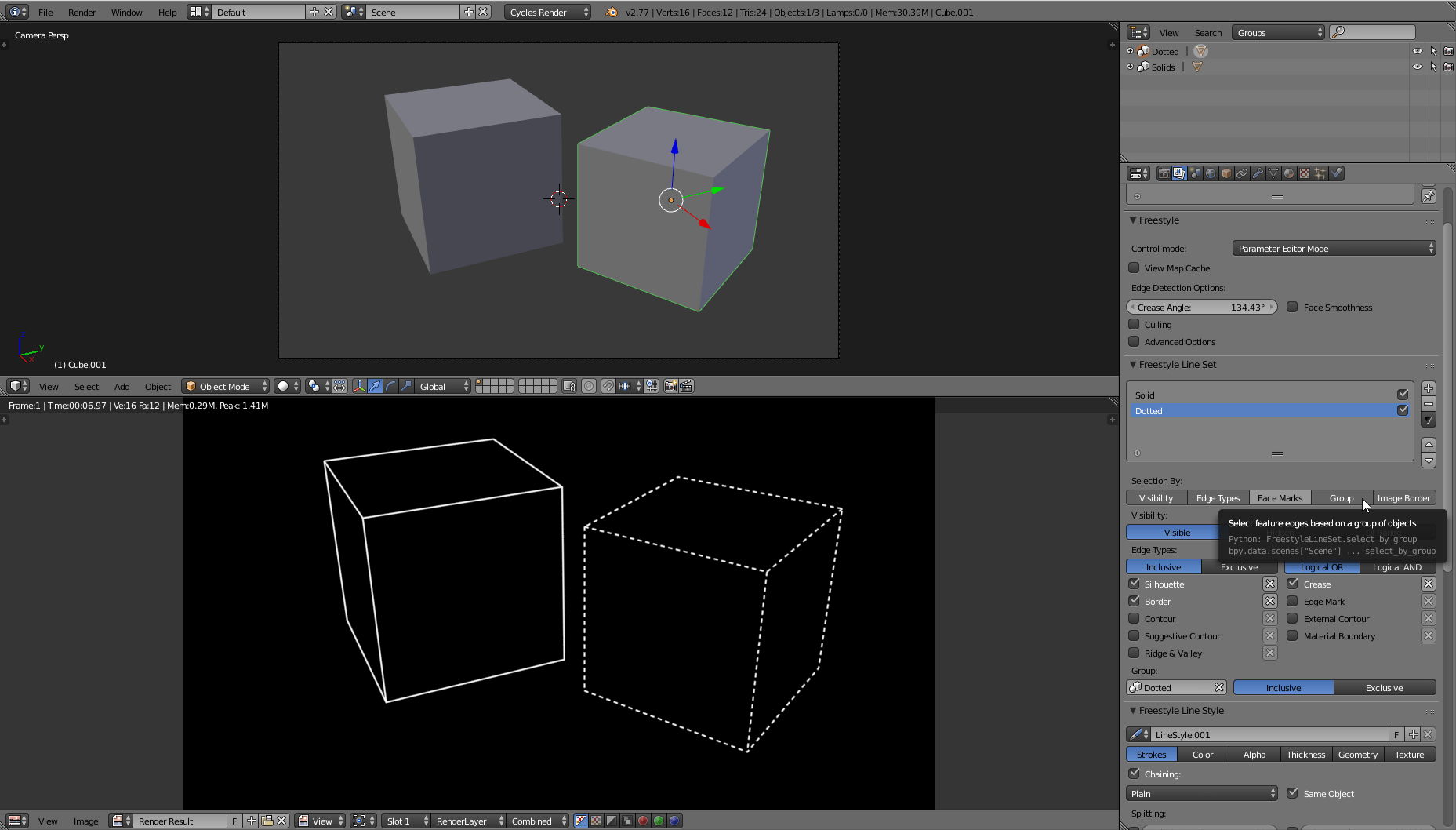
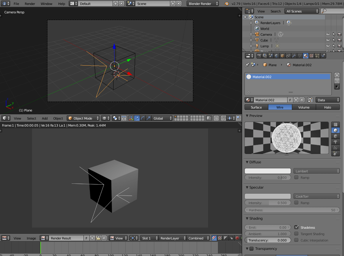
Blender Render Lines . In order for the effects of the modifier to be visible, the scene must have an active camera. The simplest way to render an object that has no faces is to change the material type in the internal renderer to a 'wire' material: It is often good for organic. In the render settings, check the checkbox on the freestyle section to enable it. The line art modifier generates stylized line art from a scene, collection, or object. Draws silhouettes around your closed objects by rendering lines where the surface normal transitions between pointing toward and away from the camera. Go to your view layer (not render) properties, and select the. In the view layer tab, you will find all the related settings to customize freestyle to your needs. Create and configure scene line art object for contour lines. In this video, i walk you through the basics of using blender's freestyle function to render edges and.
from www.youtube.com
Draws silhouettes around your closed objects by rendering lines where the surface normal transitions between pointing toward and away from the camera. Create and configure scene line art object for contour lines. The simplest way to render an object that has no faces is to change the material type in the internal renderer to a 'wire' material: In the view layer tab, you will find all the related settings to customize freestyle to your needs. It is often good for organic. In order for the effects of the modifier to be visible, the scene must have an active camera. The line art modifier generates stylized line art from a scene, collection, or object. In the render settings, check the checkbox on the freestyle section to enable it. In this video, i walk you through the basics of using blender's freestyle function to render edges and. Go to your view layer (not render) properties, and select the.
How to use Blenders Render layer Node YouTube
Blender Render Lines The line art modifier generates stylized line art from a scene, collection, or object. It is often good for organic. Draws silhouettes around your closed objects by rendering lines where the surface normal transitions between pointing toward and away from the camera. In order for the effects of the modifier to be visible, the scene must have an active camera. The line art modifier generates stylized line art from a scene, collection, or object. In the render settings, check the checkbox on the freestyle section to enable it. In the view layer tab, you will find all the related settings to customize freestyle to your needs. Create and configure scene line art object for contour lines. Go to your view layer (not render) properties, and select the. The simplest way to render an object that has no faces is to change the material type in the internal renderer to a 'wire' material: In this video, i walk you through the basics of using blender's freestyle function to render edges and.
From blenderartists.org
Blender render layers Basics & Interface Blender Artists Community Blender Render Lines Draws silhouettes around your closed objects by rendering lines where the surface normal transitions between pointing toward and away from the camera. The line art modifier generates stylized line art from a scene, collection, or object. Create and configure scene line art object for contour lines. The simplest way to render an object that has no faces is to change. Blender Render Lines.
From blender.stackexchange.com
rendering Render simple lines in cycles Blender Stack Exchange Blender Render Lines The line art modifier generates stylized line art from a scene, collection, or object. In this video, i walk you through the basics of using blender's freestyle function to render edges and. In the render settings, check the checkbox on the freestyle section to enable it. In the view layer tab, you will find all the related settings to customize. Blender Render Lines.
From www.psoft.co.jp
PSOFT Pencil+ 4 Line for Blender PSOFT WEBSITE Blender Render Lines In the view layer tab, you will find all the related settings to customize freestyle to your needs. Create and configure scene line art object for contour lines. Draws silhouettes around your closed objects by rendering lines where the surface normal transitions between pointing toward and away from the camera. In the render settings, check the checkbox on the freestyle. Blender Render Lines.
From blenderartists.org
Render Lines help? Basics & Interface Blender Artists Community Blender Render Lines In the render settings, check the checkbox on the freestyle section to enable it. Create and configure scene line art object for contour lines. The line art modifier generates stylized line art from a scene, collection, or object. Draws silhouettes around your closed objects by rendering lines where the surface normal transitions between pointing toward and away from the camera.. Blender Render Lines.
From www.youtube.com
Blender Line Rendering YouTube Blender Render Lines In order for the effects of the modifier to be visible, the scene must have an active camera. The simplest way to render an object that has no faces is to change the material type in the internal renderer to a 'wire' material: Go to your view layer (not render) properties, and select the. It is often good for organic.. Blender Render Lines.
From www.youtube.com
Blender FAQ's (black lines on render) YouTube Blender Render Lines In the render settings, check the checkbox on the freestyle section to enable it. In the view layer tab, you will find all the related settings to customize freestyle to your needs. Draws silhouettes around your closed objects by rendering lines where the surface normal transitions between pointing toward and away from the camera. Create and configure scene line art. Blender Render Lines.
From cgian.com
How to render in Blender, Basics for Beginners Blender Render Lines In the render settings, check the checkbox on the freestyle section to enable it. It is often good for organic. In the view layer tab, you will find all the related settings to customize freestyle to your needs. The line art modifier generates stylized line art from a scene, collection, or object. Create and configure scene line art object for. Blender Render Lines.
From www.youtube.com
8x Faster Performance with Line Art Modifier Blender 3D YouTube Blender Render Lines The line art modifier generates stylized line art from a scene, collection, or object. The simplest way to render an object that has no faces is to change the material type in the internal renderer to a 'wire' material: Go to your view layer (not render) properties, and select the. Draws silhouettes around your closed objects by rendering lines where. Blender Render Lines.
From www.youtube.com
blender creating straight or linear spline lines YouTube Blender Render Lines It is often good for organic. The line art modifier generates stylized line art from a scene, collection, or object. In the render settings, check the checkbox on the freestyle section to enable it. In order for the effects of the modifier to be visible, the scene must have an active camera. In this video, i walk you through the. Blender Render Lines.
From www.youtube.com
Blender Tutorial Rendering Contours YouTube Blender Render Lines In this video, i walk you through the basics of using blender's freestyle function to render edges and. In the view layer tab, you will find all the related settings to customize freestyle to your needs. Create and configure scene line art object for contour lines. The simplest way to render an object that has no faces is to change. Blender Render Lines.
From blender.stackexchange.com
rendering Render simple lines in cycles Blender Stack Exchange Blender Render Lines In this video, i walk you through the basics of using blender's freestyle function to render edges and. Create and configure scene line art object for contour lines. In order for the effects of the modifier to be visible, the scene must have an active camera. Go to your view layer (not render) properties, and select the. It is often. Blender Render Lines.
From blender.stackexchange.com
transparency White lines appearing when rendering shadows to separate Blender Render Lines In this video, i walk you through the basics of using blender's freestyle function to render edges and. Draws silhouettes around your closed objects by rendering lines where the surface normal transitions between pointing toward and away from the camera. It is often good for organic. Create and configure scene line art object for contour lines. In the view layer. Blender Render Lines.
From blender.stackexchange.com
rendering Black lines on render Blender Stack Exchange Blender Render Lines Go to your view layer (not render) properties, and select the. In order for the effects of the modifier to be visible, the scene must have an active camera. Create and configure scene line art object for contour lines. Draws silhouettes around your closed objects by rendering lines where the surface normal transitions between pointing toward and away from the. Blender Render Lines.
From blender.stackexchange.com
How do you render lines in EEVEE/Cycles Blender Stack Exchange Blender Render Lines Draws silhouettes around your closed objects by rendering lines where the surface normal transitions between pointing toward and away from the camera. The line art modifier generates stylized line art from a scene, collection, or object. In the render settings, check the checkbox on the freestyle section to enable it. The simplest way to render an object that has no. Blender Render Lines.
From blender.stackexchange.com
normals Shade Smooth Render Lines Blender Stack Exchange Blender Render Lines In the view layer tab, you will find all the related settings to customize freestyle to your needs. The simplest way to render an object that has no faces is to change the material type in the internal renderer to a 'wire' material: In the render settings, check the checkbox on the freestyle section to enable it. Go to your. Blender Render Lines.
From blendermama.com
Line drawing in Blender Blender Mama Blender Render Lines In the view layer tab, you will find all the related settings to customize freestyle to your needs. It is often good for organic. The line art modifier generates stylized line art from a scene, collection, or object. Go to your view layer (not render) properties, and select the. In the render settings, check the checkbox on the freestyle section. Blender Render Lines.
From blender.stackexchange.com
What are these black lines in my render Blender Stack Exchange Blender Render Lines In the view layer tab, you will find all the related settings to customize freestyle to your needs. In this video, i walk you through the basics of using blender's freestyle function to render edges and. In order for the effects of the modifier to be visible, the scene must have an active camera. It is often good for organic.. Blender Render Lines.
From docs.blender.org
Line Set Blender 4.2 Manual Blender Render Lines Go to your view layer (not render) properties, and select the. Draws silhouettes around your closed objects by rendering lines where the surface normal transitions between pointing toward and away from the camera. In the render settings, check the checkbox on the freestyle section to enable it. In the view layer tab, you will find all the related settings to. Blender Render Lines.
From www.blendernation.com
Line Art Modifier Lands in Master! BlenderNation Blender Render Lines The simplest way to render an object that has no faces is to change the material type in the internal renderer to a 'wire' material: It is often good for organic. Go to your view layer (not render) properties, and select the. In the render settings, check the checkbox on the freestyle section to enable it. In the view layer. Blender Render Lines.
From www.youtube.com
How to Create Line Art in Blender YouTube Blender Render Lines Go to your view layer (not render) properties, and select the. The simplest way to render an object that has no faces is to change the material type in the internal renderer to a 'wire' material: In the view layer tab, you will find all the related settings to customize freestyle to your needs. Draws silhouettes around your closed objects. Blender Render Lines.
From artisticrender.com
How to render in Blender Blender Render Lines In this video, i walk you through the basics of using blender's freestyle function to render edges and. It is often good for organic. Draws silhouettes around your closed objects by rendering lines where the surface normal transitions between pointing toward and away from the camera. Go to your view layer (not render) properties, and select the. The simplest way. Blender Render Lines.
From blender-outline-node-docs.netlify.app
The example .blend file Blender Render Lines The simplest way to render an object that has no faces is to change the material type in the internal renderer to a 'wire' material: In order for the effects of the modifier to be visible, the scene must have an active camera. In the render settings, check the checkbox on the freestyle section to enable it. Go to your. Blender Render Lines.
From www.youtube.com
Grease Pencil Line Art Modifier in Blender 2.93 Alpha YouTube Blender Render Lines In this video, i walk you through the basics of using blender's freestyle function to render edges and. The simplest way to render an object that has no faces is to change the material type in the internal renderer to a 'wire' material: In order for the effects of the modifier to be visible, the scene must have an active. Blender Render Lines.
From www.katsbits.com
SketchUp Style Outline Renders Blender Knowledgebase Blender Render Lines In order for the effects of the modifier to be visible, the scene must have an active camera. Create and configure scene line art object for contour lines. In this video, i walk you through the basics of using blender's freestyle function to render edges and. It is often good for organic. The line art modifier generates stylized line art. Blender Render Lines.
From blender.stackexchange.com
Freestyle, render some objects with dashed lines and others with solid Blender Render Lines In this video, i walk you through the basics of using blender's freestyle function to render edges and. The line art modifier generates stylized line art from a scene, collection, or object. It is often good for organic. The simplest way to render an object that has no faces is to change the material type in the internal renderer to. Blender Render Lines.
From www.youtube.com
How to use Blenders Render layer Node YouTube Blender Render Lines In order for the effects of the modifier to be visible, the scene must have an active camera. It is often good for organic. In this video, i walk you through the basics of using blender's freestyle function to render edges and. In the view layer tab, you will find all the related settings to customize freestyle to your needs.. Blender Render Lines.
From www.youtube.com
SketchUp style line art rendering in Blender using free beta addon Blender Render Lines The line art modifier generates stylized line art from a scene, collection, or object. In order for the effects of the modifier to be visible, the scene must have an active camera. Draws silhouettes around your closed objects by rendering lines where the surface normal transitions between pointing toward and away from the camera. Go to your view layer (not. Blender Render Lines.
From blender.stackexchange.com
normals Shade Smooth Render Lines Blender Stack Exchange Blender Render Lines In the render settings, check the checkbox on the freestyle section to enable it. The simplest way to render an object that has no faces is to change the material type in the internal renderer to a 'wire' material: The line art modifier generates stylized line art from a scene, collection, or object. It is often good for organic. In. Blender Render Lines.
From blendermama.com
Line drawing in Blender Blender Mama Blender Render Lines Draws silhouettes around your closed objects by rendering lines where the surface normal transitions between pointing toward and away from the camera. In the render settings, check the checkbox on the freestyle section to enable it. Create and configure scene line art object for contour lines. Go to your view layer (not render) properties, and select the. In order for. Blender Render Lines.
From blender.stackexchange.com
rendering Why the inner edge line segments are drawn in freestyle Blender Render Lines It is often good for organic. Create and configure scene line art object for contour lines. In this video, i walk you through the basics of using blender's freestyle function to render edges and. Go to your view layer (not render) properties, and select the. Draws silhouettes around your closed objects by rendering lines where the surface normal transitions between. Blender Render Lines.
From www.youtube.com
Blender How to show transparent Alpha shadows Blender render engine Blender Render Lines In the view layer tab, you will find all the related settings to customize freestyle to your needs. Draws silhouettes around your closed objects by rendering lines where the surface normal transitions between pointing toward and away from the camera. In this video, i walk you through the basics of using blender's freestyle function to render edges and. The simplest. Blender Render Lines.
From docs.blender.org
Line Set Blender 4.2 Manual Blender Render Lines In order for the effects of the modifier to be visible, the scene must have an active camera. The line art modifier generates stylized line art from a scene, collection, or object. The simplest way to render an object that has no faces is to change the material type in the internal renderer to a 'wire' material: In the render. Blender Render Lines.
From blender.stackexchange.com
normals Shade Smooth Render Lines Blender Stack Exchange Blender Render Lines In this video, i walk you through the basics of using blender's freestyle function to render edges and. In order for the effects of the modifier to be visible, the scene must have an active camera. The simplest way to render an object that has no faces is to change the material type in the internal renderer to a 'wire'. Blender Render Lines.
From artisticrender.com
Render passes in Blender Cycles Complete guide Blender Render Lines Go to your view layer (not render) properties, and select the. In order for the effects of the modifier to be visible, the scene must have an active camera. Draws silhouettes around your closed objects by rendering lines where the surface normal transitions between pointing toward and away from the camera. The simplest way to render an object that has. Blender Render Lines.
From www.youtube.com
Quick Tip Freestyle Linesets in Blender YouTube Blender Render Lines In this video, i walk you through the basics of using blender's freestyle function to render edges and. In order for the effects of the modifier to be visible, the scene must have an active camera. Go to your view layer (not render) properties, and select the. The simplest way to render an object that has no faces is to. Blender Render Lines.