Comparator Operational Amplifier . An op amp comparator is a circuit that uses an operational amplifier to compare two voltages. Our comparator has a high state potential of 13.5 v, and a low state potential of. A comparator has two output states: In other words, it is a digital, logical output. It functions by comparing two voltages and outputting a high. A comparator circuit compares two voltages and outputs either a 1 (the voltage at the plus side; Vdd in the illustration) or a 0 (the voltage at the.
from www.biophlox.com
In other words, it is a digital, logical output. An op amp comparator is a circuit that uses an operational amplifier to compare two voltages. It functions by comparing two voltages and outputting a high. Vdd in the illustration) or a 0 (the voltage at the. Our comparator has a high state potential of 13.5 v, and a low state potential of. A comparator has two output states: A comparator circuit compares two voltages and outputs either a 1 (the voltage at the plus side;
Buy Operational Amplifier As Voltage Comparator Trainer Kit get price
Comparator Operational Amplifier A comparator circuit compares two voltages and outputs either a 1 (the voltage at the plus side; It functions by comparing two voltages and outputting a high. An op amp comparator is a circuit that uses an operational amplifier to compare two voltages. A comparator has two output states: In other words, it is a digital, logical output. Our comparator has a high state potential of 13.5 v, and a low state potential of. Vdd in the illustration) or a 0 (the voltage at the. A comparator circuit compares two voltages and outputs either a 1 (the voltage at the plus side;
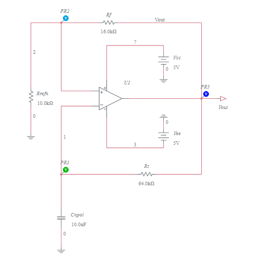
From www.monolithicpower.com
Operational Amplifier Basics, Types and Uses Article MPS Comparator Operational Amplifier Our comparator has a high state potential of 13.5 v, and a low state potential of. It functions by comparing two voltages and outputting a high. In other words, it is a digital, logical output. A comparator circuit compares two voltages and outputs either a 1 (the voltage at the plus side; An op amp comparator is a circuit that. Comparator Operational Amplifier.
From www.circuitbread.com
How an Opamp Comparator Works Electronics Tutorials CircuitBread Comparator Operational Amplifier It functions by comparing two voltages and outputting a high. In other words, it is a digital, logical output. Our comparator has a high state potential of 13.5 v, and a low state potential of. A comparator has two output states: Vdd in the illustration) or a 0 (the voltage at the. A comparator circuit compares two voltages and outputs. Comparator Operational Amplifier.
From www.studypool.com
SOLUTION Operational amplifier applications comparator circuits Comparator Operational Amplifier Our comparator has a high state potential of 13.5 v, and a low state potential of. An op amp comparator is a circuit that uses an operational amplifier to compare two voltages. A comparator circuit compares two voltages and outputs either a 1 (the voltage at the plus side; A comparator has two output states: It functions by comparing two. Comparator Operational Amplifier.
From electronics.stackexchange.com
operational amplifier Best way to create LED logic using differential Comparator Operational Amplifier A comparator has two output states: An op amp comparator is a circuit that uses an operational amplifier to compare two voltages. It functions by comparing two voltages and outputting a high. A comparator circuit compares two voltages and outputs either a 1 (the voltage at the plus side; In other words, it is a digital, logical output. Our comparator. Comparator Operational Amplifier.
From www.pinterest.com
Basic OpAmp Configurations Cheat Sheet Configuration, Basic Comparator Operational Amplifier A comparator circuit compares two voltages and outputs either a 1 (the voltage at the plus side; It functions by comparing two voltages and outputting a high. An op amp comparator is a circuit that uses an operational amplifier to compare two voltages. Our comparator has a high state potential of 13.5 v, and a low state potential of. A. Comparator Operational Amplifier.
From www.biophlox.com
Buy Operational Amplifier As Voltage Comparator Trainer Kit get price Comparator Operational Amplifier Vdd in the illustration) or a 0 (the voltage at the. A comparator has two output states: Our comparator has a high state potential of 13.5 v, and a low state potential of. An op amp comparator is a circuit that uses an operational amplifier to compare two voltages. In other words, it is a digital, logical output. It functions. Comparator Operational Amplifier.
From www.youtube.com
How an Operational Amplifier functions as Comparator Proteus Comparator Operational Amplifier An op amp comparator is a circuit that uses an operational amplifier to compare two voltages. Vdd in the illustration) or a 0 (the voltage at the. Our comparator has a high state potential of 13.5 v, and a low state potential of. A comparator circuit compares two voltages and outputs either a 1 (the voltage at the plus side;. Comparator Operational Amplifier.
From mungfali.com
Difference Op Amp Comparator Operational Amplifier A comparator has two output states: It functions by comparing two voltages and outputting a high. Vdd in the illustration) or a 0 (the voltage at the. Our comparator has a high state potential of 13.5 v, and a low state potential of. An op amp comparator is a circuit that uses an operational amplifier to compare two voltages. In. Comparator Operational Amplifier.
From www.st.com
RadHard Op Amps and Comparators STMicroelectronics Comparator Operational Amplifier Our comparator has a high state potential of 13.5 v, and a low state potential of. In other words, it is a digital, logical output. A comparator circuit compares two voltages and outputs either a 1 (the voltage at the plus side; Vdd in the illustration) or a 0 (the voltage at the. It functions by comparing two voltages and. Comparator Operational Amplifier.
From www.multisim.com
Comparator / Operational Amplifier Monostable Multivibrator Multisim Live Comparator Operational Amplifier A comparator has two output states: Our comparator has a high state potential of 13.5 v, and a low state potential of. In other words, it is a digital, logical output. A comparator circuit compares two voltages and outputs either a 1 (the voltage at the plus side; It functions by comparing two voltages and outputting a high. An op. Comparator Operational Amplifier.
From projectiot123.com
op amp as a comparator projectiot123 Technology Information site Comparator Operational Amplifier Vdd in the illustration) or a 0 (the voltage at the. In other words, it is a digital, logical output. It functions by comparing two voltages and outputting a high. Our comparator has a high state potential of 13.5 v, and a low state potential of. An op amp comparator is a circuit that uses an operational amplifier to compare. Comparator Operational Amplifier.
From www.youtube.com
Inverting op amp comparator circuit using LM358 operational amplifier Comparator Operational Amplifier Vdd in the illustration) or a 0 (the voltage at the. An op amp comparator is a circuit that uses an operational amplifier to compare two voltages. A comparator has two output states: A comparator circuit compares two voltages and outputs either a 1 (the voltage at the plus side; In other words, it is a digital, logical output. Our. Comparator Operational Amplifier.
From electronics.stackexchange.com
operational amplifier How do you use opamps in a design in LTspice Comparator Operational Amplifier A comparator circuit compares two voltages and outputs either a 1 (the voltage at the plus side; It functions by comparing two voltages and outputting a high. A comparator has two output states: An op amp comparator is a circuit that uses an operational amplifier to compare two voltages. Vdd in the illustration) or a 0 (the voltage at the.. Comparator Operational Amplifier.
From eeecommunity.blogspot.com
All Basic Operational Amplifier Configurations EEE COMMUNITY Comparator Operational Amplifier It functions by comparing two voltages and outputting a high. Our comparator has a high state potential of 13.5 v, and a low state potential of. In other words, it is a digital, logical output. A comparator has two output states: Vdd in the illustration) or a 0 (the voltage at the. A comparator circuit compares two voltages and outputs. Comparator Operational Amplifier.
From www.circuitdiagram.co
Non Inverting Comparator Circuit Diagram Circuit Diagram Comparator Operational Amplifier A comparator has two output states: In other words, it is a digital, logical output. A comparator circuit compares two voltages and outputs either a 1 (the voltage at the plus side; An op amp comparator is a circuit that uses an operational amplifier to compare two voltages. Our comparator has a high state potential of 13.5 v, and a. Comparator Operational Amplifier.
From www.youtube.com
Comparator Operational Amplifier Basic Circuits 16 Electronics Comparator Operational Amplifier It functions by comparing two voltages and outputting a high. In other words, it is a digital, logical output. Vdd in the illustration) or a 0 (the voltage at the. Our comparator has a high state potential of 13.5 v, and a low state potential of. A comparator has two output states: A comparator circuit compares two voltages and outputs. Comparator Operational Amplifier.
From www.allaboutcircuits.com
The OpAmp Voltage Comparator Circuit Video Tutorial Comparator Operational Amplifier Vdd in the illustration) or a 0 (the voltage at the. It functions by comparing two voltages and outputting a high. Our comparator has a high state potential of 13.5 v, and a low state potential of. A comparator has two output states: In other words, it is a digital, logical output. An op amp comparator is a circuit that. Comparator Operational Amplifier.
From www.multisim.com
Single/DualSupply Comparator / Operational Amplifier RC Astable Comparator Operational Amplifier A comparator circuit compares two voltages and outputs either a 1 (the voltage at the plus side; In other words, it is a digital, logical output. A comparator has two output states: An op amp comparator is a circuit that uses an operational amplifier to compare two voltages. Vdd in the illustration) or a 0 (the voltage at the. Our. Comparator Operational Amplifier.
From www.electronics-lab.com
What is the role of a comparator in electronic circuits, and how does Comparator Operational Amplifier Vdd in the illustration) or a 0 (the voltage at the. It functions by comparing two voltages and outputting a high. A comparator has two output states: In other words, it is a digital, logical output. A comparator circuit compares two voltages and outputs either a 1 (the voltage at the plus side; Our comparator has a high state potential. Comparator Operational Amplifier.
From mavink.com
Comparator Circuit Using Op Amp Comparator Operational Amplifier A comparator has two output states: It functions by comparing two voltages and outputting a high. An op amp comparator is a circuit that uses an operational amplifier to compare two voltages. A comparator circuit compares two voltages and outputs either a 1 (the voltage at the plus side; Vdd in the illustration) or a 0 (the voltage at the.. Comparator Operational Amplifier.
From www.monolithicpower.com
Operational Amplifier Basics, Types and Uses Article MPS Comparator Operational Amplifier In other words, it is a digital, logical output. It functions by comparing two voltages and outputting a high. Our comparator has a high state potential of 13.5 v, and a low state potential of. A comparator circuit compares two voltages and outputs either a 1 (the voltage at the plus side; Vdd in the illustration) or a 0 (the. Comparator Operational Amplifier.
From electronicspices.com
Buy LM393 Low offset voltage dual comparator operational amplifier 8 Comparator Operational Amplifier A comparator has two output states: It functions by comparing two voltages and outputting a high. A comparator circuit compares two voltages and outputs either a 1 (the voltage at the plus side; In other words, it is a digital, logical output. Our comparator has a high state potential of 13.5 v, and a low state potential of. An op. Comparator Operational Amplifier.
From www.hackatronic.com
What is operational amplifier? basics concepts » Hackatronic Comparator Operational Amplifier A comparator circuit compares two voltages and outputs either a 1 (the voltage at the plus side; It functions by comparing two voltages and outputting a high. In other words, it is a digital, logical output. A comparator has two output states: An op amp comparator is a circuit that uses an operational amplifier to compare two voltages. Our comparator. Comparator Operational Amplifier.
From cetozlrz.blob.core.windows.net
Comparator Vs Operational Amplifier at Amy Erickson blog Comparator Operational Amplifier It functions by comparing two voltages and outputting a high. Our comparator has a high state potential of 13.5 v, and a low state potential of. In other words, it is a digital, logical output. Vdd in the illustration) or a 0 (the voltage at the. A comparator has two output states: An op amp comparator is a circuit that. Comparator Operational Amplifier.
From electronicseternit.wixsite.com
Comparator Operational Amplifiers Comparator Operational Amplifier An op amp comparator is a circuit that uses an operational amplifier to compare two voltages. In other words, it is a digital, logical output. A comparator circuit compares two voltages and outputs either a 1 (the voltage at the plus side; Vdd in the illustration) or a 0 (the voltage at the. It functions by comparing two voltages and. Comparator Operational Amplifier.
From slidetodoc.com
OpAmps 1 Purpose Comparator Amplifier An OpAmp can Comparator Operational Amplifier Vdd in the illustration) or a 0 (the voltage at the. An op amp comparator is a circuit that uses an operational amplifier to compare two voltages. A comparator circuit compares two voltages and outputs either a 1 (the voltage at the plus side; It functions by comparing two voltages and outputting a high. A comparator has two output states:. Comparator Operational Amplifier.
From itecnotes.com
Electronic Problems while using opamp as a comparator on a single Comparator Operational Amplifier An op amp comparator is a circuit that uses an operational amplifier to compare two voltages. A comparator circuit compares two voltages and outputs either a 1 (the voltage at the plus side; A comparator has two output states: It functions by comparing two voltages and outputting a high. In other words, it is a digital, logical output. Vdd in. Comparator Operational Amplifier.
From www.youtube.com
Use of Operational Amplifier as a Comparator Comparator mode of Comparator Operational Amplifier It functions by comparing two voltages and outputting a high. An op amp comparator is a circuit that uses an operational amplifier to compare two voltages. Vdd in the illustration) or a 0 (the voltage at the. In other words, it is a digital, logical output. A comparator circuit compares two voltages and outputs either a 1 (the voltage at. Comparator Operational Amplifier.
From www.chegg.com
Solved In the op amp comparator circuit shown, show that Comparator Operational Amplifier In other words, it is a digital, logical output. Our comparator has a high state potential of 13.5 v, and a low state potential of. Vdd in the illustration) or a 0 (the voltage at the. An op amp comparator is a circuit that uses an operational amplifier to compare two voltages. A comparator circuit compares two voltages and outputs. Comparator Operational Amplifier.
From www.slideserve.com
PPT Operational Amplifier (opamp) PowerPoint Presentation, free Comparator Operational Amplifier It functions by comparing two voltages and outputting a high. An op amp comparator is a circuit that uses an operational amplifier to compare two voltages. A comparator has two output states: Our comparator has a high state potential of 13.5 v, and a low state potential of. In other words, it is a digital, logical output. Vdd in the. Comparator Operational Amplifier.
From www.multisim.com
Comparator / Operational Amplifier RC Astable Multivibrator Comparator Operational Amplifier An op amp comparator is a circuit that uses an operational amplifier to compare two voltages. Vdd in the illustration) or a 0 (the voltage at the. A comparator has two output states: It functions by comparing two voltages and outputting a high. In other words, it is a digital, logical output. A comparator circuit compares two voltages and outputs. Comparator Operational Amplifier.
From www.youtube.com
19 Operational Amplifier Comparator YouTube Comparator Operational Amplifier Vdd in the illustration) or a 0 (the voltage at the. In other words, it is a digital, logical output. Our comparator has a high state potential of 13.5 v, and a low state potential of. A comparator has two output states: An op amp comparator is a circuit that uses an operational amplifier to compare two voltages. A comparator. Comparator Operational Amplifier.
From electronics.stackexchange.com
Operational amplifier as a comparator at high frequency Electrical Comparator Operational Amplifier In other words, it is a digital, logical output. Vdd in the illustration) or a 0 (the voltage at the. It functions by comparing two voltages and outputting a high. An op amp comparator is a circuit that uses an operational amplifier to compare two voltages. A comparator has two output states: A comparator circuit compares two voltages and outputs. Comparator Operational Amplifier.
From itecnotes.com
Operational Amplifier as HighFrequency Comparator Valuable Tech Notes Comparator Operational Amplifier Our comparator has a high state potential of 13.5 v, and a low state potential of. In other words, it is a digital, logical output. A comparator circuit compares two voltages and outputs either a 1 (the voltage at the plus side; It functions by comparing two voltages and outputting a high. An op amp comparator is a circuit that. Comparator Operational Amplifier.
From community.cadence.com
ideal op amp comparator settings RF Design Cadence Technology Comparator Operational Amplifier A comparator circuit compares two voltages and outputs either a 1 (the voltage at the plus side; Our comparator has a high state potential of 13.5 v, and a low state potential of. Vdd in the illustration) or a 0 (the voltage at the. It functions by comparing two voltages and outputting a high. An op amp comparator is a. Comparator Operational Amplifier.