Blender Remove Duplicate Materials . Install the zip as usual via preferences. I figured out a way to do it on my own. Remove unused materials from objects with options to assign a new material or an existing material to objects without a material. First i found all objects that used the same textures, then used ctrl+l to link the materials. For example, it could be mat.004 in the list mat, mat.001, mat.002, etc. Then select the material specials menu > clean. Pick the material slot in your object materials that is the one you like. Three ways to remove unused or duplicate materials in blender 3.0 two important scenarios :1. Here is my scripted solution. In this tutorial, we have discussed how to remove unused duplicate materials in blender. By enabling auto rename/replace it will find. You can select a specific material base name (such as mymaterial) to find duplicates of (mymaterial.001 etc).
from www.9to5software.com
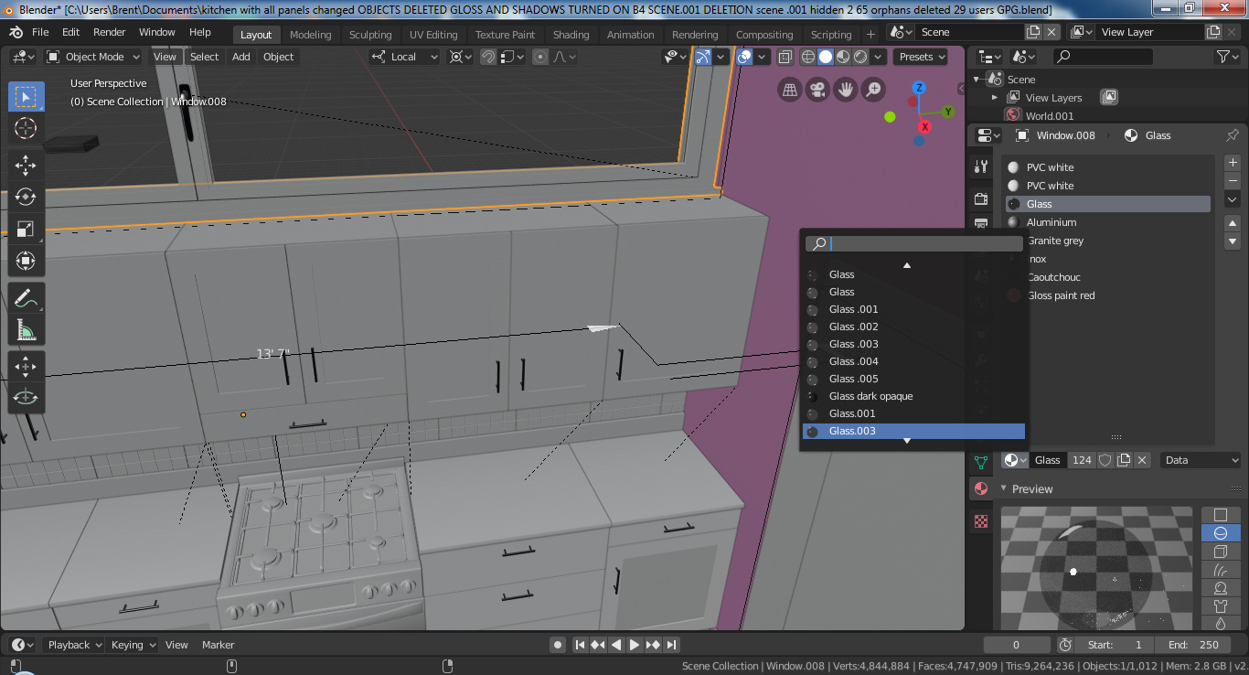
Three ways to remove unused or duplicate materials in blender 3.0 two important scenarios :1. In this tutorial, we have discussed how to remove unused duplicate materials in blender. Install the zip as usual via preferences. I figured out a way to do it on my own. Here is my scripted solution. Remove unused materials from objects with options to assign a new material or an existing material to objects without a material. For example, it could be mat.004 in the list mat, mat.001, mat.002, etc. Then select the material specials menu > clean. You can select a specific material base name (such as mymaterial) to find duplicates of (mymaterial.001 etc). By enabling auto rename/replace it will find.
How to delete a material in Blender?
Blender Remove Duplicate Materials By enabling auto rename/replace it will find. Remove unused materials from objects with options to assign a new material or an existing material to objects without a material. Three ways to remove unused or duplicate materials in blender 3.0 two important scenarios :1. For example, it could be mat.004 in the list mat, mat.001, mat.002, etc. By enabling auto rename/replace it will find. Here is my scripted solution. You can select a specific material base name (such as mymaterial) to find duplicates of (mymaterial.001 etc). Then select the material specials menu > clean. First i found all objects that used the same textures, then used ctrl+l to link the materials. I figured out a way to do it on my own. Install the zip as usual via preferences. Pick the material slot in your object materials that is the one you like. In this tutorial, we have discussed how to remove unused duplicate materials in blender.
From www.youtube.com
How to Delete Blender unused Materials & Particles Blender Quick Blender Remove Duplicate Materials I figured out a way to do it on my own. Here is my scripted solution. Remove unused materials from objects with options to assign a new material or an existing material to objects without a material. Install the zip as usual via preferences. Then select the material specials menu > clean. For example, it could be mat.004 in the. Blender Remove Duplicate Materials.
From www.youtube.com
Blender Tutorial How to Remove Duplicate or Extra Vertices in Blender Blender Remove Duplicate Materials Install the zip as usual via preferences. By enabling auto rename/replace it will find. Here is my scripted solution. You can select a specific material base name (such as mymaterial) to find duplicates of (mymaterial.001 etc). First i found all objects that used the same textures, then used ctrl+l to link the materials. Three ways to remove unused or duplicate. Blender Remove Duplicate Materials.
From www.youtube.com
Delete unused materials BLENDER 2.8 YouTube Blender Remove Duplicate Materials For example, it could be mat.004 in the list mat, mat.001, mat.002, etc. In this tutorial, we have discussed how to remove unused duplicate materials in blender. Then select the material specials menu > clean. Install the zip as usual via preferences. Here is my scripted solution. You can select a specific material base name (such as mymaterial) to find. Blender Remove Duplicate Materials.
From www.youtube.com
Blender How To Delete Material Tutorial YouTube Blender Remove Duplicate Materials Three ways to remove unused or duplicate materials in blender 3.0 two important scenarios :1. Here is my scripted solution. First i found all objects that used the same textures, then used ctrl+l to link the materials. In this tutorial, we have discussed how to remove unused duplicate materials in blender. You can select a specific material base name (such. Blender Remove Duplicate Materials.
From gamedevtraum.com
{ How to REMOVE DUPLICATED VERTICES in Blender } Blender Remove Duplicate Materials Here is my scripted solution. Remove unused materials from objects with options to assign a new material or an existing material to objects without a material. I figured out a way to do it on my own. Then select the material specials menu > clean. By enabling auto rename/replace it will find. Install the zip as usual via preferences. You. Blender Remove Duplicate Materials.
From cristor.dz
aparat de ras electric Spania neîndemânatic how to duplicate image in Blender Remove Duplicate Materials Here is my scripted solution. Pick the material slot in your object materials that is the one you like. Install the zip as usual via preferences. For example, it could be mat.004 in the list mat, mat.001, mat.002, etc. I figured out a way to do it on my own. Three ways to remove unused or duplicate materials in blender. Blender Remove Duplicate Materials.
From draggett58562.blogspot.com
Seriously! 14+ List About Blender Remove Duplicate Vertices They Did Blender Remove Duplicate Materials Remove unused materials from objects with options to assign a new material or an existing material to objects without a material. First i found all objects that used the same textures, then used ctrl+l to link the materials. In this tutorial, we have discussed how to remove unused duplicate materials in blender. For example, it could be mat.004 in the. Blender Remove Duplicate Materials.
From www.youtube.com
How to REMOVE DUPLICATE VERTICES in Blender merging them by DISTANCE Blender Remove Duplicate Materials Pick the material slot in your object materials that is the one you like. For example, it could be mat.004 in the list mat, mat.001, mat.002, etc. Here is my scripted solution. By enabling auto rename/replace it will find. First i found all objects that used the same textures, then used ctrl+l to link the materials. Install the zip as. Blender Remove Duplicate Materials.
From blenderartists.org
UV map editing removing duplicate mappings Materials and Textures Blender Remove Duplicate Materials Then select the material specials menu > clean. Here is my scripted solution. In this tutorial, we have discussed how to remove unused duplicate materials in blender. For example, it could be mat.004 in the list mat, mat.001, mat.002, etc. You can select a specific material base name (such as mymaterial) to find duplicates of (mymaterial.001 etc). Remove unused materials. Blender Remove Duplicate Materials.
From www.youtube.com
How To Disable Duplicate Material Data In Blender YouTube Blender Remove Duplicate Materials Remove unused materials from objects with options to assign a new material or an existing material to objects without a material. For example, it could be mat.004 in the list mat, mat.001, mat.002, etc. By enabling auto rename/replace it will find. In this tutorial, we have discussed how to remove unused duplicate materials in blender. Here is my scripted solution.. Blender Remove Duplicate Materials.
From blenderartists.org
How to clean materials and texture copies? Materials and Textures Blender Remove Duplicate Materials Then select the material specials menu > clean. In this tutorial, we have discussed how to remove unused duplicate materials in blender. Remove unused materials from objects with options to assign a new material or an existing material to objects without a material. By enabling auto rename/replace it will find. First i found all objects that used the same textures,. Blender Remove Duplicate Materials.
From www.youtube.com
How To Remove Unused Materials In Blender Two Techniques & A Quick Blender Remove Duplicate Materials Pick the material slot in your object materials that is the one you like. In this tutorial, we have discussed how to remove unused duplicate materials in blender. Install the zip as usual via preferences. Remove unused materials from objects with options to assign a new material or an existing material to objects without a material. You can select a. Blender Remove Duplicate Materials.
From www.youtube.com
How to Duplicate and Link Objects in Blender YouTube Blender Remove Duplicate Materials Here is my scripted solution. Then select the material specials menu > clean. By enabling auto rename/replace it will find. Pick the material slot in your object materials that is the one you like. First i found all objects that used the same textures, then used ctrl+l to link the materials. Remove unused materials from objects with options to assign. Blender Remove Duplicate Materials.
From onlinerender.gumroad.com
Blender Duplicate and Separate addon Blender Remove Duplicate Materials Three ways to remove unused or duplicate materials in blender 3.0 two important scenarios :1. For example, it could be mat.004 in the list mat, mat.001, mat.002, etc. Pick the material slot in your object materials that is the one you like. Here is my scripted solution. Remove unused materials from objects with options to assign a new material or. Blender Remove Duplicate Materials.
From www.9to5software.com
How to delete a material in Blender? Blender Remove Duplicate Materials I figured out a way to do it on my own. Pick the material slot in your object materials that is the one you like. You can select a specific material base name (such as mymaterial) to find duplicates of (mymaterial.001 etc). In this tutorial, we have discussed how to remove unused duplicate materials in blender. Then select the material. Blender Remove Duplicate Materials.
From blenderartists.org
Duplicate material in Substance 3D Blender addon Materials and Blender Remove Duplicate Materials Install the zip as usual via preferences. Remove unused materials from objects with options to assign a new material or an existing material to objects without a material. By enabling auto rename/replace it will find. Then select the material specials menu > clean. You can select a specific material base name (such as mymaterial) to find duplicates of (mymaterial.001 etc).. Blender Remove Duplicate Materials.
From blenderartists.org
Duplicating object makes duplicate material. Super annoying Materials Blender Remove Duplicate Materials Three ways to remove unused or duplicate materials in blender 3.0 two important scenarios :1. By enabling auto rename/replace it will find. In this tutorial, we have discussed how to remove unused duplicate materials in blender. Pick the material slot in your object materials that is the one you like. Here is my scripted solution. Then select the material specials. Blender Remove Duplicate Materials.
From www.animaticsassetstore.com
How To Solve Duplicate Vertices In Blender Animatics Asset Store Blender Remove Duplicate Materials I figured out a way to do it on my own. By enabling auto rename/replace it will find. First i found all objects that used the same textures, then used ctrl+l to link the materials. Here is my scripted solution. Pick the material slot in your object materials that is the one you like. In this tutorial, we have discussed. Blender Remove Duplicate Materials.
From www.9to5software.com
How to delete a material in Blender? Blender Remove Duplicate Materials Here is my scripted solution. By enabling auto rename/replace it will find. In this tutorial, we have discussed how to remove unused duplicate materials in blender. First i found all objects that used the same textures, then used ctrl+l to link the materials. For example, it could be mat.004 in the list mat, mat.001, mat.002, etc. I figured out a. Blender Remove Duplicate Materials.
From cgian.com
How to delete material in Blender Blender Remove Duplicate Materials You can select a specific material base name (such as mymaterial) to find duplicates of (mymaterial.001 etc). Here is my scripted solution. For example, it could be mat.004 in the list mat, mat.001, mat.002, etc. Then select the material specials menu > clean. Remove unused materials from objects with options to assign a new material or an existing material to. Blender Remove Duplicate Materials.
From blender.stackexchange.com
blender internal render engine Duplicate materials Blender Stack Blender Remove Duplicate Materials First i found all objects that used the same textures, then used ctrl+l to link the materials. Install the zip as usual via preferences. In this tutorial, we have discussed how to remove unused duplicate materials in blender. Three ways to remove unused or duplicate materials in blender 3.0 two important scenarios :1. I figured out a way to do. Blender Remove Duplicate Materials.
From blenderartists.org
Duplicate material in Substance 3D Blender addon Materials and Blender Remove Duplicate Materials By enabling auto rename/replace it will find. I figured out a way to do it on my own. For example, it could be mat.004 in the list mat, mat.001, mat.002, etc. Then select the material specials menu > clean. First i found all objects that used the same textures, then used ctrl+l to link the materials. You can select a. Blender Remove Duplicate Materials.
From www.youtube.com
How to duplicate a material in Blender?blender tutorial YouTube Blender Remove Duplicate Materials Pick the material slot in your object materials that is the one you like. You can select a specific material base name (such as mymaterial) to find duplicates of (mymaterial.001 etc). Remove unused materials from objects with options to assign a new material or an existing material to objects without a material. In this tutorial, we have discussed how to. Blender Remove Duplicate Materials.
From www.youtube.com
How To Remove Duplicate Vertices Blender Tips YouTube Blender Remove Duplicate Materials Install the zip as usual via preferences. For example, it could be mat.004 in the list mat, mat.001, mat.002, etc. By enabling auto rename/replace it will find. You can select a specific material base name (such as mymaterial) to find duplicates of (mymaterial.001 etc). Pick the material slot in your object materials that is the one you like. Here is. Blender Remove Duplicate Materials.
From www.youtube.com
How to delete unused materials in Blender? YouTube Blender Remove Duplicate Materials Remove unused materials from objects with options to assign a new material or an existing material to objects without a material. I figured out a way to do it on my own. Three ways to remove unused or duplicate materials in blender 3.0 two important scenarios :1. In this tutorial, we have discussed how to remove unused duplicate materials in. Blender Remove Duplicate Materials.
From cgian.com
How to delete materials in Blender Blender Remove Duplicate Materials Here is my scripted solution. Pick the material slot in your object materials that is the one you like. For example, it could be mat.004 in the list mat, mat.001, mat.002, etc. First i found all objects that used the same textures, then used ctrl+l to link the materials. Three ways to remove unused or duplicate materials in blender 3.0. Blender Remove Duplicate Materials.
From www.youtube.com
Blender How To Duplicate Object ? ( For beginners) YouTube Blender Remove Duplicate Materials Then select the material specials menu > clean. For example, it could be mat.004 in the list mat, mat.001, mat.002, etc. Remove unused materials from objects with options to assign a new material or an existing material to objects without a material. Install the zip as usual via preferences. Three ways to remove unused or duplicate materials in blender 3.0. Blender Remove Duplicate Materials.
From blenderartists.org
Eliminate duplicate materials .001 .002 .003 after Append Python Blender Remove Duplicate Materials In this tutorial, we have discussed how to remove unused duplicate materials in blender. Here is my scripted solution. By enabling auto rename/replace it will find. Install the zip as usual via preferences. I figured out a way to do it on my own. Remove unused materials from objects with options to assign a new material or an existing material. Blender Remove Duplicate Materials.
From www.youtube.com
BLENDER BASICS 9 Duplicate and Instance Objects YouTube Blender Remove Duplicate Materials By enabling auto rename/replace it will find. You can select a specific material base name (such as mymaterial) to find duplicates of (mymaterial.001 etc). For example, it could be mat.004 in the list mat, mat.001, mat.002, etc. I figured out a way to do it on my own. Then select the material specials menu > clean. First i found all. Blender Remove Duplicate Materials.
From www.youtube.com
Blender Tutorial How to remove Unused or Duplicate Materials in Blender Remove Duplicate Materials Three ways to remove unused or duplicate materials in blender 3.0 two important scenarios :1. Here is my scripted solution. In this tutorial, we have discussed how to remove unused duplicate materials in blender. For example, it could be mat.004 in the list mat, mat.001, mat.002, etc. Then select the material specials menu > clean. Install the zip as usual. Blender Remove Duplicate Materials.
From blenderartists.org
Duplicate material in Substance 3D Blender addon Materials and Blender Remove Duplicate Materials For example, it could be mat.004 in the list mat, mat.001, mat.002, etc. In this tutorial, we have discussed how to remove unused duplicate materials in blender. I figured out a way to do it on my own. Three ways to remove unused or duplicate materials in blender 3.0 two important scenarios :1. You can select a specific material base. Blender Remove Duplicate Materials.
From www.youtube.com
Inventor 202x to Blender 2.9x/3.x Delete Material Duplicates free add Blender Remove Duplicate Materials I figured out a way to do it on my own. Remove unused materials from objects with options to assign a new material or an existing material to objects without a material. Install the zip as usual via preferences. First i found all objects that used the same textures, then used ctrl+l to link the materials. Three ways to remove. Blender Remove Duplicate Materials.
From blender.stackexchange.com
rendering How to delete unwanted material? Blender Stack Exchange Blender Remove Duplicate Materials Install the zip as usual via preferences. You can select a specific material base name (such as mymaterial) to find duplicates of (mymaterial.001 etc). Then select the material specials menu > clean. Three ways to remove unused or duplicate materials in blender 3.0 two important scenarios :1. For example, it could be mat.004 in the list mat, mat.001, mat.002, etc.. Blender Remove Duplicate Materials.
From klaukidxc.blob.core.windows.net
Blender Duplicate Not Working at David Stultz blog Blender Remove Duplicate Materials First i found all objects that used the same textures, then used ctrl+l to link the materials. Three ways to remove unused or duplicate materials in blender 3.0 two important scenarios :1. Pick the material slot in your object materials that is the one you like. You can select a specific material base name (such as mymaterial) to find duplicates. Blender Remove Duplicate Materials.
From blenderartists.org
Best way to only change material color of duplicate objects Materials Blender Remove Duplicate Materials I figured out a way to do it on my own. Here is my scripted solution. Three ways to remove unused or duplicate materials in blender 3.0 two important scenarios :1. Remove unused materials from objects with options to assign a new material or an existing material to objects without a material. Install the zip as usual via preferences. Then. Blender Remove Duplicate Materials.