Servo Jittering . For the mg996r, the supply needs to be able to provide 2.5 amperes. This is a common issue with tools that generate the pwm in software, particular for a non. The servo output from the arduino (e.g. Servo jitter often means that your controller isn't able to maintain accurate timing. Uno) does jitter and i have also found this unacceptable. Servo jittering is usually due to an inadequate power supply. I was attaching arduino uno to a nearly out of battery laptop via usb cable, resulting in a jittering servo. The problem is that the arduino uses a timer, interrupts and software to. Servo keeps jittering at start up, buttons only reset to initial position being held, if let goes back to jittering. As soon as i've put the laptop on charge,. Jittering servos usually indicates an inadequate servo power supply.
from www.youtube.com
As soon as i've put the laptop on charge,. This is a common issue with tools that generate the pwm in software, particular for a non. Jittering servos usually indicates an inadequate servo power supply. I was attaching arduino uno to a nearly out of battery laptop via usb cable, resulting in a jittering servo. The problem is that the arduino uses a timer, interrupts and software to. Uno) does jitter and i have also found this unacceptable. For the mg996r, the supply needs to be able to provide 2.5 amperes. Servo jittering is usually due to an inadequate power supply. The servo output from the arduino (e.g. Servo jitter often means that your controller isn't able to maintain accurate timing.
One and Multiple Servo Motor Control with ESP32 No More Servo Jitter
Servo Jittering Servo jittering is usually due to an inadequate power supply. Jittering servos usually indicates an inadequate servo power supply. Servo jittering is usually due to an inadequate power supply. I was attaching arduino uno to a nearly out of battery laptop via usb cable, resulting in a jittering servo. The servo output from the arduino (e.g. The problem is that the arduino uses a timer, interrupts and software to. As soon as i've put the laptop on charge,. This is a common issue with tools that generate the pwm in software, particular for a non. Servo keeps jittering at start up, buttons only reset to initial position being held, if let goes back to jittering. Servo jitter often means that your controller isn't able to maintain accurate timing. For the mg996r, the supply needs to be able to provide 2.5 amperes. Uno) does jitter and i have also found this unacceptable.
From www.youtube.com
Servo Jitter with EzUHF and Hitec Servos YouTube Servo Jittering Servo jittering is usually due to an inadequate power supply. I was attaching arduino uno to a nearly out of battery laptop via usb cable, resulting in a jittering servo. The problem is that the arduino uses a timer, interrupts and software to. As soon as i've put the laptop on charge,. Servo jitter often means that your controller isn't. Servo Jittering.
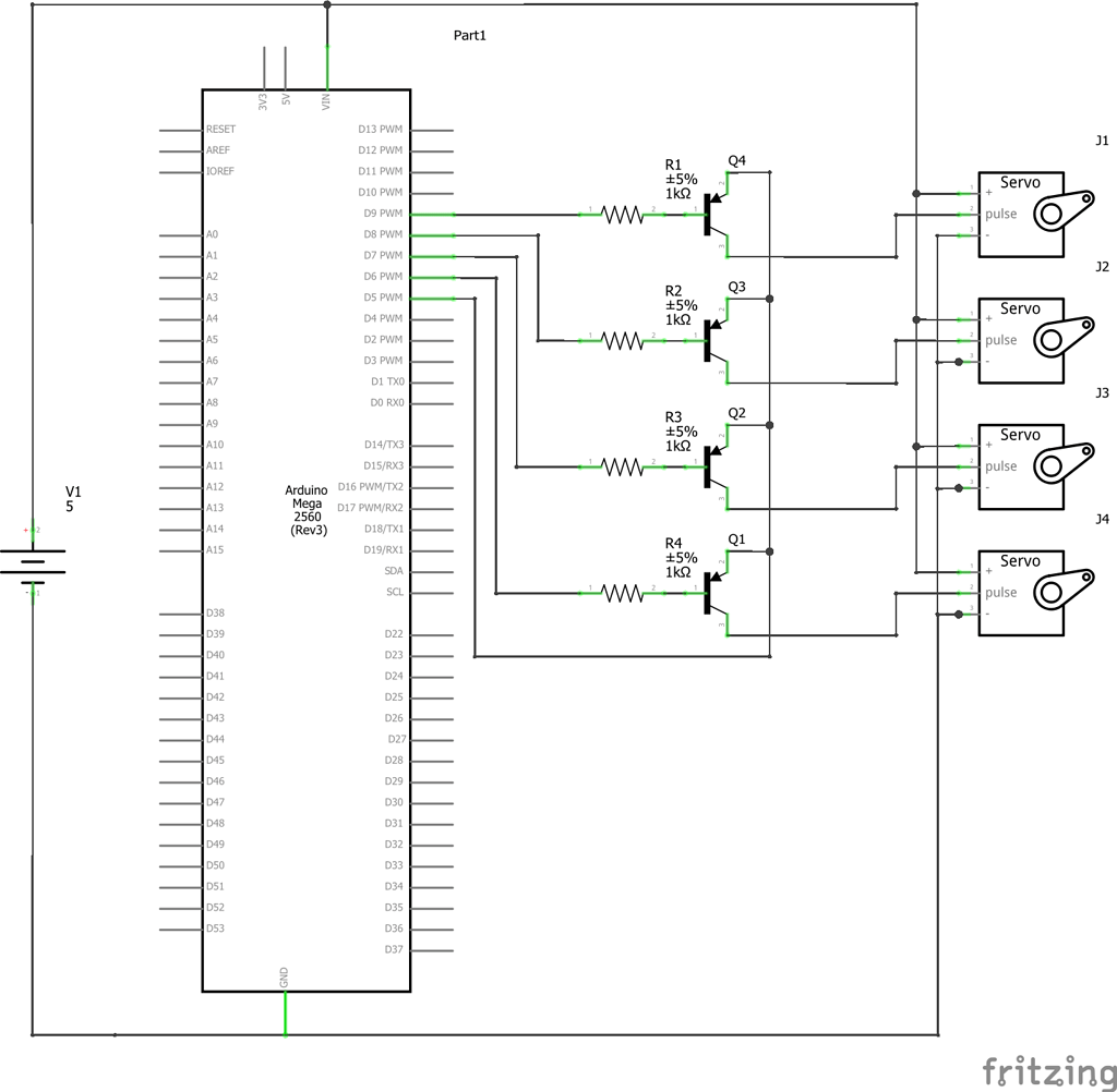
From hxecuzoly.blob.core.windows.net
Jittering Servo Problem at Karen Barcus blog Servo Jittering Servo jittering is usually due to an inadequate power supply. I was attaching arduino uno to a nearly out of battery laptop via usb cable, resulting in a jittering servo. This is a common issue with tools that generate the pwm in software, particular for a non. Uno) does jitter and i have also found this unacceptable. The servo output. Servo Jittering.
From www.youtube.com
HiTec HS5685 MH HV Ultra Torque Servos Jittering on fully charged lipo Servo Jittering The servo output from the arduino (e.g. Servo jitter often means that your controller isn't able to maintain accurate timing. As soon as i've put the laptop on charge,. Jittering servos usually indicates an inadequate servo power supply. This is a common issue with tools that generate the pwm in software, particular for a non. Uno) does jitter and i. Servo Jittering.
From www.pinnaxis.com
Servo In Horizontal Robot Arm Shaking/jittering Mechanical, 59 OFF Servo Jittering Servo keeps jittering at start up, buttons only reset to initial position being held, if let goes back to jittering. Servo jittering is usually due to an inadequate power supply. The problem is that the arduino uses a timer, interrupts and software to. Servo jitter often means that your controller isn't able to maintain accurate timing. The servo output from. Servo Jittering.
From forum.arduino.cc
Jittering servos Robotics Arduino Forum Servo Jittering Uno) does jitter and i have also found this unacceptable. Servo jittering is usually due to an inadequate power supply. The problem is that the arduino uses a timer, interrupts and software to. Servo keeps jittering at start up, buttons only reset to initial position being held, if let goes back to jittering. For the mg996r, the supply needs to. Servo Jittering.
From forum.arduino.cc
43 servo motors through transistors, jittering General Electronics Servo Jittering Servo jitter often means that your controller isn't able to maintain accurate timing. Jittering servos usually indicates an inadequate servo power supply. This is a common issue with tools that generate the pwm in software, particular for a non. The problem is that the arduino uses a timer, interrupts and software to. For the mg996r, the supply needs to be. Servo Jittering.
From www.reddit.com
Servos still jittering after replacing them, any idea what could be Servo Jittering The problem is that the arduino uses a timer, interrupts and software to. Uno) does jitter and i have also found this unacceptable. Servo jitter often means that your controller isn't able to maintain accurate timing. Jittering servos usually indicates an inadequate servo power supply. The servo output from the arduino (e.g. Servo jittering is usually due to an inadequate. Servo Jittering.
From www.reddit.com
Jittering/glitching servo r/arduino Servo Jittering As soon as i've put the laptop on charge,. For the mg996r, the supply needs to be able to provide 2.5 amperes. I was attaching arduino uno to a nearly out of battery laptop via usb cable, resulting in a jittering servo. The servo output from the arduino (e.g. Servo jittering is usually due to an inadequate power supply. Servo. Servo Jittering.
From www.reddit.com
Steering and throttle servos sticking/jittering. r/rccars Servo Jittering As soon as i've put the laptop on charge,. Servo keeps jittering at start up, buttons only reset to initial position being held, if let goes back to jittering. For the mg996r, the supply needs to be able to provide 2.5 amperes. Jittering servos usually indicates an inadequate servo power supply. Uno) does jitter and i have also found this. Servo Jittering.
From www.reddit.com
Jittering/glitching servo r/arduino Servo Jittering As soon as i've put the laptop on charge,. This is a common issue with tools that generate the pwm in software, particular for a non. Servo jitter often means that your controller isn't able to maintain accurate timing. Uno) does jitter and i have also found this unacceptable. For the mg996r, the supply needs to be able to provide. Servo Jittering.
From www.youtube.com
Servo jittering servo bergetar YouTube Servo Jittering Servo keeps jittering at start up, buttons only reset to initial position being held, if let goes back to jittering. Servo jittering is usually due to an inadequate power supply. For the mg996r, the supply needs to be able to provide 2.5 amperes. Jittering servos usually indicates an inadequate servo power supply. The problem is that the arduino uses a. Servo Jittering.
From robotics.stackexchange.com
control Servos jittering problem Robotics Stack Exchange Servo Jittering The problem is that the arduino uses a timer, interrupts and software to. Servo keeps jittering at start up, buttons only reset to initial position being held, if let goes back to jittering. The servo output from the arduino (e.g. This is a common issue with tools that generate the pwm in software, particular for a non. I was attaching. Servo Jittering.
From www.youtube.com
Jittering HS82MG servos YouTube Servo Jittering Servo jitter often means that your controller isn't able to maintain accurate timing. I was attaching arduino uno to a nearly out of battery laptop via usb cable, resulting in a jittering servo. Servo keeps jittering at start up, buttons only reset to initial position being held, if let goes back to jittering. The problem is that the arduino uses. Servo Jittering.
From forum.flitetest.com
Help! Jittering Servo FliteTest Forum Servo Jittering Servo keeps jittering at start up, buttons only reset to initial position being held, if let goes back to jittering. The servo output from the arduino (e.g. As soon as i've put the laptop on charge,. Uno) does jitter and i have also found this unacceptable. The problem is that the arduino uses a timer, interrupts and software to. Servo. Servo Jittering.
From forum.pololu.com
Servo in horizontal robot arm shaking/jittering Mechanical design and Servo Jittering The problem is that the arduino uses a timer, interrupts and software to. The servo output from the arduino (e.g. Jittering servos usually indicates an inadequate servo power supply. Servo keeps jittering at start up, buttons only reset to initial position being held, if let goes back to jittering. I was attaching arduino uno to a nearly out of battery. Servo Jittering.
From forum.arduino.cc
Servos Jittering and Moving Slightly Motors, Mechanics, Power and CNC Servo Jittering Servo jitter often means that your controller isn't able to maintain accurate timing. This is a common issue with tools that generate the pwm in software, particular for a non. Servo jittering is usually due to an inadequate power supply. As soon as i've put the laptop on charge,. Jittering servos usually indicates an inadequate servo power supply. Uno) does. Servo Jittering.
From discuss.ardupilot.org
Servos jittering on changing flight mode from Stabilize Copter 4.2 Servo Jittering As soon as i've put the laptop on charge,. This is a common issue with tools that generate the pwm in software, particular for a non. The problem is that the arduino uses a timer, interrupts and software to. The servo output from the arduino (e.g. Jittering servos usually indicates an inadequate servo power supply. Servo jitter often means that. Servo Jittering.
From www.youtube.com
One and Multiple Servo Motor Control with ESP32 No More Servo Jitter Servo Jittering Servo jittering is usually due to an inadequate power supply. Servo keeps jittering at start up, buttons only reset to initial position being held, if let goes back to jittering. Servo jitter often means that your controller isn't able to maintain accurate timing. The servo output from the arduino (e.g. I was attaching arduino uno to a nearly out of. Servo Jittering.
From www.youtube.com
Okuma LU35II L 2SC1500. XB axis servo motor BLMC140J20TB jittering Servo Jittering The servo output from the arduino (e.g. Servo jitter often means that your controller isn't able to maintain accurate timing. I was attaching arduino uno to a nearly out of battery laptop via usb cable, resulting in a jittering servo. The problem is that the arduino uses a timer, interrupts and software to. Uno) does jitter and i have also. Servo Jittering.
From forum.arduino.cc
Servos Jittering and Moving Slightly Motors, Mechanics, Power and CNC Servo Jittering I was attaching arduino uno to a nearly out of battery laptop via usb cable, resulting in a jittering servo. Uno) does jitter and i have also found this unacceptable. The problem is that the arduino uses a timer, interrupts and software to. Servo jitter often means that your controller isn't able to maintain accurate timing. As soon as i've. Servo Jittering.
From forum.arduino.cc
Jittering servos Robotics Arduino Forum Servo Jittering As soon as i've put the laptop on charge,. For the mg996r, the supply needs to be able to provide 2.5 amperes. Uno) does jitter and i have also found this unacceptable. I was attaching arduino uno to a nearly out of battery laptop via usb cable, resulting in a jittering servo. This is a common issue with tools that. Servo Jittering.
From www.pinnaxis.com
Servo In Horizontal Robot Arm Shaking/jittering Mechanical, 59 OFF Servo Jittering Uno) does jitter and i have also found this unacceptable. As soon as i've put the laptop on charge,. Servo jitter often means that your controller isn't able to maintain accurate timing. For the mg996r, the supply needs to be able to provide 2.5 amperes. This is a common issue with tools that generate the pwm in software, particular for. Servo Jittering.
From www.youtube.com
Arduino Servo Glitching/Jittering YouTube Servo Jittering I was attaching arduino uno to a nearly out of battery laptop via usb cable, resulting in a jittering servo. For the mg996r, the supply needs to be able to provide 2.5 amperes. Servo keeps jittering at start up, buttons only reset to initial position being held, if let goes back to jittering. Servo jitter often means that your controller. Servo Jittering.
From forum.arduino.cc
Servos Jittering and Moving Slightly Motors, Mechanics, Power and CNC Servo Jittering Servo jitter often means that your controller isn't able to maintain accurate timing. Servo jittering is usually due to an inadequate power supply. I was attaching arduino uno to a nearly out of battery laptop via usb cable, resulting in a jittering servo. For the mg996r, the supply needs to be able to provide 2.5 amperes. As soon as i've. Servo Jittering.
From nexcreations.com.sg
Servo Jittering, How Do I Fix This?, 58 OFF Servo Jittering As soon as i've put the laptop on charge,. Servo jittering is usually due to an inadequate power supply. Servo jitter often means that your controller isn't able to maintain accurate timing. Uno) does jitter and i have also found this unacceptable. This is a common issue with tools that generate the pwm in software, particular for a non. For. Servo Jittering.
From www.reddit.com
Servo jittering with minimal input. Reciever issue or servo? r/RCPlanes Servo Jittering This is a common issue with tools that generate the pwm in software, particular for a non. Servo jittering is usually due to an inadequate power supply. Servo jitter often means that your controller isn't able to maintain accurate timing. The problem is that the arduino uses a timer, interrupts and software to. As soon as i've put the laptop. Servo Jittering.
From forum.arduino.cc
Servos Jittering and Moving Slightly Motors, Mechanics, Power and CNC Servo Jittering Servo jitter often means that your controller isn't able to maintain accurate timing. Jittering servos usually indicates an inadequate servo power supply. This is a common issue with tools that generate the pwm in software, particular for a non. For the mg996r, the supply needs to be able to provide 2.5 amperes. Uno) does jitter and i have also found. Servo Jittering.
From medium.com
How Can the T6 Servo Motor’s Jitter Be Fixed? by Medium Servo Jittering For the mg996r, the supply needs to be able to provide 2.5 amperes. I was attaching arduino uno to a nearly out of battery laptop via usb cable, resulting in a jittering servo. This is a common issue with tools that generate the pwm in software, particular for a non. The problem is that the arduino uses a timer, interrupts. Servo Jittering.
From discuss.ardupilot.org
Servo starts jittering, when gps fix is bad or there is no gps fix Servo Jittering Uno) does jitter and i have also found this unacceptable. As soon as i've put the laptop on charge,. For the mg996r, the supply needs to be able to provide 2.5 amperes. Jittering servos usually indicates an inadequate servo power supply. This is a common issue with tools that generate the pwm in software, particular for a non. Servo keeps. Servo Jittering.
From www.youtube.com
KAP rig. Jittering tilt servo YouTube Servo Jittering The servo output from the arduino (e.g. The problem is that the arduino uses a timer, interrupts and software to. Uno) does jitter and i have also found this unacceptable. This is a common issue with tools that generate the pwm in software, particular for a non. Servo keeps jittering at start up, buttons only reset to initial position being. Servo Jittering.
From www.youtube.com
SpotMicro Jittering servo YouTube Servo Jittering This is a common issue with tools that generate the pwm in software, particular for a non. The servo output from the arduino (e.g. Servo keeps jittering at start up, buttons only reset to initial position being held, if let goes back to jittering. Servo jitter often means that your controller isn't able to maintain accurate timing. As soon as. Servo Jittering.
From www.reddit.com
Jittering Emax ES08MD servo r/rccars Servo Jittering Uno) does jitter and i have also found this unacceptable. I was attaching arduino uno to a nearly out of battery laptop via usb cable, resulting in a jittering servo. For the mg996r, the supply needs to be able to provide 2.5 amperes. As soon as i've put the laptop on charge,. The problem is that the arduino uses a. Servo Jittering.
From forum.arduino.cc
Servos Jittering and Moving Slightly Motors, Mechanics, Power and CNC Servo Jittering For the mg996r, the supply needs to be able to provide 2.5 amperes. As soon as i've put the laptop on charge,. I was attaching arduino uno to a nearly out of battery laptop via usb cable, resulting in a jittering servo. Uno) does jitter and i have also found this unacceptable. Servo jittering is usually due to an inadequate. Servo Jittering.
From forum.arduino.cc
Servo Chattering (or jittering ?) Generale Arduino Forum Servo Jittering Jittering servos usually indicates an inadequate servo power supply. As soon as i've put the laptop on charge,. This is a common issue with tools that generate the pwm in software, particular for a non. Servo jittering is usually due to an inadequate power supply. Servo jitter often means that your controller isn't able to maintain accurate timing. For the. Servo Jittering.
From www.reddit.com
Help!!! Servo Jittering r/arduino Servo Jittering For the mg996r, the supply needs to be able to provide 2.5 amperes. Servo jitter often means that your controller isn't able to maintain accurate timing. The problem is that the arduino uses a timer, interrupts and software to. Servo keeps jittering at start up, buttons only reset to initial position being held, if let goes back to jittering. This. Servo Jittering.