Composite Amplifiers . Composite amplifier seen as a single amplifier. Industrial signal conditioners with high signal gain often use composite amplifiers. If a single device cannot simultaneously achieve the desired characteristics, a composite amplifier made up. A composite amplifier is an amplifier whose design is. This composite op amp gives you the best of both worlds. A composite amplifier is an arrangement of two individual amplifiers configured in such a way as to realize the benefits of each individual amplifier while diminishing the drawbacks of. This article will discuss the major benefits and design considerations when implementing a. Composite designs combine the best features of two or more amplifi ers to achieve performance unobtainable in a single device.
from www.diyaudio.com
Composite designs combine the best features of two or more amplifi ers to achieve performance unobtainable in a single device. This composite op amp gives you the best of both worlds. A composite amplifier is an arrangement of two individual amplifiers configured in such a way as to realize the benefits of each individual amplifier while diminishing the drawbacks of. This article will discuss the major benefits and design considerations when implementing a. Composite amplifier seen as a single amplifier. Industrial signal conditioners with high signal gain often use composite amplifiers. If a single device cannot simultaneously achieve the desired characteristics, a composite amplifier made up. A composite amplifier is an amplifier whose design is.
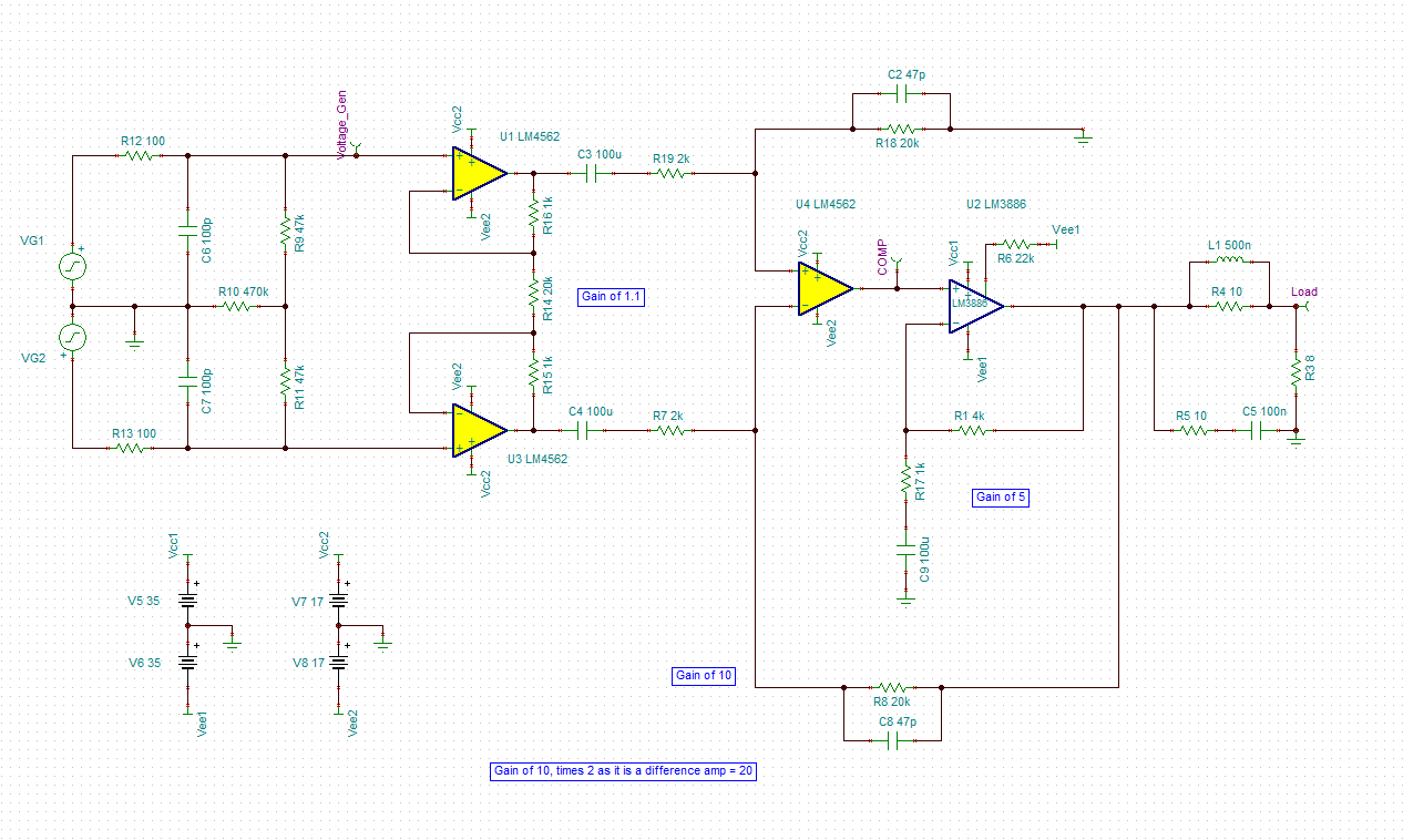
30 watt composite amplifier with 0 distortions. diyAudio
Composite Amplifiers If a single device cannot simultaneously achieve the desired characteristics, a composite amplifier made up. If a single device cannot simultaneously achieve the desired characteristics, a composite amplifier made up. A composite amplifier is an arrangement of two individual amplifiers configured in such a way as to realize the benefits of each individual amplifier while diminishing the drawbacks of. A composite amplifier is an amplifier whose design is. This article will discuss the major benefits and design considerations when implementing a. This composite op amp gives you the best of both worlds. Composite designs combine the best features of two or more amplifi ers to achieve performance unobtainable in a single device. Composite amplifier seen as a single amplifier. Industrial signal conditioners with high signal gain often use composite amplifiers.
From www.electronicsworld.co.uk
Composite amplifier stability performance Electronics World Composite Amplifiers This article will discuss the major benefits and design considerations when implementing a. A composite amplifier is an amplifier whose design is. Industrial signal conditioners with high signal gain often use composite amplifiers. Composite designs combine the best features of two or more amplifi ers to achieve performance unobtainable in a single device. This composite op amp gives you the. Composite Amplifiers.
From www.ani-av.com
1x4 Composite Digital Video Distribution Amplifier (RCA) ANIAV, Inc. Composite Amplifiers Composite designs combine the best features of two or more amplifi ers to achieve performance unobtainable in a single device. Industrial signal conditioners with high signal gain often use composite amplifiers. If a single device cannot simultaneously achieve the desired characteristics, a composite amplifier made up. A composite amplifier is an amplifier whose design is. Composite amplifier seen as a. Composite Amplifiers.
From www.next.gr
Compositeamplifier under Buffer Circuits 13110 Next.gr Composite Amplifiers This composite op amp gives you the best of both worlds. A composite amplifier is an amplifier whose design is. Composite designs combine the best features of two or more amplifi ers to achieve performance unobtainable in a single device. Composite amplifier seen as a single amplifier. Industrial signal conditioners with high signal gain often use composite amplifiers. This article. Composite Amplifiers.
From www.diyaudio.com
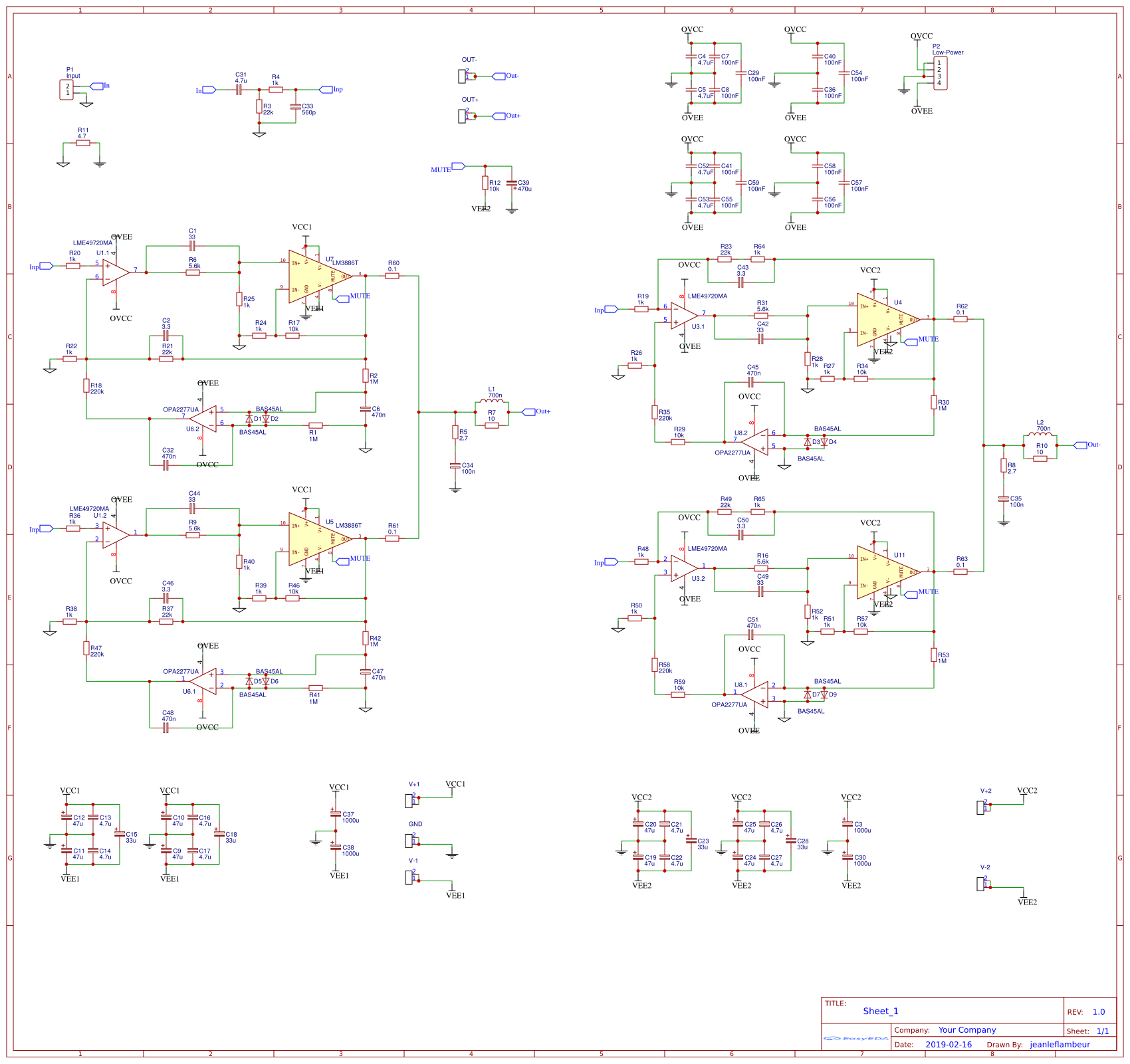
Composite amplifier with balanced inputs LM3886 TINATI simulation Composite Amplifiers A composite amplifier is an arrangement of two individual amplifiers configured in such a way as to realize the benefits of each individual amplifier while diminishing the drawbacks of. If a single device cannot simultaneously achieve the desired characteristics, a composite amplifier made up. Composite designs combine the best features of two or more amplifi ers to achieve performance unobtainable. Composite Amplifiers.
From earmen.com
EarMen CHAmp Composite Amplifiers Composite designs combine the best features of two or more amplifi ers to achieve performance unobtainable in a single device. This composite op amp gives you the best of both worlds. A composite amplifier is an amplifier whose design is. A composite amplifier is an arrangement of two individual amplifiers configured in such a way as to realize the benefits. Composite Amplifiers.
From www.ani-av.com
1x4 Composite Digital Video Distribution Amplifier (BNC) ANIAV, Inc. Composite Amplifiers Composite amplifier seen as a single amplifier. A composite amplifier is an amplifier whose design is. Industrial signal conditioners with high signal gain often use composite amplifiers. If a single device cannot simultaneously achieve the desired characteristics, a composite amplifier made up. Composite designs combine the best features of two or more amplifi ers to achieve performance unobtainable in a. Composite Amplifiers.
From www.ani-av.com
1x9 Composite Digital Video Distribution Amplifier (RCA) ANIAV, Inc. Composite Amplifiers If a single device cannot simultaneously achieve the desired characteristics, a composite amplifier made up. A composite amplifier is an arrangement of two individual amplifiers configured in such a way as to realize the benefits of each individual amplifier while diminishing the drawbacks of. This composite op amp gives you the best of both worlds. A composite amplifier is an. Composite Amplifiers.
From justtellyouthisbest.wordpress.com
Cable Electronics Labs AV 400 Prograde Composite A/V Distribution Composite Amplifiers Composite amplifier seen as a single amplifier. Composite designs combine the best features of two or more amplifi ers to achieve performance unobtainable in a single device. A composite amplifier is an arrangement of two individual amplifiers configured in such a way as to realize the benefits of each individual amplifier while diminishing the drawbacks of. A composite amplifier is. Composite Amplifiers.
From www.engineering.com
Composite Amplifiers Part Two The Composite Amplifier Choice Composite Amplifiers Composite amplifier seen as a single amplifier. This article will discuss the major benefits and design considerations when implementing a. A composite amplifier is an arrangement of two individual amplifiers configured in such a way as to realize the benefits of each individual amplifier while diminishing the drawbacks of. If a single device cannot simultaneously achieve the desired characteristics, a. Composite Amplifiers.
From www.kaltecs.com
Ultra Low Distortion Audio Composite Amplifier Kit LM1875 Composite Amplifiers This composite op amp gives you the best of both worlds. If a single device cannot simultaneously achieve the desired characteristics, a composite amplifier made up. This article will discuss the major benefits and design considerations when implementing a. Composite amplifier seen as a single amplifier. A composite amplifier is an arrangement of two individual amplifiers configured in such a. Composite Amplifiers.
From studylib.net
AN21 Composite Amplifiers Composite Amplifiers If a single device cannot simultaneously achieve the desired characteristics, a composite amplifier made up. This composite op amp gives you the best of both worlds. A composite amplifier is an arrangement of two individual amplifiers configured in such a way as to realize the benefits of each individual amplifier while diminishing the drawbacks of. A composite amplifier is an. Composite Amplifiers.
From resources.altium.com
Composite Amplifiers and How They Give the Best of Both Worlds Blog Composite Amplifiers Composite amplifier seen as a single amplifier. A composite amplifier is an amplifier whose design is. Composite designs combine the best features of two or more amplifi ers to achieve performance unobtainable in a single device. A composite amplifier is an arrangement of two individual amplifiers configured in such a way as to realize the benefits of each individual amplifier. Composite Amplifiers.
From www.ani-av.com
1x8 Composite Video Distribution Amplifier (RCA) ANIAV, Inc. Composite Amplifiers Composite designs combine the best features of two or more amplifi ers to achieve performance unobtainable in a single device. Composite amplifier seen as a single amplifier. This composite op amp gives you the best of both worlds. If a single device cannot simultaneously achieve the desired characteristics, a composite amplifier made up. A composite amplifier is an arrangement of. Composite Amplifiers.
From embeddedcomputing.com
Composite Amplifiers High Output Drive Capability with Precision Composite Amplifiers A composite amplifier is an arrangement of two individual amplifiers configured in such a way as to realize the benefits of each individual amplifier while diminishing the drawbacks of. A composite amplifier is an amplifier whose design is. Composite designs combine the best features of two or more amplifi ers to achieve performance unobtainable in a single device. Industrial signal. Composite Amplifiers.
From www.ani-av.com
1x9 Composite Digital Video Distribution Amplifier (RCA) ANIAV, Inc. Composite Amplifiers Composite amplifier seen as a single amplifier. A composite amplifier is an arrangement of two individual amplifiers configured in such a way as to realize the benefits of each individual amplifier while diminishing the drawbacks of. Industrial signal conditioners with high signal gain often use composite amplifiers. This composite op amp gives you the best of both worlds. A composite. Composite Amplifiers.
From www.kaltecs.com
Some Funny Ideas for Those with Good Composite Amplifiers If a single device cannot simultaneously achieve the desired characteristics, a composite amplifier made up. Composite designs combine the best features of two or more amplifi ers to achieve performance unobtainable in a single device. Industrial signal conditioners with high signal gain often use composite amplifiers. This composite op amp gives you the best of both worlds. Composite amplifier seen. Composite Amplifiers.
From embeddedcomputing.com
Composite Amplifiers High Output Drive Capability with Precision Composite Amplifiers A composite amplifier is an amplifier whose design is. This composite op amp gives you the best of both worlds. Composite amplifier seen as a single amplifier. This article will discuss the major benefits and design considerations when implementing a. Composite designs combine the best features of two or more amplifi ers to achieve performance unobtainable in a single device.. Composite Amplifiers.
From www.qualitymobilevideo.com
CE Labs AV700 Composite Audio and Video Distribution amplifier Composite Amplifiers Composite designs combine the best features of two or more amplifi ers to achieve performance unobtainable in a single device. A composite amplifier is an arrangement of two individual amplifiers configured in such a way as to realize the benefits of each individual amplifier while diminishing the drawbacks of. This composite op amp gives you the best of both worlds.. Composite Amplifiers.
From www.radiolocman.com
Composite Amplifiers. High Output Drive Capability with Precision. Part 1 Composite Amplifiers Composite amplifier seen as a single amplifier. A composite amplifier is an arrangement of two individual amplifiers configured in such a way as to realize the benefits of each individual amplifier while diminishing the drawbacks of. Composite designs combine the best features of two or more amplifi ers to achieve performance unobtainable in a single device. This article will discuss. Composite Amplifiers.
From www.ani-av.com
1x8 Composite Video Stereo Audio Distribution Amplifier (RCA) ANIAV Composite Amplifiers A composite amplifier is an amplifier whose design is. If a single device cannot simultaneously achieve the desired characteristics, a composite amplifier made up. Composite designs combine the best features of two or more amplifi ers to achieve performance unobtainable in a single device. This article will discuss the major benefits and design considerations when implementing a. Industrial signal conditioners. Composite Amplifiers.
From www.bhphotovideo.com
FSR 1x4 Composite Distribution Amplifier VDA4 B&H Photo Video Composite Amplifiers Composite amplifier seen as a single amplifier. Industrial signal conditioners with high signal gain often use composite amplifiers. This article will discuss the major benefits and design considerations when implementing a. If a single device cannot simultaneously achieve the desired characteristics, a composite amplifier made up. Composite designs combine the best features of two or more amplifi ers to achieve. Composite Amplifiers.
From www.researchgate.net
The composite amplifier with transistor voltage amplifier A 2 Composite Amplifiers A composite amplifier is an arrangement of two individual amplifiers configured in such a way as to realize the benefits of each individual amplifier while diminishing the drawbacks of. This composite op amp gives you the best of both worlds. Industrial signal conditioners with high signal gain often use composite amplifiers. If a single device cannot simultaneously achieve the desired. Composite Amplifiers.
From oshwlab.com
OSHWLab Composite Amplifiers If a single device cannot simultaneously achieve the desired characteristics, a composite amplifier made up. This composite op amp gives you the best of both worlds. This article will discuss the major benefits and design considerations when implementing a. Composite amplifier seen as a single amplifier. Industrial signal conditioners with high signal gain often use composite amplifiers. A composite amplifier. Composite Amplifiers.
From www.diyaudio.com
30 watt composite amplifier with 0 distortions. diyAudio Composite Amplifiers Composite amplifier seen as a single amplifier. Composite designs combine the best features of two or more amplifi ers to achieve performance unobtainable in a single device. A composite amplifier is an arrangement of two individual amplifiers configured in such a way as to realize the benefits of each individual amplifier while diminishing the drawbacks of. Industrial signal conditioners with. Composite Amplifiers.
From www.engineering.com
Composite Amplifiers Part Two The Composite Amplifier Choice Composite Amplifiers Composite designs combine the best features of two or more amplifi ers to achieve performance unobtainable in a single device. If a single device cannot simultaneously achieve the desired characteristics, a composite amplifier made up. This composite op amp gives you the best of both worlds. This article will discuss the major benefits and design considerations when implementing a. Composite. Composite Amplifiers.
From www.ukdj.co.uk
4 Way Composite Video Distribution Amplifier Composite Amplifiers Composite amplifier seen as a single amplifier. Industrial signal conditioners with high signal gain often use composite amplifiers. This article will discuss the major benefits and design considerations when implementing a. A composite amplifier is an arrangement of two individual amplifiers configured in such a way as to realize the benefits of each individual amplifier while diminishing the drawbacks of.. Composite Amplifiers.
From www.engineering.com
Composite Amplifiers Part Three Composite Amplifier ClosedLoop Composite Amplifiers If a single device cannot simultaneously achieve the desired characteristics, a composite amplifier made up. A composite amplifier is an arrangement of two individual amplifiers configured in such a way as to realize the benefits of each individual amplifier while diminishing the drawbacks of. Composite designs combine the best features of two or more amplifi ers to achieve performance unobtainable. Composite Amplifiers.
From www.analog.com
A Large Current Source with High Accuracy and Fast Settling Analog Composite Amplifiers Composite designs combine the best features of two or more amplifi ers to achieve performance unobtainable in a single device. If a single device cannot simultaneously achieve the desired characteristics, a composite amplifier made up. A composite amplifier is an amplifier whose design is. Industrial signal conditioners with high signal gain often use composite amplifiers. This article will discuss the. Composite Amplifiers.
From www.bhphotovideo.com
Vac 1x8 Composite Video Distribution Amplifier 11111108 B&H Composite Amplifiers A composite amplifier is an arrangement of two individual amplifiers configured in such a way as to realize the benefits of each individual amplifier while diminishing the drawbacks of. Composite amplifier seen as a single amplifier. This article will discuss the major benefits and design considerations when implementing a. This composite op amp gives you the best of both worlds.. Composite Amplifiers.
From www.edn.com
Composite Amplifiers EDN Composite Amplifiers A composite amplifier is an amplifier whose design is. Industrial signal conditioners with high signal gain often use composite amplifiers. This article will discuss the major benefits and design considerations when implementing a. Composite designs combine the best features of two or more amplifi ers to achieve performance unobtainable in a single device. A composite amplifier is an arrangement of. Composite Amplifiers.
From www.diyaudio.com
30 watt composite amplifier with 0 distortions. diyAudio Composite Amplifiers This article will discuss the major benefits and design considerations when implementing a. Composite designs combine the best features of two or more amplifi ers to achieve performance unobtainable in a single device. This composite op amp gives you the best of both worlds. If a single device cannot simultaneously achieve the desired characteristics, a composite amplifier made up. Industrial. Composite Amplifiers.
From www.engineering.com
Composite Amplifiers Part Two The Composite Amplifier Choice Composite Amplifiers If a single device cannot simultaneously achieve the desired characteristics, a composite amplifier made up. A composite amplifier is an arrangement of two individual amplifiers configured in such a way as to realize the benefits of each individual amplifier while diminishing the drawbacks of. Industrial signal conditioners with high signal gain often use composite amplifiers. This article will discuss the. Composite Amplifiers.
From www.bhphotovideo.com
FSR 1x4 Composite + Stereo Audio Distribution Amplifier VDA4A Composite Amplifiers A composite amplifier is an arrangement of two individual amplifiers configured in such a way as to realize the benefits of each individual amplifier while diminishing the drawbacks of. If a single device cannot simultaneously achieve the desired characteristics, a composite amplifier made up. A composite amplifier is an amplifier whose design is. This article will discuss the major benefits. Composite Amplifiers.
From www.allaboutcircuits.com
Achieving High DC Precision Using Composite OpAmps Technical Articles Composite Amplifiers Composite designs combine the best features of two or more amplifi ers to achieve performance unobtainable in a single device. If a single device cannot simultaneously achieve the desired characteristics, a composite amplifier made up. A composite amplifier is an amplifier whose design is. This composite op amp gives you the best of both worlds. This article will discuss the. Composite Amplifiers.
From www.kaltecs.com
Ultra low distortion composite amplifier kits TDA7293 TDA794 Composite Amplifiers This composite op amp gives you the best of both worlds. Industrial signal conditioners with high signal gain often use composite amplifiers. A composite amplifier is an arrangement of two individual amplifiers configured in such a way as to realize the benefits of each individual amplifier while diminishing the drawbacks of. Composite amplifier seen as a single amplifier. If a. Composite Amplifiers.