What Is Latency Based Functional Analysis . Latency measurement can improve the versatility of functional analyses by allowing researchers and practitioners to examine. Numbered headings indicated changes in reinforcement criteria, and. Latency to tantrums, manding, and compliance across functional analysis (fa) and intervention conditions.
from evbn.org
Numbered headings indicated changes in reinforcement criteria, and. Latency measurement can improve the versatility of functional analyses by allowing researchers and practitioners to examine. Latency to tantrums, manding, and compliance across functional analysis (fa) and intervention conditions.
Network Latency Definition, Causes & Best Practices EUVietnam Business Network (EVBN)
What Is Latency Based Functional Analysis Latency to tantrums, manding, and compliance across functional analysis (fa) and intervention conditions. Latency to tantrums, manding, and compliance across functional analysis (fa) and intervention conditions. Numbered headings indicated changes in reinforcement criteria, and. Latency measurement can improve the versatility of functional analyses by allowing researchers and practitioners to examine.
From programminginsider.com
Latency Based Networks Benefits and Utility Programming Insider What Is Latency Based Functional Analysis Latency to tantrums, manding, and compliance across functional analysis (fa) and intervention conditions. Latency measurement can improve the versatility of functional analyses by allowing researchers and practitioners to examine. Numbered headings indicated changes in reinforcement criteria, and. What Is Latency Based Functional Analysis.
From www.dnsstuff.com
Network Latency Guide How to Check, Test, & Reduce DNSstuff What Is Latency Based Functional Analysis Latency measurement can improve the versatility of functional analyses by allowing researchers and practitioners to examine. Numbered headings indicated changes in reinforcement criteria, and. Latency to tantrums, manding, and compliance across functional analysis (fa) and intervention conditions. What Is Latency Based Functional Analysis.
From contractbites.com
How to select the best delay analysis technique? Contract Bites What Is Latency Based Functional Analysis Numbered headings indicated changes in reinforcement criteria, and. Latency measurement can improve the versatility of functional analyses by allowing researchers and practitioners to examine. Latency to tantrums, manding, and compliance across functional analysis (fa) and intervention conditions. What Is Latency Based Functional Analysis.
From apachebooster.com
Server Latency What Is Latency Based Functional Analysis Latency measurement can improve the versatility of functional analyses by allowing researchers and practitioners to examine. Numbered headings indicated changes in reinforcement criteria, and. Latency to tantrums, manding, and compliance across functional analysis (fa) and intervention conditions. What Is Latency Based Functional Analysis.
From www.researchgate.net
Comparison of latency analysis with other algorithms Download Scientific Diagram What Is Latency Based Functional Analysis Latency to tantrums, manding, and compliance across functional analysis (fa) and intervention conditions. Numbered headings indicated changes in reinforcement criteria, and. Latency measurement can improve the versatility of functional analyses by allowing researchers and practitioners to examine. What Is Latency Based Functional Analysis.
From www.researchgate.net
EMG latency distributions and Principal Components Analysis.... Download Scientific Diagram What Is Latency Based Functional Analysis Numbered headings indicated changes in reinforcement criteria, and. Latency to tantrums, manding, and compliance across functional analysis (fa) and intervention conditions. Latency measurement can improve the versatility of functional analyses by allowing researchers and practitioners to examine. What Is Latency Based Functional Analysis.
From www.researchgate.net
(PDF) Latency of response during the functional analysis of elopement What Is Latency Based Functional Analysis Latency to tantrums, manding, and compliance across functional analysis (fa) and intervention conditions. Numbered headings indicated changes in reinforcement criteria, and. Latency measurement can improve the versatility of functional analyses by allowing researchers and practitioners to examine. What Is Latency Based Functional Analysis.
From getvoip.com
VoIP Jitter and Latency Causes and How to Troubleshoot What Is Latency Based Functional Analysis Latency measurement can improve the versatility of functional analyses by allowing researchers and practitioners to examine. Numbered headings indicated changes in reinforcement criteria, and. Latency to tantrums, manding, and compliance across functional analysis (fa) and intervention conditions. What Is Latency Based Functional Analysis.
From www.scylladb.com
What is a Low Latency Database? Definition & FAQs ScyllaDB What Is Latency Based Functional Analysis Numbered headings indicated changes in reinforcement criteria, and. Latency measurement can improve the versatility of functional analyses by allowing researchers and practitioners to examine. Latency to tantrums, manding, and compliance across functional analysis (fa) and intervention conditions. What Is Latency Based Functional Analysis.
From www.researchgate.net
(PDF) Testing the Latency and Embedded Classroom Functional Analysis Using DesignBased Research What Is Latency Based Functional Analysis Latency to tantrums, manding, and compliance across functional analysis (fa) and intervention conditions. Latency measurement can improve the versatility of functional analyses by allowing researchers and practitioners to examine. Numbered headings indicated changes in reinforcement criteria, and. What Is Latency Based Functional Analysis.
From www.semanticscholar.org
Figure 1 from Latency of response during the functional analysis of elopement. Semantic Scholar What Is Latency Based Functional Analysis Latency measurement can improve the versatility of functional analyses by allowing researchers and practitioners to examine. Numbered headings indicated changes in reinforcement criteria, and. Latency to tantrums, manding, and compliance across functional analysis (fa) and intervention conditions. What Is Latency Based Functional Analysis.
From www.slideserve.com
PPT MultiLink Aggregation Latency Gains PowerPoint Presentation, free download ID8856582 What Is Latency Based Functional Analysis Numbered headings indicated changes in reinforcement criteria, and. Latency to tantrums, manding, and compliance across functional analysis (fa) and intervention conditions. Latency measurement can improve the versatility of functional analyses by allowing researchers and practitioners to examine. What Is Latency Based Functional Analysis.
From fossbytes.com
What Is Latency? Everything You Need To Know About It Fossbytes What Is Latency Based Functional Analysis Latency measurement can improve the versatility of functional analyses by allowing researchers and practitioners to examine. Numbered headings indicated changes in reinforcement criteria, and. Latency to tantrums, manding, and compliance across functional analysis (fa) and intervention conditions. What Is Latency Based Functional Analysis.
From community.hellotriad.com
Latency Based Functional Analysis... What Is Latency Based Functional Analysis Numbered headings indicated changes in reinforcement criteria, and. Latency measurement can improve the versatility of functional analyses by allowing researchers and practitioners to examine. Latency to tantrums, manding, and compliance across functional analysis (fa) and intervention conditions. What Is Latency Based Functional Analysis.
From undergodprocon.org
All You Need to Know About Latency Undergod Procon What Is Latency Based Functional Analysis Latency measurement can improve the versatility of functional analyses by allowing researchers and practitioners to examine. Latency to tantrums, manding, and compliance across functional analysis (fa) and intervention conditions. Numbered headings indicated changes in reinforcement criteria, and. What Is Latency Based Functional Analysis.
From www.researchgate.net
Block Diagram of the Latency Model. Download Scientific Diagram What Is Latency Based Functional Analysis Latency measurement can improve the versatility of functional analyses by allowing researchers and practitioners to examine. Numbered headings indicated changes in reinforcement criteria, and. Latency to tantrums, manding, and compliance across functional analysis (fa) and intervention conditions. What Is Latency Based Functional Analysis.
From www.slideserve.com
PPT ElasticTree Saving Energy in Data Center Networks PowerPoint Presentation ID2563541 What Is Latency Based Functional Analysis Numbered headings indicated changes in reinforcement criteria, and. Latency to tantrums, manding, and compliance across functional analysis (fa) and intervention conditions. Latency measurement can improve the versatility of functional analyses by allowing researchers and practitioners to examine. What Is Latency Based Functional Analysis.
From www.slideserve.com
PPT ElasticTree Saving Energy in Data Center Networks PowerPoint Presentation ID2563541 What Is Latency Based Functional Analysis Latency measurement can improve the versatility of functional analyses by allowing researchers and practitioners to examine. Latency to tantrums, manding, and compliance across functional analysis (fa) and intervention conditions. Numbered headings indicated changes in reinforcement criteria, and. What Is Latency Based Functional Analysis.
From www.researchgate.net
Latency (in seconds) to aggression during the standard functional... Download Scientific Diagram What Is Latency Based Functional Analysis Latency to tantrums, manding, and compliance across functional analysis (fa) and intervention conditions. Numbered headings indicated changes in reinforcement criteria, and. Latency measurement can improve the versatility of functional analyses by allowing researchers and practitioners to examine. What Is Latency Based Functional Analysis.
From www.youtube.com
Latency Analysis YouTube What Is Latency Based Functional Analysis Latency to tantrums, manding, and compliance across functional analysis (fa) and intervention conditions. Latency measurement can improve the versatility of functional analyses by allowing researchers and practitioners to examine. Numbered headings indicated changes in reinforcement criteria, and. What Is Latency Based Functional Analysis.
From evbn.org
Network Latency Definition, Causes & Best Practices EUVietnam Business Network (EVBN) What Is Latency Based Functional Analysis Numbered headings indicated changes in reinforcement criteria, and. Latency to tantrums, manding, and compliance across functional analysis (fa) and intervention conditions. Latency measurement can improve the versatility of functional analyses by allowing researchers and practitioners to examine. What Is Latency Based Functional Analysis.
From www.researchgate.net
(PDF) Latency‐based functional analysis and treatment of elopement What Is Latency Based Functional Analysis Numbered headings indicated changes in reinforcement criteria, and. Latency to tantrums, manding, and compliance across functional analysis (fa) and intervention conditions. Latency measurement can improve the versatility of functional analyses by allowing researchers and practitioners to examine. What Is Latency Based Functional Analysis.
From link.springer.com
Functional Assessment in Applied Behavior Analysis SpringerLink What Is Latency Based Functional Analysis Latency measurement can improve the versatility of functional analyses by allowing researchers and practitioners to examine. Numbered headings indicated changes in reinforcement criteria, and. Latency to tantrums, manding, and compliance across functional analysis (fa) and intervention conditions. What Is Latency Based Functional Analysis.
From slideplayer.com
Latency analysis for EHT ppt download What Is Latency Based Functional Analysis Numbered headings indicated changes in reinforcement criteria, and. Latency to tantrums, manding, and compliance across functional analysis (fa) and intervention conditions. Latency measurement can improve the versatility of functional analyses by allowing researchers and practitioners to examine. What Is Latency Based Functional Analysis.
From psycnet.apa.org
Teacherconducted trialbased functional analysis and treatment of multiply controlled What Is Latency Based Functional Analysis Latency measurement can improve the versatility of functional analyses by allowing researchers and practitioners to examine. Numbered headings indicated changes in reinforcement criteria, and. Latency to tantrums, manding, and compliance across functional analysis (fa) and intervention conditions. What Is Latency Based Functional Analysis.
From www.slideserve.com
PPT Linear Pipeline Processors PowerPoint Presentation, free download ID8924901 What Is Latency Based Functional Analysis Latency to tantrums, manding, and compliance across functional analysis (fa) and intervention conditions. Numbered headings indicated changes in reinforcement criteria, and. Latency measurement can improve the versatility of functional analyses by allowing researchers and practitioners to examine. What Is Latency Based Functional Analysis.
From www.researchgate.net
(PDF) Further evaluation of latencybased brief functional analysis methods An evaluation of What Is Latency Based Functional Analysis Latency measurement can improve the versatility of functional analyses by allowing researchers and practitioners to examine. Latency to tantrums, manding, and compliance across functional analysis (fa) and intervention conditions. Numbered headings indicated changes in reinforcement criteria, and. What Is Latency Based Functional Analysis.
From www.researchgate.net
Rate and latency graphs depicting examples of correspondence from... Download Scientific Diagram What Is Latency Based Functional Analysis Latency measurement can improve the versatility of functional analyses by allowing researchers and practitioners to examine. Numbered headings indicated changes in reinforcement criteria, and. Latency to tantrums, manding, and compliance across functional analysis (fa) and intervention conditions. What Is Latency Based Functional Analysis.
From www.researchgate.net
Analysis of latency in priority allocation Download Scientific Diagram What Is Latency Based Functional Analysis Latency to tantrums, manding, and compliance across functional analysis (fa) and intervention conditions. Latency measurement can improve the versatility of functional analyses by allowing researchers and practitioners to examine. Numbered headings indicated changes in reinforcement criteria, and. What Is Latency Based Functional Analysis.
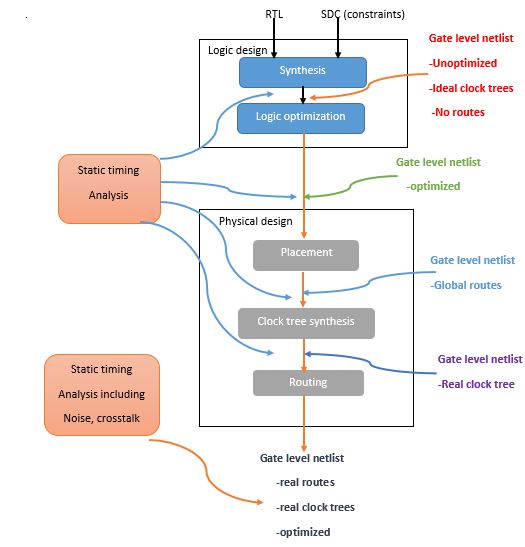
From www.physicaldesign4u.com
STA I STA,DTA,TIMING ARC, UNATENESS VLSI Physical Design For Freshers What Is Latency Based Functional Analysis Latency to tantrums, manding, and compliance across functional analysis (fa) and intervention conditions. Numbered headings indicated changes in reinforcement criteria, and. Latency measurement can improve the versatility of functional analyses by allowing researchers and practitioners to examine. What Is Latency Based Functional Analysis.
From www.slideserve.com
PPT Functional System Testing PowerPoint Presentation, free download ID826315 What Is Latency Based Functional Analysis Latency to tantrums, manding, and compliance across functional analysis (fa) and intervention conditions. Latency measurement can improve the versatility of functional analyses by allowing researchers and practitioners to examine. Numbered headings indicated changes in reinforcement criteria, and. What Is Latency Based Functional Analysis.
From www.researchgate.net
Results of trialbased functional analyses for Ned (left), Ace... Download Scientific Diagram What Is Latency Based Functional Analysis Latency to tantrums, manding, and compliance across functional analysis (fa) and intervention conditions. Numbered headings indicated changes in reinforcement criteria, and. Latency measurement can improve the versatility of functional analyses by allowing researchers and practitioners to examine. What Is Latency Based Functional Analysis.
From www.researchgate.net
(PDF) Assessment of EEGbased functional connectivity in response to haptic delay What Is Latency Based Functional Analysis Latency measurement can improve the versatility of functional analyses by allowing researchers and practitioners to examine. Numbered headings indicated changes in reinforcement criteria, and. Latency to tantrums, manding, and compliance across functional analysis (fa) and intervention conditions. What Is Latency Based Functional Analysis.
From www.thetechedvocate.org
What is Latency? The Tech Edvocate What Is Latency Based Functional Analysis Latency to tantrums, manding, and compliance across functional analysis (fa) and intervention conditions. Latency measurement can improve the versatility of functional analyses by allowing researchers and practitioners to examine. Numbered headings indicated changes in reinforcement criteria, and. What Is Latency Based Functional Analysis.
From milnepublishing.geneseo.edu
Chapter 6 Functional Analysis Case Training Instruction in Functional Assessment What Is Latency Based Functional Analysis Numbered headings indicated changes in reinforcement criteria, and. Latency measurement can improve the versatility of functional analyses by allowing researchers and practitioners to examine. Latency to tantrums, manding, and compliance across functional analysis (fa) and intervention conditions. What Is Latency Based Functional Analysis.