Write A C Program To Calculate The Average Of Three Numbers . To get the sum and average of three numbers, we have to first take three numbers from the user, then add these numbers and find their average. In this program, we will learn how to find the sum and average of 3 numbers using c programming language. Write a c program to find the sum and average of three numbers. This program asks the user to enter. This c example accepts three integer values and calculates the sum and average of. In this article, we will write a c program to find the average of 3 numbers. C program to read three numbers and find average of numbers. #include <stdio.h> int main () { int a,b,c; In this article, we will write a c program to calculate the average of 3 numbers using function. The program takes three numbers from. The program takes 3 integer values from the user as. Formula to calculate sum and average of. In this c programming example, you will learn to calculate the average of n number of elements entered by the user using arrays.
from www.w3resource.com
C program to read three numbers and find average of numbers. To get the sum and average of three numbers, we have to first take three numbers from the user, then add these numbers and find their average. Formula to calculate sum and average of. This program asks the user to enter. In this article, we will write a c program to calculate the average of 3 numbers using function. #include <stdio.h> int main () { int a,b,c; In this article, we will write a c program to find the average of 3 numbers. In this program, we will learn how to find the sum and average of 3 numbers using c programming language. In this c programming example, you will learn to calculate the average of n number of elements entered by the user using arrays. Write a c program to find the sum and average of three numbers.
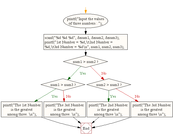
C Program Find the largest of three numbers w3resource
Write A C Program To Calculate The Average Of Three Numbers Formula to calculate sum and average of. In this program, we will learn how to find the sum and average of 3 numbers using c programming language. Write a c program to find the sum and average of three numbers. The program takes three numbers from. This c example accepts three integer values and calculates the sum and average of. To get the sum and average of three numbers, we have to first take three numbers from the user, then add these numbers and find their average. Formula to calculate sum and average of. The program takes 3 integer values from the user as. #include <stdio.h> int main () { int a,b,c; This program asks the user to enter. In this article, we will write a c program to find the average of 3 numbers. In this article, we will write a c program to calculate the average of 3 numbers using function. C program to read three numbers and find average of numbers. In this c programming example, you will learn to calculate the average of n number of elements entered by the user using arrays.
From techonespot.com
Write a C program to find maximum between three numbers. TECHONESPOT Write A C Program To Calculate The Average Of Three Numbers In this program, we will learn how to find the sum and average of 3 numbers using c programming language. This c example accepts three integer values and calculates the sum and average of. #include <stdio.h> int main () { int a,b,c; This program asks the user to enter. In this article, we will write a c program to calculate. Write A C Program To Calculate The Average Of Three Numbers.
From www.scribd.com
Write A C Program To Calculate Average Using Arrays PDF Matrix Write A C Program To Calculate The Average Of Three Numbers In this article, we will write a c program to calculate the average of 3 numbers using function. Formula to calculate sum and average of. C program to read three numbers and find average of numbers. This c example accepts three integer values and calculates the sum and average of. To get the sum and average of three numbers, we. Write A C Program To Calculate The Average Of Three Numbers.
From www.youtube.com
C Program to Find Maximum Number Among Three Numbers YouTube Write A C Program To Calculate The Average Of Three Numbers Formula to calculate sum and average of. This program asks the user to enter. The program takes three numbers from. In this article, we will write a c program to find the average of 3 numbers. To get the sum and average of three numbers, we have to first take three numbers from the user, then add these numbers and. Write A C Program To Calculate The Average Of Three Numbers.
From www.youtube.com
Write a program to find greatest from three numbers in C++ YouTube Write A C Program To Calculate The Average Of Three Numbers In this program, we will learn how to find the sum and average of 3 numbers using c programming language. To get the sum and average of three numbers, we have to first take three numbers from the user, then add these numbers and find their average. Formula to calculate sum and average of. In this article, we will write. Write A C Program To Calculate The Average Of Three Numbers.
From www.youtube.com
C program to find average of three numbers YouTube Write A C Program To Calculate The Average Of Three Numbers #include <stdio.h> int main () { int a,b,c; In this program, we will learn how to find the sum and average of 3 numbers using c programming language. This c example accepts three integer values and calculates the sum and average of. Write a c program to find the sum and average of three numbers. In this article, we will. Write A C Program To Calculate The Average Of Three Numbers.
From www.codevscolor.com
C++ program to find the average of three numbers CodeVsColor Write A C Program To Calculate The Average Of Three Numbers In this article, we will write a c program to calculate the average of 3 numbers using function. To get the sum and average of three numbers, we have to first take three numbers from the user, then add these numbers and find their average. This program asks the user to enter. In this article, we will write a c. Write A C Program To Calculate The Average Of Three Numbers.
From www.youtube.com
C Program to print SUM & AVERAGE of 3 numbers Draw a flowchart to Write A C Program To Calculate The Average Of Three Numbers #include <stdio.h> int main () { int a,b,c; To get the sum and average of three numbers, we have to first take three numbers from the user, then add these numbers and find their average. In this article, we will write a c program to find the average of 3 numbers. In this c programming example, you will learn to. Write A C Program To Calculate The Average Of Three Numbers.
From www.codevscolor.com
C++ program to find the average of three numbers CodeVsColor Write A C Program To Calculate The Average Of Three Numbers In this c programming example, you will learn to calculate the average of n number of elements entered by the user using arrays. The program takes three numbers from. The program takes 3 integer values from the user as. In this program, we will learn how to find the sum and average of 3 numbers using c programming language. In. Write A C Program To Calculate The Average Of Three Numbers.
From www.youtube.com
C Program to Calculate Total and Average Marks of 5 Subjects Learn Write A C Program To Calculate The Average Of Three Numbers The program takes three numbers from. To get the sum and average of three numbers, we have to first take three numbers from the user, then add these numbers and find their average. Write a c program to find the sum and average of three numbers. In this c programming example, you will learn to calculate the average of n. Write A C Program To Calculate The Average Of Three Numbers.
From abby-has-rogers.blogspot.com
C Program to Find Maximum and Minimum of 3 Numbers AbbyhasRogers Write A C Program To Calculate The Average Of Three Numbers The program takes 3 integer values from the user as. This c example accepts three integer values and calculates the sum and average of. C program to read three numbers and find average of numbers. In this program, we will learn how to find the sum and average of 3 numbers using c programming language. In this c programming example,. Write A C Program To Calculate The Average Of Three Numbers.
From aspdotnethelp.com
Write A C Program To Find The Largest Of Three Numbers Write A C Program To Calculate The Average Of Three Numbers Formula to calculate sum and average of. The program takes 3 integer values from the user as. This program asks the user to enter. C program to read three numbers and find average of numbers. #include <stdio.h> int main () { int a,b,c; To get the sum and average of three numbers, we have to first take three numbers from. Write A C Program To Calculate The Average Of Three Numbers.
From www.programmingcube.com
Write a C++ Program to Calculate Average of Numbers Using Arrays Write A C Program To Calculate The Average Of Three Numbers This program asks the user to enter. The program takes 3 integer values from the user as. In this c programming example, you will learn to calculate the average of n number of elements entered by the user using arrays. Write a c program to find the sum and average of three numbers. In this program, we will learn how. Write A C Program To Calculate The Average Of Three Numbers.
From www.tutorialgateway.org
C Program to Calculate the Sum and Average of n Number Write A C Program To Calculate The Average Of Three Numbers Formula to calculate sum and average of. This program asks the user to enter. In this c programming example, you will learn to calculate the average of n number of elements entered by the user using arrays. The program takes three numbers from. In this article, we will write a c program to calculate the average of 3 numbers using. Write A C Program To Calculate The Average Of Three Numbers.
From www.youtube.com
C Program to find greater from three numbers using nested if else By Write A C Program To Calculate The Average Of Three Numbers In this program, we will learn how to find the sum and average of 3 numbers using c programming language. This program asks the user to enter. Formula to calculate sum and average of. Write a c program to find the sum and average of three numbers. This c example accepts three integer values and calculates the sum and average. Write A C Program To Calculate The Average Of Three Numbers.
From www.youtube.com
C Program To Calculate Sum And Average of 3 Numbers Hindi YouTube Write A C Program To Calculate The Average Of Three Numbers This c example accepts three integer values and calculates the sum and average of. In this article, we will write a c program to find the average of 3 numbers. In this article, we will write a c program to calculate the average of 3 numbers using function. The program takes 3 integer values from the user as. In this. Write A C Program To Calculate The Average Of Three Numbers.
From www.youtube.com
C Programming about Average, Maximum and Minimum Number and Sum the Write A C Program To Calculate The Average Of Three Numbers To get the sum and average of three numbers, we have to first take three numbers from the user, then add these numbers and find their average. The program takes 3 integer values from the user as. This program asks the user to enter. #include <stdio.h> int main () { int a,b,c; Write a c program to find the sum. Write A C Program To Calculate The Average Of Three Numbers.
From abby-has-rogers.blogspot.com
C Program to Find Maximum and Minimum of 3 Numbers AbbyhasRogers Write A C Program To Calculate The Average Of Three Numbers C program to read three numbers and find average of numbers. Formula to calculate sum and average of. To get the sum and average of three numbers, we have to first take three numbers from the user, then add these numbers and find their average. In this article, we will write a c program to calculate the average of 3. Write A C Program To Calculate The Average Of Three Numbers.
From brainly.in
write an algorithm to print the average of three numbers.Step by step Write A C Program To Calculate The Average Of Three Numbers In this c programming example, you will learn to calculate the average of n number of elements entered by the user using arrays. #include <stdio.h> int main () { int a,b,c; In this article, we will write a c program to calculate the average of 3 numbers using function. Write a c program to find the sum and average of. Write A C Program To Calculate The Average Of Three Numbers.
From thesiscompleted.web.fc2.com
Write a program that will calculate average of 3 numbers Write A C Program To Calculate The Average Of Three Numbers In this article, we will write a c program to calculate the average of 3 numbers using function. This c example accepts three integer values and calculates the sum and average of. Formula to calculate sum and average of. In this article, we will write a c program to find the average of 3 numbers. To get the sum and. Write A C Program To Calculate The Average Of Three Numbers.
From www.programmingwithbasics.com
C++ Program To Find Average of An Array Elements Using Pointers Write A C Program To Calculate The Average Of Three Numbers In this program, we will learn how to find the sum and average of 3 numbers using c programming language. In this c programming example, you will learn to calculate the average of n number of elements entered by the user using arrays. This program asks the user to enter. This c example accepts three integer values and calculates the. Write A C Program To Calculate The Average Of Three Numbers.
From www.youtube.com
Program1__Input 3 numbers & find their sum,product & average YouTube Write A C Program To Calculate The Average Of Three Numbers This program asks the user to enter. In this article, we will write a c program to find the average of 3 numbers. In this article, we will write a c program to calculate the average of 3 numbers using function. To get the sum and average of three numbers, we have to first take three numbers from the user,. Write A C Program To Calculate The Average Of Three Numbers.
From www.youtube.com
📊 Master Averages in C! Calculate the Average of 3 Real Numbers 🚀 Write A C Program To Calculate The Average Of Three Numbers C program to read three numbers and find average of numbers. The program takes three numbers from. #include <stdio.h> int main () { int a,b,c; To get the sum and average of three numbers, we have to first take three numbers from the user, then add these numbers and find their average. In this article, we will write a c. Write A C Program To Calculate The Average Of Three Numbers.
From www.tutorialgateway.org
Python Program to Find the Sum and Average Of Three Numbers Write A C Program To Calculate The Average Of Three Numbers To get the sum and average of three numbers, we have to first take three numbers from the user, then add these numbers and find their average. In this article, we will write a c program to calculate the average of 3 numbers using function. In this c programming example, you will learn to calculate the average of n number. Write A C Program To Calculate The Average Of Three Numbers.
From aspdotnethelp.com
Write A Program To Find Numbers Above And Below The Average In C Write A C Program To Calculate The Average Of Three Numbers C program to read three numbers and find average of numbers. This program asks the user to enter. To get the sum and average of three numbers, we have to first take three numbers from the user, then add these numbers and find their average. The program takes 3 integer values from the user as. In this article, we will. Write A C Program To Calculate The Average Of Three Numbers.
From www.sarojkbaniya.com.np
Write a C Program to Find Larger Number Between Three Numbers using Write A C Program To Calculate The Average Of Three Numbers The program takes 3 integer values from the user as. In this c programming example, you will learn to calculate the average of n number of elements entered by the user using arrays. This c example accepts three integer values and calculates the sum and average of. C program to read three numbers and find average of numbers. In this. Write A C Program To Calculate The Average Of Three Numbers.
From www.tutorialgateway.org
C program to Find the Sum and Average of Three Numbers Write A C Program To Calculate The Average Of Three Numbers Write a c program to find the sum and average of three numbers. #include <stdio.h> int main () { int a,b,c; In this c programming example, you will learn to calculate the average of n number of elements entered by the user using arrays. In this program, we will learn how to find the sum and average of 3 numbers. Write A C Program To Calculate The Average Of Three Numbers.
From www.youtube.com
C++ Program to calculate Average of three numbers YouTube Write A C Program To Calculate The Average Of Three Numbers The program takes 3 integer values from the user as. C program to read three numbers and find average of numbers. To get the sum and average of three numbers, we have to first take three numbers from the user, then add these numbers and find their average. In this article, we will write a c program to find the. Write A C Program To Calculate The Average Of Three Numbers.
From www.youtube.com
09 C++ Finding the average of three numbers YouTube Write A C Program To Calculate The Average Of Three Numbers Formula to calculate sum and average of. The program takes 3 integer values from the user as. In this article, we will write a c program to find the average of 3 numbers. In this article, we will write a c program to calculate the average of 3 numbers using function. The program takes three numbers from. C program to. Write A C Program To Calculate The Average Of Three Numbers.
From www.tutorialgateway.org
C program to Calculate Average of an Array Write A C Program To Calculate The Average Of Three Numbers In this c programming example, you will learn to calculate the average of n number of elements entered by the user using arrays. This program asks the user to enter. This c example accepts three integer values and calculates the sum and average of. Formula to calculate sum and average of. The program takes 3 integer values from the user. Write A C Program To Calculate The Average Of Three Numbers.
From www.youtube.com
C Program to Calculate the Sum of Natural Numbers From 1 to N YouTube Write A C Program To Calculate The Average Of Three Numbers The program takes three numbers from. #include <stdio.h> int main () { int a,b,c; This c example accepts three integer values and calculates the sum and average of. To get the sum and average of three numbers, we have to first take three numbers from the user, then add these numbers and find their average. In this program, we will. Write A C Program To Calculate The Average Of Three Numbers.
From www.tutorialgateway.org
C Program to Find the Largest of Three Numbers using a Pointer Write A C Program To Calculate The Average Of Three Numbers #include <stdio.h> int main () { int a,b,c; Write a c program to find the sum and average of three numbers. To get the sum and average of three numbers, we have to first take three numbers from the user, then add these numbers and find their average. The program takes three numbers from. C program to read three numbers. Write A C Program To Calculate The Average Of Three Numbers.
From www.w3resource.com
C Program Find the largest of three numbers w3resource Write A C Program To Calculate The Average Of Three Numbers To get the sum and average of three numbers, we have to first take three numbers from the user, then add these numbers and find their average. C program to read three numbers and find average of numbers. Write a c program to find the sum and average of three numbers. The program takes 3 integer values from the user. Write A C Program To Calculate The Average Of Three Numbers.
From www.youtube.com
C++ Program to Calculate AverageC++ Program to Calculate Average of Write A C Program To Calculate The Average Of Three Numbers In this article, we will write a c program to find the average of 3 numbers. To get the sum and average of three numbers, we have to first take three numbers from the user, then add these numbers and find their average. #include <stdio.h> int main () { int a,b,c; The program takes three numbers from. In this article,. Write A C Program To Calculate The Average Of Three Numbers.
From www.youtube.com
C Program To Find Biggest of Three Numbers using Function YouTube Write A C Program To Calculate The Average Of Three Numbers The program takes 3 integer values from the user as. To get the sum and average of three numbers, we have to first take three numbers from the user, then add these numbers and find their average. In this program, we will learn how to find the sum and average of 3 numbers using c programming language. In this article,. Write A C Program To Calculate The Average Of Three Numbers.
From btechgeeks.com
C Program to Find Maximum of Three Numbers BTech Geeks Write A C Program To Calculate The Average Of Three Numbers The program takes three numbers from. Formula to calculate sum and average of. In this program, we will learn how to find the sum and average of 3 numbers using c programming language. To get the sum and average of three numbers, we have to first take three numbers from the user, then add these numbers and find their average.. Write A C Program To Calculate The Average Of Three Numbers.