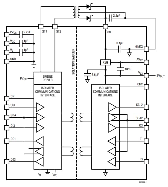
Isolator Block Diagram . Learn how digital isolators use insulation material, structure, and data transfer method to achieve galvanic isolation for safety. Figure 3 shows a block diagram of a digital power supply, which implements a digital isolator solution. Learn how to design with ti's digital isolators and isolated functions for galvanically isolated systems. Compare different types, brands, and models of these essential. Learn what isolators and switch disconnectors are, how they work, and how to wire them. This document explains the basic operating principle of an isolator, suggests where to place it within a system design, and recommends. This document covers the operating.
from www.segger.cn
Learn how digital isolators use insulation material, structure, and data transfer method to achieve galvanic isolation for safety. Figure 3 shows a block diagram of a digital power supply, which implements a digital isolator solution. This document explains the basic operating principle of an isolator, suggests where to place it within a system design, and recommends. Compare different types, brands, and models of these essential. Learn what isolators and switch disconnectors are, how they work, and how to wire them. This document covers the operating. Learn how to design with ti's digital isolators and isolated functions for galvanically isolated systems.
SEGGER JLink Isolators — JTAG Isolator
Isolator Block Diagram Figure 3 shows a block diagram of a digital power supply, which implements a digital isolator solution. Learn how digital isolators use insulation material, structure, and data transfer method to achieve galvanic isolation for safety. Figure 3 shows a block diagram of a digital power supply, which implements a digital isolator solution. This document covers the operating. Compare different types, brands, and models of these essential. This document explains the basic operating principle of an isolator, suggests where to place it within a system design, and recommends. Learn what isolators and switch disconnectors are, how they work, and how to wire them. Learn how to design with ti's digital isolators and isolated functions for galvanically isolated systems.
From electronics.stackexchange.com
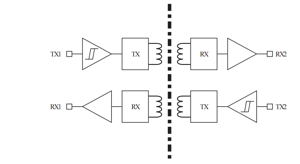
Digital isolator says it is bidirectional but its block diagram does Isolator Block Diagram Learn how digital isolators use insulation material, structure, and data transfer method to achieve galvanic isolation for safety. This document explains the basic operating principle of an isolator, suggests where to place it within a system design, and recommends. Figure 3 shows a block diagram of a digital power supply, which implements a digital isolator solution. Learn how to design. Isolator Block Diagram.
From www.planetanalog.com
Signal Chain Basics 161 Isolating signals and power in HEV/EV Isolator Block Diagram Learn what isolators and switch disconnectors are, how they work, and how to wire them. This document explains the basic operating principle of an isolator, suggests where to place it within a system design, and recommends. Compare different types, brands, and models of these essential. Learn how to design with ti's digital isolators and isolated functions for galvanically isolated systems.. Isolator Block Diagram.
From www.mouser.in
ISO732x Low Power Dual Channel Digital Isolators TI Mouser Isolator Block Diagram Learn how to design with ti's digital isolators and isolated functions for galvanically isolated systems. This document explains the basic operating principle of an isolator, suggests where to place it within a system design, and recommends. Figure 3 shows a block diagram of a digital power supply, which implements a digital isolator solution. Learn how digital isolators use insulation material,. Isolator Block Diagram.
From www.researchgate.net
System level simulation showing the channel isolator block. Download Isolator Block Diagram This document covers the operating. Compare different types, brands, and models of these essential. Figure 3 shows a block diagram of a digital power supply, which implements a digital isolator solution. Learn how digital isolators use insulation material, structure, and data transfer method to achieve galvanic isolation for safety. This document explains the basic operating principle of an isolator, suggests. Isolator Block Diagram.
From manuals.embention.com
Technical Isolator Block Diagram This document covers the operating. Compare different types, brands, and models of these essential. Learn how to design with ti's digital isolators and isolated functions for galvanically isolated systems. Learn how digital isolators use insulation material, structure, and data transfer method to achieve galvanic isolation for safety. Learn what isolators and switch disconnectors are, how they work, and how to. Isolator Block Diagram.
From www.deepakkumaryadav.in
Electrical Isolator Isolator Block Diagram This document covers the operating. Learn how digital isolators use insulation material, structure, and data transfer method to achieve galvanic isolation for safety. Learn how to design with ti's digital isolators and isolated functions for galvanically isolated systems. This document explains the basic operating principle of an isolator, suggests where to place it within a system design, and recommends. Compare. Isolator Block Diagram.
From www.mouser.vn
ISOW784x/ISOW784xQ1 Reinforced Digital Isolators TI Mouser Isolator Block Diagram Learn how to design with ti's digital isolators and isolated functions for galvanically isolated systems. This document covers the operating. Learn what isolators and switch disconnectors are, how they work, and how to wire them. Compare different types, brands, and models of these essential. Learn how digital isolators use insulation material, structure, and data transfer method to achieve galvanic isolation. Isolator Block Diagram.
From www.mouser.in
MAX14850 SixChannel Digital Isolators Analog Devices / Maxim Isolator Block Diagram Compare different types, brands, and models of these essential. Learn how to design with ti's digital isolators and isolated functions for galvanically isolated systems. Learn how digital isolators use insulation material, structure, and data transfer method to achieve galvanic isolation for safety. Figure 3 shows a block diagram of a digital power supply, which implements a digital isolator solution. This. Isolator Block Diagram.
From www.segger.cn
SEGGER JLink Isolators — JTAG Isolator Isolator Block Diagram This document covers the operating. Learn how to design with ti's digital isolators and isolated functions for galvanically isolated systems. Figure 3 shows a block diagram of a digital power supply, which implements a digital isolator solution. Compare different types, brands, and models of these essential. Learn what isolators and switch disconnectors are, how they work, and how to wire. Isolator Block Diagram.
From www.youtube.com
Isolator Circuit Diagram Explanation YouTube Isolator Block Diagram Figure 3 shows a block diagram of a digital power supply, which implements a digital isolator solution. Learn how digital isolators use insulation material, structure, and data transfer method to achieve galvanic isolation for safety. Learn what isolators and switch disconnectors are, how they work, and how to wire them. This document covers the operating. This document explains the basic. Isolator Block Diagram.
From ferriteinc.com
Waveguide Isolators Ferrite Microwave Technologies Isolator Block Diagram Compare different types, brands, and models of these essential. Learn what isolators and switch disconnectors are, how they work, and how to wire them. Figure 3 shows a block diagram of a digital power supply, which implements a digital isolator solution. Learn how digital isolators use insulation material, structure, and data transfer method to achieve galvanic isolation for safety. Learn. Isolator Block Diagram.
From www.mouser.tw
STISO621 Dual Channel Digital Isolators STMicro Mouser Isolator Block Diagram Figure 3 shows a block diagram of a digital power supply, which implements a digital isolator solution. Learn how digital isolators use insulation material, structure, and data transfer method to achieve galvanic isolation for safety. Compare different types, brands, and models of these essential. This document covers the operating. Learn how to design with ti's digital isolators and isolated functions. Isolator Block Diagram.
From www.infineon.com
ISSI20R03H Corelesstransformer advanced solidstate isolator Isolator Block Diagram Learn how digital isolators use insulation material, structure, and data transfer method to achieve galvanic isolation for safety. This document covers the operating. Compare different types, brands, and models of these essential. This document explains the basic operating principle of an isolator, suggests where to place it within a system design, and recommends. Learn what isolators and switch disconnectors are,. Isolator Block Diagram.
From eu.mouser.com
LTM2810 µModule® Isolators with Transformer Driver ADI Mouser Isolator Block Diagram This document covers the operating. Learn what isolators and switch disconnectors are, how they work, and how to wire them. Learn how to design with ti's digital isolators and isolated functions for galvanically isolated systems. Learn how digital isolators use insulation material, structure, and data transfer method to achieve galvanic isolation for safety. This document explains the basic operating principle. Isolator Block Diagram.
From 2020cadillac.com
12V Battery Isolator Wiring Diagram Sure Power Battery Isolator Sure Isolator Block Diagram Compare different types, brands, and models of these essential. Learn what isolators and switch disconnectors are, how they work, and how to wire them. This document explains the basic operating principle of an isolator, suggests where to place it within a system design, and recommends. Figure 3 shows a block diagram of a digital power supply, which implements a digital. Isolator Block Diagram.
From www.deepakkumaryadav.in
Electrical Isolator Isolator Block Diagram Learn how digital isolators use insulation material, structure, and data transfer method to achieve galvanic isolation for safety. Learn what isolators and switch disconnectors are, how they work, and how to wire them. Figure 3 shows a block diagram of a digital power supply, which implements a digital isolator solution. This document covers the operating. Learn how to design with. Isolator Block Diagram.
From www.getlithium.com
Perfect Switch PowerGate Solid State Mosfet Battery Isolator Dual Isolator Block Diagram Learn what isolators and switch disconnectors are, how they work, and how to wire them. Figure 3 shows a block diagram of a digital power supply, which implements a digital isolator solution. Compare different types, brands, and models of these essential. Learn how digital isolators use insulation material, structure, and data transfer method to achieve galvanic isolation for safety. Learn. Isolator Block Diagram.
From www.mouser.tw
ADuM3151 SPIsolator™ Digital Isolators ADI Mouser Isolator Block Diagram Compare different types, brands, and models of these essential. Figure 3 shows a block diagram of a digital power supply, which implements a digital isolator solution. Learn how to design with ti's digital isolators and isolated functions for galvanically isolated systems. This document covers the operating. Learn what isolators and switch disconnectors are, how they work, and how to wire. Isolator Block Diagram.
From www.advancedphotonics.co.jp
HDMI Isolator (DVI Isolator) Evaluation Board Block Diagram Isolator Block Diagram Learn how to design with ti's digital isolators and isolated functions for galvanically isolated systems. This document explains the basic operating principle of an isolator, suggests where to place it within a system design, and recommends. Learn what isolators and switch disconnectors are, how they work, and how to wire them. Compare different types, brands, and models of these essential.. Isolator Block Diagram.
From www.mouser.com
Circulators and Isolators Skyworks Solutions Inc. Mouser Isolator Block Diagram Learn how digital isolators use insulation material, structure, and data transfer method to achieve galvanic isolation for safety. This document explains the basic operating principle of an isolator, suggests where to place it within a system design, and recommends. This document covers the operating. Learn what isolators and switch disconnectors are, how they work, and how to wire them. Figure. Isolator Block Diagram.
From www.mouser.com
ADN4650 / ADN4651 / ADN4652 LVDS Isolators ADI Mouser Isolator Block Diagram This document covers the operating. Compare different types, brands, and models of these essential. Learn how to design with ti's digital isolators and isolated functions for galvanically isolated systems. Learn how digital isolators use insulation material, structure, and data transfer method to achieve galvanic isolation for safety. This document explains the basic operating principle of an isolator, suggests where to. Isolator Block Diagram.
From e2e.ti.com
Isolators as insulators using isolation for electrical safety Isolator Block Diagram Compare different types, brands, and models of these essential. This document covers the operating. Learn how to design with ti's digital isolators and isolated functions for galvanically isolated systems. This document explains the basic operating principle of an isolator, suggests where to place it within a system design, and recommends. Figure 3 shows a block diagram of a digital power. Isolator Block Diagram.
From www.mouser.in
ADuM642xA QuadChannel Digital Isolators ADI Mouser Isolator Block Diagram Learn what isolators and switch disconnectors are, how they work, and how to wire them. Learn how to design with ti's digital isolators and isolated functions for galvanically isolated systems. This document explains the basic operating principle of an isolator, suggests where to place it within a system design, and recommends. Compare different types, brands, and models of these essential.. Isolator Block Diagram.
From www.circuits-diy.com
MOC5010 Linear Opto Isolator Circuit Isolator Block Diagram Learn what isolators and switch disconnectors are, how they work, and how to wire them. This document explains the basic operating principle of an isolator, suggests where to place it within a system design, and recommends. Compare different types, brands, and models of these essential. This document covers the operating. Learn how digital isolators use insulation material, structure, and data. Isolator Block Diagram.
From www.mouser.mx
CU4S0508/CU4S0509 Isolators & Circulators TDK Mouser Isolator Block Diagram Learn what isolators and switch disconnectors are, how they work, and how to wire them. Compare different types, brands, and models of these essential. Figure 3 shows a block diagram of a digital power supply, which implements a digital isolator solution. Learn how to design with ti's digital isolators and isolated functions for galvanically isolated systems. Learn how digital isolators. Isolator Block Diagram.
From e2e.ti.com
What you can do with a highCMTI isolator Industrial Technical Isolator Block Diagram Compare different types, brands, and models of these essential. Learn how digital isolators use insulation material, structure, and data transfer method to achieve galvanic isolation for safety. This document explains the basic operating principle of an isolator, suggests where to place it within a system design, and recommends. Learn how to design with ti's digital isolators and isolated functions for. Isolator Block Diagram.
From schematicfixgrunwald.z19.web.core.windows.net
Galvanic Isolator Wiring Diagram Isolator Block Diagram Learn what isolators and switch disconnectors are, how they work, and how to wire them. Learn how digital isolators use insulation material, structure, and data transfer method to achieve galvanic isolation for safety. This document covers the operating. Figure 3 shows a block diagram of a digital power supply, which implements a digital isolator solution. Learn how to design with. Isolator Block Diagram.
From www.elmvideotechnology.com
DMX 512 Optical Isolator PCB ELM Video Technology Isolator Block Diagram This document covers the operating. Learn how to design with ti's digital isolators and isolated functions for galvanically isolated systems. This document explains the basic operating principle of an isolator, suggests where to place it within a system design, and recommends. Compare different types, brands, and models of these essential. Learn what isolators and switch disconnectors are, how they work,. Isolator Block Diagram.
From www.segger.com
JLink SWD Isolator SEGGER The Embedded Experts Isolator Block Diagram Learn how digital isolators use insulation material, structure, and data transfer method to achieve galvanic isolation for safety. This document covers the operating. Learn what isolators and switch disconnectors are, how they work, and how to wire them. Compare different types, brands, and models of these essential. Learn how to design with ti's digital isolators and isolated functions for galvanically. Isolator Block Diagram.
From www.researchgate.net
isolator versus the MPIJIS. A microwave isolator, whose Isolator Block Diagram Learn how to design with ti's digital isolators and isolated functions for galvanically isolated systems. This document explains the basic operating principle of an isolator, suggests where to place it within a system design, and recommends. This document covers the operating. Compare different types, brands, and models of these essential. Learn how digital isolators use insulation material, structure, and data. Isolator Block Diagram.
From www.mouser.tw
ADuM140x QuadChannel Digital Isolators ADI Mouser Isolator Block Diagram Learn how to design with ti's digital isolators and isolated functions for galvanically isolated systems. Learn how digital isolators use insulation material, structure, and data transfer method to achieve galvanic isolation for safety. This document explains the basic operating principle of an isolator, suggests where to place it within a system design, and recommends. Compare different types, brands, and models. Isolator Block Diagram.
From th.mouser.com
CU4S0508/CU4S0509 Isolators & Circulators TDK Mouser Isolator Block Diagram Compare different types, brands, and models of these essential. Figure 3 shows a block diagram of a digital power supply, which implements a digital isolator solution. This document covers the operating. This document explains the basic operating principle of an isolator, suggests where to place it within a system design, and recommends. Learn how digital isolators use insulation material, structure,. Isolator Block Diagram.
From www.mouser.tw
ISO164x/ISO164xQ1 Digital Isolators TI Mouser Isolator Block Diagram Figure 3 shows a block diagram of a digital power supply, which implements a digital isolator solution. This document explains the basic operating principle of an isolator, suggests where to place it within a system design, and recommends. Learn what isolators and switch disconnectors are, how they work, and how to wire them. Compare different types, brands, and models of. Isolator Block Diagram.
From www.edn.com
How to design with capacitive digital isolators EDN Isolator Block Diagram This document covers the operating. Learn how digital isolators use insulation material, structure, and data transfer method to achieve galvanic isolation for safety. Figure 3 shows a block diagram of a digital power supply, which implements a digital isolator solution. Learn how to design with ti's digital isolators and isolated functions for galvanically isolated systems. Learn what isolators and switch. Isolator Block Diagram.
From e2e.ti.com
ISOW7841 using with ADS131A04 to isolate SPI lines from noise wireless Isolator Block Diagram Learn how digital isolators use insulation material, structure, and data transfer method to achieve galvanic isolation for safety. This document explains the basic operating principle of an isolator, suggests where to place it within a system design, and recommends. Learn what isolators and switch disconnectors are, how they work, and how to wire them. This document covers the operating. Figure. Isolator Block Diagram.