Blender Paper Shader . Download premium pbr paper textures for 3d rendering. In this tutorial, we will be going over how to create a procedural paper texture inside of blender. To distinguish the one side from the other you can use the input node geometry. In this tutorial, i will show you how to make a procedural paper material using the shader nodes in blender for your project. I want to emulate this exact paper texture via shader nodes, i know i can go about with using the image textures but i want multiple variations of this texture,. Works in blender, 3ds max, cinema. Choose from matte, and textured finishes. You can use the transmission input on the principled shader in cycles for this. Looking at your question, the first thing that popped into mind is the need for subsurface scattering, so light is able to pass. This is a pretty simple project and we will be using a cool technique to mix some.
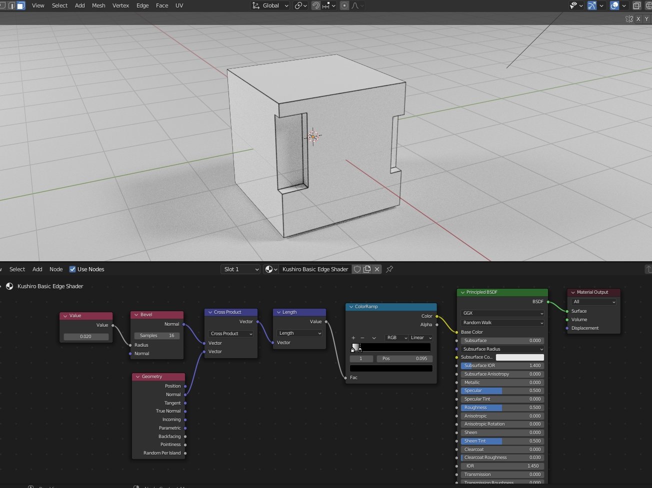
from kushiro.gumroad.com
This is a pretty simple project and we will be using a cool technique to mix some. In this tutorial, i will show you how to make a procedural paper material using the shader nodes in blender for your project. Choose from matte, and textured finishes. I want to emulate this exact paper texture via shader nodes, i know i can go about with using the image textures but i want multiple variations of this texture,. Looking at your question, the first thing that popped into mind is the need for subsurface scattering, so light is able to pass. Download premium pbr paper textures for 3d rendering. You can use the transmission input on the principled shader in cycles for this. In this tutorial, we will be going over how to create a procedural paper texture inside of blender. Works in blender, 3ds max, cinema. To distinguish the one side from the other you can use the input node geometry.
Basic Edge Shader (blender)
Blender Paper Shader In this tutorial, i will show you how to make a procedural paper material using the shader nodes in blender for your project. Download premium pbr paper textures for 3d rendering. In this tutorial, i will show you how to make a procedural paper material using the shader nodes in blender for your project. Works in blender, 3ds max, cinema. This is a pretty simple project and we will be using a cool technique to mix some. You can use the transmission input on the principled shader in cycles for this. I want to emulate this exact paper texture via shader nodes, i know i can go about with using the image textures but i want multiple variations of this texture,. In this tutorial, we will be going over how to create a procedural paper texture inside of blender. Looking at your question, the first thing that popped into mind is the need for subsurface scattering, so light is able to pass. To distinguish the one side from the other you can use the input node geometry. Choose from matte, and textured finishes.
From www.blendernation.com
Learn how to Burn Paper with a Single Shader in Blender BlenderNation Blender Paper Shader This is a pretty simple project and we will be using a cool technique to mix some. In this tutorial, we will be going over how to create a procedural paper texture inside of blender. Looking at your question, the first thing that popped into mind is the need for subsurface scattering, so light is able to pass. Download premium. Blender Paper Shader.
From www.youtube.com
How to Make a Procedural Paper Texture in Blender YouTube Blender Paper Shader In this tutorial, we will be going over how to create a procedural paper texture inside of blender. Choose from matte, and textured finishes. Works in blender, 3ds max, cinema. This is a pretty simple project and we will be using a cool technique to mix some. Looking at your question, the first thing that popped into mind is the. Blender Paper Shader.
From irendering.net
Difference between Materials, Shaders and Textures in Blender Blender Cloud Rendering Blender Paper Shader You can use the transmission input on the principled shader in cycles for this. To distinguish the one side from the other you can use the input node geometry. In this tutorial, i will show you how to make a procedural paper material using the shader nodes in blender for your project. This is a pretty simple project and we. Blender Paper Shader.
From www.reddit.com
Experiment on porting a shader from Blender r/godot Blender Paper Shader Download premium pbr paper textures for 3d rendering. I want to emulate this exact paper texture via shader nodes, i know i can go about with using the image textures but i want multiple variations of this texture,. In this tutorial, i will show you how to make a procedural paper material using the shader nodes in blender for your. Blender Paper Shader.
From www.walmart.com
Fdit 6pcs Art Blender Paper Drawing Tools Sketch Shaders Paper Drawing Blender Blender Paper Shader In this tutorial, i will show you how to make a procedural paper material using the shader nodes in blender for your project. Looking at your question, the first thing that popped into mind is the need for subsurface scattering, so light is able to pass. You can use the transmission input on the principled shader in cycles for this.. Blender Paper Shader.
From www.reddit.com
Free 5k Paper Texture r/blender Blender Paper Shader Works in blender, 3ds max, cinema. Choose from matte, and textured finishes. This is a pretty simple project and we will be using a cool technique to mix some. To distinguish the one side from the other you can use the input node geometry. I want to emulate this exact paper texture via shader nodes, i know i can go. Blender Paper Shader.
From www.artstation.com
ArtStation Paper Decal Shader Blender Game Assets Blender Paper Shader In this tutorial, i will show you how to make a procedural paper material using the shader nodes in blender for your project. Works in blender, 3ds max, cinema. Choose from matte, and textured finishes. I want to emulate this exact paper texture via shader nodes, i know i can go about with using the image textures but i want. Blender Paper Shader.
From www.youtube.com
Basic Shader Tutorial for Blender 2.8 and above YouTube Blender Paper Shader Looking at your question, the first thing that popped into mind is the need for subsurface scattering, so light is able to pass. To distinguish the one side from the other you can use the input node geometry. I want to emulate this exact paper texture via shader nodes, i know i can go about with using the image textures. Blender Paper Shader.
From www.artstation.com
ArtStation Paper Decal Shader Blender Game Assets Blender Paper Shader Choose from matte, and textured finishes. Download premium pbr paper textures for 3d rendering. You can use the transmission input on the principled shader in cycles for this. In this tutorial, i will show you how to make a procedural paper material using the shader nodes in blender for your project. To distinguish the one side from the other you. Blender Paper Shader.
From kushiro.gumroad.com
Basic Edge Shader (blender) Blender Paper Shader This is a pretty simple project and we will be using a cool technique to mix some. Works in blender, 3ds max, cinema. I want to emulate this exact paper texture via shader nodes, i know i can go about with using the image textures but i want multiple variations of this texture,. Download premium pbr paper textures for 3d. Blender Paper Shader.
From www.walmart.com
YOUTHINK Sketch Shader,Artist Sketch Shaders,6pcs Art Blender Paper Drawing Tools Student Artist Blender Paper Shader In this tutorial, i will show you how to make a procedural paper material using the shader nodes in blender for your project. Download premium pbr paper textures for 3d rendering. Looking at your question, the first thing that popped into mind is the need for subsurface scattering, so light is able to pass. Choose from matte, and textured finishes.. Blender Paper Shader.
From www.reddit.com
Paper Shader r/BlenderNodeCraft Blender Paper Shader You can use the transmission input on the principled shader in cycles for this. Download premium pbr paper textures for 3d rendering. Looking at your question, the first thing that popped into mind is the need for subsurface scattering, so light is able to pass. Works in blender, 3ds max, cinema. I want to emulate this exact paper texture via. Blender Paper Shader.
From blenderartists.org
how to make cycles paper shader? Materials and Textures Blender Artists Community Blender Paper Shader Choose from matte, and textured finishes. I want to emulate this exact paper texture via shader nodes, i know i can go about with using the image textures but i want multiple variations of this texture,. In this tutorial, i will show you how to make a procedural paper material using the shader nodes in blender for your project. This. Blender Paper Shader.
From www.youtube.com
Leaf Shader Blender 2.9 YouTube Blender Paper Shader Looking at your question, the first thing that popped into mind is the need for subsurface scattering, so light is able to pass. This is a pretty simple project and we will be using a cool technique to mix some. Works in blender, 3ds max, cinema. In this tutorial, i will show you how to make a procedural paper material. Blender Paper Shader.
From www.ebay.co.uk
6pcs Art Blender Paper Drawing Kits Sketch Shaders Paper Drawing Blender SG5 eBay Blender Paper Shader In this tutorial, i will show you how to make a procedural paper material using the shader nodes in blender for your project. I want to emulate this exact paper texture via shader nodes, i know i can go about with using the image textures but i want multiple variations of this texture,. Looking at your question, the first thing. Blender Paper Shader.
From devtalk.blender.org
Blender UI paper cuts 1163 by laudaris User Feedback Developer Forum Blender Paper Shader Works in blender, 3ds max, cinema. Looking at your question, the first thing that popped into mind is the need for subsurface scattering, so light is able to pass. Choose from matte, and textured finishes. In this tutorial, i will show you how to make a procedural paper material using the shader nodes in blender for your project. You can. Blender Paper Shader.
From blender.stackexchange.com
materials How can I create this particular paper texture by shader nodes? Blender Stack Exchange Blender Paper Shader You can use the transmission input on the principled shader in cycles for this. Choose from matte, and textured finishes. Looking at your question, the first thing that popped into mind is the need for subsurface scattering, so light is able to pass. Works in blender, 3ds max, cinema. This is a pretty simple project and we will be using. Blender Paper Shader.
From blenderartists.org
how to make cycles paper shader? Materials and Textures Blender Artists Community Blender Paper Shader Looking at your question, the first thing that popped into mind is the need for subsurface scattering, so light is able to pass. You can use the transmission input on the principled shader in cycles for this. Download premium pbr paper textures for 3d rendering. To distinguish the one side from the other you can use the input node geometry.. Blender Paper Shader.
From www.youtube.com
Blender Tutorial Shader to RGB YouTube Blender Paper Shader In this tutorial, we will be going over how to create a procedural paper texture inside of blender. Looking at your question, the first thing that popped into mind is the need for subsurface scattering, so light is able to pass. Works in blender, 3ds max, cinema. Choose from matte, and textured finishes. In this tutorial, i will show you. Blender Paper Shader.
From www.youtube.com
Procedural Wrinkle Fold Texture for Cloth or Paper in Blender Tutorial YouTube Blender Paper Shader In this tutorial, we will be going over how to create a procedural paper texture inside of blender. Looking at your question, the first thing that popped into mind is the need for subsurface scattering, so light is able to pass. Choose from matte, and textured finishes. This is a pretty simple project and we will be using a cool. Blender Paper Shader.
From www.youtube.com
Simulating Basic Paper Textures Using Blender 2.9 YouTube Blender Paper Shader This is a pretty simple project and we will be using a cool technique to mix some. Works in blender, 3ds max, cinema. In this tutorial, i will show you how to make a procedural paper material using the shader nodes in blender for your project. You can use the transmission input on the principled shader in cycles for this.. Blender Paper Shader.
From www.reddit.com
Made some paper shaders r/blender Blender Paper Shader This is a pretty simple project and we will be using a cool technique to mix some. In this tutorial, i will show you how to make a procedural paper material using the shader nodes in blender for your project. I want to emulate this exact paper texture via shader nodes, i know i can go about with using the. Blender Paper Shader.
From www.walmart.com
2024 6pcs Art Blender Paper Drawing Tools Student Artist Sketch Shaders Paper Drawing Blender Blender Paper Shader I want to emulate this exact paper texture via shader nodes, i know i can go about with using the image textures but i want multiple variations of this texture,. Choose from matte, and textured finishes. In this tutorial, i will show you how to make a procedural paper material using the shader nodes in blender for your project. This. Blender Paper Shader.
From www.blendernation.com
Procedural Paper Texture Blender 2.82 [Eevee] BlenderNation Blender Paper Shader You can use the transmission input on the principled shader in cycles for this. In this tutorial, i will show you how to make a procedural paper material using the shader nodes in blender for your project. Download premium pbr paper textures for 3d rendering. This is a pretty simple project and we will be using a cool technique to. Blender Paper Shader.
From www.artstation.com
ArtStation Paper Decal Shader Blender Game Assets Blender Paper Shader To distinguish the one side from the other you can use the input node geometry. Works in blender, 3ds max, cinema. Download premium pbr paper textures for 3d rendering. Choose from matte, and textured finishes. I want to emulate this exact paper texture via shader nodes, i know i can go about with using the image textures but i want. Blender Paper Shader.
From www.reddit.com
Paper Shader r/BlenderNodeCraft Blender Paper Shader You can use the transmission input on the principled shader in cycles for this. In this tutorial, i will show you how to make a procedural paper material using the shader nodes in blender for your project. This is a pretty simple project and we will be using a cool technique to mix some. Choose from matte, and textured finishes.. Blender Paper Shader.
From www.walmart.com
Art Blender Paper Drawing Tools 6pcs Student Artist Sketch Shaders Blender Paper Shader You can use the transmission input on the principled shader in cycles for this. I want to emulate this exact paper texture via shader nodes, i know i can go about with using the image textures but i want multiple variations of this texture,. Works in blender, 3ds max, cinema. Download premium pbr paper textures for 3d rendering. Choose from. Blender Paper Shader.
From mungfali.com
Procedural Shader Pack Vol. 1 Blender Market 796 Blender Paper Shader Works in blender, 3ds max, cinema. Download premium pbr paper textures for 3d rendering. To distinguish the one side from the other you can use the input node geometry. This is a pretty simple project and we will be using a cool technique to mix some. Looking at your question, the first thing that popped into mind is the need. Blender Paper Shader.
From www.youtube.com
Pencil Drawing Blending and Shading Learn to blend and shade your drawings YouTube Blender Paper Shader I want to emulate this exact paper texture via shader nodes, i know i can go about with using the image textures but i want multiple variations of this texture,. In this tutorial, i will show you how to make a procedural paper material using the shader nodes in blender for your project. You can use the transmission input on. Blender Paper Shader.
From www.artstation.com
ArtStation Paper Decal Shader Blender Game Assets Blender Paper Shader Choose from matte, and textured finishes. In this tutorial, i will show you how to make a procedural paper material using the shader nodes in blender for your project. I want to emulate this exact paper texture via shader nodes, i know i can go about with using the image textures but i want multiple variations of this texture,. To. Blender Paper Shader.
From blender.stackexchange.com
materials How can I create this particular paper texture by shader nodes? Blender Stack Exchange Blender Paper Shader Choose from matte, and textured finishes. Download premium pbr paper textures for 3d rendering. Works in blender, 3ds max, cinema. You can use the transmission input on the principled shader in cycles for this. In this tutorial, we will be going over how to create a procedural paper texture inside of blender. To distinguish the one side from the other. Blender Paper Shader.
From www.walmart.com
Ymiko 6pcs Art Blender Paper Drawing Tools Student Artist Sketch Shaders Paper Drawing Blender Blender Paper Shader You can use the transmission input on the principled shader in cycles for this. Works in blender, 3ds max, cinema. In this tutorial, i will show you how to make a procedural paper material using the shader nodes in blender for your project. To distinguish the one side from the other you can use the input node geometry. Download premium. Blender Paper Shader.
From www.ebay.com.au
6pcs Art Blender Paper Drawing Kits Sketch Shaders Paper Drawing Blender OCH eBay Blender Paper Shader Choose from matte, and textured finishes. Download premium pbr paper textures for 3d rendering. I want to emulate this exact paper texture via shader nodes, i know i can go about with using the image textures but i want multiple variations of this texture,. In this tutorial, i will show you how to make a procedural paper material using the. Blender Paper Shader.
From www.youtube.com
how to animate burning paper blender tutorial procedural shader YouTube Blender Paper Shader Download premium pbr paper textures for 3d rendering. I want to emulate this exact paper texture via shader nodes, i know i can go about with using the image textures but i want multiple variations of this texture,. You can use the transmission input on the principled shader in cycles for this. Looking at your question, the first thing that. Blender Paper Shader.
From www.youtube.com
Burn Paper with a Single Shader Blender Tutorial YouTube Blender Paper Shader Looking at your question, the first thing that popped into mind is the need for subsurface scattering, so light is able to pass. In this tutorial, i will show you how to make a procedural paper material using the shader nodes in blender for your project. You can use the transmission input on the principled shader in cycles for this.. Blender Paper Shader.