Vibration Detector Circuit Diagram . detecting and measuring vibration can be used for several applications, decision making circuits or alarm circuits. learn how to build a circuit that can detect and measure vibration, touch, flex, and shock using a piezo sensor and an arduino board. Find out how to dampen the sensor's high voltage. learn how to use a piezo sensor to detect vibration and flex with an arduino.
from www.vrogue.co
detecting and measuring vibration can be used for several applications, decision making circuits or alarm circuits. learn how to build a circuit that can detect and measure vibration, touch, flex, and shock using a piezo sensor and an arduino board. learn how to use a piezo sensor to detect vibration and flex with an arduino. Find out how to dampen the sensor's high voltage.
Noise And Vibration Detector Circuit Diagram Circuit vrogue.co
Vibration Detector Circuit Diagram Find out how to dampen the sensor's high voltage. learn how to use a piezo sensor to detect vibration and flex with an arduino. Find out how to dampen the sensor's high voltage. learn how to build a circuit that can detect and measure vibration, touch, flex, and shock using a piezo sensor and an arduino board. detecting and measuring vibration can be used for several applications, decision making circuits or alarm circuits.
From makingcircuits.com
Vibration Activated Alarm Circuit Vibration Detector Circuit Diagram Find out how to dampen the sensor's high voltage. detecting and measuring vibration can be used for several applications, decision making circuits or alarm circuits. learn how to use a piezo sensor to detect vibration and flex with an arduino. learn how to build a circuit that can detect and measure vibration, touch, flex, and shock using. Vibration Detector Circuit Diagram.
From www.vrogue.co
Interfacing Vibration Sensor Module With Arduino Ardu vrogue.co Vibration Detector Circuit Diagram Find out how to dampen the sensor's high voltage. learn how to use a piezo sensor to detect vibration and flex with an arduino. learn how to build a circuit that can detect and measure vibration, touch, flex, and shock using a piezo sensor and an arduino board. detecting and measuring vibration can be used for several. Vibration Detector Circuit Diagram.
From www.circuitbasics.com
How to Setup Vibration Sensors on the Arduino Circuit Basics Vibration Detector Circuit Diagram Find out how to dampen the sensor's high voltage. learn how to build a circuit that can detect and measure vibration, touch, flex, and shock using a piezo sensor and an arduino board. learn how to use a piezo sensor to detect vibration and flex with an arduino. detecting and measuring vibration can be used for several. Vibration Detector Circuit Diagram.
From techatronic.com
Arduino Vibration sensor interfacing Vibration sensor Arduino Vibration Detector Circuit Diagram learn how to build a circuit that can detect and measure vibration, touch, flex, and shock using a piezo sensor and an arduino board. Find out how to dampen the sensor's high voltage. detecting and measuring vibration can be used for several applications, decision making circuits or alarm circuits. learn how to use a piezo sensor to. Vibration Detector Circuit Diagram.
From www.teachmemicro.com
Vibration Sensor Tutorial Microcontroller Tutorials Vibration Detector Circuit Diagram learn how to build a circuit that can detect and measure vibration, touch, flex, and shock using a piezo sensor and an arduino board. detecting and measuring vibration can be used for several applications, decision making circuits or alarm circuits. Find out how to dampen the sensor's high voltage. learn how to use a piezo sensor to. Vibration Detector Circuit Diagram.
From circuitdiagramcentre.blogspot.com
How to Make a Vibration Detector/Meter Circuit Circuit Diagram Centre Vibration Detector Circuit Diagram learn how to build a circuit that can detect and measure vibration, touch, flex, and shock using a piezo sensor and an arduino board. detecting and measuring vibration can be used for several applications, decision making circuits or alarm circuits. learn how to use a piezo sensor to detect vibration and flex with an arduino. Find out. Vibration Detector Circuit Diagram.
From bestengineeringprojects.com
Earthquake detector Indicator Circuit using Vibration Sensor Vibration Detector Circuit Diagram Find out how to dampen the sensor's high voltage. learn how to build a circuit that can detect and measure vibration, touch, flex, and shock using a piezo sensor and an arduino board. learn how to use a piezo sensor to detect vibration and flex with an arduino. detecting and measuring vibration can be used for several. Vibration Detector Circuit Diagram.
From www.circuitdiagram.co
Vibration Sensor Alarm Circuit Diagram Circuit Diagram Vibration Detector Circuit Diagram detecting and measuring vibration can be used for several applications, decision making circuits or alarm circuits. learn how to build a circuit that can detect and measure vibration, touch, flex, and shock using a piezo sensor and an arduino board. learn how to use a piezo sensor to detect vibration and flex with an arduino. Find out. Vibration Detector Circuit Diagram.
From control.com
Vibration Sensors Introduction to Machine Vibration Measurement Vibration Detector Circuit Diagram learn how to build a circuit that can detect and measure vibration, touch, flex, and shock using a piezo sensor and an arduino board. Find out how to dampen the sensor's high voltage. detecting and measuring vibration can be used for several applications, decision making circuits or alarm circuits. learn how to use a piezo sensor to. Vibration Detector Circuit Diagram.
From www.theorycircuit.com
SW420 Vibration Sensor Arduino Interface Vibration Detector Circuit Diagram learn how to use a piezo sensor to detect vibration and flex with an arduino. detecting and measuring vibration can be used for several applications, decision making circuits or alarm circuits. learn how to build a circuit that can detect and measure vibration, touch, flex, and shock using a piezo sensor and an arduino board. Find out. Vibration Detector Circuit Diagram.
From www.machinedesign.com
Building a MEMSBased Vibration Detector Machine Design Vibration Detector Circuit Diagram learn how to use a piezo sensor to detect vibration and flex with an arduino. learn how to build a circuit that can detect and measure vibration, touch, flex, and shock using a piezo sensor and an arduino board. Find out how to dampen the sensor's high voltage. detecting and measuring vibration can be used for several. Vibration Detector Circuit Diagram.
From www.circuits-diy.com
Vibration Alarm Circuit using IC555 Vibration Detector Circuit Diagram detecting and measuring vibration can be used for several applications, decision making circuits or alarm circuits. learn how to use a piezo sensor to detect vibration and flex with an arduino. Find out how to dampen the sensor's high voltage. learn how to build a circuit that can detect and measure vibration, touch, flex, and shock using. Vibration Detector Circuit Diagram.
From www.vrogue.co
Noise And Vibration Detector Circuit Diagram Circuit vrogue.co Vibration Detector Circuit Diagram detecting and measuring vibration can be used for several applications, decision making circuits or alarm circuits. learn how to use a piezo sensor to detect vibration and flex with an arduino. Find out how to dampen the sensor's high voltage. learn how to build a circuit that can detect and measure vibration, touch, flex, and shock using. Vibration Detector Circuit Diagram.
From guidediagramsignalling.z21.web.core.windows.net
Metal Detectors Circuit Diagrams Vibration Detector Circuit Diagram learn how to use a piezo sensor to detect vibration and flex with an arduino. learn how to build a circuit that can detect and measure vibration, touch, flex, and shock using a piezo sensor and an arduino board. Find out how to dampen the sensor's high voltage. detecting and measuring vibration can be used for several. Vibration Detector Circuit Diagram.
From wiredatapoliciaj0.z22.web.core.windows.net
Piezo Vibration Sensor Circuit Diagram Vibration Detector Circuit Diagram detecting and measuring vibration can be used for several applications, decision making circuits or alarm circuits. learn how to build a circuit that can detect and measure vibration, touch, flex, and shock using a piezo sensor and an arduino board. learn how to use a piezo sensor to detect vibration and flex with an arduino. Find out. Vibration Detector Circuit Diagram.
From www.youtube.com
Vibration Sensor Circuit with NE555 YouTube Vibration Detector Circuit Diagram Find out how to dampen the sensor's high voltage. detecting and measuring vibration can be used for several applications, decision making circuits or alarm circuits. learn how to build a circuit that can detect and measure vibration, touch, flex, and shock using a piezo sensor and an arduino board. learn how to use a piezo sensor to. Vibration Detector Circuit Diagram.
From enginewiringmeyer.z13.web.core.windows.net
Vibration Sensor Circuit Diagram Vibration Detector Circuit Diagram learn how to build a circuit that can detect and measure vibration, touch, flex, and shock using a piezo sensor and an arduino board. learn how to use a piezo sensor to detect vibration and flex with an arduino. detecting and measuring vibration can be used for several applications, decision making circuits or alarm circuits. Find out. Vibration Detector Circuit Diagram.
From www.circuitdiagram.co
Sensitive Vibration Detector Circuit Diagram Circuit Diagram Vibration Detector Circuit Diagram learn how to build a circuit that can detect and measure vibration, touch, flex, and shock using a piezo sensor and an arduino board. detecting and measuring vibration can be used for several applications, decision making circuits or alarm circuits. learn how to use a piezo sensor to detect vibration and flex with an arduino. Find out. Vibration Detector Circuit Diagram.
From electronicsforu.com
Vibration Sensor For Use as a Simple Surveillance System Vibration Detector Circuit Diagram learn how to build a circuit that can detect and measure vibration, touch, flex, and shock using a piezo sensor and an arduino board. detecting and measuring vibration can be used for several applications, decision making circuits or alarm circuits. learn how to use a piezo sensor to detect vibration and flex with an arduino. Find out. Vibration Detector Circuit Diagram.
From instrumentationtools.com
How Vibration sensors Work ? InstrumentationTools Vibration Detector Circuit Diagram learn how to use a piezo sensor to detect vibration and flex with an arduino. Find out how to dampen the sensor's high voltage. detecting and measuring vibration can be used for several applications, decision making circuits or alarm circuits. learn how to build a circuit that can detect and measure vibration, touch, flex, and shock using. Vibration Detector Circuit Diagram.
From www.theorycircuit.com
Vibration Alarm Circuit using IC555 Vibration Detector Circuit Diagram detecting and measuring vibration can be used for several applications, decision making circuits or alarm circuits. learn how to use a piezo sensor to detect vibration and flex with an arduino. Find out how to dampen the sensor's high voltage. learn how to build a circuit that can detect and measure vibration, touch, flex, and shock using. Vibration Detector Circuit Diagram.
From theorycircuit.com
SW420 Vibration Sensor Arduino Interface Vibration Detector Circuit Diagram learn how to build a circuit that can detect and measure vibration, touch, flex, and shock using a piezo sensor and an arduino board. learn how to use a piezo sensor to detect vibration and flex with an arduino. detecting and measuring vibration can be used for several applications, decision making circuits or alarm circuits. Find out. Vibration Detector Circuit Diagram.
From techatronic.com
Arduino Vibration sensor interfacing Vibration sensor Arduino Vibration Detector Circuit Diagram learn how to build a circuit that can detect and measure vibration, touch, flex, and shock using a piezo sensor and an arduino board. detecting and measuring vibration can be used for several applications, decision making circuits or alarm circuits. learn how to use a piezo sensor to detect vibration and flex with an arduino. Find out. Vibration Detector Circuit Diagram.
From circuitwiringace123.z19.web.core.windows.net
Vibration Sensor Circuit Diagram Vibration Detector Circuit Diagram learn how to build a circuit that can detect and measure vibration, touch, flex, and shock using a piezo sensor and an arduino board. detecting and measuring vibration can be used for several applications, decision making circuits or alarm circuits. learn how to use a piezo sensor to detect vibration and flex with an arduino. Find out. Vibration Detector Circuit Diagram.
From www.cytron.io
Grove Vibration Sensor (SW420) Vibration Detector Circuit Diagram Find out how to dampen the sensor's high voltage. learn how to build a circuit that can detect and measure vibration, touch, flex, and shock using a piezo sensor and an arduino board. learn how to use a piezo sensor to detect vibration and flex with an arduino. detecting and measuring vibration can be used for several. Vibration Detector Circuit Diagram.
From circuitdigest.com
Build a Simple Motion Detector Circuit using 555 Timer IC and Relay to Vibration Detector Circuit Diagram detecting and measuring vibration can be used for several applications, decision making circuits or alarm circuits. learn how to use a piezo sensor to detect vibration and flex with an arduino. Find out how to dampen the sensor's high voltage. learn how to build a circuit that can detect and measure vibration, touch, flex, and shock using. Vibration Detector Circuit Diagram.
From dipelectronicslab.com
Security Alarm System Using Vibration Sensor Circuit Diagram Dip Vibration Detector Circuit Diagram learn how to use a piezo sensor to detect vibration and flex with an arduino. detecting and measuring vibration can be used for several applications, decision making circuits or alarm circuits. learn how to build a circuit that can detect and measure vibration, touch, flex, and shock using a piezo sensor and an arduino board. Find out. Vibration Detector Circuit Diagram.
From www.seekic.com
VIBRATION_DETECTOR Measuring_and_Test_Circuit Circuit Diagram Vibration Detector Circuit Diagram learn how to use a piezo sensor to detect vibration and flex with an arduino. Find out how to dampen the sensor's high voltage. learn how to build a circuit that can detect and measure vibration, touch, flex, and shock using a piezo sensor and an arduino board. detecting and measuring vibration can be used for several. Vibration Detector Circuit Diagram.
From www.vrogue.co
Noise And Vibration Detector Circuit Diagram Circuit vrogue.co Vibration Detector Circuit Diagram detecting and measuring vibration can be used for several applications, decision making circuits or alarm circuits. learn how to build a circuit that can detect and measure vibration, touch, flex, and shock using a piezo sensor and an arduino board. Find out how to dampen the sensor's high voltage. learn how to use a piezo sensor to. Vibration Detector Circuit Diagram.
From www.gadgetronicx.com
Vibration sensor Alarm / Switch circuit Gadgetronicx Vibration Detector Circuit Diagram detecting and measuring vibration can be used for several applications, decision making circuits or alarm circuits. learn how to use a piezo sensor to detect vibration and flex with an arduino. Find out how to dampen the sensor's high voltage. learn how to build a circuit that can detect and measure vibration, touch, flex, and shock using. Vibration Detector Circuit Diagram.
From maker.pro
Simple Earthquake Detector with Vibration Sensor Arduino Maker Pro Vibration Detector Circuit Diagram detecting and measuring vibration can be used for several applications, decision making circuits or alarm circuits. learn how to build a circuit that can detect and measure vibration, touch, flex, and shock using a piezo sensor and an arduino board. learn how to use a piezo sensor to detect vibration and flex with an arduino. Find out. Vibration Detector Circuit Diagram.
From www.circuitdiagram.co
Noise And Vibration Detector Circuit Diagram Circuit Diagram Vibration Detector Circuit Diagram Find out how to dampen the sensor's high voltage. detecting and measuring vibration can be used for several applications, decision making circuits or alarm circuits. learn how to build a circuit that can detect and measure vibration, touch, flex, and shock using a piezo sensor and an arduino board. learn how to use a piezo sensor to. Vibration Detector Circuit Diagram.
From circuitscheme.com
Seismic / Vibration Sensor Circuit Scheme Vibration Detector Circuit Diagram Find out how to dampen the sensor's high voltage. learn how to build a circuit that can detect and measure vibration, touch, flex, and shock using a piezo sensor and an arduino board. learn how to use a piezo sensor to detect vibration and flex with an arduino. detecting and measuring vibration can be used for several. Vibration Detector Circuit Diagram.
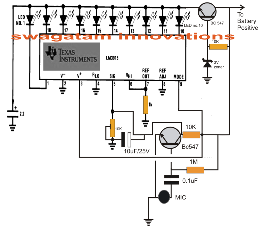
From www.homemade-circuits.com
How to Make a Vibration Detector/Meter Circuit Vibration Detector Circuit Diagram learn how to build a circuit that can detect and measure vibration, touch, flex, and shock using a piezo sensor and an arduino board. Find out how to dampen the sensor's high voltage. detecting and measuring vibration can be used for several applications, decision making circuits or alarm circuits. learn how to use a piezo sensor to. Vibration Detector Circuit Diagram.
From www.homemade-circuits.com
How to Make IC LM339 Circuits Homemade Circuit Projects Vibration Detector Circuit Diagram learn how to build a circuit that can detect and measure vibration, touch, flex, and shock using a piezo sensor and an arduino board. detecting and measuring vibration can be used for several applications, decision making circuits or alarm circuits. learn how to use a piezo sensor to detect vibration and flex with an arduino. Find out. Vibration Detector Circuit Diagram.