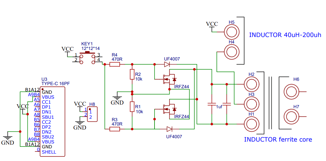
Induction Soldering Iron Circuit Diagram . Induction soldering iron circuit diagram. How to make an induction soldering iron at home with new circuit diagram👉. Today i will be making a simple and powerful induction soldering iron that heats instantly in just a second you just require some few components like two pieces one and four. I used mosfet for alternate switching, 2 fast switching diodes are connected to the gate terminals. 12v 5a soldering iron simple project induction soldering. Utilizing a simple soldering iron circuit diagram is a great way to get a basic understanding of how a soldering iron works. The diagram shows the wiring between the iron and. How to make a simple and powerful induction soldering iron / new circuit 👉pcb drawing. The induction soldering iron circuit diagram is a visual guide of the entire system, including the transformer, ac/dc power supply, control circuitry, and soldering gun. The transformer converts the ac power from the power supply into the specific frequency required for induction soldering. 10k and 470 ohms resistor for proper biasing and.
from www.circuitdiagram.co
Induction soldering iron circuit diagram. The induction soldering iron circuit diagram is a visual guide of the entire system, including the transformer, ac/dc power supply, control circuitry, and soldering gun. The transformer converts the ac power from the power supply into the specific frequency required for induction soldering. How to make a simple and powerful induction soldering iron / new circuit 👉pcb drawing. The diagram shows the wiring between the iron and. 10k and 470 ohms resistor for proper biasing and. 12v 5a soldering iron simple project induction soldering. I used mosfet for alternate switching, 2 fast switching diodes are connected to the gate terminals. Today i will be making a simple and powerful induction soldering iron that heats instantly in just a second you just require some few components like two pieces one and four. Utilizing a simple soldering iron circuit diagram is a great way to get a basic understanding of how a soldering iron works.
Simple Soldering Iron Circuit Diagram
Induction Soldering Iron Circuit Diagram 10k and 470 ohms resistor for proper biasing and. Today i will be making a simple and powerful induction soldering iron that heats instantly in just a second you just require some few components like two pieces one and four. 12v 5a soldering iron simple project induction soldering. How to make an induction soldering iron at home with new circuit diagram👉. 10k and 470 ohms resistor for proper biasing and. How to make a simple and powerful induction soldering iron / new circuit 👉pcb drawing. Induction soldering iron circuit diagram. Utilizing a simple soldering iron circuit diagram is a great way to get a basic understanding of how a soldering iron works. I used mosfet for alternate switching, 2 fast switching diodes are connected to the gate terminals. The transformer converts the ac power from the power supply into the specific frequency required for induction soldering. The induction soldering iron circuit diagram is a visual guide of the entire system, including the transformer, ac/dc power supply, control circuitry, and soldering gun. The diagram shows the wiring between the iron and.
From schematicpartyald.z21.web.core.windows.net
Inverter For Soldering Iron Circuit Diagram Induction Soldering Iron Circuit Diagram The induction soldering iron circuit diagram is a visual guide of the entire system, including the transformer, ac/dc power supply, control circuitry, and soldering gun. 12v 5a soldering iron simple project induction soldering. Today i will be making a simple and powerful induction soldering iron that heats instantly in just a second you just require some few components like two. Induction Soldering Iron Circuit Diagram.
From www.caretxdigital.com
Soldering Iron Schematic Diagram Wiring Diagram and Schematics Induction Soldering Iron Circuit Diagram I used mosfet for alternate switching, 2 fast switching diodes are connected to the gate terminals. Utilizing a simple soldering iron circuit diagram is a great way to get a basic understanding of how a soldering iron works. How to make a simple and powerful induction soldering iron / new circuit 👉pcb drawing. Today i will be making a simple. Induction Soldering Iron Circuit Diagram.
From ethcircuits.com
Best 12v Induction Heater Circuit Diagram Induction Soldering Iron Induction Soldering Iron Circuit Diagram 12v 5a soldering iron simple project induction soldering. Today i will be making a simple and powerful induction soldering iron that heats instantly in just a second you just require some few components like two pieces one and four. How to make an induction soldering iron at home with new circuit diagram👉. How to make a simple and powerful induction. Induction Soldering Iron Circuit Diagram.
From www.pinterest.ph
Best 12v Induction Heater Circuit Diagram Induction Soldering Iron Induction Soldering Iron Circuit Diagram Induction soldering iron circuit diagram. How to make a simple and powerful induction soldering iron / new circuit 👉pcb drawing. The transformer converts the ac power from the power supply into the specific frequency required for induction soldering. Today i will be making a simple and powerful induction soldering iron that heats instantly in just a second you just require. Induction Soldering Iron Circuit Diagram.
From enginelibraryeisenhauer.z19.web.core.windows.net
Induction Soldering Iron Circuit Diagram Induction Soldering Iron Circuit Diagram Today i will be making a simple and powerful induction soldering iron that heats instantly in just a second you just require some few components like two pieces one and four. Induction soldering iron circuit diagram. 10k and 470 ohms resistor for proper biasing and. Utilizing a simple soldering iron circuit diagram is a great way to get a basic. Induction Soldering Iron Circuit Diagram.
From schematiclistmoller.z19.web.core.windows.net
Diy Soldering Iron Wiring Diagram Induction Soldering Iron Circuit Diagram Induction soldering iron circuit diagram. Utilizing a simple soldering iron circuit diagram is a great way to get a basic understanding of how a soldering iron works. The diagram shows the wiring between the iron and. The induction soldering iron circuit diagram is a visual guide of the entire system, including the transformer, ac/dc power supply, control circuitry, and soldering. Induction Soldering Iron Circuit Diagram.
From wiredataedwin.z6.web.core.windows.net
Soldering Iron Circuit Diagram Induction Soldering Iron Circuit Diagram Induction soldering iron circuit diagram. The diagram shows the wiring between the iron and. I used mosfet for alternate switching, 2 fast switching diodes are connected to the gate terminals. Utilizing a simple soldering iron circuit diagram is a great way to get a basic understanding of how a soldering iron works. 10k and 470 ohms resistor for proper biasing. Induction Soldering Iron Circuit Diagram.
From makingcircuits.com
Automatic Soldering Iron Switch Circuit Induction Soldering Iron Circuit Diagram The diagram shows the wiring between the iron and. The induction soldering iron circuit diagram is a visual guide of the entire system, including the transformer, ac/dc power supply, control circuitry, and soldering gun. The transformer converts the ac power from the power supply into the specific frequency required for induction soldering. Today i will be making a simple and. Induction Soldering Iron Circuit Diagram.
From www.circuitdiagram.co
Simple Soldering Iron Circuit Diagram Circuit Diagram Induction Soldering Iron Circuit Diagram The diagram shows the wiring between the iron and. 10k and 470 ohms resistor for proper biasing and. 12v 5a soldering iron simple project induction soldering. I used mosfet for alternate switching, 2 fast switching diodes are connected to the gate terminals. Utilizing a simple soldering iron circuit diagram is a great way to get a basic understanding of how. Induction Soldering Iron Circuit Diagram.
From ar.inspiredpencil.com
Soldering Iron Diagram Induction Soldering Iron Circuit Diagram The diagram shows the wiring between the iron and. 10k and 470 ohms resistor for proper biasing and. Utilizing a simple soldering iron circuit diagram is a great way to get a basic understanding of how a soldering iron works. How to make an induction soldering iron at home with new circuit diagram👉. I used mosfet for alternate switching, 2. Induction Soldering Iron Circuit Diagram.
From circuitdigest.com
How to Make a DIY Digital Soldering Iron Controller Induction Soldering Iron Circuit Diagram Today i will be making a simple and powerful induction soldering iron that heats instantly in just a second you just require some few components like two pieces one and four. The diagram shows the wiring between the iron and. The transformer converts the ac power from the power supply into the specific frequency required for induction soldering. 12v 5a. Induction Soldering Iron Circuit Diagram.
From www.wiringdigital.com
Soldering Iron Schematic Diagram Wiring Digital and Schematic Induction Soldering Iron Circuit Diagram Utilizing a simple soldering iron circuit diagram is a great way to get a basic understanding of how a soldering iron works. How to make an induction soldering iron at home with new circuit diagram👉. The induction soldering iron circuit diagram is a visual guide of the entire system, including the transformer, ac/dc power supply, control circuitry, and soldering gun.. Induction Soldering Iron Circuit Diagram.
From www.circuitdiagram.co
Induction Soldering Iron Circuit Diagram Circuit Diagram Induction Soldering Iron Circuit Diagram How to make an induction soldering iron at home with new circuit diagram👉. Today i will be making a simple and powerful induction soldering iron that heats instantly in just a second you just require some few components like two pieces one and four. I used mosfet for alternate switching, 2 fast switching diodes are connected to the gate terminals.. Induction Soldering Iron Circuit Diagram.
From fixdatauta.z19.web.core.windows.net
Inverter For Soldering Iron Circuit Diagram Induction Soldering Iron Circuit Diagram How to make a simple and powerful induction soldering iron / new circuit 👉pcb drawing. Utilizing a simple soldering iron circuit diagram is a great way to get a basic understanding of how a soldering iron works. 10k and 470 ohms resistor for proper biasing and. The diagram shows the wiring between the iron and. The transformer converts the ac. Induction Soldering Iron Circuit Diagram.
From ar.inspiredpencil.com
Soldering Iron Diagram Induction Soldering Iron Circuit Diagram Today i will be making a simple and powerful induction soldering iron that heats instantly in just a second you just require some few components like two pieces one and four. Utilizing a simple soldering iron circuit diagram is a great way to get a basic understanding of how a soldering iron works. 10k and 470 ohms resistor for proper. Induction Soldering Iron Circuit Diagram.
From mavink.com
Soldering Iron Pinout Induction Soldering Iron Circuit Diagram The transformer converts the ac power from the power supply into the specific frequency required for induction soldering. 10k and 470 ohms resistor for proper biasing and. The diagram shows the wiring between the iron and. Today i will be making a simple and powerful induction soldering iron that heats instantly in just a second you just require some few. Induction Soldering Iron Circuit Diagram.
From manualenginemcadams.z5.web.core.windows.net
Dc Soldering Iron Circuit Diagram Induction Soldering Iron Circuit Diagram Utilizing a simple soldering iron circuit diagram is a great way to get a basic understanding of how a soldering iron works. I used mosfet for alternate switching, 2 fast switching diodes are connected to the gate terminals. Induction soldering iron circuit diagram. How to make a simple and powerful induction soldering iron / new circuit 👉pcb drawing. How to. Induction Soldering Iron Circuit Diagram.
From www.wiringdigital.com
Weller Soldering Iron Circuit Diagram » Wiring Digital And Schematic Induction Soldering Iron Circuit Diagram Today i will be making a simple and powerful induction soldering iron that heats instantly in just a second you just require some few components like two pieces one and four. 12v 5a soldering iron simple project induction soldering. How to make an induction soldering iron at home with new circuit diagram👉. Induction soldering iron circuit diagram. The diagram shows. Induction Soldering Iron Circuit Diagram.
From www.wiringdraw.com
Diy Soldering Iron Wiring Diagram Wiring Draw And Schematic Induction Soldering Iron Circuit Diagram Today i will be making a simple and powerful induction soldering iron that heats instantly in just a second you just require some few components like two pieces one and four. How to make an induction soldering iron at home with new circuit diagram👉. How to make a simple and powerful induction soldering iron / new circuit 👉pcb drawing. The. Induction Soldering Iron Circuit Diagram.
From www.wiringdraw.com
Soldering Iron Wiring Diagram » Wiring Draw And Schematic Induction Soldering Iron Circuit Diagram How to make a simple and powerful induction soldering iron / new circuit 👉pcb drawing. 12v 5a soldering iron simple project induction soldering. The diagram shows the wiring between the iron and. How to make an induction soldering iron at home with new circuit diagram👉. The induction soldering iron circuit diagram is a visual guide of the entire system, including. Induction Soldering Iron Circuit Diagram.
From hackaday.io
I made an Induction SOLDERING IRON Hackaday.io Induction Soldering Iron Circuit Diagram How to make an induction soldering iron at home with new circuit diagram👉. How to make a simple and powerful induction soldering iron / new circuit 👉pcb drawing. 10k and 470 ohms resistor for proper biasing and. The induction soldering iron circuit diagram is a visual guide of the entire system, including the transformer, ac/dc power supply, control circuitry, and. Induction Soldering Iron Circuit Diagram.
From www.youtube.com
How to Make an Induction Soldering Iron at Home with New Circuit Induction Soldering Iron Circuit Diagram I used mosfet for alternate switching, 2 fast switching diodes are connected to the gate terminals. The diagram shows the wiring between the iron and. Utilizing a simple soldering iron circuit diagram is a great way to get a basic understanding of how a soldering iron works. Today i will be making a simple and powerful induction soldering iron that. Induction Soldering Iron Circuit Diagram.
From hackaday.io
I made an Induction SOLDERING IRON Hackaday.io Induction Soldering Iron Circuit Diagram 10k and 470 ohms resistor for proper biasing and. Today i will be making a simple and powerful induction soldering iron that heats instantly in just a second you just require some few components like two pieces one and four. The induction soldering iron circuit diagram is a visual guide of the entire system, including the transformer, ac/dc power supply,. Induction Soldering Iron Circuit Diagram.
From diagramlibcharles.z6.web.core.windows.net
Circuit Diagram Of Soldering Iron Induction Soldering Iron Circuit Diagram 12v 5a soldering iron simple project induction soldering. How to make an induction soldering iron at home with new circuit diagram👉. How to make a simple and powerful induction soldering iron / new circuit 👉pcb drawing. The diagram shows the wiring between the iron and. The induction soldering iron circuit diagram is a visual guide of the entire system, including. Induction Soldering Iron Circuit Diagram.
From wiredataverda.z22.web.core.windows.net
Simple Soldering Iron Circuit Diagram Induction Soldering Iron Circuit Diagram How to make an induction soldering iron at home with new circuit diagram👉. Today i will be making a simple and powerful induction soldering iron that heats instantly in just a second you just require some few components like two pieces one and four. The transformer converts the ac power from the power supply into the specific frequency required for. Induction Soldering Iron Circuit Diagram.
From www.wiringdraw.com
Induction Soldering Iron Circuit Diagram Induction Soldering Iron Circuit Diagram The transformer converts the ac power from the power supply into the specific frequency required for induction soldering. 10k and 470 ohms resistor for proper biasing and. Utilizing a simple soldering iron circuit diagram is a great way to get a basic understanding of how a soldering iron works. The induction soldering iron circuit diagram is a visual guide of. Induction Soldering Iron Circuit Diagram.
From www.circuitdiagram.co
Schematic Diagram Of Soldering Iron Circuit Diagram Induction Soldering Iron Circuit Diagram How to make a simple and powerful induction soldering iron / new circuit 👉pcb drawing. Induction soldering iron circuit diagram. I used mosfet for alternate switching, 2 fast switching diodes are connected to the gate terminals. 10k and 470 ohms resistor for proper biasing and. The induction soldering iron circuit diagram is a visual guide of the entire system, including. Induction Soldering Iron Circuit Diagram.
From www.circuitdiagram.co
Simple Soldering Iron Circuit Diagram Induction Soldering Iron Circuit Diagram The transformer converts the ac power from the power supply into the specific frequency required for induction soldering. Induction soldering iron circuit diagram. How to make a simple and powerful induction soldering iron / new circuit 👉pcb drawing. The diagram shows the wiring between the iron and. 10k and 470 ohms resistor for proper biasing and. The induction soldering iron. Induction Soldering Iron Circuit Diagram.
From www.pinterest.com
How To Make Induction Soldering Iron DIY Induction Soldering Iron Induction Soldering Iron Circuit Diagram How to make a simple and powerful induction soldering iron / new circuit 👉pcb drawing. Utilizing a simple soldering iron circuit diagram is a great way to get a basic understanding of how a soldering iron works. The transformer converts the ac power from the power supply into the specific frequency required for induction soldering. Today i will be making. Induction Soldering Iron Circuit Diagram.
From circuitlibrarylawrence.z6.web.core.windows.net
Schematic Diagram Of Soldering Iron Induction Soldering Iron Circuit Diagram How to make a simple and powerful induction soldering iron / new circuit 👉pcb drawing. 10k and 470 ohms resistor for proper biasing and. How to make an induction soldering iron at home with new circuit diagram👉. The transformer converts the ac power from the power supply into the specific frequency required for induction soldering. Utilizing a simple soldering iron. Induction Soldering Iron Circuit Diagram.
From circuitdblicensers.z21.web.core.windows.net
Induction Soldering Iron Circuit Diagram Induction Soldering Iron Circuit Diagram How to make an induction soldering iron at home with new circuit diagram👉. The diagram shows the wiring between the iron and. The induction soldering iron circuit diagram is a visual guide of the entire system, including the transformer, ac/dc power supply, control circuitry, and soldering gun. Today i will be making a simple and powerful induction soldering iron that. Induction Soldering Iron Circuit Diagram.
From www.wiringdigital.com
Circuit Diagram Of Soldering Iron Wiring Digital and Schematic Induction Soldering Iron Circuit Diagram The diagram shows the wiring between the iron and. The transformer converts the ac power from the power supply into the specific frequency required for induction soldering. The induction soldering iron circuit diagram is a visual guide of the entire system, including the transformer, ac/dc power supply, control circuitry, and soldering gun. Utilizing a simple soldering iron circuit diagram is. Induction Soldering Iron Circuit Diagram.
From schematicpartyald.z21.web.core.windows.net
Induction Soldering Iron Circuit Diagram Induction Soldering Iron Circuit Diagram How to make an induction soldering iron at home with new circuit diagram👉. The diagram shows the wiring between the iron and. Today i will be making a simple and powerful induction soldering iron that heats instantly in just a second you just require some few components like two pieces one and four. 10k and 470 ohms resistor for proper. Induction Soldering Iron Circuit Diagram.
From www.youtube.com
how to make a simple induction , soldering iron , 12v soldering iron Induction Soldering Iron Circuit Diagram Induction soldering iron circuit diagram. The diagram shows the wiring between the iron and. 12v 5a soldering iron simple project induction soldering. I used mosfet for alternate switching, 2 fast switching diodes are connected to the gate terminals. Today i will be making a simple and powerful induction soldering iron that heats instantly in just a second you just require. Induction Soldering Iron Circuit Diagram.
From ethcircuits.com
Best 12v Induction Heater Circuit Diagram Induction Soldering Iron Induction Soldering Iron Circuit Diagram Induction soldering iron circuit diagram. How to make an induction soldering iron at home with new circuit diagram👉. 12v 5a soldering iron simple project induction soldering. 10k and 470 ohms resistor for proper biasing and. The transformer converts the ac power from the power supply into the specific frequency required for induction soldering. I used mosfet for alternate switching, 2. Induction Soldering Iron Circuit Diagram.