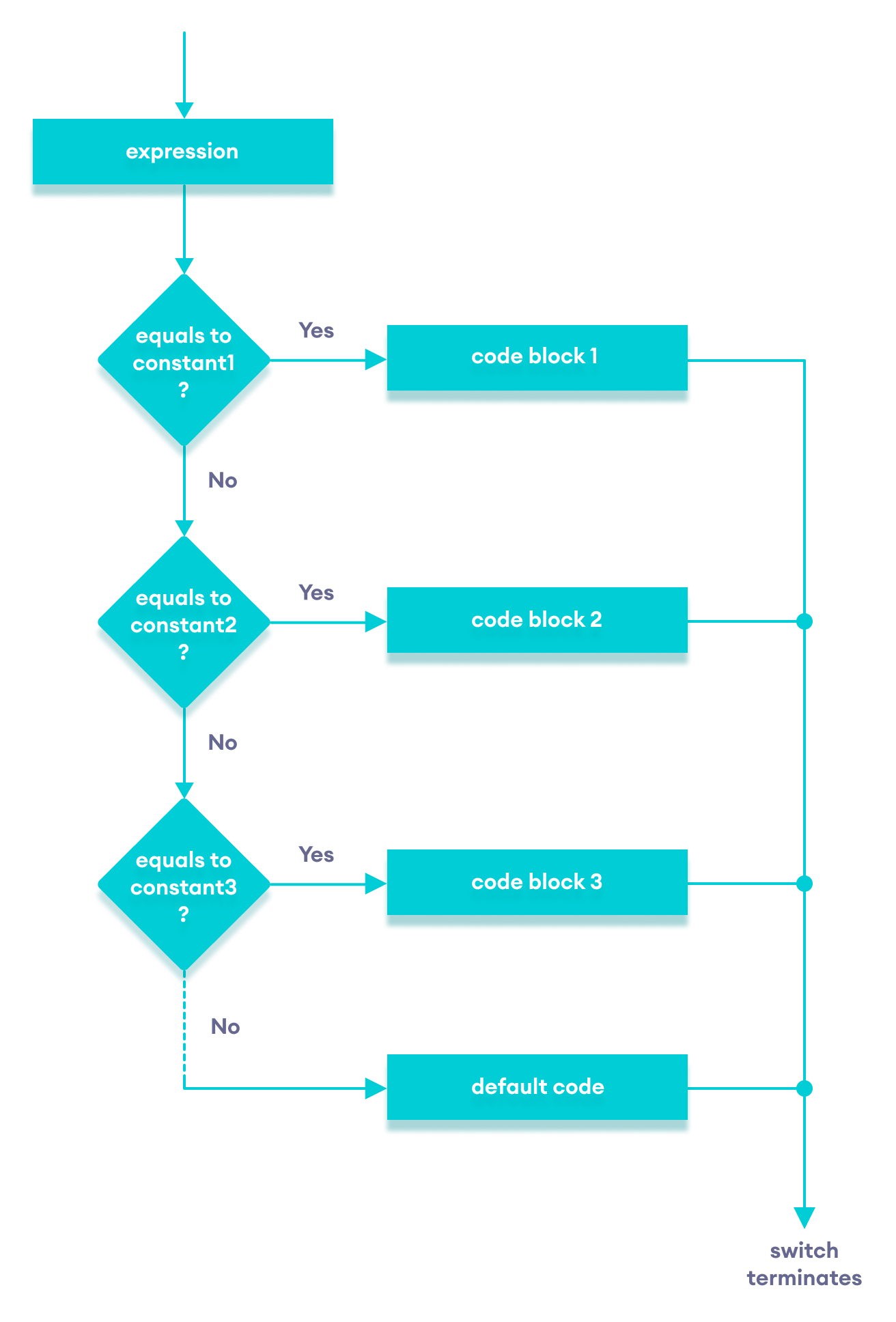
Switch Statement C++ For Grades . The switch statement allows us to execute a block of code among many alternatives. You can do the same thing with the if.else statement. In this c++ program, we will calculate the grade of a student based on the total marks obtained by the student in five subjects. Use the sample run given below to. C++ program to find a grade of given numbers using switch case. Write a program to find and print the grade of a student by using the switch case statement in c++. Constexpr std::pair<int, char> grades[] {{90, 'a'}, {80, 'b'}, {70, 'c'}, {60, 'd'}}; For (const auto [mark, grade] :. The switch statement in c++ is a flow control statement that is used to execute the different blocks of statements based on the value of the given expression. Add an additional switch statement that allows for a passing option for a grade of d or better. In this program, we have declared score and grade.
from www.slideserve.com
Write a program to find and print the grade of a student by using the switch case statement in c++. You can do the same thing with the if.else statement. For (const auto [mark, grade] :. In this program, we have declared score and grade. Constexpr std::pair<int, char> grades[] {{90, 'a'}, {80, 'b'}, {70, 'c'}, {60, 'd'}}; Add an additional switch statement that allows for a passing option for a grade of d or better. The switch statement allows us to execute a block of code among many alternatives. In this c++ program, we will calculate the grade of a student based on the total marks obtained by the student in five subjects. The switch statement in c++ is a flow control statement that is used to execute the different blocks of statements based on the value of the given expression. Use the sample run given below to.
PPT Switch Statement in C++ PowerPoint Presentation, free download
Switch Statement C++ For Grades You can do the same thing with the if.else statement. You can do the same thing with the if.else statement. For (const auto [mark, grade] :. Use the sample run given below to. The switch statement in c++ is a flow control statement that is used to execute the different blocks of statements based on the value of the given expression. Add an additional switch statement that allows for a passing option for a grade of d or better. In this program, we have declared score and grade. Write a program to find and print the grade of a student by using the switch case statement in c++. The switch statement allows us to execute a block of code among many alternatives. In this c++ program, we will calculate the grade of a student based on the total marks obtained by the student in five subjects. C++ program to find a grade of given numbers using switch case. Constexpr std::pair<int, char> grades[] {{90, 'a'}, {80, 'b'}, {70, 'c'}, {60, 'd'}};
From informativei.blogspot.com
Information How to Use Switch Statement Using C++ in DEV C++ Switch Statement C++ For Grades The switch statement allows us to execute a block of code among many alternatives. Write a program to find and print the grade of a student by using the switch case statement in c++. Use the sample run given below to. The switch statement in c++ is a flow control statement that is used to execute the different blocks of. Switch Statement C++ For Grades.
From www.electroniclinic.com
Switch Statement C/C++ Arduino Programming Practical use Switch Statement C++ For Grades Use the sample run given below to. You can do the same thing with the if.else statement. Add an additional switch statement that allows for a passing option for a grade of d or better. Constexpr std::pair<int, char> grades[] {{90, 'a'}, {80, 'b'}, {70, 'c'}, {60, 'd'}}; In this c++ program, we will calculate the grade of a student based. Switch Statement C++ For Grades.
From www.youtube.com
C++ Switch Statement with Example CPP Programming Video Tutorial Switch Statement C++ For Grades In this c++ program, we will calculate the grade of a student based on the total marks obtained by the student in five subjects. For (const auto [mark, grade] :. The switch statement in c++ is a flow control statement that is used to execute the different blocks of statements based on the value of the given expression. Write a. Switch Statement C++ For Grades.
From codepics.blogspot.com
c program to calculate grades of a student using switch statement Switch Statement C++ For Grades Write a program to find and print the grade of a student by using the switch case statement in c++. Constexpr std::pair<int, char> grades[] {{90, 'a'}, {80, 'b'}, {70, 'c'}, {60, 'd'}}; Use the sample run given below to. In this c++ program, we will calculate the grade of a student based on the total marks obtained by the student. Switch Statement C++ For Grades.
From www.youtube.com
Switch Statement in C++ YouTube Switch Statement C++ For Grades The switch statement in c++ is a flow control statement that is used to execute the different blocks of statements based on the value of the given expression. In this program, we have declared score and grade. Write a program to find and print the grade of a student by using the switch case statement in c++. In this c++. Switch Statement C++ For Grades.
From txyybi.weebly.com
Switch Statement Program In Dev C++ Switch Statement C++ For Grades For (const auto [mark, grade] :. You can do the same thing with the if.else statement. In this program, we have declared score and grade. Write a program to find and print the grade of a student by using the switch case statement in c++. Use the sample run given below to. Constexpr std::pair<int, char> grades[] {{90, 'a'}, {80, 'b'},. Switch Statement C++ For Grades.
From btechgeeks.com
C++ grading program example C++ Program to Calculate Grade of Student Switch Statement C++ For Grades In this program, we have declared score and grade. For (const auto [mark, grade] :. You can do the same thing with the if.else statement. The switch statement in c++ is a flow control statement that is used to execute the different blocks of statements based on the value of the given expression. Use the sample run given below to.. Switch Statement C++ For Grades.
From www.scaler.com
Switch Case in C++ Scaler Topics Switch Statement C++ For Grades In this program, we have declared score and grade. Constexpr std::pair<int, char> grades[] {{90, 'a'}, {80, 'b'}, {70, 'c'}, {60, 'd'}}; Write a program to find and print the grade of a student by using the switch case statement in c++. Add an additional switch statement that allows for a passing option for a grade of d or better. You. Switch Statement C++ For Grades.
From geektechstuff.com
Learning C++ Switch Statements GeekTechStuff Switch Statement C++ For Grades Use the sample run given below to. Constexpr std::pair<int, char> grades[] {{90, 'a'}, {80, 'b'}, {70, 'c'}, {60, 'd'}}; The switch statement allows us to execute a block of code among many alternatives. Write a program to find and print the grade of a student by using the switch case statement in c++. You can do the same thing with. Switch Statement C++ For Grades.
From www.youtube.com
Switch Statements C++ Tutorial YouTube Switch Statement C++ For Grades Write a program to find and print the grade of a student by using the switch case statement in c++. For (const auto [mark, grade] :. The switch statement allows us to execute a block of code among many alternatives. In this program, we have declared score and grade. You can do the same thing with the if.else statement. The. Switch Statement C++ For Grades.
From www.chegg.com
Solved Question 2 Use a switch statement to write the Switch Statement C++ For Grades The switch statement allows us to execute a block of code among many alternatives. Use the sample run given below to. Write a program to find and print the grade of a student by using the switch case statement in c++. You can do the same thing with the if.else statement. Add an additional switch statement that allows for a. Switch Statement C++ For Grades.
From www.slideserve.com
PPT Switch Statement in C++ PowerPoint Presentation, free download Switch Statement C++ For Grades The switch statement allows us to execute a block of code among many alternatives. You can do the same thing with the if.else statement. In this program, we have declared score and grade. The switch statement in c++ is a flow control statement that is used to execute the different blocks of statements based on the value of the given. Switch Statement C++ For Grades.
From www.infobrother.com
C++ Switch Statement InfoBrother Switch Statement C++ For Grades The switch statement in c++ is a flow control statement that is used to execute the different blocks of statements based on the value of the given expression. In this c++ program, we will calculate the grade of a student based on the total marks obtained by the student in five subjects. For (const auto [mark, grade] :. Add an. Switch Statement C++ For Grades.
From www.youtube.com
Switch statement in C++ Learn C++ Programming "flowchart" of switch Switch Statement C++ For Grades Constexpr std::pair<int, char> grades[] {{90, 'a'}, {80, 'b'}, {70, 'c'}, {60, 'd'}}; The switch statement in c++ is a flow control statement that is used to execute the different blocks of statements based on the value of the given expression. You can do the same thing with the if.else statement. Use the sample run given below to. C++ program to. Switch Statement C++ For Grades.
From www.studocu.com
Switch statements C++ Practice examples A switch statement to Switch Statement C++ For Grades C++ program to find a grade of given numbers using switch case. The switch statement in c++ is a flow control statement that is used to execute the different blocks of statements based on the value of the given expression. Use the sample run given below to. Add an additional switch statement that allows for a passing option for a. Switch Statement C++ For Grades.
From www.youtube.com
Using Range in the Case Values of Switch Statement C++ Programming Switch Statement C++ For Grades You can do the same thing with the if.else statement. In this program, we have declared score and grade. C++ program to find a grade of given numbers using switch case. In this c++ program, we will calculate the grade of a student based on the total marks obtained by the student in five subjects. For (const auto [mark, grade]. Switch Statement C++ For Grades.
From www.programmingwithbasics.com
C++ Program to Display Grade of a Student Using Switch Case Switch Statement C++ For Grades Constexpr std::pair<int, char> grades[] {{90, 'a'}, {80, 'b'}, {70, 'c'}, {60, 'd'}}; In this c++ program, we will calculate the grade of a student based on the total marks obtained by the student in five subjects. In this program, we have declared score and grade. The switch statement allows us to execute a block of code among many alternatives. Use. Switch Statement C++ For Grades.
From codemistic.github.io
C++ Switch Statement C++ Tutorials CodeMistic Switch Statement C++ For Grades You can do the same thing with the if.else statement. Constexpr std::pair<int, char> grades[] {{90, 'a'}, {80, 'b'}, {70, 'c'}, {60, 'd'}}; Use the sample run given below to. In this c++ program, we will calculate the grade of a student based on the total marks obtained by the student in five subjects. C++ program to find a grade of. Switch Statement C++ For Grades.
From www.udacity.com
Learn C++ Switch Udacity Switch Statement C++ For Grades Use the sample run given below to. C++ program to find a grade of given numbers using switch case. Add an additional switch statement that allows for a passing option for a grade of d or better. You can do the same thing with the if.else statement. The switch statement allows us to execute a block of code among many. Switch Statement C++ For Grades.
From learningmonkey.in
Switch Statement in C Detailed Explanation Made Easy Lec 32 Switch Statement C++ For Grades For (const auto [mark, grade] :. Constexpr std::pair<int, char> grades[] {{90, 'a'}, {80, 'b'}, {70, 'c'}, {60, 'd'}}; Write a program to find and print the grade of a student by using the switch case statement in c++. You can do the same thing with the if.else statement. C++ program to find a grade of given numbers using switch case.. Switch Statement C++ For Grades.
From www.studocu.com
C++ switch statements Practice materials A switch statement to Switch Statement C++ For Grades You can do the same thing with the if.else statement. In this c++ program, we will calculate the grade of a student based on the total marks obtained by the student in five subjects. Constexpr std::pair<int, char> grades[] {{90, 'a'}, {80, 'b'}, {70, 'c'}, {60, 'd'}}; Add an additional switch statement that allows for a passing option for a grade. Switch Statement C++ For Grades.
From www.codingpanel.com
C++ switch Statement Learn Coding Online Switch Statement C++ For Grades Constexpr std::pair<int, char> grades[] {{90, 'a'}, {80, 'b'}, {70, 'c'}, {60, 'd'}}; The switch statement allows us to execute a block of code among many alternatives. For (const auto [mark, grade] :. In this program, we have declared score and grade. In this c++ program, we will calculate the grade of a student based on the total marks obtained by. Switch Statement C++ For Grades.
From btechsmartclass.com
C++ switch Statement C Plus Plus Programming Language Tutorials Switch Statement C++ For Grades The switch statement allows us to execute a block of code among many alternatives. Use the sample run given below to. Write a program to find and print the grade of a student by using the switch case statement in c++. Add an additional switch statement that allows for a passing option for a grade of d or better. C++. Switch Statement C++ For Grades.
From linux-port.blogspot.com
C++ Switch Statement Switch Statement C++ For Grades You can do the same thing with the if.else statement. For (const auto [mark, grade] :. The switch statement allows us to execute a block of code among many alternatives. Add an additional switch statement that allows for a passing option for a grade of d or better. In this program, we have declared score and grade. Write a program. Switch Statement C++ For Grades.
From www.programmingwithbasics.com
Write a C Program to Find Grade of a Student Using Switch Case Switch Statement C++ For Grades C++ program to find a grade of given numbers using switch case. You can do the same thing with the if.else statement. In this program, we have declared score and grade. The switch statement in c++ is a flow control statement that is used to execute the different blocks of statements based on the value of the given expression. The. Switch Statement C++ For Grades.
From www.youtube.com
How to Find Grade of Student using Switch Case in C++ YouTube Switch Statement C++ For Grades Use the sample run given below to. The switch statement allows us to execute a block of code among many alternatives. The switch statement in c++ is a flow control statement that is used to execute the different blocks of statements based on the value of the given expression. You can do the same thing with the if.else statement. C++. Switch Statement C++ For Grades.
From www.youtube.com
Switch Statements in C++ YouTube Switch Statement C++ For Grades Add an additional switch statement that allows for a passing option for a grade of d or better. Use the sample run given below to. The switch statement allows us to execute a block of code among many alternatives. You can do the same thing with the if.else statement. Write a program to find and print the grade of a. Switch Statement C++ For Grades.
From klaqqthqf.blob.core.windows.net
Calculate Grade Using Switch Statement In C at Margaret Gibson blog Switch Statement C++ For Grades The switch statement allows us to execute a block of code among many alternatives. The switch statement in c++ is a flow control statement that is used to execute the different blocks of statements based on the value of the given expression. Use the sample run given below to. C++ program to find a grade of given numbers using switch. Switch Statement C++ For Grades.
From fahad-cprogramming.blogspot.com
Switch statement in C++ programming C++ Programming Tutorial for Switch Statement C++ For Grades The switch statement in c++ is a flow control statement that is used to execute the different blocks of statements based on the value of the given expression. In this c++ program, we will calculate the grade of a student based on the total marks obtained by the student in five subjects. The switch statement allows us to execute a. Switch Statement C++ For Grades.
From klaqqthqf.blob.core.windows.net
Calculate Grade Using Switch Statement In C at Margaret Gibson blog Switch Statement C++ For Grades In this c++ program, we will calculate the grade of a student based on the total marks obtained by the student in five subjects. You can do the same thing with the if.else statement. The switch statement in c++ is a flow control statement that is used to execute the different blocks of statements based on the value of the. Switch Statement C++ For Grades.
From t4tutorials.com
C++ Program [Switch] Percentage of marks and show grade Switch Statement C++ For Grades In this program, we have declared score and grade. You can do the same thing with the if.else statement. Write a program to find and print the grade of a student by using the switch case statement in c++. For (const auto [mark, grade] :. Add an additional switch statement that allows for a passing option for a grade of. Switch Statement C++ For Grades.
From www.youtube.com
Switch Case Statement with Program EXAMPLES C++ Tutorial for Switch Statement C++ For Grades Write a program to find and print the grade of a student by using the switch case statement in c++. The switch statement allows us to execute a block of code among many alternatives. Add an additional switch statement that allows for a passing option for a grade of d or better. In this program, we have declared score and. Switch Statement C++ For Grades.
From slideplayer.com
C++ Statements and Functions ppt download Switch Statement C++ For Grades C++ program to find a grade of given numbers using switch case. The switch statement allows us to execute a block of code among many alternatives. Write a program to find and print the grade of a student by using the switch case statement in c++. Add an additional switch statement that allows for a passing option for a grade. Switch Statement C++ For Grades.
From www.studypool.com
SOLUTION Switch case/statement in c++ Studypool Switch Statement C++ For Grades The switch statement allows us to execute a block of code among many alternatives. C++ program to find a grade of given numbers using switch case. Constexpr std::pair<int, char> grades[] {{90, 'a'}, {80, 'b'}, {70, 'c'}, {60, 'd'}}; Add an additional switch statement that allows for a passing option for a grade of d or better. Use the sample run. Switch Statement C++ For Grades.
From www.educba.com
Switch Statement in C Know How Switch Statement Works in C? Switch Statement C++ For Grades The switch statement in c++ is a flow control statement that is used to execute the different blocks of statements based on the value of the given expression. For (const auto [mark, grade] :. Constexpr std::pair<int, char> grades[] {{90, 'a'}, {80, 'b'}, {70, 'c'}, {60, 'd'}}; The switch statement allows us to execute a block of code among many alternatives.. Switch Statement C++ For Grades.