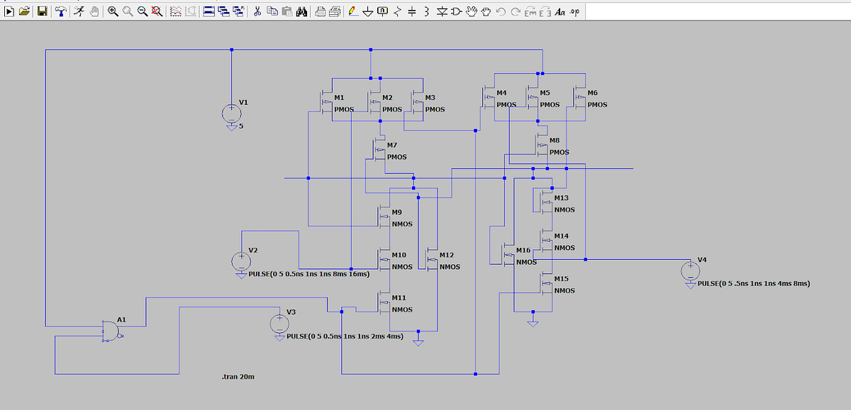
What Is Use Of Latch In Clock Gating Cell . Clock gating is a technique that enables inactive clocked elements to have gating logic automatically inserted. Integrated clock gating (icg) cell is a specially designed cell that is used for clock gating techniques. In my last blog, which received huge response, i talked a simple and efficient technique for clock gating. Integrated clock gating cells use enable signal from the design. But it came with an. Special flop or latch used to retain the state of the cell when its main power supply is shut off. Let’s investigate the below circuit and understand. The integrated clock gating cell is made up of latch and and cell. In this article, we will go through the architecture, function, and placement of icg cells. Icg cell basically stops the clock propagation through it when we apply a low clock enable signal on it. In this method, a level sensitive latch is used before an and gate which will hold the enable signal between the active edge and inactive edge of the clock. Power isolation addition of isolation cells around power islands What about taking the advantage of clock gating?
from www.youtube.com
In this article, we will go through the architecture, function, and placement of icg cells. What about taking the advantage of clock gating? Clock gating is a technique that enables inactive clocked elements to have gating logic automatically inserted. Let’s investigate the below circuit and understand. Integrated clock gating cells use enable signal from the design. In my last blog, which received huge response, i talked a simple and efficient technique for clock gating. Integrated clock gating (icg) cell is a specially designed cell that is used for clock gating techniques. Special flop or latch used to retain the state of the cell when its main power supply is shut off. The integrated clock gating cell is made up of latch and and cell. But it came with an.
Integrated Clock Gating Cell ICG Cell in VLSI Clock Gating Cell
What Is Use Of Latch In Clock Gating Cell Power isolation addition of isolation cells around power islands Integrated clock gating cells use enable signal from the design. What about taking the advantage of clock gating? In this method, a level sensitive latch is used before an and gate which will hold the enable signal between the active edge and inactive edge of the clock. In my last blog, which received huge response, i talked a simple and efficient technique for clock gating. Power isolation addition of isolation cells around power islands The integrated clock gating cell is made up of latch and and cell. In this article, we will go through the architecture, function, and placement of icg cells. But it came with an. Integrated clock gating (icg) cell is a specially designed cell that is used for clock gating techniques. Let’s investigate the below circuit and understand. Special flop or latch used to retain the state of the cell when its main power supply is shut off. Clock gating is a technique that enables inactive clocked elements to have gating logic automatically inserted. Icg cell basically stops the clock propagation through it when we apply a low clock enable signal on it.
From soc-asic-design.blogspot.com
All you need to know about SoC Design, Methodologies and Techniques What Is Use Of Latch In Clock Gating Cell Special flop or latch used to retain the state of the cell when its main power supply is shut off. What about taking the advantage of clock gating? Clock gating is a technique that enables inactive clocked elements to have gating logic automatically inserted. Integrated clock gating (icg) cell is a specially designed cell that is used for clock gating. What Is Use Of Latch In Clock Gating Cell.
From www.semanticscholar.org
Figure 1 from Clock Gating Based Low Power ALU Design Semantic Scholar What Is Use Of Latch In Clock Gating Cell But it came with an. In my last blog, which received huge response, i talked a simple and efficient technique for clock gating. Power isolation addition of isolation cells around power islands In this method, a level sensitive latch is used before an and gate which will hold the enable signal between the active edge and inactive edge of the. What Is Use Of Latch In Clock Gating Cell.
From slideplayer.com
Page 1 Department of Electrical Engineering National Chung Cheng What Is Use Of Latch In Clock Gating Cell Power isolation addition of isolation cells around power islands In this method, a level sensitive latch is used before an and gate which will hold the enable signal between the active edge and inactive edge of the clock. Special flop or latch used to retain the state of the cell when its main power supply is shut off. Clock gating. What Is Use Of Latch In Clock Gating Cell.
From www.linkedin.com
A video blog on latch based clock gating and integrated clock gate cell What Is Use Of Latch In Clock Gating Cell Power isolation addition of isolation cells around power islands Let’s investigate the below circuit and understand. Integrated clock gating cells use enable signal from the design. In this method, a level sensitive latch is used before an and gate which will hold the enable signal between the active edge and inactive edge of the clock. Clock gating is a technique. What Is Use Of Latch In Clock Gating Cell.
From www.slideshare.net
Clock gating What Is Use Of Latch In Clock Gating Cell Integrated clock gating (icg) cell is a specially designed cell that is used for clock gating techniques. Power isolation addition of isolation cells around power islands In this method, a level sensitive latch is used before an and gate which will hold the enable signal between the active edge and inactive edge of the clock. Clock gating is a technique. What Is Use Of Latch In Clock Gating Cell.
From www.youtube.com
Integrated Clock Gating Cell ICG Cell in VLSI Clock Gating Cell What Is Use Of Latch In Clock Gating Cell What about taking the advantage of clock gating? Special flop or latch used to retain the state of the cell when its main power supply is shut off. Integrated clock gating (icg) cell is a specially designed cell that is used for clock gating techniques. But it came with an. Power isolation addition of isolation cells around power islands Icg. What Is Use Of Latch In Clock Gating Cell.
From electronics.stackexchange.com
latch Glitches in clock gating cell Electrical Engineering Stack What Is Use Of Latch In Clock Gating Cell Integrated clock gating cells use enable signal from the design. Icg cell basically stops the clock propagation through it when we apply a low clock enable signal on it. The integrated clock gating cell is made up of latch and and cell. But it came with an. Let’s investigate the below circuit and understand. Power isolation addition of isolation cells. What Is Use Of Latch In Clock Gating Cell.
From mungfali.com
Clock Gating VLSI What Is Use Of Latch In Clock Gating Cell Special flop or latch used to retain the state of the cell when its main power supply is shut off. Let’s investigate the below circuit and understand. Clock gating is a technique that enables inactive clocked elements to have gating logic automatically inserted. What about taking the advantage of clock gating? In this method, a level sensitive latch is used. What Is Use Of Latch In Clock Gating Cell.
From www.researchgate.net
3 Clock gating of the main clock to some component Download What Is Use Of Latch In Clock Gating Cell The integrated clock gating cell is made up of latch and and cell. In this method, a level sensitive latch is used before an and gate which will hold the enable signal between the active edge and inactive edge of the clock. Integrated clock gating (icg) cell is a specially designed cell that is used for clock gating techniques. What. What Is Use Of Latch In Clock Gating Cell.
From teamvlsi.blogspot.com
Team VLSI What Is Use Of Latch In Clock Gating Cell In this method, a level sensitive latch is used before an and gate which will hold the enable signal between the active edge and inactive edge of the clock. In my last blog, which received huge response, i talked a simple and efficient technique for clock gating. Clock gating is a technique that enables inactive clocked elements to have gating. What Is Use Of Latch In Clock Gating Cell.
From mungfali.com
Clock Gating VLSI What Is Use Of Latch In Clock Gating Cell The integrated clock gating cell is made up of latch and and cell. Integrated clock gating cells use enable signal from the design. Let’s investigate the below circuit and understand. Special flop or latch used to retain the state of the cell when its main power supply is shut off. Integrated clock gating (icg) cell is a specially designed cell. What Is Use Of Latch In Clock Gating Cell.
From vlsimaster.com
Clock Gating VLSI Master What Is Use Of Latch In Clock Gating Cell What about taking the advantage of clock gating? Let’s investigate the below circuit and understand. The integrated clock gating cell is made up of latch and and cell. Power isolation addition of isolation cells around power islands Clock gating is a technique that enables inactive clocked elements to have gating logic automatically inserted. Integrated clock gating cells use enable signal. What Is Use Of Latch In Clock Gating Cell.
From photonshouse.com
Clock photo cell What Is Use Of Latch In Clock Gating Cell Power isolation addition of isolation cells around power islands Integrated clock gating cells use enable signal from the design. Integrated clock gating (icg) cell is a specially designed cell that is used for clock gating techniques. In my last blog, which received huge response, i talked a simple and efficient technique for clock gating. But it came with an. Special. What Is Use Of Latch In Clock Gating Cell.
From www.semanticscholar.org
Figure 1 from ContentionFree HighSpeed ClockGate based on Set/Reset What Is Use Of Latch In Clock Gating Cell Power isolation addition of isolation cells around power islands Icg cell basically stops the clock propagation through it when we apply a low clock enable signal on it. But it came with an. In this method, a level sensitive latch is used before an and gate which will hold the enable signal between the active edge and inactive edge of. What Is Use Of Latch In Clock Gating Cell.
From www.slideshare.net
Clock gating What Is Use Of Latch In Clock Gating Cell What about taking the advantage of clock gating? Integrated clock gating (icg) cell is a specially designed cell that is used for clock gating techniques. In this method, a level sensitive latch is used before an and gate which will hold the enable signal between the active edge and inactive edge of the clock. Clock gating is a technique that. What Is Use Of Latch In Clock Gating Cell.
From electronics.stackexchange.com
digital logic Why ANDLatch based clock gate (ICG cell) is not What Is Use Of Latch In Clock Gating Cell Integrated clock gating cells use enable signal from the design. But it came with an. Clock gating is a technique that enables inactive clocked elements to have gating logic automatically inserted. Power isolation addition of isolation cells around power islands Integrated clock gating (icg) cell is a specially designed cell that is used for clock gating techniques. In my last. What Is Use Of Latch In Clock Gating Cell.
From blog.csdn.net
(数字ic)CDC设计实例 ICG :integrate Clock Gating Cell_icg电路CSDN博客 What Is Use Of Latch In Clock Gating Cell In my last blog, which received huge response, i talked a simple and efficient technique for clock gating. In this method, a level sensitive latch is used before an and gate which will hold the enable signal between the active edge and inactive edge of the clock. Integrated clock gating cells use enable signal from the design. But it came. What Is Use Of Latch In Clock Gating Cell.
From tech.tdzire.com
Clock Gating checks and Clock Gating Cell TechnologyTdzire What Is Use Of Latch In Clock Gating Cell The integrated clock gating cell is made up of latch and and cell. What about taking the advantage of clock gating? Special flop or latch used to retain the state of the cell when its main power supply is shut off. In this article, we will go through the architecture, function, and placement of icg cells. Integrated clock gating (icg). What Is Use Of Latch In Clock Gating Cell.
From www.slideserve.com
PPT 32bit parallel load register with clock gating PowerPoint What Is Use Of Latch In Clock Gating Cell In this method, a level sensitive latch is used before an and gate which will hold the enable signal between the active edge and inactive edge of the clock. The integrated clock gating cell is made up of latch and and cell. Integrated clock gating cells use enable signal from the design. In my last blog, which received huge response,. What Is Use Of Latch In Clock Gating Cell.
From tech.tdzire.com
Clock Gating checks and Clock Gating Cell TechnologyTdzire What Is Use Of Latch In Clock Gating Cell In this method, a level sensitive latch is used before an and gate which will hold the enable signal between the active edge and inactive edge of the clock. In this article, we will go through the architecture, function, and placement of icg cells. Power isolation addition of isolation cells around power islands Let’s investigate the below circuit and understand.. What Is Use Of Latch In Clock Gating Cell.
From vlsimaster.com
Clock Gating VLSI Master What Is Use Of Latch In Clock Gating Cell In this method, a level sensitive latch is used before an and gate which will hold the enable signal between the active edge and inactive edge of the clock. Integrated clock gating (icg) cell is a specially designed cell that is used for clock gating techniques. What about taking the advantage of clock gating? The integrated clock gating cell is. What Is Use Of Latch In Clock Gating Cell.
From www.researchgate.net
Latch Clock Gating for DFT Download Scientific Diagram What Is Use Of Latch In Clock Gating Cell But it came with an. Let’s investigate the below circuit and understand. In this article, we will go through the architecture, function, and placement of icg cells. In this method, a level sensitive latch is used before an and gate which will hold the enable signal between the active edge and inactive edge of the clock. Special flop or latch. What Is Use Of Latch In Clock Gating Cell.
From vlsi-soc.blogspot.com
VLSI SoC Design Integrated Clock and Power Gating What Is Use Of Latch In Clock Gating Cell Special flop or latch used to retain the state of the cell when its main power supply is shut off. Clock gating is a technique that enables inactive clocked elements to have gating logic automatically inserted. Icg cell basically stops the clock propagation through it when we apply a low clock enable signal on it. In this article, we will. What Is Use Of Latch In Clock Gating Cell.
From www.youtube.com
Clock gating technique in VLSI Integrated Clock Gating (ICG) Latch What Is Use Of Latch In Clock Gating Cell The integrated clock gating cell is made up of latch and and cell. Icg cell basically stops the clock propagation through it when we apply a low clock enable signal on it. Special flop or latch used to retain the state of the cell when its main power supply is shut off. In this article, we will go through the. What Is Use Of Latch In Clock Gating Cell.
From tech.tdzire.com
Clock Gating checks and Clock Gating Cell TechnologyTdzire What Is Use Of Latch In Clock Gating Cell In this article, we will go through the architecture, function, and placement of icg cells. Let’s investigate the below circuit and understand. Integrated clock gating cells use enable signal from the design. But it came with an. Power isolation addition of isolation cells around power islands In this method, a level sensitive latch is used before an and gate which. What Is Use Of Latch In Clock Gating Cell.
From tech.tdzire.com
Clock Gating checks and Clock Gating Cell TechnologyTdzire What Is Use Of Latch In Clock Gating Cell Clock gating is a technique that enables inactive clocked elements to have gating logic automatically inserted. Special flop or latch used to retain the state of the cell when its main power supply is shut off. In my last blog, which received huge response, i talked a simple and efficient technique for clock gating. What about taking the advantage of. What Is Use Of Latch In Clock Gating Cell.
From saurabhanand-21.medium.com
Clock Gating using latch and Logic gates by SAURABH ANAND Medium What Is Use Of Latch In Clock Gating Cell In this article, we will go through the architecture, function, and placement of icg cells. The integrated clock gating cell is made up of latch and and cell. Let’s investigate the below circuit and understand. Icg cell basically stops the clock propagation through it when we apply a low clock enable signal on it. In this method, a level sensitive. What Is Use Of Latch In Clock Gating Cell.
From www.slideshare.net
Low Power Techniques What Is Use Of Latch In Clock Gating Cell In this article, we will go through the architecture, function, and placement of icg cells. The integrated clock gating cell is made up of latch and and cell. Integrated clock gating cells use enable signal from the design. Power isolation addition of isolation cells around power islands Integrated clock gating (icg) cell is a specially designed cell that is used. What Is Use Of Latch In Clock Gating Cell.
From www.slideserve.com
PPT Gated or Clocked SR latch PowerPoint Presentation, free download What Is Use Of Latch In Clock Gating Cell Clock gating is a technique that enables inactive clocked elements to have gating logic automatically inserted. But it came with an. Power isolation addition of isolation cells around power islands Integrated clock gating cells use enable signal from the design. Integrated clock gating (icg) cell is a specially designed cell that is used for clock gating techniques. The integrated clock. What Is Use Of Latch In Clock Gating Cell.
From www.edaboard.com
Is there anything wrong with the structure of the clock gating cell What Is Use Of Latch In Clock Gating Cell Icg cell basically stops the clock propagation through it when we apply a low clock enable signal on it. The integrated clock gating cell is made up of latch and and cell. Clock gating is a technique that enables inactive clocked elements to have gating logic automatically inserted. Power isolation addition of isolation cells around power islands In this article,. What Is Use Of Latch In Clock Gating Cell.
From www.semanticscholar.org
Figure 1 from Complex clock gating with integrated clock gating logic What Is Use Of Latch In Clock Gating Cell Clock gating is a technique that enables inactive clocked elements to have gating logic automatically inserted. What about taking the advantage of clock gating? Let’s investigate the below circuit and understand. The integrated clock gating cell is made up of latch and and cell. Special flop or latch used to retain the state of the cell when its main power. What Is Use Of Latch In Clock Gating Cell.
From soc-asic-design.blogspot.com
All you need to know about SoC Design, Methodologies and Techniques What Is Use Of Latch In Clock Gating Cell In my last blog, which received huge response, i talked a simple and efficient technique for clock gating. Integrated clock gating (icg) cell is a specially designed cell that is used for clock gating techniques. What about taking the advantage of clock gating? The integrated clock gating cell is made up of latch and and cell. Special flop or latch. What Is Use Of Latch In Clock Gating Cell.
From www.electronicsforu.com
Clock Gating for the of Things Design Guide What Is Use Of Latch In Clock Gating Cell In this method, a level sensitive latch is used before an and gate which will hold the enable signal between the active edge and inactive edge of the clock. Icg cell basically stops the clock propagation through it when we apply a low clock enable signal on it. Special flop or latch used to retain the state of the cell. What Is Use Of Latch In Clock Gating Cell.
From community.cadence.com
How to resolve clock gating hold checks could not be fixed What Is Use Of Latch In Clock Gating Cell What about taking the advantage of clock gating? In this article, we will go through the architecture, function, and placement of icg cells. Icg cell basically stops the clock propagation through it when we apply a low clock enable signal on it. But it came with an. Special flop or latch used to retain the state of the cell when. What Is Use Of Latch In Clock Gating Cell.
From blog.csdn.net
clock gating checkCSDN博客 What Is Use Of Latch In Clock Gating Cell Integrated clock gating cells use enable signal from the design. Integrated clock gating (icg) cell is a specially designed cell that is used for clock gating techniques. In my last blog, which received huge response, i talked a simple and efficient technique for clock gating. In this article, we will go through the architecture, function, and placement of icg cells.. What Is Use Of Latch In Clock Gating Cell.