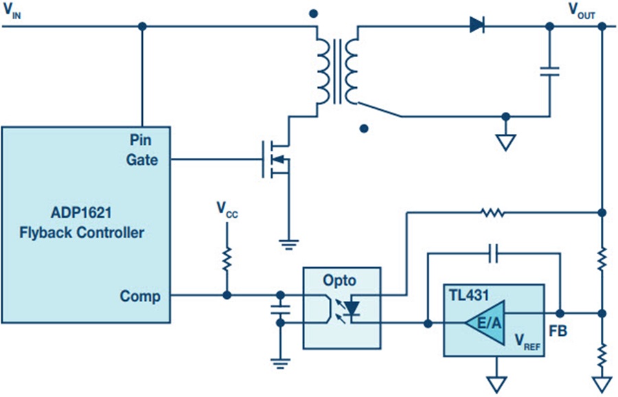
Optocoupler Feedback Flyback . this paper presents an isolated flybuck design with synchronous buck regulator lm5160 using optocoupler for better. the tl431 and an optocoupler play an important role for stable feedback and control loop, and this application report. As part of the compensation. isolated flyback converters often use optocouplers in the feedback loop to regulate the output voltage. optocoupler feedback is used in isolated flyback converter designs for precise control of isolated output voltage.
from www.analog.com
As part of the compensation. isolated flyback converters often use optocouplers in the feedback loop to regulate the output voltage. optocoupler feedback is used in isolated flyback converter designs for precise control of isolated output voltage. this paper presents an isolated flybuck design with synchronous buck regulator lm5160 using optocoupler for better. the tl431 and an optocoupler play an important role for stable feedback and control loop, and this application report.
HighEfficiency, Low Cost Flyback Converter Uses No Optocoupler
Optocoupler Feedback Flyback As part of the compensation. this paper presents an isolated flybuck design with synchronous buck regulator lm5160 using optocoupler for better. As part of the compensation. optocoupler feedback is used in isolated flyback converter designs for precise control of isolated output voltage. isolated flyback converters often use optocouplers in the feedback loop to regulate the output voltage. the tl431 and an optocoupler play an important role for stable feedback and control loop, and this application report.
From www.scribd.com
Flyback Opto Feedback PDF PDF Optocoupler Feedback Flyback this paper presents an isolated flybuck design with synchronous buck regulator lm5160 using optocoupler for better. isolated flyback converters often use optocouplers in the feedback loop to regulate the output voltage. As part of the compensation. optocoupler feedback is used in isolated flyback converter designs for precise control of isolated output voltage. the tl431 and an. Optocoupler Feedback Flyback.
From www.mouser.com
Selecting a NoOpto Flyback DC/DC Converter for SpaceConstrained Optocoupler Feedback Flyback the tl431 and an optocoupler play an important role for stable feedback and control loop, and this application report. optocoupler feedback is used in isolated flyback converter designs for precise control of isolated output voltage. this paper presents an isolated flybuck design with synchronous buck regulator lm5160 using optocoupler for better. As part of the compensation. . Optocoupler Feedback Flyback.
From www.semanticscholar.org
Figure 1 from Smallsignal analysis and control design of isolated Optocoupler Feedback Flyback this paper presents an isolated flybuck design with synchronous buck regulator lm5160 using optocoupler for better. the tl431 and an optocoupler play an important role for stable feedback and control loop, and this application report. isolated flyback converters often use optocouplers in the feedback loop to regulate the output voltage. optocoupler feedback is used in isolated. Optocoupler Feedback Flyback.
From www.we-online.com
Feedback loop compensation of a currentmode Flyback converter with Optocoupler Feedback Flyback optocoupler feedback is used in isolated flyback converter designs for precise control of isolated output voltage. As part of the compensation. isolated flyback converters often use optocouplers in the feedback loop to regulate the output voltage. this paper presents an isolated flybuck design with synchronous buck regulator lm5160 using optocoupler for better. the tl431 and an. Optocoupler Feedback Flyback.
From community.element14.com
ANP113 Feedback loop compensation of a currentmode Flyback converter Optocoupler Feedback Flyback isolated flyback converters often use optocouplers in the feedback loop to regulate the output voltage. As part of the compensation. the tl431 and an optocoupler play an important role for stable feedback and control loop, and this application report. optocoupler feedback is used in isolated flyback converter designs for precise control of isolated output voltage. this. Optocoupler Feedback Flyback.
From www.eetimes.com
Offline AC/DC flyback regulator eschews optocoupler; simplifies Optocoupler Feedback Flyback the tl431 and an optocoupler play an important role for stable feedback and control loop, and this application report. As part of the compensation. this paper presents an isolated flybuck design with synchronous buck regulator lm5160 using optocoupler for better. optocoupler feedback is used in isolated flyback converter designs for precise control of isolated output voltage. . Optocoupler Feedback Flyback.
From www.techbriefs.com
Compensating Optocoupler Feedback in Flyback Converters Tech Briefs Optocoupler Feedback Flyback the tl431 and an optocoupler play an important role for stable feedback and control loop, and this application report. As part of the compensation. isolated flyback converters often use optocouplers in the feedback loop to regulate the output voltage. this paper presents an isolated flybuck design with synchronous buck regulator lm5160 using optocoupler for better. optocoupler. Optocoupler Feedback Flyback.
From www.analog.com
HighEfficiency, Low Cost Flyback Converter Uses No Optocoupler Optocoupler Feedback Flyback this paper presents an isolated flybuck design with synchronous buck regulator lm5160 using optocoupler for better. optocoupler feedback is used in isolated flyback converter designs for precise control of isolated output voltage. As part of the compensation. the tl431 and an optocoupler play an important role for stable feedback and control loop, and this application report. . Optocoupler Feedback Flyback.
From community.element14.com
ANP113 Feedback loop compensation of a currentmode Flyback converter Optocoupler Feedback Flyback isolated flyback converters often use optocouplers in the feedback loop to regulate the output voltage. this paper presents an isolated flybuck design with synchronous buck regulator lm5160 using optocoupler for better. As part of the compensation. optocoupler feedback is used in isolated flyback converter designs for precise control of isolated output voltage. the tl431 and an. Optocoupler Feedback Flyback.
From community.element14.com
ANP113 Feedback loop compensation of a currentmode Flyback converter Optocoupler Feedback Flyback the tl431 and an optocoupler play an important role for stable feedback and control loop, and this application report. As part of the compensation. isolated flyback converters often use optocouplers in the feedback loop to regulate the output voltage. this paper presents an isolated flybuck design with synchronous buck regulator lm5160 using optocoupler for better. optocoupler. Optocoupler Feedback Flyback.
From www.eetimes.com
Lowpower flyback converter eliminates optocoupler EE Times Optocoupler Feedback Flyback the tl431 and an optocoupler play an important role for stable feedback and control loop, and this application report. As part of the compensation. isolated flyback converters often use optocouplers in the feedback loop to regulate the output voltage. optocoupler feedback is used in isolated flyback converter designs for precise control of isolated output voltage. this. Optocoupler Feedback Flyback.
From www.researchgate.net
The flyback converter (a) the flyback converter topology with snubber Optocoupler Feedback Flyback the tl431 and an optocoupler play an important role for stable feedback and control loop, and this application report. optocoupler feedback is used in isolated flyback converter designs for precise control of isolated output voltage. this paper presents an isolated flybuck design with synchronous buck regulator lm5160 using optocoupler for better. isolated flyback converters often use. Optocoupler Feedback Flyback.
From powerpulse.net
12V/500mA NoOpto Flyback 92.8 Efficient DCDC Reference Design Optocoupler Feedback Flyback this paper presents an isolated flybuck design with synchronous buck regulator lm5160 using optocoupler for better. the tl431 and an optocoupler play an important role for stable feedback and control loop, and this application report. optocoupler feedback is used in isolated flyback converter designs for precise control of isolated output voltage. As part of the compensation. . Optocoupler Feedback Flyback.
From www.researchgate.net
Waveform of the flyback converter with lossless LC snubber. Download Optocoupler Feedback Flyback this paper presents an isolated flybuck design with synchronous buck regulator lm5160 using optocoupler for better. optocoupler feedback is used in isolated flyback converter designs for precise control of isolated output voltage. the tl431 and an optocoupler play an important role for stable feedback and control loop, and this application report. isolated flyback converters often use. Optocoupler Feedback Flyback.
From www.seekpng.com
Isolated Flyback Controller With Optocoupler And Tlv431 PNG Image Optocoupler Feedback Flyback this paper presents an isolated flybuck design with synchronous buck regulator lm5160 using optocoupler for better. optocoupler feedback is used in isolated flyback converter designs for precise control of isolated output voltage. As part of the compensation. isolated flyback converters often use optocouplers in the feedback loop to regulate the output voltage. the tl431 and an. Optocoupler Feedback Flyback.
From www.researchgate.net
(A,B) Development of the flyback converter with primary current sensing Optocoupler Feedback Flyback this paper presents an isolated flybuck design with synchronous buck regulator lm5160 using optocoupler for better. isolated flyback converters often use optocouplers in the feedback loop to regulate the output voltage. optocoupler feedback is used in isolated flyback converter designs for precise control of isolated output voltage. As part of the compensation. the tl431 and an. Optocoupler Feedback Flyback.
From community.element14.com
ANP113 Feedback loop compensation of a currentmode Flyback converter Optocoupler Feedback Flyback isolated flyback converters often use optocouplers in the feedback loop to regulate the output voltage. the tl431 and an optocoupler play an important role for stable feedback and control loop, and this application report. optocoupler feedback is used in isolated flyback converter designs for precise control of isolated output voltage. As part of the compensation. this. Optocoupler Feedback Flyback.
From community.element14.com
ANP113 Feedback loop compensation of a currentmode Flyback converter Optocoupler Feedback Flyback As part of the compensation. optocoupler feedback is used in isolated flyback converter designs for precise control of isolated output voltage. the tl431 and an optocoupler play an important role for stable feedback and control loop, and this application report. isolated flyback converters often use optocouplers in the feedback loop to regulate the output voltage. this. Optocoupler Feedback Flyback.
From electronics.stackexchange.com
Flyback opto/Zener feedback circuit Electrical Engineering Stack Optocoupler Feedback Flyback optocoupler feedback is used in isolated flyback converter designs for precise control of isolated output voltage. isolated flyback converters often use optocouplers in the feedback loop to regulate the output voltage. the tl431 and an optocoupler play an important role for stable feedback and control loop, and this application report. this paper presents an isolated flybuck. Optocoupler Feedback Flyback.
From www.semanticscholar.org
Figure 2 from Modeling and Control Design of a CurrentMode Controlled Optocoupler Feedback Flyback As part of the compensation. this paper presents an isolated flybuck design with synchronous buck regulator lm5160 using optocoupler for better. optocoupler feedback is used in isolated flyback converter designs for precise control of isolated output voltage. the tl431 and an optocoupler play an important role for stable feedback and control loop, and this application report. . Optocoupler Feedback Flyback.
From www.youtube.com
Shunt Reference Considerations for Flyback Converters with Optocoupler Optocoupler Feedback Flyback As part of the compensation. the tl431 and an optocoupler play an important role for stable feedback and control loop, and this application report. this paper presents an isolated flybuck design with synchronous buck regulator lm5160 using optocoupler for better. optocoupler feedback is used in isolated flyback converter designs for precise control of isolated output voltage. . Optocoupler Feedback Flyback.
From passive-components.eu
Feedback Loop Compensation of CurrentMode Flyback Converter Optocoupler Feedback Flyback the tl431 and an optocoupler play an important role for stable feedback and control loop, and this application report. As part of the compensation. isolated flyback converters often use optocouplers in the feedback loop to regulate the output voltage. optocoupler feedback is used in isolated flyback converter designs for precise control of isolated output voltage. this. Optocoupler Feedback Flyback.
From www.we-online.com
Feedback loop compensation of a currentmode Flyback converter with Optocoupler Feedback Flyback the tl431 and an optocoupler play an important role for stable feedback and control loop, and this application report. As part of the compensation. this paper presents an isolated flybuck design with synchronous buck regulator lm5160 using optocoupler for better. isolated flyback converters often use optocouplers in the feedback loop to regulate the output voltage. optocoupler. Optocoupler Feedback Flyback.
From electronics.stackexchange.com
Flyback opto/Zener feedback circuit Electrical Engineering Stack Optocoupler Feedback Flyback As part of the compensation. the tl431 and an optocoupler play an important role for stable feedback and control loop, and this application report. this paper presents an isolated flybuck design with synchronous buck regulator lm5160 using optocoupler for better. optocoupler feedback is used in isolated flyback converter designs for precise control of isolated output voltage. . Optocoupler Feedback Flyback.
From dxoejbyrw.blob.core.windows.net
Flyback Converter Output Voltage Formula at Nellie Ball blog Optocoupler Feedback Flyback this paper presents an isolated flybuck design with synchronous buck regulator lm5160 using optocoupler for better. the tl431 and an optocoupler play an important role for stable feedback and control loop, and this application report. optocoupler feedback is used in isolated flyback converter designs for precise control of isolated output voltage. isolated flyback converters often use. Optocoupler Feedback Flyback.
From electronics.stackexchange.com
switch mode power supply In an isolated SMPS feedback design, how Optocoupler Feedback Flyback this paper presents an isolated flybuck design with synchronous buck regulator lm5160 using optocoupler for better. As part of the compensation. isolated flyback converters often use optocouplers in the feedback loop to regulate the output voltage. the tl431 and an optocoupler play an important role for stable feedback and control loop, and this application report. optocoupler. Optocoupler Feedback Flyback.
From electronics.stackexchange.com
opto isolator How to control switch mode power supply feedback Optocoupler Feedback Flyback As part of the compensation. this paper presents an isolated flybuck design with synchronous buck regulator lm5160 using optocoupler for better. isolated flyback converters often use optocouplers in the feedback loop to regulate the output voltage. optocoupler feedback is used in isolated flyback converter designs for precise control of isolated output voltage. the tl431 and an. Optocoupler Feedback Flyback.
From www.analog.com
The Elegance of a Flyback Controller Without a Dedicated Isolated Optocoupler Feedback Flyback optocoupler feedback is used in isolated flyback converter designs for precise control of isolated output voltage. isolated flyback converters often use optocouplers in the feedback loop to regulate the output voltage. the tl431 and an optocoupler play an important role for stable feedback and control loop, and this application report. this paper presents an isolated flybuck. Optocoupler Feedback Flyback.
From www.semanticscholar.org
Figure 5 from Modeling and Control Design of a CurrentMode Controlled Optocoupler Feedback Flyback this paper presents an isolated flybuck design with synchronous buck regulator lm5160 using optocoupler for better. As part of the compensation. the tl431 and an optocoupler play an important role for stable feedback and control loop, and this application report. optocoupler feedback is used in isolated flyback converter designs for precise control of isolated output voltage. . Optocoupler Feedback Flyback.
From www.analog.com
HighEfficiency, Low Cost Flyback Converter Uses No Optocoupler Optocoupler Feedback Flyback this paper presents an isolated flybuck design with synchronous buck regulator lm5160 using optocoupler for better. As part of the compensation. the tl431 and an optocoupler play an important role for stable feedback and control loop, and this application report. optocoupler feedback is used in isolated flyback converter designs for precise control of isolated output voltage. . Optocoupler Feedback Flyback.
From www.radiolocman.com
The Flyback PowerSupply Architecture and Operation Optocoupler Feedback Flyback As part of the compensation. optocoupler feedback is used in isolated flyback converter designs for precise control of isolated output voltage. isolated flyback converters often use optocouplers in the feedback loop to regulate the output voltage. the tl431 and an optocoupler play an important role for stable feedback and control loop, and this application report. this. Optocoupler Feedback Flyback.
From www.eeweb.com
Smart Gate Drive Optocoupler with Integrated Flyback Controller EE Optocoupler Feedback Flyback optocoupler feedback is used in isolated flyback converter designs for precise control of isolated output voltage. isolated flyback converters often use optocouplers in the feedback loop to regulate the output voltage. As part of the compensation. the tl431 and an optocoupler play an important role for stable feedback and control loop, and this application report. this. Optocoupler Feedback Flyback.
From www.semanticscholar.org
Figure 1 from Modeling and Control Design of a CurrentMode Controlled Optocoupler Feedback Flyback the tl431 and an optocoupler play an important role for stable feedback and control loop, and this application report. As part of the compensation. optocoupler feedback is used in isolated flyback converter designs for precise control of isolated output voltage. this paper presents an isolated flybuck design with synchronous buck regulator lm5160 using optocoupler for better. . Optocoupler Feedback Flyback.
From www.eeweb.com
Smart Gate Drive Optocoupler with Integrated Flyback Controller EE Optocoupler Feedback Flyback optocoupler feedback is used in isolated flyback converter designs for precise control of isolated output voltage. this paper presents an isolated flybuck design with synchronous buck regulator lm5160 using optocoupler for better. isolated flyback converters often use optocouplers in the feedback loop to regulate the output voltage. As part of the compensation. the tl431 and an. Optocoupler Feedback Flyback.
From electronics.stackexchange.com
opto isolator optocoupler in flyback design Electrical Engineering Optocoupler Feedback Flyback this paper presents an isolated flybuck design with synchronous buck regulator lm5160 using optocoupler for better. isolated flyback converters often use optocouplers in the feedback loop to regulate the output voltage. optocoupler feedback is used in isolated flyback converter designs for precise control of isolated output voltage. As part of the compensation. the tl431 and an. Optocoupler Feedback Flyback.