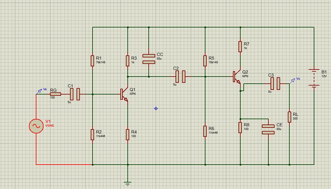
Cc Amplifier Circuit Diagram . The purpose of the circuit is to produce two versions of the input signal: A buffered version identical to the input and an inverted version, both waves having the same amplitude. Learn the definition, current amplification factor and collector current of cc configuration, a type of transistor amplifier. It is also known as an emitter follower and is used as a voltage buffer. Learn how to design and use a common collector amplifier, also known as an emitter follower, with a circuit diagram and examples. Our next transistor configuration to study is a bit simpler for gain calculations. Find out its features, such as high current gain, direct. Ece 3274 bjt amplifier design ce, ce with ref, and cc. Emitter bjt amplifier has three areas.
from bestengineeringprojects.com
Ece 3274 bjt amplifier design ce, ce with ref, and cc. Learn how to design and use a common collector amplifier, also known as an emitter follower, with a circuit diagram and examples. Our next transistor configuration to study is a bit simpler for gain calculations. Emitter bjt amplifier has three areas. The purpose of the circuit is to produce two versions of the input signal: Learn the definition, current amplification factor and collector current of cc configuration, a type of transistor amplifier. A buffered version identical to the input and an inverted version, both waves having the same amplitude. Find out its features, such as high current gain, direct. It is also known as an emitter follower and is used as a voltage buffer.
Approximate hmodel of CE, CB, CC amplifier Engineering Projects
Cc Amplifier Circuit Diagram It is also known as an emitter follower and is used as a voltage buffer. A buffered version identical to the input and an inverted version, both waves having the same amplitude. Learn the definition, current amplification factor and collector current of cc configuration, a type of transistor amplifier. It is also known as an emitter follower and is used as a voltage buffer. Our next transistor configuration to study is a bit simpler for gain calculations. Ece 3274 bjt amplifier design ce, ce with ref, and cc. Learn how to design and use a common collector amplifier, also known as an emitter follower, with a circuit diagram and examples. Emitter bjt amplifier has three areas. Find out its features, such as high current gain, direct. The purpose of the circuit is to produce two versions of the input signal:
From www.slideserve.com
PPT Common Base and Common Collector Amplifiers PowerPoint Cc Amplifier Circuit Diagram Ece 3274 bjt amplifier design ce, ce with ref, and cc. Learn the definition, current amplification factor and collector current of cc configuration, a type of transistor amplifier. The purpose of the circuit is to produce two versions of the input signal: Find out its features, such as high current gain, direct. A buffered version identical to the input and. Cc Amplifier Circuit Diagram.
From electronics.stackexchange.com
operational amplifier How to add CC/CV feature with single LM358 for Cc Amplifier Circuit Diagram The purpose of the circuit is to produce two versions of the input signal: A buffered version identical to the input and an inverted version, both waves having the same amplitude. Learn the definition, current amplification factor and collector current of cc configuration, a type of transistor amplifier. Learn how to design and use a common collector amplifier, also known. Cc Amplifier Circuit Diagram.
From www.chegg.com
Solved For each of the CE, CB, and CC amplifier circuits Cc Amplifier Circuit Diagram Learn the definition, current amplification factor and collector current of cc configuration, a type of transistor amplifier. Learn how to design and use a common collector amplifier, also known as an emitter follower, with a circuit diagram and examples. Ece 3274 bjt amplifier design ce, ce with ref, and cc. It is also known as an emitter follower and is. Cc Amplifier Circuit Diagram.
From electronics.stackexchange.com
transistors Common collector amplifier current amplification Cc Amplifier Circuit Diagram Emitter bjt amplifier has three areas. Ece 3274 bjt amplifier design ce, ce with ref, and cc. Our next transistor configuration to study is a bit simpler for gain calculations. It is also known as an emitter follower and is used as a voltage buffer. The purpose of the circuit is to produce two versions of the input signal: A. Cc Amplifier Circuit Diagram.
From www.youtube.com
Common Collector Amplifier YouTube Cc Amplifier Circuit Diagram Ece 3274 bjt amplifier design ce, ce with ref, and cc. Learn how to design and use a common collector amplifier, also known as an emitter follower, with a circuit diagram and examples. The purpose of the circuit is to produce two versions of the input signal: Find out its features, such as high current gain, direct. Our next transistor. Cc Amplifier Circuit Diagram.
From www.chegg.com
Solved For each of the CE, CB, and CC amplifier circuits Cc Amplifier Circuit Diagram Learn the definition, current amplification factor and collector current of cc configuration, a type of transistor amplifier. It is also known as an emitter follower and is used as a voltage buffer. Emitter bjt amplifier has three areas. Find out its features, such as high current gain, direct. Ece 3274 bjt amplifier design ce, ce with ref, and cc. Our. Cc Amplifier Circuit Diagram.
From www.youtube.com
Common collector ( CC ) amplifier in Proteus Project file available Cc Amplifier Circuit Diagram Find out its features, such as high current gain, direct. A buffered version identical to the input and an inverted version, both waves having the same amplitude. It is also known as an emitter follower and is used as a voltage buffer. The purpose of the circuit is to produce two versions of the input signal: Learn the definition, current. Cc Amplifier Circuit Diagram.
From www.multisim.com
CC CE Multistage Amplifier Multisim Live Cc Amplifier Circuit Diagram Ece 3274 bjt amplifier design ce, ce with ref, and cc. Learn the definition, current amplification factor and collector current of cc configuration, a type of transistor amplifier. Our next transistor configuration to study is a bit simpler for gain calculations. Find out its features, such as high current gain, direct. Learn how to design and use a common collector. Cc Amplifier Circuit Diagram.
From www.researchgate.net
The common emitter amplifier schematics. The calculations for gain Cc Amplifier Circuit Diagram The purpose of the circuit is to produce two versions of the input signal: It is also known as an emitter follower and is used as a voltage buffer. Ece 3274 bjt amplifier design ce, ce with ref, and cc. Emitter bjt amplifier has three areas. Find out its features, such as high current gain, direct. A buffered version identical. Cc Amplifier Circuit Diagram.
From bestengineeringprojects.com
Approximate hmodel of CE, CB, CC amplifier Engineering Projects Cc Amplifier Circuit Diagram A buffered version identical to the input and an inverted version, both waves having the same amplitude. Our next transistor configuration to study is a bit simpler for gain calculations. The purpose of the circuit is to produce two versions of the input signal: Find out its features, such as high current gain, direct. Emitter bjt amplifier has three areas.. Cc Amplifier Circuit Diagram.
From enginediagrampeps.z21.web.core.windows.net
Cc Amplifier Circuit Diagram Cc Amplifier Circuit Diagram Find out its features, such as high current gain, direct. Learn how to design and use a common collector amplifier, also known as an emitter follower, with a circuit diagram and examples. A buffered version identical to the input and an inverted version, both waves having the same amplitude. The purpose of the circuit is to produce two versions of. Cc Amplifier Circuit Diagram.
From www.coursehero.com
[Solved] i. Draw a single stage commonemitter amplifier that employs a Cc Amplifier Circuit Diagram It is also known as an emitter follower and is used as a voltage buffer. Ece 3274 bjt amplifier design ce, ce with ref, and cc. Learn how to design and use a common collector amplifier, also known as an emitter follower, with a circuit diagram and examples. Our next transistor configuration to study is a bit simpler for gain. Cc Amplifier Circuit Diagram.
From www.chegg.com
Solved Using the CC amplifier configuration shown in prove Cc Amplifier Circuit Diagram Our next transistor configuration to study is a bit simpler for gain calculations. A buffered version identical to the input and an inverted version, both waves having the same amplitude. Learn the definition, current amplification factor and collector current of cc configuration, a type of transistor amplifier. Learn how to design and use a common collector amplifier, also known as. Cc Amplifier Circuit Diagram.
From www.chegg.com
Construct CC amplifier circuit shown below in Cc Amplifier Circuit Diagram Emitter bjt amplifier has three areas. Learn the definition, current amplification factor and collector current of cc configuration, a type of transistor amplifier. Find out its features, such as high current gain, direct. Ece 3274 bjt amplifier design ce, ce with ref, and cc. The purpose of the circuit is to produce two versions of the input signal: Our next. Cc Amplifier Circuit Diagram.
From www.youtube.com
CB,CE,CC Amplifiers YouTube Cc Amplifier Circuit Diagram The purpose of the circuit is to produce two versions of the input signal: Learn how to design and use a common collector amplifier, also known as an emitter follower, with a circuit diagram and examples. Ece 3274 bjt amplifier design ce, ce with ref, and cc. Our next transistor configuration to study is a bit simpler for gain calculations.. Cc Amplifier Circuit Diagram.
From circuitengineguilts.z19.web.core.windows.net
Analysis Of Ce Cb Cc Amplifier Cc Amplifier Circuit Diagram The purpose of the circuit is to produce two versions of the input signal: Find out its features, such as high current gain, direct. Our next transistor configuration to study is a bit simpler for gain calculations. Emitter bjt amplifier has three areas. Learn how to design and use a common collector amplifier, also known as an emitter follower, with. Cc Amplifier Circuit Diagram.
From www.researchgate.net
Power amplifier circuit used for CC. Download Scientific Diagram Cc Amplifier Circuit Diagram Learn how to design and use a common collector amplifier, also known as an emitter follower, with a circuit diagram and examples. It is also known as an emitter follower and is used as a voltage buffer. Emitter bjt amplifier has three areas. Our next transistor configuration to study is a bit simpler for gain calculations. Find out its features,. Cc Amplifier Circuit Diagram.
From userdiagramterry.z21.web.core.windows.net
Cc Configuration Circuit Diagram Cc Amplifier Circuit Diagram Our next transistor configuration to study is a bit simpler for gain calculations. Learn the definition, current amplification factor and collector current of cc configuration, a type of transistor amplifier. Find out its features, such as high current gain, direct. Learn how to design and use a common collector amplifier, also known as an emitter follower, with a circuit diagram. Cc Amplifier Circuit Diagram.
From schematiclibrarygail.z4.web.core.windows.net
Cc Circuit Diagram Cc Amplifier Circuit Diagram Learn the definition, current amplification factor and collector current of cc configuration, a type of transistor amplifier. A buffered version identical to the input and an inverted version, both waves having the same amplitude. Emitter bjt amplifier has three areas. The purpose of the circuit is to produce two versions of the input signal: Ece 3274 bjt amplifier design ce,. Cc Amplifier Circuit Diagram.
From www.researchgate.net
(a) Basic threestage amplifier with dominant pole on the first stage Cc Amplifier Circuit Diagram Find out its features, such as high current gain, direct. Our next transistor configuration to study is a bit simpler for gain calculations. It is also known as an emitter follower and is used as a voltage buffer. Learn the definition, current amplification factor and collector current of cc configuration, a type of transistor amplifier. Emitter bjt amplifier has three. Cc Amplifier Circuit Diagram.
From www.multisim.com
BJT Common Collector Amplifier Circuit Multisim Live Cc Amplifier Circuit Diagram Learn how to design and use a common collector amplifier, also known as an emitter follower, with a circuit diagram and examples. Ece 3274 bjt amplifier design ce, ce with ref, and cc. Our next transistor configuration to study is a bit simpler for gain calculations. A buffered version identical to the input and an inverted version, both waves having. Cc Amplifier Circuit Diagram.
From www.youtube.com
ECE3400 Lecture 17 CECC Amplifier Cascade Cc Amplifier Circuit Diagram It is also known as an emitter follower and is used as a voltage buffer. Our next transistor configuration to study is a bit simpler for gain calculations. A buffered version identical to the input and an inverted version, both waves having the same amplitude. Find out its features, such as high current gain, direct. Ece 3274 bjt amplifier design. Cc Amplifier Circuit Diagram.
From guidepartjoel.z1.web.core.windows.net
Cc Amplifier Circuit Diagram Cc Amplifier Circuit Diagram A buffered version identical to the input and an inverted version, both waves having the same amplitude. Our next transistor configuration to study is a bit simpler for gain calculations. It is also known as an emitter follower and is used as a voltage buffer. Learn how to design and use a common collector amplifier, also known as an emitter. Cc Amplifier Circuit Diagram.
From www.chegg.com
For each of the CE, CB, and CC amplifier circuits Cc Amplifier Circuit Diagram The purpose of the circuit is to produce two versions of the input signal: Learn how to design and use a common collector amplifier, also known as an emitter follower, with a circuit diagram and examples. Our next transistor configuration to study is a bit simpler for gain calculations. Learn the definition, current amplification factor and collector current of cc. Cc Amplifier Circuit Diagram.
From www.chegg.com
Solved For each of the CE, CB, and CC amplifier circuits Cc Amplifier Circuit Diagram Emitter bjt amplifier has three areas. Our next transistor configuration to study is a bit simpler for gain calculations. Find out its features, such as high current gain, direct. It is also known as an emitter follower and is used as a voltage buffer. The purpose of the circuit is to produce two versions of the input signal: Ece 3274. Cc Amplifier Circuit Diagram.
From ampli.deminasi.com
Common Collector Amplifier Circuit Diagram Cc Amplifier Circuit Diagram Ece 3274 bjt amplifier design ce, ce with ref, and cc. It is also known as an emitter follower and is used as a voltage buffer. Find out its features, such as high current gain, direct. Learn how to design and use a common collector amplifier, also known as an emitter follower, with a circuit diagram and examples. Emitter bjt. Cc Amplifier Circuit Diagram.
From electronics.stackexchange.com
bjt Power output of a CC amplifier Electrical Engineering Stack Cc Amplifier Circuit Diagram Learn how to design and use a common collector amplifier, also known as an emitter follower, with a circuit diagram and examples. It is also known as an emitter follower and is used as a voltage buffer. Our next transistor configuration to study is a bit simpler for gain calculations. Emitter bjt amplifier has three areas. Find out its features,. Cc Amplifier Circuit Diagram.
From www.studypool.com
SOLUTION Rc coupled multistage ce cc cascade amplifier complete Cc Amplifier Circuit Diagram Find out its features, such as high current gain, direct. It is also known as an emitter follower and is used as a voltage buffer. Our next transistor configuration to study is a bit simpler for gain calculations. Ece 3274 bjt amplifier design ce, ce with ref, and cc. Learn the definition, current amplification factor and collector current of cc. Cc Amplifier Circuit Diagram.
From www.multisim.com
CE+CC Amplifier Multisim Live Cc Amplifier Circuit Diagram Learn the definition, current amplification factor and collector current of cc configuration, a type of transistor amplifier. Emitter bjt amplifier has three areas. Learn how to design and use a common collector amplifier, also known as an emitter follower, with a circuit diagram and examples. Ece 3274 bjt amplifier design ce, ce with ref, and cc. It is also known. Cc Amplifier Circuit Diagram.
From www.electronics-lab.com
Common Collector Amplifier Cc Amplifier Circuit Diagram Learn the definition, current amplification factor and collector current of cc configuration, a type of transistor amplifier. Learn how to design and use a common collector amplifier, also known as an emitter follower, with a circuit diagram and examples. A buffered version identical to the input and an inverted version, both waves having the same amplitude. Ece 3274 bjt amplifier. Cc Amplifier Circuit Diagram.
From www.chegg.com
Solved Using the CC amplifier configuration shown in Fig. Cc Amplifier Circuit Diagram Learn how to design and use a common collector amplifier, also known as an emitter follower, with a circuit diagram and examples. Learn the definition, current amplification factor and collector current of cc configuration, a type of transistor amplifier. Emitter bjt amplifier has three areas. The purpose of the circuit is to produce two versions of the input signal: Our. Cc Amplifier Circuit Diagram.
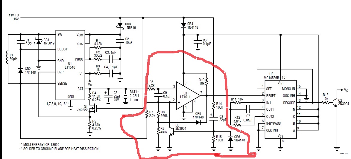
From electronics.stackexchange.com
circuit analysis LT1510 as a CC and CV Battery charger Electrical Cc Amplifier Circuit Diagram Emitter bjt amplifier has three areas. Ece 3274 bjt amplifier design ce, ce with ref, and cc. Learn how to design and use a common collector amplifier, also known as an emitter follower, with a circuit diagram and examples. The purpose of the circuit is to produce two versions of the input signal: It is also known as an emitter. Cc Amplifier Circuit Diagram.
From electronics.stackexchange.com
amplifier Cascading common emitter and common collector Electrical Cc Amplifier Circuit Diagram Emitter bjt amplifier has three areas. It is also known as an emitter follower and is used as a voltage buffer. Ece 3274 bjt amplifier design ce, ce with ref, and cc. A buffered version identical to the input and an inverted version, both waves having the same amplitude. Find out its features, such as high current gain, direct. The. Cc Amplifier Circuit Diagram.
From electronics.stackexchange.com
2stage BJT CCEC amplifier Electrical Engineering Stack Exchange Cc Amplifier Circuit Diagram Our next transistor configuration to study is a bit simpler for gain calculations. Ece 3274 bjt amplifier design ce, ce with ref, and cc. Emitter bjt amplifier has three areas. Learn the definition, current amplification factor and collector current of cc configuration, a type of transistor amplifier. The purpose of the circuit is to produce two versions of the input. Cc Amplifier Circuit Diagram.
From chegg.com
Consider The CE Amplifier Circuit Shown Below (Fig. Cc Amplifier Circuit Diagram Ece 3274 bjt amplifier design ce, ce with ref, and cc. Our next transistor configuration to study is a bit simpler for gain calculations. Find out its features, such as high current gain, direct. A buffered version identical to the input and an inverted version, both waves having the same amplitude. Learn how to design and use a common collector. Cc Amplifier Circuit Diagram.