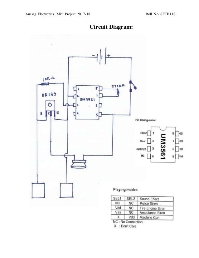
Electric Bicycle Lock Mini Project Ppt . This document summarizes a student project to design an intelligent electronic bicycle lock to prevent theft. This document summarizes a student project to design an electric bicycle using catia software and 3d printing. The system uses a switch as a key and. The lock uses an um3561 integrated circuit to generate police siren. The electronic bicycle lock described here is a worthwhile alternative for bicycle owners who want to make their bicycles ‘intelligent’ at. Get the e bycicle locking system mini project with theft detector alarm system with circuit and all components for self learning electronics kit. This document summarizes a student project to design an intelligent electronic bicycle lock to prevent theft. The lock uses an um3561 integrated circuit to generate police siren. This project aims to prevent bicycle theft by implementing an electronic locking system that sounds an alarm if the bicycle is tampered with. It introduces electric bicycles and their advantages.
from e4tp.com
Get the e bycicle locking system mini project with theft detector alarm system with circuit and all components for self learning electronics kit. This document summarizes a student project to design an intelligent electronic bicycle lock to prevent theft. It introduces electric bicycles and their advantages. The electronic bicycle lock described here is a worthwhile alternative for bicycle owners who want to make their bicycles ‘intelligent’ at. This project aims to prevent bicycle theft by implementing an electronic locking system that sounds an alarm if the bicycle is tampered with. This document summarizes a student project to design an electric bicycle using catia software and 3d printing. The lock uses an um3561 integrated circuit to generate police siren. The lock uses an um3561 integrated circuit to generate police siren. The system uses a switch as a key and. This document summarizes a student project to design an intelligent electronic bicycle lock to prevent theft.
Bike Lock Guide The Best Electric Bike Locks Explored E4TP
Electric Bicycle Lock Mini Project Ppt It introduces electric bicycles and their advantages. The lock uses an um3561 integrated circuit to generate police siren. This project aims to prevent bicycle theft by implementing an electronic locking system that sounds an alarm if the bicycle is tampered with. This document summarizes a student project to design an electric bicycle using catia software and 3d printing. The system uses a switch as a key and. The lock uses an um3561 integrated circuit to generate police siren. This document summarizes a student project to design an intelligent electronic bicycle lock to prevent theft. Get the e bycicle locking system mini project with theft detector alarm system with circuit and all components for self learning electronics kit. It introduces electric bicycles and their advantages. This document summarizes a student project to design an intelligent electronic bicycle lock to prevent theft. The electronic bicycle lock described here is a worthwhile alternative for bicycle owners who want to make their bicycles ‘intelligent’ at.
From viavelolock.com
Electric Bike Lock Set Same Key System Ulock and Folding Lock ViaVelo Electric Bicycle Lock Mini Project Ppt This document summarizes a student project to design an electric bicycle using catia software and 3d printing. The lock uses an um3561 integrated circuit to generate police siren. This document summarizes a student project to design an intelligent electronic bicycle lock to prevent theft. The system uses a switch as a key and. The electronic bicycle lock described here is. Electric Bicycle Lock Mini Project Ppt.
From www.omnismartiot.com
How do Electric Bike Lock Protect a Sharing Electric Bike in Public Electric Bicycle Lock Mini Project Ppt The system uses a switch as a key and. The lock uses an um3561 integrated circuit to generate police siren. The lock uses an um3561 integrated circuit to generate police siren. This document summarizes a student project to design an electric bicycle using catia software and 3d printing. It introduces electric bicycles and their advantages. This document summarizes a student. Electric Bicycle Lock Mini Project Ppt.
From www.omnismartiot.com
Model C Builtin IoT Smart Lock for Ebike Rental_Ebike Rental_IoT Electric Bicycle Lock Mini Project Ppt This document summarizes a student project to design an intelligent electronic bicycle lock to prevent theft. The lock uses an um3561 integrated circuit to generate police siren. The lock uses an um3561 integrated circuit to generate police siren. It introduces electric bicycles and their advantages. The system uses a switch as a key and. This document summarizes a student project. Electric Bicycle Lock Mini Project Ppt.
From nevonprojects.com
E Bicycle Locking System Mini Project Kit Electric Bicycle Lock Mini Project Ppt The lock uses an um3561 integrated circuit to generate police siren. It introduces electric bicycles and their advantages. This project aims to prevent bicycle theft by implementing an electronic locking system that sounds an alarm if the bicycle is tampered with. This document summarizes a student project to design an electric bicycle using catia software and 3d printing. This document. Electric Bicycle Lock Mini Project Ppt.
From giovmqrgj.blob.core.windows.net
How To Use Electric Bike Lock at Yvonne McPhearson blog Electric Bicycle Lock Mini Project Ppt The electronic bicycle lock described here is a worthwhile alternative for bicycle owners who want to make their bicycles ‘intelligent’ at. The lock uses an um3561 integrated circuit to generate police siren. This project aims to prevent bicycle theft by implementing an electronic locking system that sounds an alarm if the bicycle is tampered with. This document summarizes a student. Electric Bicycle Lock Mini Project Ppt.
From www.smartlockssupplier.com
Electric bike lock system suppliers,electric bike lock system provider Electric Bicycle Lock Mini Project Ppt The system uses a switch as a key and. This document summarizes a student project to design an electric bicycle using catia software and 3d printing. The lock uses an um3561 integrated circuit to generate police siren. This document summarizes a student project to design an intelligent electronic bicycle lock to prevent theft. This project aims to prevent bicycle theft. Electric Bicycle Lock Mini Project Ppt.
From www.electricbikesimulator.com
How To Choose The Best Lock For An Electric Bike ElectricBikeSimulator Electric Bicycle Lock Mini Project Ppt This document summarizes a student project to design an electric bicycle using catia software and 3d printing. The lock uses an um3561 integrated circuit to generate police siren. The system uses a switch as a key and. This project aims to prevent bicycle theft by implementing an electronic locking system that sounds an alarm if the bicycle is tampered with.. Electric Bicycle Lock Mini Project Ppt.
From www.omnismartiot.com
The Principle and Unlocking Methods of Electric Bike Locks_News_IoT Electric Bicycle Lock Mini Project Ppt The lock uses an um3561 integrated circuit to generate police siren. This document summarizes a student project to design an electric bicycle using catia software and 3d printing. The electronic bicycle lock described here is a worthwhile alternative for bicycle owners who want to make their bicycles ‘intelligent’ at. The system uses a switch as a key and. It introduces. Electric Bicycle Lock Mini Project Ppt.
From www.omnismartiot.com
The Principle and Unlocking Methods of Electric Bike Locks_News_IoT Electric Bicycle Lock Mini Project Ppt This document summarizes a student project to design an intelligent electronic bicycle lock to prevent theft. The lock uses an um3561 integrated circuit to generate police siren. This project aims to prevent bicycle theft by implementing an electronic locking system that sounds an alarm if the bicycle is tampered with. The electronic bicycle lock described here is a worthwhile alternative. Electric Bicycle Lock Mini Project Ppt.
From www.slideserve.com
PPT The Ultimate Guide to Bicycle Locks PowerPoint Presentation, free Electric Bicycle Lock Mini Project Ppt The lock uses an um3561 integrated circuit to generate police siren. The lock uses an um3561 integrated circuit to generate police siren. It introduces electric bicycles and their advantages. The system uses a switch as a key and. The electronic bicycle lock described here is a worthwhile alternative for bicycle owners who want to make their bicycles ‘intelligent’ at. This. Electric Bicycle Lock Mini Project Ppt.
From www.youtube.com
Best Lock for Electric Bike 2024 🔶 Top 5 Best EBike Lock Reviews YouTube Electric Bicycle Lock Mini Project Ppt The lock uses an um3561 integrated circuit to generate police siren. The system uses a switch as a key and. It introduces electric bicycles and their advantages. This project aims to prevent bicycle theft by implementing an electronic locking system that sounds an alarm if the bicycle is tampered with. The electronic bicycle lock described here is a worthwhile alternative. Electric Bicycle Lock Mini Project Ppt.
From www.omnismartiot.com
Sharing Bicycle Lock and Bicycle Sharing System Solution_Sharing Electric Bicycle Lock Mini Project Ppt This document summarizes a student project to design an intelligent electronic bicycle lock to prevent theft. This document summarizes a student project to design an intelligent electronic bicycle lock to prevent theft. It introduces electric bicycles and their advantages. The system uses a switch as a key and. The lock uses an um3561 integrated circuit to generate police siren. The. Electric Bicycle Lock Mini Project Ppt.
From www.slideshare.net
report on mini project Bicycle lock Electric Bicycle Lock Mini Project Ppt This project aims to prevent bicycle theft by implementing an electronic locking system that sounds an alarm if the bicycle is tampered with. This document summarizes a student project to design an intelligent electronic bicycle lock to prevent theft. Get the e bycicle locking system mini project with theft detector alarm system with circuit and all components for self learning. Electric Bicycle Lock Mini Project Ppt.
From e4tp.com
Bike Lock Guide The Best Electric Bike Locks Explored E4TP Electric Bicycle Lock Mini Project Ppt The lock uses an um3561 integrated circuit to generate police siren. This project aims to prevent bicycle theft by implementing an electronic locking system that sounds an alarm if the bicycle is tampered with. It introduces electric bicycles and their advantages. The lock uses an um3561 integrated circuit to generate police siren. The system uses a switch as a key. Electric Bicycle Lock Mini Project Ppt.
From manualdblewellen.z5.web.core.windows.net
How Does Electric Bike Lock Work Electric Bicycle Lock Mini Project Ppt The lock uses an um3561 integrated circuit to generate police siren. It introduces electric bicycles and their advantages. The system uses a switch as a key and. Get the e bycicle locking system mini project with theft detector alarm system with circuit and all components for self learning electronics kit. The lock uses an um3561 integrated circuit to generate police. Electric Bicycle Lock Mini Project Ppt.
From www.omnismartiot.com
Talking About the Core Technology and Application Functions of Smart Electric Bicycle Lock Mini Project Ppt This document summarizes a student project to design an intelligent electronic bicycle lock to prevent theft. The system uses a switch as a key and. The lock uses an um3561 integrated circuit to generate police siren. This document summarizes a student project to design an intelligent electronic bicycle lock to prevent theft. It introduces electric bicycles and their advantages. The. Electric Bicycle Lock Mini Project Ppt.
From giovmqrgj.blob.core.windows.net
How To Use Electric Bike Lock at Yvonne McPhearson blog Electric Bicycle Lock Mini Project Ppt The lock uses an um3561 integrated circuit to generate police siren. Get the e bycicle locking system mini project with theft detector alarm system with circuit and all components for self learning electronics kit. The system uses a switch as a key and. It introduces electric bicycles and their advantages. This project aims to prevent bicycle theft by implementing an. Electric Bicycle Lock Mini Project Ppt.
From www.youtube.com
The installation steps of Omni sharing bike lock YouTube Electric Bicycle Lock Mini Project Ppt This document summarizes a student project to design an electric bicycle using catia software and 3d printing. This document summarizes a student project to design an intelligent electronic bicycle lock to prevent theft. The system uses a switch as a key and. This document summarizes a student project to design an intelligent electronic bicycle lock to prevent theft. The electronic. Electric Bicycle Lock Mini Project Ppt.
From giovmqrgj.blob.core.windows.net
How To Use Electric Bike Lock at Yvonne McPhearson blog Electric Bicycle Lock Mini Project Ppt It introduces electric bicycles and their advantages. This document summarizes a student project to design an intelligent electronic bicycle lock to prevent theft. This project aims to prevent bicycle theft by implementing an electronic locking system that sounds an alarm if the bicycle is tampered with. This document summarizes a student project to design an electric bicycle using catia software. Electric Bicycle Lock Mini Project Ppt.
From www.slideserve.com
PPT Electric Bike Lock PowerPoint Presentation, free download ID Electric Bicycle Lock Mini Project Ppt This document summarizes a student project to design an electric bicycle using catia software and 3d printing. The electronic bicycle lock described here is a worthwhile alternative for bicycle owners who want to make their bicycles ‘intelligent’ at. The lock uses an um3561 integrated circuit to generate police siren. The system uses a switch as a key and. This document. Electric Bicycle Lock Mini Project Ppt.
From www.omnismartiot.com
How the Electric Bike Lock System be Connected and Managed?_News_IoT Electric Bicycle Lock Mini Project Ppt This document summarizes a student project to design an electric bicycle using catia software and 3d printing. The lock uses an um3561 integrated circuit to generate police siren. Get the e bycicle locking system mini project with theft detector alarm system with circuit and all components for self learning electronics kit. The lock uses an um3561 integrated circuit to generate. Electric Bicycle Lock Mini Project Ppt.
From www.omnismartiot.com
The Principle and Unlocking Methods of Electric Bike Locks_News_IoT Electric Bicycle Lock Mini Project Ppt The system uses a switch as a key and. The lock uses an um3561 integrated circuit to generate police siren. This document summarizes a student project to design an intelligent electronic bicycle lock to prevent theft. The electronic bicycle lock described here is a worthwhile alternative for bicycle owners who want to make their bicycles ‘intelligent’ at. This project aims. Electric Bicycle Lock Mini Project Ppt.
From www.slideserve.com
PPT Purchase the Strongest Electric Bike Lock Online1 PowerPoint Electric Bicycle Lock Mini Project Ppt This document summarizes a student project to design an intelligent electronic bicycle lock to prevent theft. Get the e bycicle locking system mini project with theft detector alarm system with circuit and all components for self learning electronics kit. This document summarizes a student project to design an intelligent electronic bicycle lock to prevent theft. It introduces electric bicycles and. Electric Bicycle Lock Mini Project Ppt.
From www.omnismartiot.com
2023 New Developed Smart Lock for Electric Bikes_News_IoT device Electric Bicycle Lock Mini Project Ppt This document summarizes a student project to design an intelligent electronic bicycle lock to prevent theft. This project aims to prevent bicycle theft by implementing an electronic locking system that sounds an alarm if the bicycle is tampered with. The lock uses an um3561 integrated circuit to generate police siren. It introduces electric bicycles and their advantages. This document summarizes. Electric Bicycle Lock Mini Project Ppt.
From www.omnismartiot.com
Why is it to Use Electric Bike Lock?_News_IoT device Electric Bicycle Lock Mini Project Ppt The lock uses an um3561 integrated circuit to generate police siren. This project aims to prevent bicycle theft by implementing an electronic locking system that sounds an alarm if the bicycle is tampered with. It introduces electric bicycles and their advantages. The system uses a switch as a key and. The lock uses an um3561 integrated circuit to generate police. Electric Bicycle Lock Mini Project Ppt.
From www.slideshare.net
report on mini project Bicycle lock PDF Electric Bicycle Lock Mini Project Ppt This project aims to prevent bicycle theft by implementing an electronic locking system that sounds an alarm if the bicycle is tampered with. It introduces electric bicycles and their advantages. The electronic bicycle lock described here is a worthwhile alternative for bicycle owners who want to make their bicycles ‘intelligent’ at. The lock uses an um3561 integrated circuit to generate. Electric Bicycle Lock Mini Project Ppt.
From nevonprojects.com
E Bicycle Locking System Mini Project Kit Electric Bicycle Lock Mini Project Ppt This project aims to prevent bicycle theft by implementing an electronic locking system that sounds an alarm if the bicycle is tampered with. The lock uses an um3561 integrated circuit to generate police siren. The electronic bicycle lock described here is a worthwhile alternative for bicycle owners who want to make their bicycles ‘intelligent’ at. The lock uses an um3561. Electric Bicycle Lock Mini Project Ppt.
From www.smartlockssupplier.com
Smart bicycle lock bike sharing system remote bike lock Omni Electric Bicycle Lock Mini Project Ppt This document summarizes a student project to design an intelligent electronic bicycle lock to prevent theft. The lock uses an um3561 integrated circuit to generate police siren. This document summarizes a student project to design an electric bicycle using catia software and 3d printing. The system uses a switch as a key and. The lock uses an um3561 integrated circuit. Electric Bicycle Lock Mini Project Ppt.
From www.smartlockssupplier.com
Smart bike lock factory,ebike locks suppliers,gps bike lock Electric Bicycle Lock Mini Project Ppt This document summarizes a student project to design an intelligent electronic bicycle lock to prevent theft. The lock uses an um3561 integrated circuit to generate police siren. This document summarizes a student project to design an electric bicycle using catia software and 3d printing. This document summarizes a student project to design an intelligent electronic bicycle lock to prevent theft.. Electric Bicycle Lock Mini Project Ppt.
From viavelolock.com
Electric Bike Lock Bike Lock Set Triple Protection Bike & Scooter Electric Bicycle Lock Mini Project Ppt The electronic bicycle lock described here is a worthwhile alternative for bicycle owners who want to make their bicycles ‘intelligent’ at. It introduces electric bicycles and their advantages. The lock uses an um3561 integrated circuit to generate police siren. This document summarizes a student project to design an electric bicycle using catia software and 3d printing. The lock uses an. Electric Bicycle Lock Mini Project Ppt.
From create.arduino.cc
SMART BIKE LOCK Arduino Project Hub Electric Bicycle Lock Mini Project Ppt This document summarizes a student project to design an intelligent electronic bicycle lock to prevent theft. This document summarizes a student project to design an electric bicycle using catia software and 3d printing. The lock uses an um3561 integrated circuit to generate police siren. The electronic bicycle lock described here is a worthwhile alternative for bicycle owners who want to. Electric Bicycle Lock Mini Project Ppt.
From aostirmotor.bike
How To Lock Your Electric Bike Properly aostirmotor.bike Electric Bicycle Lock Mini Project Ppt The system uses a switch as a key and. This document summarizes a student project to design an electric bicycle using catia software and 3d printing. The electronic bicycle lock described here is a worthwhile alternative for bicycle owners who want to make their bicycles ‘intelligent’ at. The lock uses an um3561 integrated circuit to generate police siren. The lock. Electric Bicycle Lock Mini Project Ppt.
From www.electricridelab.com
Best Electric Bike Locks Which Ones to Pick in [2021] Electric Bicycle Lock Mini Project Ppt Get the e bycicle locking system mini project with theft detector alarm system with circuit and all components for self learning electronics kit. The lock uses an um3561 integrated circuit to generate police siren. The system uses a switch as a key and. This document summarizes a student project to design an intelligent electronic bicycle lock to prevent theft. This. Electric Bicycle Lock Mini Project Ppt.
From www.smartlockssupplier.com
Electric bike lock system suppliers,electric bike lock system provider Electric Bicycle Lock Mini Project Ppt The lock uses an um3561 integrated circuit to generate police siren. Get the e bycicle locking system mini project with theft detector alarm system with circuit and all components for self learning electronics kit. This document summarizes a student project to design an electric bicycle using catia software and 3d printing. The electronic bicycle lock described here is a worthwhile. Electric Bicycle Lock Mini Project Ppt.
From hiplok.com
How to Lock Electric Bikes Hiplok Electric Bicycle Lock Mini Project Ppt The electronic bicycle lock described here is a worthwhile alternative for bicycle owners who want to make their bicycles ‘intelligent’ at. This document summarizes a student project to design an electric bicycle using catia software and 3d printing. The lock uses an um3561 integrated circuit to generate police siren. This document summarizes a student project to design an intelligent electronic. Electric Bicycle Lock Mini Project Ppt.