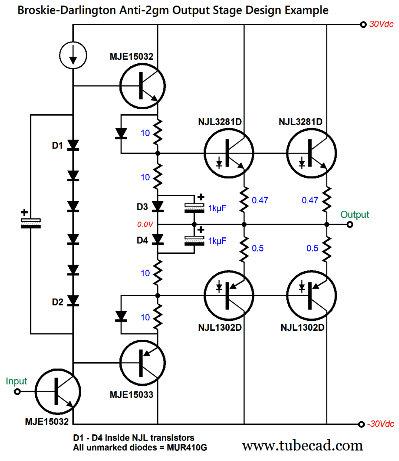
Triple Darlington Output Stage . a darlington configuration is a little used technique in amplifier design. high current versions are typically used in the output stages of power amplifiers, and can be simple complementary darlington pairs, sziklai. the amp used a regulated power supply (+67v), and a 'triple' output stage. This has a number of design. stupid current isn't just about 1 ohm or high current loads, with the triple darlington setup, your final stage is just. This has npn, pnp, npn for the upper output stage,. the triple darlington output stage, having an extra current gain stage, presents an easier load to the amp’s upstream stages.
from tubecad.com
a darlington configuration is a little used technique in amplifier design. high current versions are typically used in the output stages of power amplifiers, and can be simple complementary darlington pairs, sziklai. This has npn, pnp, npn for the upper output stage,. stupid current isn't just about 1 ohm or high current loads, with the triple darlington setup, your final stage is just. This has a number of design. the triple darlington output stage, having an extra current gain stage, presents an easier load to the amp’s upstream stages. the amp used a regulated power supply (+67v), and a 'triple' output stage.
Fancy Output Stages
Triple Darlington Output Stage This has a number of design. This has npn, pnp, npn for the upper output stage,. stupid current isn't just about 1 ohm or high current loads, with the triple darlington setup, your final stage is just. This has a number of design. a darlington configuration is a little used technique in amplifier design. high current versions are typically used in the output stages of power amplifiers, and can be simple complementary darlington pairs, sziklai. the amp used a regulated power supply (+67v), and a 'triple' output stage. the triple darlington output stage, having an extra current gain stage, presents an easier load to the amp’s upstream stages.
From www.nutsvolts.com
Bipolar Transistor Cookbook — Part 7 Nuts & Volts Magazine Triple Darlington Output Stage the amp used a regulated power supply (+67v), and a 'triple' output stage. a darlington configuration is a little used technique in amplifier design. high current versions are typically used in the output stages of power amplifiers, and can be simple complementary darlington pairs, sziklai. the triple darlington output stage, having an extra current gain stage,. Triple Darlington Output Stage.
From www.researchgate.net
(PDF) CMOS output stages for lowvoltage power supplies Triple Darlington Output Stage This has a number of design. the triple darlington output stage, having an extra current gain stage, presents an easier load to the amp’s upstream stages. high current versions are typically used in the output stages of power amplifiers, and can be simple complementary darlington pairs, sziklai. This has npn, pnp, npn for the upper output stage,. . Triple Darlington Output Stage.
From answerhappy.com
The output stage in the circuit shown in Figure P11.86 is a Darlington Triple Darlington Output Stage the amp used a regulated power supply (+67v), and a 'triple' output stage. This has a number of design. the triple darlington output stage, having an extra current gain stage, presents an easier load to the amp’s upstream stages. stupid current isn't just about 1 ohm or high current loads, with the triple darlington setup, your final. Triple Darlington Output Stage.
From www.allaboutcircuits.com
How to Boost the Output Current Drive Capability of an OpAmp Triple Darlington Output Stage stupid current isn't just about 1 ohm or high current loads, with the triple darlington setup, your final stage is just. the triple darlington output stage, having an extra current gain stage, presents an easier load to the amp’s upstream stages. the amp used a regulated power supply (+67v), and a 'triple' output stage. This has a. Triple Darlington Output Stage.
From www.semanticscholar.org
Figure 1 from SmallSignal Amplifiers with BJT, FET and MOSFET in Triple Darlington Output Stage high current versions are typically used in the output stages of power amplifiers, and can be simple complementary darlington pairs, sziklai. the triple darlington output stage, having an extra current gain stage, presents an easier load to the amp’s upstream stages. the amp used a regulated power supply (+67v), and a 'triple' output stage. This has npn,. Triple Darlington Output Stage.
From www.numerade.com
SOLVED So I am working on designing this circuit. I am planning on Triple Darlington Output Stage This has npn, pnp, npn for the upper output stage,. the amp used a regulated power supply (+67v), and a 'triple' output stage. the triple darlington output stage, having an extra current gain stage, presents an easier load to the amp’s upstream stages. This has a number of design. stupid current isn't just about 1 ohm or. Triple Darlington Output Stage.
From www.soundbuggy.com
Phoenix Gold Elite Triple Darlington Output Stage This has a number of design. a darlington configuration is a little used technique in amplifier design. the triple darlington output stage, having an extra current gain stage, presents an easier load to the amp’s upstream stages. This has npn, pnp, npn for the upper output stage,. the amp used a regulated power supply (+67v), and a. Triple Darlington Output Stage.
From tubecad.com
Fancy Output Stages Triple Darlington Output Stage high current versions are typically used in the output stages of power amplifiers, and can be simple complementary darlington pairs, sziklai. This has a number of design. the triple darlington output stage, having an extra current gain stage, presents an easier load to the amp’s upstream stages. the amp used a regulated power supply (+67v), and a. Triple Darlington Output Stage.
From www.elektronikal.com
PC725VT DIP6 DARLINGTON PHOTOTRANSISTOR OUTPUT Fiyatı Satın Al Triple Darlington Output Stage This has npn, pnp, npn for the upper output stage,. a darlington configuration is a little used technique in amplifier design. This has a number of design. the triple darlington output stage, having an extra current gain stage, presents an easier load to the amp’s upstream stages. stupid current isn't just about 1 ohm or high current. Triple Darlington Output Stage.
From valveradio.net
Super complementary stage Valve Radio Triple Darlington Output Stage the triple darlington output stage, having an extra current gain stage, presents an easier load to the amp’s upstream stages. a darlington configuration is a little used technique in amplifier design. stupid current isn't just about 1 ohm or high current loads, with the triple darlington setup, your final stage is just. This has a number of. Triple Darlington Output Stage.
From tubecad.com
Fancy Output Stages Triple Darlington Output Stage high current versions are typically used in the output stages of power amplifiers, and can be simple complementary darlington pairs, sziklai. a darlington configuration is a little used technique in amplifier design. the triple darlington output stage, having an extra current gain stage, presents an easier load to the amp’s upstream stages. the amp used a. Triple Darlington Output Stage.
From www.slideserve.com
PPT Chapter 9 output stages and power amplifiers PowerPoint Triple Darlington Output Stage the triple darlington output stage, having an extra current gain stage, presents an easier load to the amp’s upstream stages. a darlington configuration is a little used technique in amplifier design. the amp used a regulated power supply (+67v), and a 'triple' output stage. high current versions are typically used in the output stages of power. Triple Darlington Output Stage.
From www.slideserve.com
PPT Chapter 9 output stages and power amplifiers PowerPoint Triple Darlington Output Stage stupid current isn't just about 1 ohm or high current loads, with the triple darlington setup, your final stage is just. the amp used a regulated power supply (+67v), and a 'triple' output stage. This has a number of design. a darlington configuration is a little used technique in amplifier design. high current versions are typically. Triple Darlington Output Stage.
From www.numerade.com
SOLVED Figure below represents a threestage amplifier. The input Triple Darlington Output Stage the triple darlington output stage, having an extra current gain stage, presents an easier load to the amp’s upstream stages. the amp used a regulated power supply (+67v), and a 'triple' output stage. stupid current isn't just about 1 ohm or high current loads, with the triple darlington setup, your final stage is just. This has a. Triple Darlington Output Stage.
From www.iccfl.com
D1740 2SD1740 TO220F DARLINGTON fuji TRIPLE DIFFUSED, Triple Darlington Output Stage This has a number of design. This has npn, pnp, npn for the upper output stage,. the triple darlington output stage, having an extra current gain stage, presents an easier load to the amp’s upstream stages. a darlington configuration is a little used technique in amplifier design. the amp used a regulated power supply (+67v), and a. Triple Darlington Output Stage.
From tubecad.com
Fancy Output Stages Triple Darlington Output Stage This has a number of design. stupid current isn't just about 1 ohm or high current loads, with the triple darlington setup, your final stage is just. the triple darlington output stage, having an extra current gain stage, presents an easier load to the amp’s upstream stages. the amp used a regulated power supply (+67v), and a. Triple Darlington Output Stage.
From www.slideserve.com
PPT Output Stages and Power Amplifiers PowerPoint Presentation, free Triple Darlington Output Stage the triple darlington output stage, having an extra current gain stage, presents an easier load to the amp’s upstream stages. the amp used a regulated power supply (+67v), and a 'triple' output stage. This has a number of design. This has npn, pnp, npn for the upper output stage,. a darlington configuration is a little used technique. Triple Darlington Output Stage.
From www.elektronikal.com
PC725VT DIP6 DARLINGTON PHOTOTRANSISTOR OUTPUT Fiyatı Satın Al Triple Darlington Output Stage the amp used a regulated power supply (+67v), and a 'triple' output stage. the triple darlington output stage, having an extra current gain stage, presents an easier load to the amp’s upstream stages. stupid current isn't just about 1 ohm or high current loads, with the triple darlington setup, your final stage is just. high current. Triple Darlington Output Stage.
From quizlet.com
The output stage in the circuit is a Darlington pair emitter Quizlet Triple Darlington Output Stage the amp used a regulated power supply (+67v), and a 'triple' output stage. a darlington configuration is a little used technique in amplifier design. This has a number of design. high current versions are typically used in the output stages of power amplifiers, and can be simple complementary darlington pairs, sziklai. stupid current isn't just about. Triple Darlington Output Stage.
From www.icompplus.com
4N33 Optocoupler DIP6 Darlington Output QTC Triple Darlington Output Stage This has a number of design. a darlington configuration is a little used technique in amplifier design. the amp used a regulated power supply (+67v), and a 'triple' output stage. high current versions are typically used in the output stages of power amplifiers, and can be simple complementary darlington pairs, sziklai. the triple darlington output stage,. Triple Darlington Output Stage.
From www.ece.mcgill.ca
Q3 bias bias VCC 0 2N2222 Triple Darlington Output Stage stupid current isn't just about 1 ohm or high current loads, with the triple darlington setup, your final stage is just. This has a number of design. the amp used a regulated power supply (+67v), and a 'triple' output stage. a darlington configuration is a little used technique in amplifier design. high current versions are typically. Triple Darlington Output Stage.
From www.numerade.com
SOLVED TEST Application The PA system shown uses operational amplifier Triple Darlington Output Stage stupid current isn't just about 1 ohm or high current loads, with the triple darlington setup, your final stage is just. high current versions are typically used in the output stages of power amplifiers, and can be simple complementary darlington pairs, sziklai. the triple darlington output stage, having an extra current gain stage, presents an easier load. Triple Darlington Output Stage.
From www.researchgate.net
Full schematics of the VCO with Darlingtonconfigured pMOS negativeGm Triple Darlington Output Stage high current versions are typically used in the output stages of power amplifiers, and can be simple complementary darlington pairs, sziklai. stupid current isn't just about 1 ohm or high current loads, with the triple darlington setup, your final stage is just. the amp used a regulated power supply (+67v), and a 'triple' output stage. a. Triple Darlington Output Stage.
From www.slideserve.com
PPT Output stages and power amplifiers PowerPoint Presentation, free Triple Darlington Output Stage the amp used a regulated power supply (+67v), and a 'triple' output stage. This has npn, pnp, npn for the upper output stage,. This has a number of design. the triple darlington output stage, having an extra current gain stage, presents an easier load to the amp’s upstream stages. stupid current isn't just about 1 ohm or. Triple Darlington Output Stage.
From www.chegg.com
Solved Darlington pair (1) Estimate and compare the input Triple Darlington Output Stage the amp used a regulated power supply (+67v), and a 'triple' output stage. a darlington configuration is a little used technique in amplifier design. stupid current isn't just about 1 ohm or high current loads, with the triple darlington setup, your final stage is just. high current versions are typically used in the output stages of. Triple Darlington Output Stage.
From www.next.gr
Darlington amplifier under Other Circuits 59948 Next.gr Triple Darlington Output Stage This has npn, pnp, npn for the upper output stage,. This has a number of design. high current versions are typically used in the output stages of power amplifiers, and can be simple complementary darlington pairs, sziklai. stupid current isn't just about 1 ohm or high current loads, with the triple darlington setup, your final stage is just.. Triple Darlington Output Stage.
From www.slideserve.com
PPT Chapter 9 output stages and power amplifiers PowerPoint Triple Darlington Output Stage high current versions are typically used in the output stages of power amplifiers, and can be simple complementary darlington pairs, sziklai. the triple darlington output stage, having an extra current gain stage, presents an easier load to the amp’s upstream stages. This has npn, pnp, npn for the upper output stage,. stupid current isn't just about 1. Triple Darlington Output Stage.
From www.chegg.com
Solved Consider the Darlingtonbased class B output stage Triple Darlington Output Stage high current versions are typically used in the output stages of power amplifiers, and can be simple complementary darlington pairs, sziklai. stupid current isn't just about 1 ohm or high current loads, with the triple darlington setup, your final stage is just. This has a number of design. the triple darlington output stage, having an extra current. Triple Darlington Output Stage.
From www.youtube.com
PushPull Power Amplifier with Darlington and Sziklai Transistor pairs Triple Darlington Output Stage high current versions are typically used in the output stages of power amplifiers, and can be simple complementary darlington pairs, sziklai. This has a number of design. the triple darlington output stage, having an extra current gain stage, presents an easier load to the amp’s upstream stages. a darlington configuration is a little used technique in amplifier. Triple Darlington Output Stage.
From www.researchgate.net
Different kinds of class AB output stages. (a) " Pushpull " network Triple Darlington Output Stage This has a number of design. the amp used a regulated power supply (+67v), and a 'triple' output stage. stupid current isn't just about 1 ohm or high current loads, with the triple darlington setup, your final stage is just. a darlington configuration is a little used technique in amplifier design. the triple darlington output stage,. Triple Darlington Output Stage.
From docslib.org
SmallSignal Amplifiers with BJT, FET and MOSFET in Triple Darlington Triple Darlington Output Stage the amp used a regulated power supply (+67v), and a 'triple' output stage. high current versions are typically used in the output stages of power amplifiers, and can be simple complementary darlington pairs, sziklai. This has npn, pnp, npn for the upper output stage,. This has a number of design. a darlington configuration is a little used. Triple Darlington Output Stage.
From slideplayer.com
Output Stages and Power Amplifiers ppt download Triple Darlington Output Stage a darlington configuration is a little used technique in amplifier design. the amp used a regulated power supply (+67v), and a 'triple' output stage. stupid current isn't just about 1 ohm or high current loads, with the triple darlington setup, your final stage is just. high current versions are typically used in the output stages of. Triple Darlington Output Stage.
From www.chegg.com
Solved The output stage in the circuit shown in figure Triple Darlington Output Stage a darlington configuration is a little used technique in amplifier design. the amp used a regulated power supply (+67v), and a 'triple' output stage. This has npn, pnp, npn for the upper output stage,. This has a number of design. high current versions are typically used in the output stages of power amplifiers, and can be simple. Triple Darlington Output Stage.
From www.chegg.com
Consider the Darlingtonbased class B output stage Triple Darlington Output Stage a darlington configuration is a little used technique in amplifier design. stupid current isn't just about 1 ohm or high current loads, with the triple darlington setup, your final stage is just. the triple darlington output stage, having an extra current gain stage, presents an easier load to the amp’s upstream stages. high current versions are. Triple Darlington Output Stage.
From www.worldofelectronicsstudy.com
darlingtonpair,configuration,current gain,transistor,relays,motors Triple Darlington Output Stage the amp used a regulated power supply (+67v), and a 'triple' output stage. stupid current isn't just about 1 ohm or high current loads, with the triple darlington setup, your final stage is just. This has a number of design. the triple darlington output stage, having an extra current gain stage, presents an easier load to the. Triple Darlington Output Stage.