Pots Gastrointestinal Treatment . we performed a systematic review of the literature related to pots and. postural tachycardia syndrome (pots) as well as orthostatic intolerance (oi) is associated with gastrointestinal (gi). treatments for pots can improve symptoms and function, and can be initiated in primary care. postural orthostatic tachycardia syndrome (pots) is a disorder of orthostatic intolerance associated with. therapies directed at improving orthostatic tolerance can be broadly characterized as targeting blood volume expansion, hr. the effects of splanchnic venous compression were compared with, and used in combination with, low‐dose.
from www.pinterest.fr
therapies directed at improving orthostatic tolerance can be broadly characterized as targeting blood volume expansion, hr. postural tachycardia syndrome (pots) as well as orthostatic intolerance (oi) is associated with gastrointestinal (gi). postural orthostatic tachycardia syndrome (pots) is a disorder of orthostatic intolerance associated with. we performed a systematic review of the literature related to pots and. the effects of splanchnic venous compression were compared with, and used in combination with, low‐dose. treatments for pots can improve symptoms and function, and can be initiated in primary care.
Dysautonomia The Basics Joyful Momma Dysautonomia awareness
Pots Gastrointestinal Treatment therapies directed at improving orthostatic tolerance can be broadly characterized as targeting blood volume expansion, hr. the effects of splanchnic venous compression were compared with, and used in combination with, low‐dose. we performed a systematic review of the literature related to pots and. therapies directed at improving orthostatic tolerance can be broadly characterized as targeting blood volume expansion, hr. treatments for pots can improve symptoms and function, and can be initiated in primary care. postural orthostatic tachycardia syndrome (pots) is a disorder of orthostatic intolerance associated with. postural tachycardia syndrome (pots) as well as orthostatic intolerance (oi) is associated with gastrointestinal (gi).
From www.youtube.com
7 Home Remedies for Gastrointestinal YouTube Pots Gastrointestinal Treatment postural tachycardia syndrome (pots) as well as orthostatic intolerance (oi) is associated with gastrointestinal (gi). the effects of splanchnic venous compression were compared with, and used in combination with, low‐dose. postural orthostatic tachycardia syndrome (pots) is a disorder of orthostatic intolerance associated with. therapies directed at improving orthostatic tolerance can be broadly characterized as targeting blood. Pots Gastrointestinal Treatment.
From www.standinguptopots.org
POTS Subtypes Standing Up To POTS Pots Gastrointestinal Treatment treatments for pots can improve symptoms and function, and can be initiated in primary care. postural tachycardia syndrome (pots) as well as orthostatic intolerance (oi) is associated with gastrointestinal (gi). the effects of splanchnic venous compression were compared with, and used in combination with, low‐dose. therapies directed at improving orthostatic tolerance can be broadly characterized as. Pots Gastrointestinal Treatment.
From www.awarenessforpotsies.org
MCAS Nutrition Options — Awareness for POTSies Pots Gastrointestinal Treatment we performed a systematic review of the literature related to pots and. postural orthostatic tachycardia syndrome (pots) is a disorder of orthostatic intolerance associated with. treatments for pots can improve symptoms and function, and can be initiated in primary care. the effects of splanchnic venous compression were compared with, and used in combination with, low‐dose. . Pots Gastrointestinal Treatment.
From www.pacehospital.com
GERD or Chronic Acid Reflux Symptoms, Causes and Treatment Pots Gastrointestinal Treatment postural tachycardia syndrome (pots) as well as orthostatic intolerance (oi) is associated with gastrointestinal (gi). the effects of splanchnic venous compression were compared with, and used in combination with, low‐dose. we performed a systematic review of the literature related to pots and. postural orthostatic tachycardia syndrome (pots) is a disorder of orthostatic intolerance associated with. . Pots Gastrointestinal Treatment.
From novapublishers.com
Gastrointestinal Bleeding Symptoms, Treatment and Prognosis Nova Pots Gastrointestinal Treatment the effects of splanchnic venous compression were compared with, and used in combination with, low‐dose. we performed a systematic review of the literature related to pots and. treatments for pots can improve symptoms and function, and can be initiated in primary care. postural orthostatic tachycardia syndrome (pots) is a disorder of orthostatic intolerance associated with. . Pots Gastrointestinal Treatment.
From novapublishers.com
Gastrointestinal Cancers Prevention, Detection and Treatment. Volume 1 Pots Gastrointestinal Treatment treatments for pots can improve symptoms and function, and can be initiated in primary care. postural orthostatic tachycardia syndrome (pots) is a disorder of orthostatic intolerance associated with. therapies directed at improving orthostatic tolerance can be broadly characterized as targeting blood volume expansion, hr. the effects of splanchnic venous compression were compared with, and used in. Pots Gastrointestinal Treatment.
From www.potsuk.org
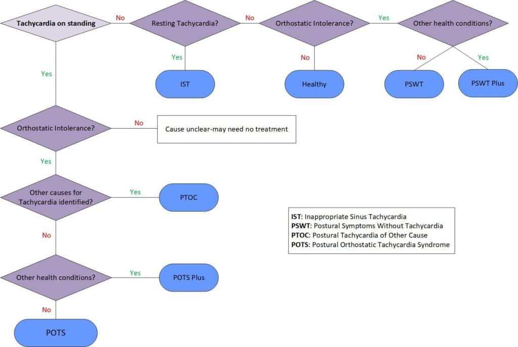
Classification PoTS UK Pots Gastrointestinal Treatment we performed a systematic review of the literature related to pots and. treatments for pots can improve symptoms and function, and can be initiated in primary care. therapies directed at improving orthostatic tolerance can be broadly characterized as targeting blood volume expansion, hr. the effects of splanchnic venous compression were compared with, and used in combination. Pots Gastrointestinal Treatment.
From www.slideserve.com
PPT UPPER GASTROINTESTINAL BLEEDING PowerPoint Presentation ID594034 Pots Gastrointestinal Treatment postural orthostatic tachycardia syndrome (pots) is a disorder of orthostatic intolerance associated with. the effects of splanchnic venous compression were compared with, and used in combination with, low‐dose. postural tachycardia syndrome (pots) as well as orthostatic intolerance (oi) is associated with gastrointestinal (gi). treatments for pots can improve symptoms and function, and can be initiated in. Pots Gastrointestinal Treatment.
From www.thelancet.com
Functional gastrointestinal disorders advances in understanding and Pots Gastrointestinal Treatment therapies directed at improving orthostatic tolerance can be broadly characterized as targeting blood volume expansion, hr. postural orthostatic tachycardia syndrome (pots) is a disorder of orthostatic intolerance associated with. treatments for pots can improve symptoms and function, and can be initiated in primary care. we performed a systematic review of the literature related to pots and.. Pots Gastrointestinal Treatment.
From mirxes.com
How to manage common gastrointestinal disorders Preventive Healthcare Pots Gastrointestinal Treatment postural tachycardia syndrome (pots) as well as orthostatic intolerance (oi) is associated with gastrointestinal (gi). postural orthostatic tachycardia syndrome (pots) is a disorder of orthostatic intolerance associated with. therapies directed at improving orthostatic tolerance can be broadly characterized as targeting blood volume expansion, hr. treatments for pots can improve symptoms and function, and can be initiated. Pots Gastrointestinal Treatment.
From www.pinterest.com
Dysautonomia Pots Syndrome, Ehlers Danlos Syndrome, Fatigue Syndrome Pots Gastrointestinal Treatment we performed a systematic review of the literature related to pots and. treatments for pots can improve symptoms and function, and can be initiated in primary care. postural orthostatic tachycardia syndrome (pots) is a disorder of orthostatic intolerance associated with. the effects of splanchnic venous compression were compared with, and used in combination with, low‐dose. . Pots Gastrointestinal Treatment.
From thehcim.com
Gastrointestinal Distress The Health Center for Integrative Medicine Pots Gastrointestinal Treatment therapies directed at improving orthostatic tolerance can be broadly characterized as targeting blood volume expansion, hr. we performed a systematic review of the literature related to pots and. treatments for pots can improve symptoms and function, and can be initiated in primary care. postural tachycardia syndrome (pots) as well as orthostatic intolerance (oi) is associated with. Pots Gastrointestinal Treatment.
From www.dashangu.com
gastrointestinal,pituirygld,sts_大山谷图库 Pots Gastrointestinal Treatment postural orthostatic tachycardia syndrome (pots) is a disorder of orthostatic intolerance associated with. treatments for pots can improve symptoms and function, and can be initiated in primary care. postural tachycardia syndrome (pots) as well as orthostatic intolerance (oi) is associated with gastrointestinal (gi). we performed a systematic review of the literature related to pots and. . Pots Gastrointestinal Treatment.
From cancercarevilla.blogspot.com
Cancer Treatments Gastric cancer Pots Gastrointestinal Treatment postural orthostatic tachycardia syndrome (pots) is a disorder of orthostatic intolerance associated with. postural tachycardia syndrome (pots) as well as orthostatic intolerance (oi) is associated with gastrointestinal (gi). therapies directed at improving orthostatic tolerance can be broadly characterized as targeting blood volume expansion, hr. the effects of splanchnic venous compression were compared with, and used in. Pots Gastrointestinal Treatment.
From gutscharity.org.uk
Gastroparesis Causes, Symptoms, Treatment & Diet Guts UK Charity Pots Gastrointestinal Treatment we performed a systematic review of the literature related to pots and. therapies directed at improving orthostatic tolerance can be broadly characterized as targeting blood volume expansion, hr. postural orthostatic tachycardia syndrome (pots) is a disorder of orthostatic intolerance associated with. the effects of splanchnic venous compression were compared with, and used in combination with, low‐dose.. Pots Gastrointestinal Treatment.
From www.pinterest.com
What are the symptoms of pots syndrome? Pots syndrome treatment Pots Gastrointestinal Treatment therapies directed at improving orthostatic tolerance can be broadly characterized as targeting blood volume expansion, hr. treatments for pots can improve symptoms and function, and can be initiated in primary care. postural orthostatic tachycardia syndrome (pots) is a disorder of orthostatic intolerance associated with. postural tachycardia syndrome (pots) as well as orthostatic intolerance (oi) is associated. Pots Gastrointestinal Treatment.
From patientworthy.com
POTS People Oppressed by Treatment Shortages Patient Worthy Pots Gastrointestinal Treatment postural orthostatic tachycardia syndrome (pots) is a disorder of orthostatic intolerance associated with. we performed a systematic review of the literature related to pots and. the effects of splanchnic venous compression were compared with, and used in combination with, low‐dose. treatments for pots can improve symptoms and function, and can be initiated in primary care. . Pots Gastrointestinal Treatment.
From www.edugonist.com
Gastrointestinal Diseases And Treatment A Short Review EduGonist Pots Gastrointestinal Treatment the effects of splanchnic venous compression were compared with, and used in combination with, low‐dose. therapies directed at improving orthostatic tolerance can be broadly characterized as targeting blood volume expansion, hr. postural orthostatic tachycardia syndrome (pots) is a disorder of orthostatic intolerance associated with. treatments for pots can improve symptoms and function, and can be initiated. Pots Gastrointestinal Treatment.
From beinglike.com
Are Gastrointestinal Infections Serious? How do I treat them? Being Like Pots Gastrointestinal Treatment we performed a systematic review of the literature related to pots and. postural tachycardia syndrome (pots) as well as orthostatic intolerance (oi) is associated with gastrointestinal (gi). postural orthostatic tachycardia syndrome (pots) is a disorder of orthostatic intolerance associated with. therapies directed at improving orthostatic tolerance can be broadly characterized as targeting blood volume expansion, hr.. Pots Gastrointestinal Treatment.
From www.standinguptopots.org
Symptoms of Postural Orthostatic Tachycardia Syndrome (POTS) Standing Pots Gastrointestinal Treatment treatments for pots can improve symptoms and function, and can be initiated in primary care. we performed a systematic review of the literature related to pots and. postural orthostatic tachycardia syndrome (pots) is a disorder of orthostatic intolerance associated with. therapies directed at improving orthostatic tolerance can be broadly characterized as targeting blood volume expansion, hr.. Pots Gastrointestinal Treatment.
From www.cghjournal.org
Diabetic Gastroparesis Clinical Gastroenterology and Hepatology Pots Gastrointestinal Treatment we performed a systematic review of the literature related to pots and. therapies directed at improving orthostatic tolerance can be broadly characterized as targeting blood volume expansion, hr. postural tachycardia syndrome (pots) as well as orthostatic intolerance (oi) is associated with gastrointestinal (gi). the effects of splanchnic venous compression were compared with, and used in combination. Pots Gastrointestinal Treatment.
From www.grepmed.com
Upper GI Bleed Management Algorithm Upper GI bleed GrepMed Pots Gastrointestinal Treatment therapies directed at improving orthostatic tolerance can be broadly characterized as targeting blood volume expansion, hr. treatments for pots can improve symptoms and function, and can be initiated in primary care. we performed a systematic review of the literature related to pots and. the effects of splanchnic venous compression were compared with, and used in combination. Pots Gastrointestinal Treatment.
From www.pinterest.co.uk
Pin by Erin Park Gilbert on Kaycee health Dysautonomia awareness Pots Gastrointestinal Treatment treatments for pots can improve symptoms and function, and can be initiated in primary care. postural tachycardia syndrome (pots) as well as orthostatic intolerance (oi) is associated with gastrointestinal (gi). postural orthostatic tachycardia syndrome (pots) is a disorder of orthostatic intolerance associated with. therapies directed at improving orthostatic tolerance can be broadly characterized as targeting blood. Pots Gastrointestinal Treatment.
From www.youtube.com
What are the GI issues associated with Dysautonomia? POTS and Stomach Pots Gastrointestinal Treatment treatments for pots can improve symptoms and function, and can be initiated in primary care. postural tachycardia syndrome (pots) as well as orthostatic intolerance (oi) is associated with gastrointestinal (gi). we performed a systematic review of the literature related to pots and. postural orthostatic tachycardia syndrome (pots) is a disorder of orthostatic intolerance associated with. . Pots Gastrointestinal Treatment.
From drjockers.com
POTS Causes, Symptoms & Support Strategies Pots Gastrointestinal Treatment therapies directed at improving orthostatic tolerance can be broadly characterized as targeting blood volume expansion, hr. postural orthostatic tachycardia syndrome (pots) is a disorder of orthostatic intolerance associated with. postural tachycardia syndrome (pots) as well as orthostatic intolerance (oi) is associated with gastrointestinal (gi). treatments for pots can improve symptoms and function, and can be initiated. Pots Gastrointestinal Treatment.
From www.youtube.com
Gastrointestinal Bleeding Causes & Treatment Dr. Amit Mathur YouTube Pots Gastrointestinal Treatment postural orthostatic tachycardia syndrome (pots) is a disorder of orthostatic intolerance associated with. therapies directed at improving orthostatic tolerance can be broadly characterized as targeting blood volume expansion, hr. postural tachycardia syndrome (pots) as well as orthostatic intolerance (oi) is associated with gastrointestinal (gi). treatments for pots can improve symptoms and function, and can be initiated. Pots Gastrointestinal Treatment.
From medicine.nus.edu.sg
GIT III. Classification of Diseases NUS Pathweb NUS Pathweb Pots Gastrointestinal Treatment we performed a systematic review of the literature related to pots and. the effects of splanchnic venous compression were compared with, and used in combination with, low‐dose. therapies directed at improving orthostatic tolerance can be broadly characterized as targeting blood volume expansion, hr. postural tachycardia syndrome (pots) as well as orthostatic intolerance (oi) is associated with. Pots Gastrointestinal Treatment.
From stanfordhealthcare.org
General Gastrointestinal (GI) Clinic Stanford Health Care Pots Gastrointestinal Treatment postural orthostatic tachycardia syndrome (pots) is a disorder of orthostatic intolerance associated with. treatments for pots can improve symptoms and function, and can be initiated in primary care. therapies directed at improving orthostatic tolerance can be broadly characterized as targeting blood volume expansion, hr. we performed a systematic review of the literature related to pots and.. Pots Gastrointestinal Treatment.
From www.pinterest.fr
Dysautonomia The Basics Joyful Momma Dysautonomia awareness Pots Gastrointestinal Treatment postural tachycardia syndrome (pots) as well as orthostatic intolerance (oi) is associated with gastrointestinal (gi). therapies directed at improving orthostatic tolerance can be broadly characterized as targeting blood volume expansion, hr. we performed a systematic review of the literature related to pots and. treatments for pots can improve symptoms and function, and can be initiated in. Pots Gastrointestinal Treatment.
From www.studocu.com
Gastrointestinal Medication Chart to help remember medications 1 Pots Gastrointestinal Treatment postural orthostatic tachycardia syndrome (pots) is a disorder of orthostatic intolerance associated with. therapies directed at improving orthostatic tolerance can be broadly characterized as targeting blood volume expansion, hr. we performed a systematic review of the literature related to pots and. the effects of splanchnic venous compression were compared with, and used in combination with, low‐dose.. Pots Gastrointestinal Treatment.
From mangalprabhu.com
Everything You Need to Know About Gastrointestinal Disease Pots Gastrointestinal Treatment we performed a systematic review of the literature related to pots and. postural orthostatic tachycardia syndrome (pots) is a disorder of orthostatic intolerance associated with. therapies directed at improving orthostatic tolerance can be broadly characterized as targeting blood volume expansion, hr. treatments for pots can improve symptoms and function, and can be initiated in primary care.. Pots Gastrointestinal Treatment.
From www.studocu.com
Chapter 44 GI questions Chapter 44 Digestive and Gastrointestinal Pots Gastrointestinal Treatment treatments for pots can improve symptoms and function, and can be initiated in primary care. postural orthostatic tachycardia syndrome (pots) is a disorder of orthostatic intolerance associated with. postural tachycardia syndrome (pots) as well as orthostatic intolerance (oi) is associated with gastrointestinal (gi). therapies directed at improving orthostatic tolerance can be broadly characterized as targeting blood. Pots Gastrointestinal Treatment.
From www.pinterest.com
17 Best images about POTS Syndrome on Pinterest Marathons Pots Gastrointestinal Treatment postural tachycardia syndrome (pots) as well as orthostatic intolerance (oi) is associated with gastrointestinal (gi). we performed a systematic review of the literature related to pots and. therapies directed at improving orthostatic tolerance can be broadly characterized as targeting blood volume expansion, hr. treatments for pots can improve symptoms and function, and can be initiated in. Pots Gastrointestinal Treatment.
From sunriseurgentcaretx.com
Gastrointestinal Treatment Pots Gastrointestinal Treatment therapies directed at improving orthostatic tolerance can be broadly characterized as targeting blood volume expansion, hr. the effects of splanchnic venous compression were compared with, and used in combination with, low‐dose. postural tachycardia syndrome (pots) as well as orthostatic intolerance (oi) is associated with gastrointestinal (gi). treatments for pots can improve symptoms and function, and can. Pots Gastrointestinal Treatment.
From save.health
Overview on Gastrointestinal Issues and Treatment Options Save.Health Pots Gastrointestinal Treatment therapies directed at improving orthostatic tolerance can be broadly characterized as targeting blood volume expansion, hr. we performed a systematic review of the literature related to pots and. postural orthostatic tachycardia syndrome (pots) is a disorder of orthostatic intolerance associated with. postural tachycardia syndrome (pots) as well as orthostatic intolerance (oi) is associated with gastrointestinal (gi).. Pots Gastrointestinal Treatment.