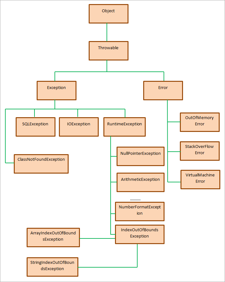
Ioexception Hierarchy . The hierarchy is created by having one (or more) exception. All exception and error types are subclasses of the class throwable, which is the base class of the hierarchy. The basic syntax for using these blocks is: In java and in c# exceptions can be categorized into hierarchies. One branch is headed by exception. Constructs an ioexception with the specified detail message and cause. For example, the ioexception represents a general i/o error, and its subclass filenotfoundexception is a more specific exception that indicates a file cannot be located on. Note that the detail message associated with cause is not. What are io exceptions (java.io.ioexception) and what causes them? What methods/tools can be used to determine. Public ioexception (string message, throwable cause) constructs an ioexception with the specified detail message and cause.
from mavink.com
The basic syntax for using these blocks is: Public ioexception (string message, throwable cause) constructs an ioexception with the specified detail message and cause. The hierarchy is created by having one (or more) exception. All exception and error types are subclasses of the class throwable, which is the base class of the hierarchy. One branch is headed by exception. What are io exceptions (java.io.ioexception) and what causes them? What methods/tools can be used to determine. Note that the detail message associated with cause is not. Constructs an ioexception with the specified detail message and cause. For example, the ioexception represents a general i/o error, and its subclass filenotfoundexception is a more specific exception that indicates a file cannot be located on.
Exception Hierarchy Diagram
Ioexception Hierarchy For example, the ioexception represents a general i/o error, and its subclass filenotfoundexception is a more specific exception that indicates a file cannot be located on. In java and in c# exceptions can be categorized into hierarchies. All exception and error types are subclasses of the class throwable, which is the base class of the hierarchy. Constructs an ioexception with the specified detail message and cause. What are io exceptions (java.io.ioexception) and what causes them? For example, the ioexception represents a general i/o error, and its subclass filenotfoundexception is a more specific exception that indicates a file cannot be located on. One branch is headed by exception. The basic syntax for using these blocks is: Note that the detail message associated with cause is not. What methods/tools can be used to determine. Public ioexception (string message, throwable cause) constructs an ioexception with the specified detail message and cause. The hierarchy is created by having one (or more) exception.
From www.programcreek.com
Diagram of Exception Hierarchy Program Creek Ioexception Hierarchy For example, the ioexception represents a general i/o error, and its subclass filenotfoundexception is a more specific exception that indicates a file cannot be located on. The basic syntax for using these blocks is: All exception and error types are subclasses of the class throwable, which is the base class of the hierarchy. Public ioexception (string message, throwable cause) constructs. Ioexception Hierarchy.
From mavink.com
Python Exception Hierarchy Diagram Ioexception Hierarchy Constructs an ioexception with the specified detail message and cause. For example, the ioexception represents a general i/o error, and its subclass filenotfoundexception is a more specific exception that indicates a file cannot be located on. In java and in c# exceptions can be categorized into hierarchies. What are io exceptions (java.io.ioexception) and what causes them? Note that the detail. Ioexception Hierarchy.
From er.yuvayana.org
Checked and Unchecked Exceptions in Java Ioexception Hierarchy One branch is headed by exception. The basic syntax for using these blocks is: The hierarchy is created by having one (or more) exception. Constructs an ioexception with the specified detail message and cause. What methods/tools can be used to determine. What are io exceptions (java.io.ioexception) and what causes them? All exception and error types are subclasses of the class. Ioexception Hierarchy.
From www.programming9.com
Exceptions in Java Ioexception Hierarchy Note that the detail message associated with cause is not. What are io exceptions (java.io.ioexception) and what causes them? Public ioexception (string message, throwable cause) constructs an ioexception with the specified detail message and cause. All exception and error types are subclasses of the class throwable, which is the base class of the hierarchy. The basic syntax for using these. Ioexception Hierarchy.
From www.javatutoronline.com
Java Exception Handling Tutorial. Understanding Java Exception Handling. Ioexception Hierarchy Constructs an ioexception with the specified detail message and cause. The basic syntax for using these blocks is: In java and in c# exceptions can be categorized into hierarchies. Public ioexception (string message, throwable cause) constructs an ioexception with the specified detail message and cause. One branch is headed by exception. All exception and error types are subclasses of the. Ioexception Hierarchy.
From www.netjstech.com
Python Exception Handling Tutorial Tech Tutorials Ioexception Hierarchy The hierarchy is created by having one (or more) exception. For example, the ioexception represents a general i/o error, and its subclass filenotfoundexception is a more specific exception that indicates a file cannot be located on. Public ioexception (string message, throwable cause) constructs an ioexception with the specified detail message and cause. What methods/tools can be used to determine. Note. Ioexception Hierarchy.
From csmastersuh.github.io
Python (continues) — Data analysis with Python 2020 documentation Ioexception Hierarchy Public ioexception (string message, throwable cause) constructs an ioexception with the specified detail message and cause. What are io exceptions (java.io.ioexception) and what causes them? In java and in c# exceptions can be categorized into hierarchies. For example, the ioexception represents a general i/o error, and its subclass filenotfoundexception is a more specific exception that indicates a file cannot be. Ioexception Hierarchy.
From javagyansite.com
All about Java Exceptions Javagyansite Ioexception Hierarchy Public ioexception (string message, throwable cause) constructs an ioexception with the specified detail message and cause. The hierarchy is created by having one (or more) exception. In java and in c# exceptions can be categorized into hierarchies. One branch is headed by exception. For example, the ioexception represents a general i/o error, and its subclass filenotfoundexception is a more specific. Ioexception Hierarchy.
From www.softwaretestinghelp.com
Java Exceptions And Exception Handling With Examples Ioexception Hierarchy Note that the detail message associated with cause is not. The hierarchy is created by having one (or more) exception. In java and in c# exceptions can be categorized into hierarchies. One branch is headed by exception. Public ioexception (string message, throwable cause) constructs an ioexception with the specified detail message and cause. All exception and error types are subclasses. Ioexception Hierarchy.
From mungfali.com
Java Exception Hierarchy Chart Ioexception Hierarchy Constructs an ioexception with the specified detail message and cause. Note that the detail message associated with cause is not. What are io exceptions (java.io.ioexception) and what causes them? The basic syntax for using these blocks is: In java and in c# exceptions can be categorized into hierarchies. One branch is headed by exception. What methods/tools can be used to. Ioexception Hierarchy.
From www.youtube.com
Java Exception Class Hierarchy An Overview YouTube Ioexception Hierarchy In java and in c# exceptions can be categorized into hierarchies. Public ioexception (string message, throwable cause) constructs an ioexception with the specified detail message and cause. The hierarchy is created by having one (or more) exception. What are io exceptions (java.io.ioexception) and what causes them? Constructs an ioexception with the specified detail message and cause. Note that the detail. Ioexception Hierarchy.
From www.slideserve.com
PPT 12.3 ExceptionHandling Overview PowerPoint Presentation, free Ioexception Hierarchy All exception and error types are subclasses of the class throwable, which is the base class of the hierarchy. The hierarchy is created by having one (or more) exception. The basic syntax for using these blocks is: For example, the ioexception represents a general i/o error, and its subclass filenotfoundexception is a more specific exception that indicates a file cannot. Ioexception Hierarchy.
From mavink.com
Exception Handling Hierarchy In Java Ioexception Hierarchy The hierarchy is created by having one (or more) exception. Constructs an ioexception with the specified detail message and cause. For example, the ioexception represents a general i/o error, and its subclass filenotfoundexception is a more specific exception that indicates a file cannot be located on. One branch is headed by exception. What are io exceptions (java.io.ioexception) and what causes. Ioexception Hierarchy.
From mavink.com
Exception Hierarchy Diagram Ioexception Hierarchy What are io exceptions (java.io.ioexception) and what causes them? One branch is headed by exception. What methods/tools can be used to determine. Note that the detail message associated with cause is not. For example, the ioexception represents a general i/o error, and its subclass filenotfoundexception is a more specific exception that indicates a file cannot be located on. Constructs an. Ioexception Hierarchy.
From blog.doubleslash.de
Exception Handling ExceptionHierarchie in Java Business Software Ioexception Hierarchy Public ioexception (string message, throwable cause) constructs an ioexception with the specified detail message and cause. Constructs an ioexception with the specified detail message and cause. For example, the ioexception represents a general i/o error, and its subclass filenotfoundexception is a more specific exception that indicates a file cannot be located on. One branch is headed by exception. What methods/tools. Ioexception Hierarchy.
From programmers.io
Java Exceptions Hierarchy, Handling & Throwing Exceptions Ioexception Hierarchy What are io exceptions (java.io.ioexception) and what causes them? In java and in c# exceptions can be categorized into hierarchies. The basic syntax for using these blocks is: Constructs an ioexception with the specified detail message and cause. The hierarchy is created by having one (or more) exception. Public ioexception (string message, throwable cause) constructs an ioexception with the specified. Ioexception Hierarchy.
From techvidvan.com
Java Exception Learn with its Types, Methods & Examples TechVidvan Ioexception Hierarchy For example, the ioexception represents a general i/o error, and its subclass filenotfoundexception is a more specific exception that indicates a file cannot be located on. The hierarchy is created by having one (or more) exception. What methods/tools can be used to determine. In java and in c# exceptions can be categorized into hierarchies. One branch is headed by exception.. Ioexception Hierarchy.
From convincedcoder.com
Basic Java exception handling Convinced Coder Ioexception Hierarchy The basic syntax for using these blocks is: Note that the detail message associated with cause is not. For example, the ioexception represents a general i/o error, and its subclass filenotfoundexception is a more specific exception that indicates a file cannot be located on. What are io exceptions (java.io.ioexception) and what causes them? What methods/tools can be used to determine.. Ioexception Hierarchy.
From www.benchresources.net
Java Exception Hierarchy Ioexception Hierarchy Public ioexception (string message, throwable cause) constructs an ioexception with the specified detail message and cause. The hierarchy is created by having one (or more) exception. What methods/tools can be used to determine. In java and in c# exceptions can be categorized into hierarchies. One branch is headed by exception. Constructs an ioexception with the specified detail message and cause.. Ioexception Hierarchy.
From computinglearner.com
Exception handling in Java (with examples) Computing Learner Ioexception Hierarchy All exception and error types are subclasses of the class throwable, which is the base class of the hierarchy. The basic syntax for using these blocks is: For example, the ioexception represents a general i/o error, and its subclass filenotfoundexception is a more specific exception that indicates a file cannot be located on. What are io exceptions (java.io.ioexception) and what. Ioexception Hierarchy.
From learn.codesignal.com
Navigating Through Python Exceptions A Beginner's Guide CodeSignal Learn Ioexception Hierarchy One branch is headed by exception. Public ioexception (string message, throwable cause) constructs an ioexception with the specified detail message and cause. What are io exceptions (java.io.ioexception) and what causes them? The basic syntax for using these blocks is: All exception and error types are subclasses of the class throwable, which is the base class of the hierarchy. The hierarchy. Ioexception Hierarchy.
From www.simplilearn.com
Java Exception Handling [Easy and Simplified Guide] Ioexception Hierarchy All exception and error types are subclasses of the class throwable, which is the base class of the hierarchy. The hierarchy is created by having one (or more) exception. Constructs an ioexception with the specified detail message and cause. In java and in c# exceptions can be categorized into hierarchies. The basic syntax for using these blocks is: What are. Ioexception Hierarchy.
From mavink.com
Exception Hierarchy Diagram Ioexception Hierarchy Public ioexception (string message, throwable cause) constructs an ioexception with the specified detail message and cause. Note that the detail message associated with cause is not. What are io exceptions (java.io.ioexception) and what causes them? What methods/tools can be used to determine. One branch is headed by exception. For example, the ioexception represents a general i/o error, and its subclass. Ioexception Hierarchy.
From java8.info
Java 8 Exception Overview Ioexception Hierarchy Public ioexception (string message, throwable cause) constructs an ioexception with the specified detail message and cause. One branch is headed by exception. What methods/tools can be used to determine. The basic syntax for using these blocks is: Constructs an ioexception with the specified detail message and cause. In java and in c# exceptions can be categorized into hierarchies. What are. Ioexception Hierarchy.
From www.scaler.com
Scala Exception and Error HandlingScala Exception and Error Handling Ioexception Hierarchy Constructs an ioexception with the specified detail message and cause. For example, the ioexception represents a general i/o error, and its subclass filenotfoundexception is a more specific exception that indicates a file cannot be located on. The basic syntax for using these blocks is: Public ioexception (string message, throwable cause) constructs an ioexception with the specified detail message and cause.. Ioexception Hierarchy.
From mavink.com
Exception Hierarchy In Java Ioexception Hierarchy What are io exceptions (java.io.ioexception) and what causes them? One branch is headed by exception. What methods/tools can be used to determine. Note that the detail message associated with cause is not. Constructs an ioexception with the specified detail message and cause. In java and in c# exceptions can be categorized into hierarchies. The hierarchy is created by having one. Ioexception Hierarchy.
From mavink.com
Python Exception Hierarchy Diagram Ioexception Hierarchy The hierarchy is created by having one (or more) exception. One branch is headed by exception. All exception and error types are subclasses of the class throwable, which is the base class of the hierarchy. Public ioexception (string message, throwable cause) constructs an ioexception with the specified detail message and cause. For example, the ioexception represents a general i/o error,. Ioexception Hierarchy.
From secureservercdn.net
Java Exception Types Java Training School Ioexception Hierarchy Constructs an ioexception with the specified detail message and cause. For example, the ioexception represents a general i/o error, and its subclass filenotfoundexception is a more specific exception that indicates a file cannot be located on. What are io exceptions (java.io.ioexception) and what causes them? Note that the detail message associated with cause is not. What methods/tools can be used. Ioexception Hierarchy.
From www.freetimelearning.com
Exception Handling in Java, Easy To Learn Exception Handling Tutorial Ioexception Hierarchy What are io exceptions (java.io.ioexception) and what causes them? The hierarchy is created by having one (or more) exception. What methods/tools can be used to determine. All exception and error types are subclasses of the class throwable, which is the base class of the hierarchy. One branch is headed by exception. For example, the ioexception represents a general i/o error,. Ioexception Hierarchy.
From javaguideforall.blogspot.com
Exception Hierarchy Java Guide For All Ioexception Hierarchy For example, the ioexception represents a general i/o error, and its subclass filenotfoundexception is a more specific exception that indicates a file cannot be located on. Note that the detail message associated with cause is not. In java and in c# exceptions can be categorized into hierarchies. Constructs an ioexception with the specified detail message and cause. What are io. Ioexception Hierarchy.
From web.mit.edu
Reading 6 Specifications Ioexception Hierarchy The basic syntax for using these blocks is: In java and in c# exceptions can be categorized into hierarchies. What methods/tools can be used to determine. The hierarchy is created by having one (or more) exception. For example, the ioexception represents a general i/o error, and its subclass filenotfoundexception is a more specific exception that indicates a file cannot be. Ioexception Hierarchy.
From www.btechsmartclass.com
Java Tutorials Exception Types in Java Ioexception Hierarchy Note that the detail message associated with cause is not. The hierarchy is created by having one (or more) exception. One branch is headed by exception. What methods/tools can be used to determine. What are io exceptions (java.io.ioexception) and what causes them? The basic syntax for using these blocks is: In java and in c# exceptions can be categorized into. Ioexception Hierarchy.
From www.softwaretestingo.com
Exception Hierarchy In Java Diagram & Easy Example [ 2024 ] Ioexception Hierarchy One branch is headed by exception. The basic syntax for using these blocks is: In java and in c# exceptions can be categorized into hierarchies. Constructs an ioexception with the specified detail message and cause. What methods/tools can be used to determine. What are io exceptions (java.io.ioexception) and what causes them? Note that the detail message associated with cause is. Ioexception Hierarchy.
From www.researchgate.net
Abstract exception type hierarchy Download Scientific Diagram Ioexception Hierarchy One branch is headed by exception. What are io exceptions (java.io.ioexception) and what causes them? The hierarchy is created by having one (or more) exception. Note that the detail message associated with cause is not. All exception and error types are subclasses of the class throwable, which is the base class of the hierarchy. Public ioexception (string message, throwable cause). Ioexception Hierarchy.
From klafetidf.blob.core.windows.net
How To Throw An Exception In Pl Sql at Lydia Helmick blog Ioexception Hierarchy Constructs an ioexception with the specified detail message and cause. Public ioexception (string message, throwable cause) constructs an ioexception with the specified detail message and cause. What methods/tools can be used to determine. Note that the detail message associated with cause is not. For example, the ioexception represents a general i/o error, and its subclass filenotfoundexception is a more specific. Ioexception Hierarchy.