Traffic Light Reporter Assay . To validate these findings, we used the traffic light reporter (tlr) assay for homologous recombination 45. 8 however, this system requires the generation of reporter cell lines and therefore can not be applied easily in primary cells or animal models. The hdr pathway enables precise sequence modifications if a dna repair template is available. B the ‘traffic light’ reporter (tlr) system indicates the ratio of dsb repair by nhej or hdr. Given our observation that cgamp inhibits g1/s phase cell cycle progression, we examined whether cgamp signaling impairs hdr. The traffic light reporter (tlr) assay protocol is a dual fluorescent readout that has the ability to monitor simultaneous homologous recombination.
from www.researchgate.net
The hdr pathway enables precise sequence modifications if a dna repair template is available. 8 however, this system requires the generation of reporter cell lines and therefore can not be applied easily in primary cells or animal models. The traffic light reporter (tlr) assay protocol is a dual fluorescent readout that has the ability to monitor simultaneous homologous recombination. B the ‘traffic light’ reporter (tlr) system indicates the ratio of dsb repair by nhej or hdr. Given our observation that cgamp inhibits g1/s phase cell cycle progression, we examined whether cgamp signaling impairs hdr. To validate these findings, we used the traffic light reporter (tlr) assay for homologous recombination 45.
The traffic light reporter. (a) Diagram of the TLR. Arrow represents
Traffic Light Reporter Assay Given our observation that cgamp inhibits g1/s phase cell cycle progression, we examined whether cgamp signaling impairs hdr. Given our observation that cgamp inhibits g1/s phase cell cycle progression, we examined whether cgamp signaling impairs hdr. To validate these findings, we used the traffic light reporter (tlr) assay for homologous recombination 45. 8 however, this system requires the generation of reporter cell lines and therefore can not be applied easily in primary cells or animal models. B the ‘traffic light’ reporter (tlr) system indicates the ratio of dsb repair by nhej or hdr. The traffic light reporter (tlr) assay protocol is a dual fluorescent readout that has the ability to monitor simultaneous homologous recombination. The hdr pathway enables precise sequence modifications if a dna repair template is available.
From www.researchgate.net
(A) IAniI Traffic Light reporter assay for TGC. The chromosomal Traffic Light Reporter Assay The traffic light reporter (tlr) assay protocol is a dual fluorescent readout that has the ability to monitor simultaneous homologous recombination. The hdr pathway enables precise sequence modifications if a dna repair template is available. To validate these findings, we used the traffic light reporter (tlr) assay for homologous recombination 45. 8 however, this system requires the generation of reporter. Traffic Light Reporter Assay.
From www.researchgate.net
(A) IAniI Traffic Light reporter assay for TGC. The chromosomal Traffic Light Reporter Assay The traffic light reporter (tlr) assay protocol is a dual fluorescent readout that has the ability to monitor simultaneous homologous recombination. 8 however, this system requires the generation of reporter cell lines and therefore can not be applied easily in primary cells or animal models. To validate these findings, we used the traffic light reporter (tlr) assay for homologous recombination. Traffic Light Reporter Assay.
From www.researchgate.net
CRISPR gRNA activity comparison of LION and pure plasmids in different Traffic Light Reporter Assay The hdr pathway enables precise sequence modifications if a dna repair template is available. The traffic light reporter (tlr) assay protocol is a dual fluorescent readout that has the ability to monitor simultaneous homologous recombination. 8 however, this system requires the generation of reporter cell lines and therefore can not be applied easily in primary cells or animal models. B. Traffic Light Reporter Assay.
From www.researchgate.net
Shieldin inhibits homologous a, Representative Traffic Light Reporter Assay 8 however, this system requires the generation of reporter cell lines and therefore can not be applied easily in primary cells or animal models. The hdr pathway enables precise sequence modifications if a dna repair template is available. The traffic light reporter (tlr) assay protocol is a dual fluorescent readout that has the ability to monitor simultaneous homologous recombination. Given. Traffic Light Reporter Assay.
From www.researchgate.net
Offset nicking. (a) We employed the traffic light reporter29 to Traffic Light Reporter Assay 8 however, this system requires the generation of reporter cell lines and therefore can not be applied easily in primary cells or animal models. The traffic light reporter (tlr) assay protocol is a dual fluorescent readout that has the ability to monitor simultaneous homologous recombination. Given our observation that cgamp inhibits g1/s phase cell cycle progression, we examined whether cgamp. Traffic Light Reporter Assay.
From www.researchgate.net
The traffic light reporter. (a) Diagram of the TLR. Arrow represents Traffic Light Reporter Assay To validate these findings, we used the traffic light reporter (tlr) assay for homologous recombination 45. B the ‘traffic light’ reporter (tlr) system indicates the ratio of dsb repair by nhej or hdr. 8 however, this system requires the generation of reporter cell lines and therefore can not be applied easily in primary cells or animal models. The hdr pathway. Traffic Light Reporter Assay.
From www.cell.com
Development of a Reporter System to Explore MMEJ in the Context of Traffic Light Reporter Assay To validate these findings, we used the traffic light reporter (tlr) assay for homologous recombination 45. The hdr pathway enables precise sequence modifications if a dna repair template is available. Given our observation that cgamp inhibits g1/s phase cell cycle progression, we examined whether cgamp signaling impairs hdr. The traffic light reporter (tlr) assay protocol is a dual fluorescent readout. Traffic Light Reporter Assay.
From www.researchgate.net
DSB repair assays in TLR reporter cells. a Diagram of DSB repair Traffic Light Reporter Assay 8 however, this system requires the generation of reporter cell lines and therefore can not be applied easily in primary cells or animal models. Given our observation that cgamp inhibits g1/s phase cell cycle progression, we examined whether cgamp signaling impairs hdr. The traffic light reporter (tlr) assay protocol is a dual fluorescent readout that has the ability to monitor. Traffic Light Reporter Assay.
From www.jmdjournal.org
A Validated Functional Analysis of Partner and Localizer of BRCA2 Traffic Light Reporter Assay Given our observation that cgamp inhibits g1/s phase cell cycle progression, we examined whether cgamp signaling impairs hdr. B the ‘traffic light’ reporter (tlr) system indicates the ratio of dsb repair by nhej or hdr. The traffic light reporter (tlr) assay protocol is a dual fluorescent readout that has the ability to monitor simultaneous homologous recombination. 8 however, this system. Traffic Light Reporter Assay.
From www.researchgate.net
Construction of the ''traffic light'' reporter plasmid, pSRG. (A Traffic Light Reporter Assay Given our observation that cgamp inhibits g1/s phase cell cycle progression, we examined whether cgamp signaling impairs hdr. The hdr pathway enables precise sequence modifications if a dna repair template is available. B the ‘traffic light’ reporter (tlr) system indicates the ratio of dsb repair by nhej or hdr. To validate these findings, we used the traffic light reporter (tlr). Traffic Light Reporter Assay.
From www.researchgate.net
Schematic outline of the traffic light reporter assay. Arrow represents Traffic Light Reporter Assay 8 however, this system requires the generation of reporter cell lines and therefore can not be applied easily in primary cells or animal models. B the ‘traffic light’ reporter (tlr) system indicates the ratio of dsb repair by nhej or hdr. Given our observation that cgamp inhibits g1/s phase cell cycle progression, we examined whether cgamp signaling impairs hdr. The. Traffic Light Reporter Assay.
From www.academia.edu
(PDF) Traffic Light Reporter for Genome Engineering Kawalpreet K Traffic Light Reporter Assay 8 however, this system requires the generation of reporter cell lines and therefore can not be applied easily in primary cells or animal models. The traffic light reporter (tlr) assay protocol is a dual fluorescent readout that has the ability to monitor simultaneous homologous recombination. B the ‘traffic light’ reporter (tlr) system indicates the ratio of dsb repair by nhej. Traffic Light Reporter Assay.
From bpsbioscience.com
TWOStep Luciferase (Firefly & Renilla) Assay System Traffic Light Reporter Assay 8 however, this system requires the generation of reporter cell lines and therefore can not be applied easily in primary cells or animal models. The hdr pathway enables precise sequence modifications if a dna repair template is available. B the ‘traffic light’ reporter (tlr) system indicates the ratio of dsb repair by nhej or hdr. The traffic light reporter (tlr). Traffic Light Reporter Assay.
From www.researchgate.net
The traffic light reporter. (a) Diagram of the TLR. Arrow represents Traffic Light Reporter Assay 8 however, this system requires the generation of reporter cell lines and therefore can not be applied easily in primary cells or animal models. To validate these findings, we used the traffic light reporter (tlr) assay for homologous recombination 45. The hdr pathway enables precise sequence modifications if a dna repair template is available. The traffic light reporter (tlr) assay. Traffic Light Reporter Assay.
From www.researchgate.net
Cell cycle regulates HDR at nicks. (A) Traffic Light (TL) reporter [13 Traffic Light Reporter Assay The traffic light reporter (tlr) assay protocol is a dual fluorescent readout that has the ability to monitor simultaneous homologous recombination. Given our observation that cgamp inhibits g1/s phase cell cycle progression, we examined whether cgamp signaling impairs hdr. B the ‘traffic light’ reporter (tlr) system indicates the ratio of dsb repair by nhej or hdr. 8 however, this system. Traffic Light Reporter Assay.
From www.researchgate.net
Reporter assay and lightactivated reference GPCRs. a Reporter vectors Traffic Light Reporter Assay The traffic light reporter (tlr) assay protocol is a dual fluorescent readout that has the ability to monitor simultaneous homologous recombination. B the ‘traffic light’ reporter (tlr) system indicates the ratio of dsb repair by nhej or hdr. 8 however, this system requires the generation of reporter cell lines and therefore can not be applied easily in primary cells or. Traffic Light Reporter Assay.
From www.researchgate.net
The traffic light reporter. (a) Diagram of the TLR. Arrow represents Traffic Light Reporter Assay B the ‘traffic light’ reporter (tlr) system indicates the ratio of dsb repair by nhej or hdr. Given our observation that cgamp inhibits g1/s phase cell cycle progression, we examined whether cgamp signaling impairs hdr. 8 however, this system requires the generation of reporter cell lines and therefore can not be applied easily in primary cells or animal models. The. Traffic Light Reporter Assay.
From www.researchgate.net
Inhibition of WIP1 impairs homologous (HR). (A) Traffic Traffic Light Reporter Assay 8 however, this system requires the generation of reporter cell lines and therefore can not be applied easily in primary cells or animal models. The hdr pathway enables precise sequence modifications if a dna repair template is available. To validate these findings, we used the traffic light reporter (tlr) assay for homologous recombination 45. The traffic light reporter (tlr) assay. Traffic Light Reporter Assay.
From www.researchgate.net
UCHL5 regulates resection by protecting NFRKB from proteasomal Traffic Light Reporter Assay The traffic light reporter (tlr) assay protocol is a dual fluorescent readout that has the ability to monitor simultaneous homologous recombination. B the ‘traffic light’ reporter (tlr) system indicates the ratio of dsb repair by nhej or hdr. 8 however, this system requires the generation of reporter cell lines and therefore can not be applied easily in primary cells or. Traffic Light Reporter Assay.
From lifescience-market.com
pCVL Traffic Light Reporter 1.1 (Sce target) Ef1a BFP plasmid,pCVL Traffic Light Reporter Assay The traffic light reporter (tlr) assay protocol is a dual fluorescent readout that has the ability to monitor simultaneous homologous recombination. B the ‘traffic light’ reporter (tlr) system indicates the ratio of dsb repair by nhej or hdr. The hdr pathway enables precise sequence modifications if a dna repair template is available. Given our observation that cgamp inhibits g1/s phase. Traffic Light Reporter Assay.
From www.researchgate.net
The traffic light reporter. (a) Diagram of the TLR. Arrow represents Traffic Light Reporter Assay To validate these findings, we used the traffic light reporter (tlr) assay for homologous recombination 45. 8 however, this system requires the generation of reporter cell lines and therefore can not be applied easily in primary cells or animal models. B the ‘traffic light’ reporter (tlr) system indicates the ratio of dsb repair by nhej or hdr. The traffic light. Traffic Light Reporter Assay.
From www.researchgate.net
Schematic outline of the traffic light reporter assay. Arrow represents Traffic Light Reporter Assay The traffic light reporter (tlr) assay protocol is a dual fluorescent readout that has the ability to monitor simultaneous homologous recombination. To validate these findings, we used the traffic light reporter (tlr) assay for homologous recombination 45. Given our observation that cgamp inhibits g1/s phase cell cycle progression, we examined whether cgamp signaling impairs hdr. The hdr pathway enables precise. Traffic Light Reporter Assay.
From gboxclub.com
Addgene pCVL Traffic Light Reporter 2.1 (VF2468 ZFN target) Ef1a Traffic Light Reporter Assay B the ‘traffic light’ reporter (tlr) system indicates the ratio of dsb repair by nhej or hdr. The traffic light reporter (tlr) assay protocol is a dual fluorescent readout that has the ability to monitor simultaneous homologous recombination. To validate these findings, we used the traffic light reporter (tlr) assay for homologous recombination 45. Given our observation that cgamp inhibits. Traffic Light Reporter Assay.
From 2023.igem.wiki
Engineering NTUSingapore iGEM 2023 Traffic Light Reporter Assay B the ‘traffic light’ reporter (tlr) system indicates the ratio of dsb repair by nhej or hdr. The hdr pathway enables precise sequence modifications if a dna repair template is available. To validate these findings, we used the traffic light reporter (tlr) assay for homologous recombination 45. 8 however, this system requires the generation of reporter cell lines and therefore. Traffic Light Reporter Assay.
From www.researchgate.net
The traffic light reporter. (a) Diagram of the TLR. Arrow represents Traffic Light Reporter Assay Given our observation that cgamp inhibits g1/s phase cell cycle progression, we examined whether cgamp signaling impairs hdr. The traffic light reporter (tlr) assay protocol is a dual fluorescent readout that has the ability to monitor simultaneous homologous recombination. 8 however, this system requires the generation of reporter cell lines and therefore can not be applied easily in primary cells. Traffic Light Reporter Assay.
From www.researchgate.net
A traffic light reporter allows for concurrent estimation of gene Traffic Light Reporter Assay Given our observation that cgamp inhibits g1/s phase cell cycle progression, we examined whether cgamp signaling impairs hdr. B the ‘traffic light’ reporter (tlr) system indicates the ratio of dsb repair by nhej or hdr. The traffic light reporter (tlr) assay protocol is a dual fluorescent readout that has the ability to monitor simultaneous homologous recombination. The hdr pathway enables. Traffic Light Reporter Assay.
From www.researchgate.net
Schematic outline of the traffic light reporter assay. Arrow represents Traffic Light Reporter Assay The traffic light reporter (tlr) assay protocol is a dual fluorescent readout that has the ability to monitor simultaneous homologous recombination. To validate these findings, we used the traffic light reporter (tlr) assay for homologous recombination 45. Given our observation that cgamp inhibits g1/s phase cell cycle progression, we examined whether cgamp signaling impairs hdr. B the ‘traffic light’ reporter. Traffic Light Reporter Assay.
From www.researchgate.net
The traffic light reporter. (a) Diagram of the TLR. Arrow represents Traffic Light Reporter Assay 8 however, this system requires the generation of reporter cell lines and therefore can not be applied easily in primary cells or animal models. Given our observation that cgamp inhibits g1/s phase cell cycle progression, we examined whether cgamp signaling impairs hdr. The traffic light reporter (tlr) assay protocol is a dual fluorescent readout that has the ability to monitor. Traffic Light Reporter Assay.
From gboxclub.com
Addgene pCVL Traffic Light Reporter 2.1 (VF2468 ZFN target) Ef1a Traffic Light Reporter Assay The traffic light reporter (tlr) assay protocol is a dual fluorescent readout that has the ability to monitor simultaneous homologous recombination. B the ‘traffic light’ reporter (tlr) system indicates the ratio of dsb repair by nhej or hdr. To validate these findings, we used the traffic light reporter (tlr) assay for homologous recombination 45. 8 however, this system requires the. Traffic Light Reporter Assay.
From www.researchgate.net
Offset nicking. (a) We employed the traffic light reporter29 to Traffic Light Reporter Assay The traffic light reporter (tlr) assay protocol is a dual fluorescent readout that has the ability to monitor simultaneous homologous recombination. B the ‘traffic light’ reporter (tlr) system indicates the ratio of dsb repair by nhej or hdr. 8 however, this system requires the generation of reporter cell lines and therefore can not be applied easily in primary cells or. Traffic Light Reporter Assay.
From aacrjournals.org
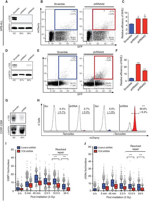
TOX Regulates Growth, DNA Repair, and Genomic Instability in Tcell Traffic Light Reporter Assay The traffic light reporter (tlr) assay protocol is a dual fluorescent readout that has the ability to monitor simultaneous homologous recombination. The hdr pathway enables precise sequence modifications if a dna repair template is available. Given our observation that cgamp inhibits g1/s phase cell cycle progression, we examined whether cgamp signaling impairs hdr. 8 however, this system requires the generation. Traffic Light Reporter Assay.
From www.researchgate.net
The traffic light reporter. (a) Diagram of the TLR. Arrow represents Traffic Light Reporter Assay The traffic light reporter (tlr) assay protocol is a dual fluorescent readout that has the ability to monitor simultaneous homologous recombination. 8 however, this system requires the generation of reporter cell lines and therefore can not be applied easily in primary cells or animal models. The hdr pathway enables precise sequence modifications if a dna repair template is available. To. Traffic Light Reporter Assay.
From www.researchgate.net
The traffic light reporter. (a) Diagram of the TLR. Arrow represents Traffic Light Reporter Assay The hdr pathway enables precise sequence modifications if a dna repair template is available. B the ‘traffic light’ reporter (tlr) system indicates the ratio of dsb repair by nhej or hdr. 8 however, this system requires the generation of reporter cell lines and therefore can not be applied easily in primary cells or animal models. Given our observation that cgamp. Traffic Light Reporter Assay.
From www.jmdjournal.org
A Validated Functional Analysis of Partner and Localizer of BRCA2 Traffic Light Reporter Assay 8 however, this system requires the generation of reporter cell lines and therefore can not be applied easily in primary cells or animal models. The hdr pathway enables precise sequence modifications if a dna repair template is available. Given our observation that cgamp inhibits g1/s phase cell cycle progression, we examined whether cgamp signaling impairs hdr. The traffic light reporter. Traffic Light Reporter Assay.
From www.researchgate.net
DNAPKcs inhibitors stimulate HDR following Cas9 induction of a DSB. a Traffic Light Reporter Assay The hdr pathway enables precise sequence modifications if a dna repair template is available. The traffic light reporter (tlr) assay protocol is a dual fluorescent readout that has the ability to monitor simultaneous homologous recombination. Given our observation that cgamp inhibits g1/s phase cell cycle progression, we examined whether cgamp signaling impairs hdr. To validate these findings, we used the. Traffic Light Reporter Assay.