Cocktail Shaker Sort Algorithm Sanfoundry . Cocktail sort, also known as bidirectional bubble sort, cocktail shaker sort, shaker sort (which can also refer to a variant of selection sort), ripple. The cocktail selection sort algorithm, also known as the bidirectional bubble sort, cocktail shaker sort, ripple sort, or shaker sort, is a variation of. Cocktail shaker sort, also known as bidirectional bubble sort, shaker sort, ripple sort, or cocktail sort, is a variation of the bubble sort algorithm. Cocktail sort, also known as cocktail shaker sort or bidirectional bubble sort, is a variation of the bubble sort algorithm. Create a function cocktail_shaker_sort that takes a list as argument.
from www.w3resource.com.cach3.com
The cocktail selection sort algorithm, also known as the bidirectional bubble sort, cocktail shaker sort, ripple sort, or shaker sort, is a variation of. Cocktail sort, also known as bidirectional bubble sort, cocktail shaker sort, shaker sort (which can also refer to a variant of selection sort), ripple. Cocktail sort, also known as cocktail shaker sort or bidirectional bubble sort, is a variation of the bubble sort algorithm. Create a function cocktail_shaker_sort that takes a list as argument. Cocktail shaker sort, also known as bidirectional bubble sort, shaker sort, ripple sort, or cocktail sort, is a variation of the bubble sort algorithm.
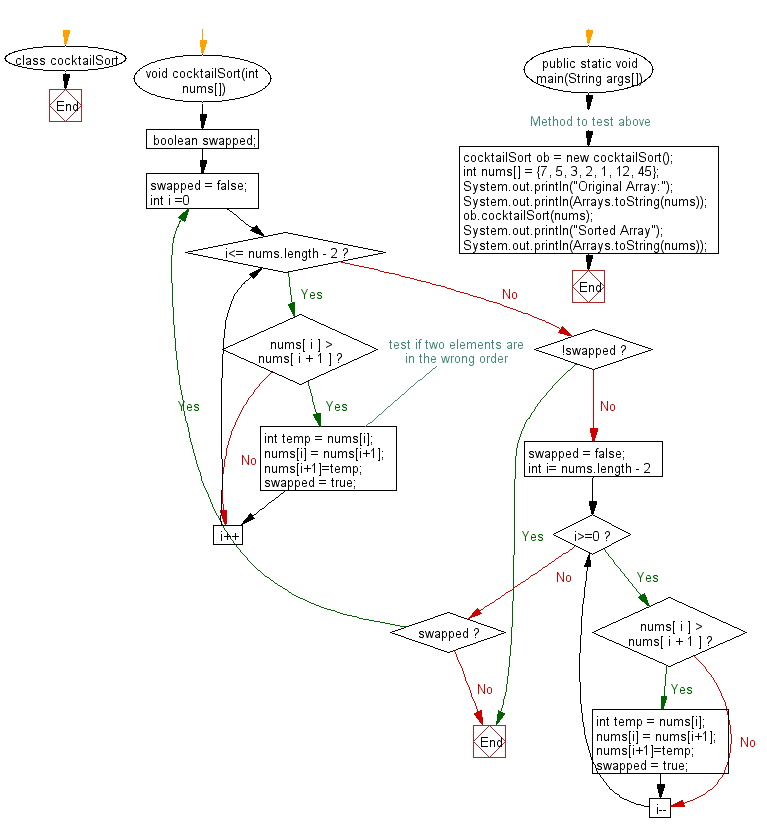
Java exercises Cocktail sort Algorithm w3resource
Cocktail Shaker Sort Algorithm Sanfoundry The cocktail selection sort algorithm, also known as the bidirectional bubble sort, cocktail shaker sort, ripple sort, or shaker sort, is a variation of. Cocktail shaker sort, also known as bidirectional bubble sort, shaker sort, ripple sort, or cocktail sort, is a variation of the bubble sort algorithm. The cocktail selection sort algorithm, also known as the bidirectional bubble sort, cocktail shaker sort, ripple sort, or shaker sort, is a variation of. Create a function cocktail_shaker_sort that takes a list as argument. Cocktail sort, also known as cocktail shaker sort or bidirectional bubble sort, is a variation of the bubble sort algorithm. Cocktail sort, also known as bidirectional bubble sort, cocktail shaker sort, shaker sort (which can also refer to a variant of selection sort), ripple.
From www.studypool.com
SOLUTION Cocktail sort data structure Studypool Cocktail Shaker Sort Algorithm Sanfoundry The cocktail selection sort algorithm, also known as the bidirectional bubble sort, cocktail shaker sort, ripple sort, or shaker sort, is a variation of. Cocktail shaker sort, also known as bidirectional bubble sort, shaker sort, ripple sort, or cocktail sort, is a variation of the bubble sort algorithm. Cocktail sort, also known as cocktail shaker sort or bidirectional bubble sort,. Cocktail Shaker Sort Algorithm Sanfoundry.
From www.w3resource.com
Python Sort a list of elements using Cocktail shaker sort w3resource Cocktail Shaker Sort Algorithm Sanfoundry Cocktail sort, also known as bidirectional bubble sort, cocktail shaker sort, shaker sort (which can also refer to a variant of selection sort), ripple. The cocktail selection sort algorithm, also known as the bidirectional bubble sort, cocktail shaker sort, ripple sort, or shaker sort, is a variation of. Cocktail sort, also known as cocktail shaker sort or bidirectional bubble sort,. Cocktail Shaker Sort Algorithm Sanfoundry.
From www.chegg.com
Solved Problem 3 Implement Cocktail Shaker Sort, that is, Cocktail Shaker Sort Algorithm Sanfoundry Cocktail sort, also known as bidirectional bubble sort, cocktail shaker sort, shaker sort (which can also refer to a variant of selection sort), ripple. Create a function cocktail_shaker_sort that takes a list as argument. Cocktail sort, also known as cocktail shaker sort or bidirectional bubble sort, is a variation of the bubble sort algorithm. Cocktail shaker sort, also known as. Cocktail Shaker Sort Algorithm Sanfoundry.
From www.youtube.com
Cocktail Sort Sorting Algorithms YouTube Cocktail Shaker Sort Algorithm Sanfoundry Cocktail shaker sort, also known as bidirectional bubble sort, shaker sort, ripple sort, or cocktail sort, is a variation of the bubble sort algorithm. Cocktail sort, also known as bidirectional bubble sort, cocktail shaker sort, shaker sort (which can also refer to a variant of selection sort), ripple. The cocktail selection sort algorithm, also known as the bidirectional bubble sort,. Cocktail Shaker Sort Algorithm Sanfoundry.
From www.baeldung.com
Cocktail Sort Baeldung on Computer Science Cocktail Shaker Sort Algorithm Sanfoundry The cocktail selection sort algorithm, also known as the bidirectional bubble sort, cocktail shaker sort, ripple sort, or shaker sort, is a variation of. Create a function cocktail_shaker_sort that takes a list as argument. Cocktail shaker sort, also known as bidirectional bubble sort, shaker sort, ripple sort, or cocktail sort, is a variation of the bubble sort algorithm. Cocktail sort,. Cocktail Shaker Sort Algorithm Sanfoundry.
From www.youtube.com
Cocktail Sorting Algorithm YouTube Cocktail Shaker Sort Algorithm Sanfoundry Cocktail sort, also known as cocktail shaker sort or bidirectional bubble sort, is a variation of the bubble sort algorithm. Create a function cocktail_shaker_sort that takes a list as argument. The cocktail selection sort algorithm, also known as the bidirectional bubble sort, cocktail shaker sort, ripple sort, or shaker sort, is a variation of. Cocktail shaker sort, also known as. Cocktail Shaker Sort Algorithm Sanfoundry.
From www.youtube.com
Cocktail Shaker Sort Visualizer YouTube Cocktail Shaker Sort Algorithm Sanfoundry The cocktail selection sort algorithm, also known as the bidirectional bubble sort, cocktail shaker sort, ripple sort, or shaker sort, is a variation of. Cocktail shaker sort, also known as bidirectional bubble sort, shaker sort, ripple sort, or cocktail sort, is a variation of the bubble sort algorithm. Cocktail sort, also known as bidirectional bubble sort, cocktail shaker sort, shaker. Cocktail Shaker Sort Algorithm Sanfoundry.
From www.w3resource.com.cach3.com
C++ Sort an array using the Cocktail sort algorithm Cocktail Shaker Sort Algorithm Sanfoundry The cocktail selection sort algorithm, also known as the bidirectional bubble sort, cocktail shaker sort, ripple sort, or shaker sort, is a variation of. Create a function cocktail_shaker_sort that takes a list as argument. Cocktail sort, also known as bidirectional bubble sort, cocktail shaker sort, shaker sort (which can also refer to a variant of selection sort), ripple. Cocktail sort,. Cocktail Shaker Sort Algorithm Sanfoundry.
From www.pinterest.com
Bubblesort, rocksort, and cocktailshaker sort Arthur O'Dwyer Stuff Cocktail Shaker Sort Algorithm Sanfoundry The cocktail selection sort algorithm, also known as the bidirectional bubble sort, cocktail shaker sort, ripple sort, or shaker sort, is a variation of. Cocktail shaker sort, also known as bidirectional bubble sort, shaker sort, ripple sort, or cocktail sort, is a variation of the bubble sort algorithm. Cocktail sort, also known as bidirectional bubble sort, cocktail shaker sort, shaker. Cocktail Shaker Sort Algorithm Sanfoundry.
From www.youtube.com
Visualizing Cocktail Sort Algorithm Sorting Algorithm Explained with Cocktail Shaker Sort Algorithm Sanfoundry The cocktail selection sort algorithm, also known as the bidirectional bubble sort, cocktail shaker sort, ripple sort, or shaker sort, is a variation of. Cocktail shaker sort, also known as bidirectional bubble sort, shaker sort, ripple sort, or cocktail sort, is a variation of the bubble sort algorithm. Create a function cocktail_shaker_sort that takes a list as argument. Cocktail sort,. Cocktail Shaker Sort Algorithm Sanfoundry.
From www.youtube.com
The Sound Of Bidirectional Bubble / Cocktail Shaker Sort YouTube Cocktail Shaker Sort Algorithm Sanfoundry The cocktail selection sort algorithm, also known as the bidirectional bubble sort, cocktail shaker sort, ripple sort, or shaker sort, is a variation of. Cocktail sort, also known as bidirectional bubble sort, cocktail shaker sort, shaker sort (which can also refer to a variant of selection sort), ripple. Create a function cocktail_shaker_sort that takes a list as argument. Cocktail sort,. Cocktail Shaker Sort Algorithm Sanfoundry.
From www.youtube.com
Cocktail Shaker Sort YouTube Cocktail Shaker Sort Algorithm Sanfoundry The cocktail selection sort algorithm, also known as the bidirectional bubble sort, cocktail shaker sort, ripple sort, or shaker sort, is a variation of. Cocktail sort, also known as cocktail shaker sort or bidirectional bubble sort, is a variation of the bubble sort algorithm. Cocktail shaker sort, also known as bidirectional bubble sort, shaker sort, ripple sort, or cocktail sort,. Cocktail Shaker Sort Algorithm Sanfoundry.
From www.w3resource.com.cach3.com
Java exercises Cocktail sort Algorithm w3resource Cocktail Shaker Sort Algorithm Sanfoundry Cocktail shaker sort, also known as bidirectional bubble sort, shaker sort, ripple sort, or cocktail sort, is a variation of the bubble sort algorithm. The cocktail selection sort algorithm, also known as the bidirectional bubble sort, cocktail shaker sort, ripple sort, or shaker sort, is a variation of. Cocktail sort, also known as bidirectional bubble sort, cocktail shaker sort, shaker. Cocktail Shaker Sort Algorithm Sanfoundry.
From www.chegg.com
Solved (2) (20 pts) Cocktailshaker sort is a variant of Cocktail Shaker Sort Algorithm Sanfoundry Cocktail sort, also known as cocktail shaker sort or bidirectional bubble sort, is a variation of the bubble sort algorithm. Create a function cocktail_shaker_sort that takes a list as argument. Cocktail shaker sort, also known as bidirectional bubble sort, shaker sort, ripple sort, or cocktail sort, is a variation of the bubble sort algorithm. The cocktail selection sort algorithm, also. Cocktail Shaker Sort Algorithm Sanfoundry.
From www.studypool.com
SOLUTION Cocktail sort data structure Studypool Cocktail Shaker Sort Algorithm Sanfoundry Cocktail sort, also known as cocktail shaker sort or bidirectional bubble sort, is a variation of the bubble sort algorithm. The cocktail selection sort algorithm, also known as the bidirectional bubble sort, cocktail shaker sort, ripple sort, or shaker sort, is a variation of. Cocktail shaker sort, also known as bidirectional bubble sort, shaker sort, ripple sort, or cocktail sort,. Cocktail Shaker Sort Algorithm Sanfoundry.
From www.chegg.com
2. Consider the following Cocktail Shaker sorting Cocktail Shaker Sort Algorithm Sanfoundry The cocktail selection sort algorithm, also known as the bidirectional bubble sort, cocktail shaker sort, ripple sort, or shaker sort, is a variation of. Cocktail sort, also known as bidirectional bubble sort, cocktail shaker sort, shaker sort (which can also refer to a variant of selection sort), ripple. Cocktail sort, also known as cocktail shaker sort or bidirectional bubble sort,. Cocktail Shaker Sort Algorithm Sanfoundry.
From lwh-21.github.io
Algoritmos Cocktail sort Cocktail Shaker Sort Algorithm Sanfoundry Cocktail shaker sort, also known as bidirectional bubble sort, shaker sort, ripple sort, or cocktail sort, is a variation of the bubble sort algorithm. The cocktail selection sort algorithm, also known as the bidirectional bubble sort, cocktail shaker sort, ripple sort, or shaker sort, is a variation of. Cocktail sort, also known as cocktail shaker sort or bidirectional bubble sort,. Cocktail Shaker Sort Algorithm Sanfoundry.
From www.youtube.com
C Cocktail Shaker Sort Algorithm YouTube Cocktail Shaker Sort Algorithm Sanfoundry Create a function cocktail_shaker_sort that takes a list as argument. Cocktail shaker sort, also known as bidirectional bubble sort, shaker sort, ripple sort, or cocktail sort, is a variation of the bubble sort algorithm. The cocktail selection sort algorithm, also known as the bidirectional bubble sort, cocktail shaker sort, ripple sort, or shaker sort, is a variation of. Cocktail sort,. Cocktail Shaker Sort Algorithm Sanfoundry.
From www.youtube.com
Cocktail Shaker Sort YouTube Cocktail Shaker Sort Algorithm Sanfoundry Cocktail shaker sort, also known as bidirectional bubble sort, shaker sort, ripple sort, or cocktail sort, is a variation of the bubble sort algorithm. Create a function cocktail_shaker_sort that takes a list as argument. The cocktail selection sort algorithm, also known as the bidirectional bubble sort, cocktail shaker sort, ripple sort, or shaker sort, is a variation of. Cocktail sort,. Cocktail Shaker Sort Algorithm Sanfoundry.
From www.youtube.com
Optimized Cocktail Shaker Sort YouTube Cocktail Shaker Sort Algorithm Sanfoundry Cocktail sort, also known as bidirectional bubble sort, cocktail shaker sort, shaker sort (which can also refer to a variant of selection sort), ripple. Create a function cocktail_shaker_sort that takes a list as argument. The cocktail selection sort algorithm, also known as the bidirectional bubble sort, cocktail shaker sort, ripple sort, or shaker sort, is a variation of. Cocktail shaker. Cocktail Shaker Sort Algorithm Sanfoundry.
From www.youtube.com
Cocktail Sort Sorting Algorithms YouTube Cocktail Shaker Sort Algorithm Sanfoundry Cocktail shaker sort, also known as bidirectional bubble sort, shaker sort, ripple sort, or cocktail sort, is a variation of the bubble sort algorithm. Create a function cocktail_shaker_sort that takes a list as argument. Cocktail sort, also known as cocktail shaker sort or bidirectional bubble sort, is a variation of the bubble sort algorithm. The cocktail selection sort algorithm, also. Cocktail Shaker Sort Algorithm Sanfoundry.
From www.reddit.com
Python Sorting Algorithm Visualizer (Using Cocktail Shaker Sort Cocktail Shaker Sort Algorithm Sanfoundry Cocktail shaker sort, also known as bidirectional bubble sort, shaker sort, ripple sort, or cocktail sort, is a variation of the bubble sort algorithm. The cocktail selection sort algorithm, also known as the bidirectional bubble sort, cocktail shaker sort, ripple sort, or shaker sort, is a variation of. Cocktail sort, also known as cocktail shaker sort or bidirectional bubble sort,. Cocktail Shaker Sort Algorithm Sanfoundry.
From www.youtube.com
Sorting Algorithms Redux 04 Cocktail Sort YouTube Cocktail Shaker Sort Algorithm Sanfoundry Cocktail sort, also known as bidirectional bubble sort, cocktail shaker sort, shaker sort (which can also refer to a variant of selection sort), ripple. Cocktail sort, also known as cocktail shaker sort or bidirectional bubble sort, is a variation of the bubble sort algorithm. The cocktail selection sort algorithm, also known as the bidirectional bubble sort, cocktail shaker sort, ripple. Cocktail Shaker Sort Algorithm Sanfoundry.
From www.youtube.com
Cocktail Sort Shaker Sort ( Ordenamiento por Sacudida ) YouTube Cocktail Shaker Sort Algorithm Sanfoundry Cocktail shaker sort, also known as bidirectional bubble sort, shaker sort, ripple sort, or cocktail sort, is a variation of the bubble sort algorithm. Cocktail sort, also known as cocktail shaker sort or bidirectional bubble sort, is a variation of the bubble sort algorithm. Cocktail sort, also known as bidirectional bubble sort, cocktail shaker sort, shaker sort (which can also. Cocktail Shaker Sort Algorithm Sanfoundry.
From www.youtube.com
DATA STRUCTURES IN JAVA Shaker Sort algorithm YouTube Cocktail Shaker Sort Algorithm Sanfoundry Create a function cocktail_shaker_sort that takes a list as argument. The cocktail selection sort algorithm, also known as the bidirectional bubble sort, cocktail shaker sort, ripple sort, or shaker sort, is a variation of. Cocktail sort, also known as bidirectional bubble sort, cocktail shaker sort, shaker sort (which can also refer to a variant of selection sort), ripple. Cocktail shaker. Cocktail Shaker Sort Algorithm Sanfoundry.
From es.scribd.com
Cocktail Sort Mathematical Concepts Algorithms Cocktail Shaker Sort Algorithm Sanfoundry Cocktail sort, also known as cocktail shaker sort or bidirectional bubble sort, is a variation of the bubble sort algorithm. Cocktail shaker sort, also known as bidirectional bubble sort, shaker sort, ripple sort, or cocktail sort, is a variation of the bubble sort algorithm. Create a function cocktail_shaker_sort that takes a list as argument. Cocktail sort, also known as bidirectional. Cocktail Shaker Sort Algorithm Sanfoundry.
From www.chegg.com
5. Proving the correctness of the Cocktail Shaker Cocktail Shaker Sort Algorithm Sanfoundry Cocktail sort, also known as bidirectional bubble sort, cocktail shaker sort, shaker sort (which can also refer to a variant of selection sort), ripple. Create a function cocktail_shaker_sort that takes a list as argument. Cocktail shaker sort, also known as bidirectional bubble sort, shaker sort, ripple sort, or cocktail sort, is a variation of the bubble sort algorithm. The cocktail. Cocktail Shaker Sort Algorithm Sanfoundry.
From www.youtube.com
Cocktail Sort Sorting Algorithm YouTube Cocktail Shaker Sort Algorithm Sanfoundry The cocktail selection sort algorithm, also known as the bidirectional bubble sort, cocktail shaker sort, ripple sort, or shaker sort, is a variation of. Create a function cocktail_shaker_sort that takes a list as argument. Cocktail sort, also known as bidirectional bubble sort, cocktail shaker sort, shaker sort (which can also refer to a variant of selection sort), ripple. Cocktail shaker. Cocktail Shaker Sort Algorithm Sanfoundry.
From www.youtube.com
Cocktail Shaker Sort YouTube Cocktail Shaker Sort Algorithm Sanfoundry Cocktail sort, also known as cocktail shaker sort or bidirectional bubble sort, is a variation of the bubble sort algorithm. Cocktail sort, also known as bidirectional bubble sort, cocktail shaker sort, shaker sort (which can also refer to a variant of selection sort), ripple. Create a function cocktail_shaker_sort that takes a list as argument. Cocktail shaker sort, also known as. Cocktail Shaker Sort Algorithm Sanfoundry.
From morioh.com
Cocktail Sort Algorithm in Python With Program Cocktail Shaker Sort Algorithm Sanfoundry Cocktail sort, also known as cocktail shaker sort or bidirectional bubble sort, is a variation of the bubble sort algorithm. The cocktail selection sort algorithm, also known as the bidirectional bubble sort, cocktail shaker sort, ripple sort, or shaker sort, is a variation of. Create a function cocktail_shaker_sort that takes a list as argument. Cocktail sort, also known as bidirectional. Cocktail Shaker Sort Algorithm Sanfoundry.
From www.chegg.com
Solved Problem 3 Implement Cocktail Shaker Sort, that is, Cocktail Shaker Sort Algorithm Sanfoundry Cocktail sort, also known as cocktail shaker sort or bidirectional bubble sort, is a variation of the bubble sort algorithm. The cocktail selection sort algorithm, also known as the bidirectional bubble sort, cocktail shaker sort, ripple sort, or shaker sort, is a variation of. Cocktail shaker sort, also known as bidirectional bubble sort, shaker sort, ripple sort, or cocktail sort,. Cocktail Shaker Sort Algorithm Sanfoundry.
From www.studypool.com
SOLUTION Cocktail sort data structure Studypool Cocktail Shaker Sort Algorithm Sanfoundry Cocktail sort, also known as bidirectional bubble sort, cocktail shaker sort, shaker sort (which can also refer to a variant of selection sort), ripple. Create a function cocktail_shaker_sort that takes a list as argument. Cocktail shaker sort, also known as bidirectional bubble sort, shaker sort, ripple sort, or cocktail sort, is a variation of the bubble sort algorithm. The cocktail. Cocktail Shaker Sort Algorithm Sanfoundry.
From www.chegg.com
Solved Problem 2 Implement Cocktail Shaker Sort that is Cocktail Shaker Sort Algorithm Sanfoundry Cocktail sort, also known as cocktail shaker sort or bidirectional bubble sort, is a variation of the bubble sort algorithm. The cocktail selection sort algorithm, also known as the bidirectional bubble sort, cocktail shaker sort, ripple sort, or shaker sort, is a variation of. Cocktail shaker sort, also known as bidirectional bubble sort, shaker sort, ripple sort, or cocktail sort,. Cocktail Shaker Sort Algorithm Sanfoundry.
From www.youtube.com
Cocktail Shaker Sort YouTube Cocktail Shaker Sort Algorithm Sanfoundry Cocktail shaker sort, also known as bidirectional bubble sort, shaker sort, ripple sort, or cocktail sort, is a variation of the bubble sort algorithm. The cocktail selection sort algorithm, also known as the bidirectional bubble sort, cocktail shaker sort, ripple sort, or shaker sort, is a variation of. Cocktail sort, also known as cocktail shaker sort or bidirectional bubble sort,. Cocktail Shaker Sort Algorithm Sanfoundry.
From www.youtube.com
Cocktail Shaker Sort YouTube Cocktail Shaker Sort Algorithm Sanfoundry The cocktail selection sort algorithm, also known as the bidirectional bubble sort, cocktail shaker sort, ripple sort, or shaker sort, is a variation of. Create a function cocktail_shaker_sort that takes a list as argument. Cocktail sort, also known as cocktail shaker sort or bidirectional bubble sort, is a variation of the bubble sort algorithm. Cocktail shaker sort, also known as. Cocktail Shaker Sort Algorithm Sanfoundry.