Runner Function R . Package enables full control over the window length, window lag and a time indices. Running window can be calculated on several ways:. Function can apply any r function on running windows defined by x, k, lag, idx and at. Explore the runner package in r, which allows applying any r function to rolling windows of data with full control over window size, lags, and. Function can apply any r function on running windows defined by x, k, lag, idx and at. Running window can be calculated on several. Lightweight library for rolling windows operations.
from www.reddit.com
Explore the runner package in r, which allows applying any r function to rolling windows of data with full control over window size, lags, and. Function can apply any r function on running windows defined by x, k, lag, idx and at. Lightweight library for rolling windows operations. Running window can be calculated on several. Function can apply any r function on running windows defined by x, k, lag, idx and at. Running window can be calculated on several ways:. Package enables full control over the window length, window lag and a time indices.
Need help finding the range of this function r/askmath
Runner Function R Running window can be calculated on several ways:. Running window can be calculated on several. Package enables full control over the window length, window lag and a time indices. Function can apply any r function on running windows defined by x, k, lag, idx and at. Function can apply any r function on running windows defined by x, k, lag, idx and at. Lightweight library for rolling windows operations. Explore the runner package in r, which allows applying any r function to rolling windows of data with full control over window size, lags, and. Running window can be calculated on several ways:.
From statisticsglobe.com
range Function in R (2 Examples) Minimum & Maximum of All Arguments Runner Function R Running window can be calculated on several. Function can apply any r function on running windows defined by x, k, lag, idx and at. Lightweight library for rolling windows operations. Running window can be calculated on several ways:. Package enables full control over the window length, window lag and a time indices. Explore the runner package in r, which allows. Runner Function R.
From www.reddit.com
Function r/AnatomyandPhysiology Runner Function R Running window can be calculated on several. Explore the runner package in r, which allows applying any r function to rolling windows of data with full control over window size, lags, and. Package enables full control over the window length, window lag and a time indices. Function can apply any r function on running windows defined by x, k, lag,. Runner Function R.
From www.tutorialgateway.org
Functions in R Programming Runner Function R Lightweight library for rolling windows operations. Explore the runner package in r, which allows applying any r function to rolling windows of data with full control over window size, lags, and. Package enables full control over the window length, window lag and a time indices. Function can apply any r function on running windows defined by x, k, lag, idx. Runner Function R.
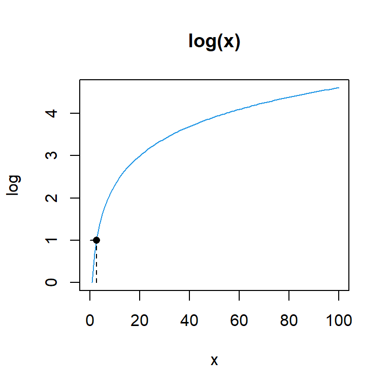
From r-coder.com
Logarithm and exponential in R [exp(), log(), log10(), log2() functions] Runner Function R Running window can be calculated on several ways:. Package enables full control over the window length, window lag and a time indices. Function can apply any r function on running windows defined by x, k, lag, idx and at. Explore the runner package in r, which allows applying any r function to rolling windows of data with full control over. Runner Function R.
From statisticsglobe.com
sample Function in R (6 Examples) How to Apply size, replace & prob Runner Function R Function can apply any r function on running windows defined by x, k, lag, idx and at. Running window can be calculated on several ways:. Package enables full control over the window length, window lag and a time indices. Lightweight library for rolling windows operations. Explore the runner package in r, which allows applying any r function to rolling windows. Runner Function R.
From www.youtube.com
How to Write Functions in R Introduction to R Programming Part 11 YouTube Runner Function R Lightweight library for rolling windows operations. Package enables full control over the window length, window lag and a time indices. Explore the runner package in r, which allows applying any r function to rolling windows of data with full control over window size, lags, and. Running window can be calculated on several ways:. Function can apply any r function on. Runner Function R.
From statisticsglobe.com
How to Apply the reorder() Function in R (Example) Vector & Data Frame Runner Function R Running window can be calculated on several. Running window can be calculated on several ways:. Lightweight library for rolling windows operations. Package enables full control over the window length, window lag and a time indices. Function can apply any r function on running windows defined by x, k, lag, idx and at. Explore the runner package in r, which allows. Runner Function R.
From codingcampus.net
R Functions Coding Campus Runner Function R Running window can be calculated on several ways:. Lightweight library for rolling windows operations. Function can apply any r function on running windows defined by x, k, lag, idx and at. Package enables full control over the window length, window lag and a time indices. Running window can be calculated on several. Function can apply any r function on running. Runner Function R.
From www.researchgate.net
The radial function R(r) for large values of r, where we set r 1 = 1, r... Download Scientific Runner Function R Running window can be calculated on several ways:. Lightweight library for rolling windows operations. Function can apply any r function on running windows defined by x, k, lag, idx and at. Package enables full control over the window length, window lag and a time indices. Running window can be calculated on several. Function can apply any r function on running. Runner Function R.
From www.r-bloggers.com
Writing Functions in R Rbloggers Runner Function R Running window can be calculated on several. Function can apply any r function on running windows defined by x, k, lag, idx and at. Lightweight library for rolling windows operations. Running window can be calculated on several ways:. Function can apply any r function on running windows defined by x, k, lag, idx and at. Package enables full control over. Runner Function R.
From www.chegg.com
Solved The graph of the rational function r is shown with a Runner Function R Running window can be calculated on several. Package enables full control over the window length, window lag and a time indices. Explore the runner package in r, which allows applying any r function to rolling windows of data with full control over window size, lags, and. Function can apply any r function on running windows defined by x, k, lag,. Runner Function R.
From www.chegg.com
Solved The graph of the rational function r is shown with a Runner Function R Running window can be calculated on several ways:. Package enables full control over the window length, window lag and a time indices. Function can apply any r function on running windows defined by x, k, lag, idx and at. Lightweight library for rolling windows operations. Running window can be calculated on several. Function can apply any r function on running. Runner Function R.
From statisticsglobe.com
intersect Function in R (Example) Intersection of Vectors & Data Frames Runner Function R Running window can be calculated on several ways:. Package enables full control over the window length, window lag and a time indices. Function can apply any r function on running windows defined by x, k, lag, idx and at. Lightweight library for rolling windows operations. Running window can be calculated on several. Function can apply any r function on running. Runner Function R.
From statisticsglobe.com
row() Function in R (Example) Get Matrix of Row Indices or Factor Labels Runner Function R Function can apply any r function on running windows defined by x, k, lag, idx and at. Lightweight library for rolling windows operations. Explore the runner package in r, which allows applying any r function to rolling windows of data with full control over window size, lags, and. Package enables full control over the window length, window lag and a. Runner Function R.
From klaisqwvp.blob.core.windows.net
Using Levels Function In R at Eric Costales blog Runner Function R Function can apply any r function on running windows defined by x, k, lag, idx and at. Function can apply any r function on running windows defined by x, k, lag, idx and at. Running window can be calculated on several ways:. Explore the runner package in r, which allows applying any r function to rolling windows of data with. Runner Function R.
From www.numerade.com
SOLVED Three runners compete in a 100 meter race. The graph depicts the distance run as a Runner Function R Function can apply any r function on running windows defined by x, k, lag, idx and at. Running window can be calculated on several. Package enables full control over the window length, window lag and a time indices. Explore the runner package in r, which allows applying any r function to rolling windows of data with full control over window. Runner Function R.
From statisticsglobe.com
duplicated Function in R (Example) How to Determine Duplicate Elements Runner Function R Function can apply any r function on running windows defined by x, k, lag, idx and at. Explore the runner package in r, which allows applying any r function to rolling windows of data with full control over window size, lags, and. Function can apply any r function on running windows defined by x, k, lag, idx and at. Running. Runner Function R.
From statisticsglobe.com
row() Function in R (Example) Get Matrix of Row Indices or Factor Labels Runner Function R Function can apply any r function on running windows defined by x, k, lag, idx and at. Lightweight library for rolling windows operations. Running window can be calculated on several. Explore the runner package in r, which allows applying any r function to rolling windows of data with full control over window size, lags, and. Package enables full control over. Runner Function R.
From www.chegg.com
Solved Shown are graphs of the position functions of two Runner Function R Package enables full control over the window length, window lag and a time indices. Running window can be calculated on several. Running window can be calculated on several ways:. Explore the runner package in r, which allows applying any r function to rolling windows of data with full control over window size, lags, and. Lightweight library for rolling windows operations.. Runner Function R.
From sparkbyexamples.com
R Append Data Frames Spark By {Examples} Runner Function R Running window can be calculated on several. Explore the runner package in r, which allows applying any r function to rolling windows of data with full control over window size, lags, and. Function can apply any r function on running windows defined by x, k, lag, idx and at. Package enables full control over the window length, window lag and. Runner Function R.
From statisticsglobe.com
segments R Function 3 Example Codes (Multiple Segment Lines & Color) Runner Function R Explore the runner package in r, which allows applying any r function to rolling windows of data with full control over window size, lags, and. Running window can be calculated on several ways:. Running window can be calculated on several. Function can apply any r function on running windows defined by x, k, lag, idx and at. Function can apply. Runner Function R.
From www.reddit.com
Need help finding the range of this function r/askmath Runner Function R Function can apply any r function on running windows defined by x, k, lag, idx and at. Explore the runner package in r, which allows applying any r function to rolling windows of data with full control over window size, lags, and. Package enables full control over the window length, window lag and a time indices. Running window can be. Runner Function R.
From statisticsglobe.com
tracemem() Function in R (2 Examples) Trace Copying of Data Objects Runner Function R Function can apply any r function on running windows defined by x, k, lag, idx and at. Function can apply any r function on running windows defined by x, k, lag, idx and at. Running window can be calculated on several ways:. Explore the runner package in r, which allows applying any r function to rolling windows of data with. Runner Function R.
From sparkbyexamples.com
Running Time of R Code & Function Spark By {Examples} Runner Function R Lightweight library for rolling windows operations. Explore the runner package in r, which allows applying any r function to rolling windows of data with full control over window size, lags, and. Package enables full control over the window length, window lag and a time indices. Running window can be calculated on several ways:. Function can apply any r function on. Runner Function R.
From www.rforecology.com
Complete tutorial on using 'apply' functions in R R (for ecology) Runner Function R Lightweight library for rolling windows operations. Function can apply any r function on running windows defined by x, k, lag, idx and at. Explore the runner package in r, which allows applying any r function to rolling windows of data with full control over window size, lags, and. Running window can be calculated on several. Package enables full control over. Runner Function R.
From data-flair.training
Functions in R Gain Expertise in its Usage with Various Methods! DataFlair Runner Function R Function can apply any r function on running windows defined by x, k, lag, idx and at. Package enables full control over the window length, window lag and a time indices. Lightweight library for rolling windows operations. Running window can be calculated on several. Explore the runner package in r, which allows applying any r function to rolling windows of. Runner Function R.
From maisondepadgettwinery.com
Create functions in R (2024) Runner Function R Function can apply any r function on running windows defined by x, k, lag, idx and at. Lightweight library for rolling windows operations. Package enables full control over the window length, window lag and a time indices. Running window can be calculated on several. Explore the runner package in r, which allows applying any r function to rolling windows of. Runner Function R.
From statisticsglobe.com
sign Function in R (Example) Return Positive or Negative Values Runner Function R Function can apply any r function on running windows defined by x, k, lag, idx and at. Running window can be calculated on several. Explore the runner package in r, which allows applying any r function to rolling windows of data with full control over window size, lags, and. Package enables full control over the window length, window lag and. Runner Function R.
From www.researchgate.net
The functions R 1 ðtÞ (the upper panel) and R 2 ðtÞ (the lower panel).... Download Scientific Runner Function R Function can apply any r function on running windows defined by x, k, lag, idx and at. Function can apply any r function on running windows defined by x, k, lag, idx and at. Lightweight library for rolling windows operations. Package enables full control over the window length, window lag and a time indices. Explore the runner package in r,. Runner Function R.
From www.artofit.org
How to use class function in r programming Artofit Runner Function R Function can apply any r function on running windows defined by x, k, lag, idx and at. Function can apply any r function on running windows defined by x, k, lag, idx and at. Running window can be calculated on several. Explore the runner package in r, which allows applying any r function to rolling windows of data with full. Runner Function R.
From statisticsglobe.com
How to Apply the data.frame() Function in R Programming (4 Examples) Runner Function R Lightweight library for rolling windows operations. Running window can be calculated on several. Function can apply any r function on running windows defined by x, k, lag, idx and at. Function can apply any r function on running windows defined by x, k, lag, idx and at. Package enables full control over the window length, window lag and a time. Runner Function R.
From www.researchgate.net
Kaplan runner model (a) Runner, (b) Runner section plane, (c) Rotor... Download Scientific Runner Function R Running window can be calculated on several ways:. Function can apply any r function on running windows defined by x, k, lag, idx and at. Function can apply any r function on running windows defined by x, k, lag, idx and at. Explore the runner package in r, which allows applying any r function to rolling windows of data with. Runner Function R.
From techvidvan.com
UserDefined Functions in R Programming with Examples TechVidvan Runner Function R Explore the runner package in r, which allows applying any r function to rolling windows of data with full control over window size, lags, and. Running window can be calculated on several ways:. Running window can be calculated on several. Function can apply any r function on running windows defined by x, k, lag, idx and at. Function can apply. Runner Function R.
From r-coder.com
The prop.test function in R ️ [One and Two Sample Proportion Z Test] Runner Function R Running window can be calculated on several. Function can apply any r function on running windows defined by x, k, lag, idx and at. Running window can be calculated on several ways:. Package enables full control over the window length, window lag and a time indices. Function can apply any r function on running windows defined by x, k, lag,. Runner Function R.
From www.reddit.com
Function isn’t running inside of another function? r/CodingHelp Runner Function R Running window can be calculated on several ways:. Package enables full control over the window length, window lag and a time indices. Running window can be calculated on several. Function can apply any r function on running windows defined by x, k, lag, idx and at. Function can apply any r function on running windows defined by x, k, lag,. Runner Function R.