Mq Connection Diagram . In the above diagram, the mq cluster is comprised of two separate queue managers and all messages are routed via cluster channels and queueing. 12 2.2.4 application programming interfaces (apis). Mq telemetry globalization.\ performance and scalability of mq telemetry. If one queue manager fails, messages are. In ibm mq, the logical communication links between objects are called channels. The channels used to connect ibm mq mqi clients to servers are called. For app 1 to communicate with app 2: The following diagram illustrates amazon mq configured across two regions with a linear connection between two active/standby brokers: Connectors come in two different types:. 2.2.3 websphere mq telemetry clients. There are many different types of connectors available, and ibm provides connectors for use with ibm mq. You can have almost any topology configuration to connect between ibm app connect enterprise and ibm mq by using combinations of multiple local. Amazon mq is a managed message broker service for apache activemq classic and rabbitmq that manages the setup, operation, and maintenance of.
from iteritory.com
You can have almost any topology configuration to connect between ibm app connect enterprise and ibm mq by using combinations of multiple local. In the above diagram, the mq cluster is comprised of two separate queue managers and all messages are routed via cluster channels and queueing. 2.2.3 websphere mq telemetry clients. The following diagram illustrates amazon mq configured across two regions with a linear connection between two active/standby brokers: Amazon mq is a managed message broker service for apache activemq classic and rabbitmq that manages the setup, operation, and maintenance of. There are many different types of connectors available, and ibm provides connectors for use with ibm mq. Mq telemetry globalization.\ performance and scalability of mq telemetry. 12 2.2.4 application programming interfaces (apis). For app 1 to communicate with app 2: Connectors come in two different types:.
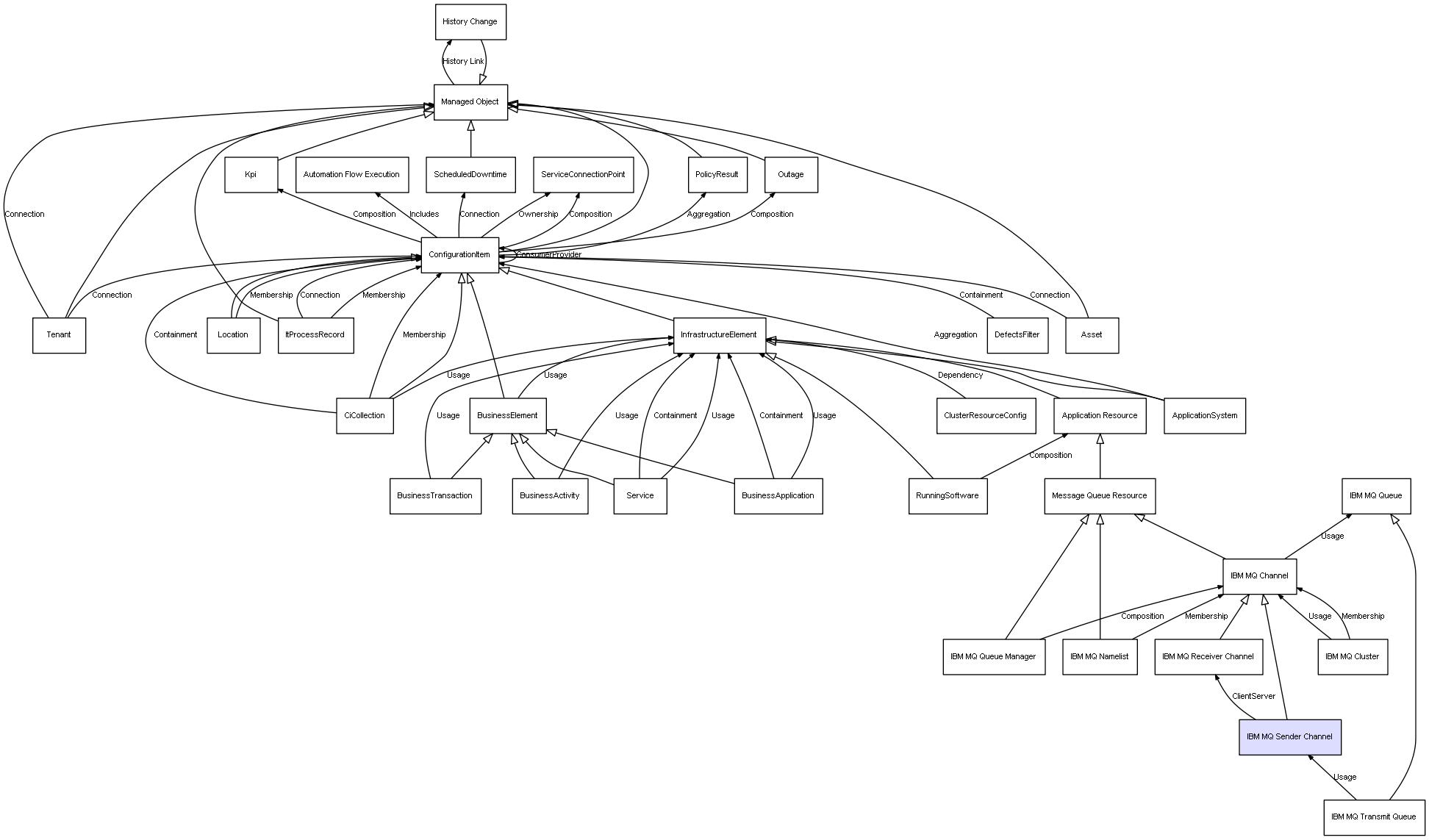
IBM MQ Distributed Queueing QM to QM connection
Mq Connection Diagram 2.2.3 websphere mq telemetry clients. There are many different types of connectors available, and ibm provides connectors for use with ibm mq. Amazon mq is a managed message broker service for apache activemq classic and rabbitmq that manages the setup, operation, and maintenance of. For app 1 to communicate with app 2: In ibm mq, the logical communication links between objects are called channels. If one queue manager fails, messages are. The channels used to connect ibm mq mqi clients to servers are called. You can have almost any topology configuration to connect between ibm app connect enterprise and ibm mq by using combinations of multiple local. 2.2.3 websphere mq telemetry clients. 12 2.2.4 application programming interfaces (apis). Connectors come in two different types:. Mq telemetry globalization.\ performance and scalability of mq telemetry. The following diagram illustrates amazon mq configured across two regions with a linear connection between two active/standby brokers: In the above diagram, the mq cluster is comprised of two separate queue managers and all messages are routed via cluster channels and queueing.
From peppe8o.com
MQ2 with Raspberry PI Pico Gas Sensor Wiring and MicroPython Code Mq Connection Diagram For app 1 to communicate with app 2: You can have almost any topology configuration to connect between ibm app connect enterprise and ibm mq by using combinations of multiple local. Mq telemetry globalization.\ performance and scalability of mq telemetry. Connectors come in two different types:. Amazon mq is a managed message broker service for apache activemq classic and rabbitmq. Mq Connection Diagram.
From schematron.org
Mq Dca45usi Wiring Diagram Wiring Diagram Pictures Mq Connection Diagram Mq telemetry globalization.\ performance and scalability of mq telemetry. In ibm mq, the logical communication links between objects are called channels. If one queue manager fails, messages are. There are many different types of connectors available, and ibm provides connectors for use with ibm mq. Amazon mq is a managed message broker service for apache activemq classic and rabbitmq that. Mq Connection Diagram.
From www.learningaboutelectronics.com
How to Build a MQ2 Smoke Sensor Circuit with a Raspberry Pi Mq Connection Diagram For app 1 to communicate with app 2: There are many different types of connectors available, and ibm provides connectors for use with ibm mq. If one queue manager fails, messages are. You can have almost any topology configuration to connect between ibm app connect enterprise and ibm mq by using combinations of multiple local. Connectors come in two different. Mq Connection Diagram.
From www.researchgate.net
MQXX Gas sensor connection diagram. Download Scientific Diagram Mq Connection Diagram In the above diagram, the mq cluster is comprised of two separate queue managers and all messages are routed via cluster channels and queueing. 12 2.2.4 application programming interfaces (apis). The channels used to connect ibm mq mqi clients to servers are called. Mq telemetry globalization.\ performance and scalability of mq telemetry. There are many different types of connectors available,. Mq Connection Diagram.
From www.arduinoindonesia.id
Cara Mengakses dan Pemrograman MQ6 Gas Sensor (LPG and Butane Mq Connection Diagram For app 1 to communicate with app 2: If one queue manager fails, messages are. The channels used to connect ibm mq mqi clients to servers are called. 12 2.2.4 application programming interfaces (apis). You can have almost any topology configuration to connect between ibm app connect enterprise and ibm mq by using combinations of multiple local. In the above. Mq Connection Diagram.
From www.myxxgirl.com
Interfacing Mq With Arduino Circuit Diagram My XXX Hot Girl Mq Connection Diagram The channels used to connect ibm mq mqi clients to servers are called. If one queue manager fails, messages are. Connectors come in two different types:. You can have almost any topology configuration to connect between ibm app connect enterprise and ibm mq by using combinations of multiple local. 12 2.2.4 application programming interfaces (apis). In ibm mq, the logical. Mq Connection Diagram.
From osoyoo.com
Use Arduino to drive MQ5 gas sensor « Mq Connection Diagram Amazon mq is a managed message broker service for apache activemq classic and rabbitmq that manages the setup, operation, and maintenance of. The channels used to connect ibm mq mqi clients to servers are called. There are many different types of connectors available, and ibm provides connectors for use with ibm mq. Mq telemetry globalization.\ performance and scalability of mq. Mq Connection Diagram.
From circuitdigest.com
Arduino MQ2 Gas Sensor Tutorial How Does a Gas Sensor Work and How Mq Connection Diagram Connectors come in two different types:. Amazon mq is a managed message broker service for apache activemq classic and rabbitmq that manages the setup, operation, and maintenance of. You can have almost any topology configuration to connect between ibm app connect enterprise and ibm mq by using combinations of multiple local. In the above diagram, the mq cluster is comprised. Mq Connection Diagram.
From electropeak.com
Interfacing MQ5 Smoke Gas Sensor Module with Arduino Electropeak Mq Connection Diagram There are many different types of connectors available, and ibm provides connectors for use with ibm mq. You can have almost any topology configuration to connect between ibm app connect enterprise and ibm mq by using combinations of multiple local. For app 1 to communicate with app 2: Mq telemetry globalization.\ performance and scalability of mq telemetry. 12 2.2.4 application. Mq Connection Diagram.
From mq-patrol.com
Wiring Diagram Mq Connection Diagram If one queue manager fails, messages are. Amazon mq is a managed message broker service for apache activemq classic and rabbitmq that manages the setup, operation, and maintenance of. The following diagram illustrates amazon mq configured across two regions with a linear connection between two active/standby brokers: You can have almost any topology configuration to connect between ibm app connect. Mq Connection Diagram.
From ee-diary.blogspot.com
MQ2 Gas Sensor with Arduino and LCD Mq Connection Diagram Amazon mq is a managed message broker service for apache activemq classic and rabbitmq that manages the setup, operation, and maintenance of. In ibm mq, the logical communication links between objects are called channels. If one queue manager fails, messages are. There are many different types of connectors available, and ibm provides connectors for use with ibm mq. You can. Mq Connection Diagram.
From schematicschleps.z14.web.core.windows.net
Mitsubishi Triton Mq Wiring Diagram Mq Connection Diagram Connectors come in two different types:. In the above diagram, the mq cluster is comprised of two separate queue managers and all messages are routed via cluster channels and queueing. You can have almost any topology configuration to connect between ibm app connect enterprise and ibm mq by using combinations of multiple local. 2.2.3 websphere mq telemetry clients. There are. Mq Connection Diagram.
From www.researchgate.net
HC‐SR501 module and MQ‐2 module wiring diagram. Download Scientific Mq Connection Diagram In ibm mq, the logical communication links between objects are called channels. If one queue manager fails, messages are. There are many different types of connectors available, and ibm provides connectors for use with ibm mq. You can have almost any topology configuration to connect between ibm app connect enterprise and ibm mq by using combinations of multiple local. The. Mq Connection Diagram.
From iteritory.com
IBM MQ Distributed Queueing QM to QM connection Mq Connection Diagram The following diagram illustrates amazon mq configured across two regions with a linear connection between two active/standby brokers: For app 1 to communicate with app 2: Mq telemetry globalization.\ performance and scalability of mq telemetry. Connectors come in two different types:. If one queue manager fails, messages are. 2.2.3 websphere mq telemetry clients. 12 2.2.4 application programming interfaces (apis). Amazon. Mq Connection Diagram.
From mq-patrol.com
Wiring Diagram Mq Connection Diagram For app 1 to communicate with app 2: Connectors come in two different types:. In the above diagram, the mq cluster is comprised of two separate queue managers and all messages are routed via cluster channels and queueing. 12 2.2.4 application programming interfaces (apis). Mq telemetry globalization.\ performance and scalability of mq telemetry. The channels used to connect ibm mq. Mq Connection Diagram.
From microcontrollerslab.com
Interfacing of MQ135 Gas Sensor with Arduino Mq Connection Diagram Amazon mq is a managed message broker service for apache activemq classic and rabbitmq that manages the setup, operation, and maintenance of. If one queue manager fails, messages are. 2.2.3 websphere mq telemetry clients. You can have almost any topology configuration to connect between ibm app connect enterprise and ibm mq by using combinations of multiple local. Connectors come in. Mq Connection Diagram.
From community.ibm.com
IBM MQ Security Queue Manager Connection Authentication and Authorization Mq Connection Diagram For app 1 to communicate with app 2: Amazon mq is a managed message broker service for apache activemq classic and rabbitmq that manages the setup, operation, and maintenance of. In the above diagram, the mq cluster is comprised of two separate queue managers and all messages are routed via cluster channels and queueing. The channels used to connect ibm. Mq Connection Diagram.
From jumpstarterdiscount.blogspot.com
Ibm Mq Architecture Diagram Wiring Diagram Mq Connection Diagram You can have almost any topology configuration to connect between ibm app connect enterprise and ibm mq by using combinations of multiple local. If one queue manager fails, messages are. There are many different types of connectors available, and ibm provides connectors for use with ibm mq. 12 2.2.4 application programming interfaces (apis). In ibm mq, the logical communication links. Mq Connection Diagram.
From aws.amazon.com
Creating static custom domain endpoints with Amazon MQ to simplify Mq Connection Diagram 2.2.3 websphere mq telemetry clients. 12 2.2.4 application programming interfaces (apis). The following diagram illustrates amazon mq configured across two regions with a linear connection between two active/standby brokers: For app 1 to communicate with app 2: In the above diagram, the mq cluster is comprised of two separate queue managers and all messages are routed via cluster channels and. Mq Connection Diagram.
From schematron.org
Mq Dca45usi Wiring Diagram Wiring Diagram Pictures Mq Connection Diagram Amazon mq is a managed message broker service for apache activemq classic and rabbitmq that manages the setup, operation, and maintenance of. 2.2.3 websphere mq telemetry clients. 12 2.2.4 application programming interfaces (apis). The channels used to connect ibm mq mqi clients to servers are called. In ibm mq, the logical communication links between objects are called channels. Mq telemetry. Mq Connection Diagram.
From mq-patrol.com
Wiring Diagram Mq Connection Diagram In ibm mq, the logical communication links between objects are called channels. For app 1 to communicate with app 2: Amazon mq is a managed message broker service for apache activemq classic and rabbitmq that manages the setup, operation, and maintenance of. The channels used to connect ibm mq mqi clients to servers are called. You can have almost any. Mq Connection Diagram.
From schematron.org
Mq Dca45usi Wiring Diagram Wiring Diagram Pictures Mq Connection Diagram There are many different types of connectors available, and ibm provides connectors for use with ibm mq. For app 1 to communicate with app 2: Mq telemetry globalization.\ performance and scalability of mq telemetry. Connectors come in two different types:. The following diagram illustrates amazon mq configured across two regions with a linear connection between two active/standby brokers: Amazon mq. Mq Connection Diagram.
From schematicpartmir.z19.web.core.windows.net
Mq Patrol Wiring Diagram Mq Connection Diagram There are many different types of connectors available, and ibm provides connectors for use with ibm mq. The channels used to connect ibm mq mqi clients to servers are called. In the above diagram, the mq cluster is comprised of two separate queue managers and all messages are routed via cluster channels and queueing. Mq telemetry globalization.\ performance and scalability. Mq Connection Diagram.
From www.researchgate.net
MQXX Gas sensor connection diagram. Download Scientific Diagram Mq Connection Diagram You can have almost any topology configuration to connect between ibm app connect enterprise and ibm mq by using combinations of multiple local. Connectors come in two different types:. Amazon mq is a managed message broker service for apache activemq classic and rabbitmq that manages the setup, operation, and maintenance of. For app 1 to communicate with app 2: In. Mq Connection Diagram.
From jumpstarterdiscount.blogspot.com
Ibm Mq Architecture Diagram Wiring Diagram Mq Connection Diagram There are many different types of connectors available, and ibm provides connectors for use with ibm mq. Mq telemetry globalization.\ performance and scalability of mq telemetry. The following diagram illustrates amazon mq configured across two regions with a linear connection between two active/standby brokers: You can have almost any topology configuration to connect between ibm app connect enterprise and ibm. Mq Connection Diagram.
From microcontrollerslab.com
MQ4 Methane Gas Sensor Pinout, Interfacing with Arduino, Features Mq Connection Diagram The channels used to connect ibm mq mqi clients to servers are called. 12 2.2.4 application programming interfaces (apis). Amazon mq is a managed message broker service for apache activemq classic and rabbitmq that manages the setup, operation, and maintenance of. In the above diagram, the mq cluster is comprised of two separate queue managers and all messages are routed. Mq Connection Diagram.
From developer.ibm.com
Secure communication between IBM MQ endpoints with TLS Build Smart Mq Connection Diagram The following diagram illustrates amazon mq configured across two regions with a linear connection between two active/standby brokers: Mq telemetry globalization.\ performance and scalability of mq telemetry. If one queue manager fails, messages are. 2.2.3 websphere mq telemetry clients. The channels used to connect ibm mq mqi clients to servers are called. In the above diagram, the mq cluster is. Mq Connection Diagram.
From www.researchgate.net
MQXX Gas sensor connection diagram. Download Scientific Diagram Mq Connection Diagram The channels used to connect ibm mq mqi clients to servers are called. In the above diagram, the mq cluster is comprised of two separate queue managers and all messages are routed via cluster channels and queueing. The following diagram illustrates amazon mq configured across two regions with a linear connection between two active/standby brokers: Connectors come in two different. Mq Connection Diagram.
From jumpstarterdiscount.blogspot.com
Ibm Mq Architecture Diagram Wiring Diagram Mq Connection Diagram Mq telemetry globalization.\ performance and scalability of mq telemetry. In the above diagram, the mq cluster is comprised of two separate queue managers and all messages are routed via cluster channels and queueing. 12 2.2.4 application programming interfaces (apis). In ibm mq, the logical communication links between objects are called channels. Amazon mq is a managed message broker service for. Mq Connection Diagram.
From electronicsprojects.in
LPG and Smoke Detector using Arduino and MQ2 Gas Sensor. (Detects Mq Connection Diagram Amazon mq is a managed message broker service for apache activemq classic and rabbitmq that manages the setup, operation, and maintenance of. The following diagram illustrates amazon mq configured across two regions with a linear connection between two active/standby brokers: For app 1 to communicate with app 2: The channels used to connect ibm mq mqi clients to servers are. Mq Connection Diagram.
From wiremanualboehm.z19.web.core.windows.net
Mitsubishi Triton Mq Wiring Diagram Mq Connection Diagram Connectors come in two different types:. Amazon mq is a managed message broker service for apache activemq classic and rabbitmq that manages the setup, operation, and maintenance of. There are many different types of connectors available, and ibm provides connectors for use with ibm mq. In ibm mq, the logical communication links between objects are called channels. 2.2.3 websphere mq. Mq Connection Diagram.
From developer.ibm.com
Get an IBM MQ queue for development on Windows IBM Developer Mq Connection Diagram Amazon mq is a managed message broker service for apache activemq classic and rabbitmq that manages the setup, operation, and maintenance of. The following diagram illustrates amazon mq configured across two regions with a linear connection between two active/standby brokers: In the above diagram, the mq cluster is comprised of two separate queue managers and all messages are routed via. Mq Connection Diagram.
From docs.aws.amazon.com
IBM MQ typical architecture Amazon MQ Mq Connection Diagram The following diagram illustrates amazon mq configured across two regions with a linear connection between two active/standby brokers: For app 1 to communicate with app 2: In ibm mq, the logical communication links between objects are called channels. 2.2.3 websphere mq telemetry clients. If one queue manager fails, messages are. There are many different types of connectors available, and ibm. Mq Connection Diagram.
From jumpstarterdiscount.blogspot.com
Ibm Mq Architecture Diagram Wiring Diagram Mq Connection Diagram You can have almost any topology configuration to connect between ibm app connect enterprise and ibm mq by using combinations of multiple local. In ibm mq, the logical communication links between objects are called channels. 2.2.3 websphere mq telemetry clients. There are many different types of connectors available, and ibm provides connectors for use with ibm mq. If one queue. Mq Connection Diagram.
From community.ibm.com
Monitoring IBM MQ queue depth in Cloud Pak for Integration Mq Connection Diagram You can have almost any topology configuration to connect between ibm app connect enterprise and ibm mq by using combinations of multiple local. There are many different types of connectors available, and ibm provides connectors for use with ibm mq. If one queue manager fails, messages are. 2.2.3 websphere mq telemetry clients. For app 1 to communicate with app 2:. Mq Connection Diagram.