Openstack Server Create Block-Device-Mapping Example . There are a variety of independent attributes that it is desirable to control when configuring block. Block device mapping is a way to organize and keep data about all of the block devices an instance has. Controls for block device configuration. Extend methods to detach volumes for stopped and shelved_offloaded instances to deal with boot volume and “no volume” block. Drivers do not directly use bdm objects. Block device mapping is a way to organize and keep data about all of the block devices an instance has.
from www.redhat.com
Controls for block device configuration. There are a variety of independent attributes that it is desirable to control when configuring block. Extend methods to detach volumes for stopped and shelved_offloaded instances to deal with boot volume and “no volume” block. Block device mapping is a way to organize and keep data about all of the block devices an instance has. Drivers do not directly use bdm objects. Block device mapping is a way to organize and keep data about all of the block devices an instance has.
Migrating from OpenStack Platform 13 to OpenStack Platform 16 with OS
Openstack Server Create Block-Device-Mapping Example There are a variety of independent attributes that it is desirable to control when configuring block. There are a variety of independent attributes that it is desirable to control when configuring block. Block device mapping is a way to organize and keep data about all of the block devices an instance has. Drivers do not directly use bdm objects. Block device mapping is a way to organize and keep data about all of the block devices an instance has. Controls for block device configuration. Extend methods to detach volumes for stopped and shelved_offloaded instances to deal with boot volume and “no volume” block.
From redhat.slides.com
OpenStack + Ceph Openstack Server Create Block-Device-Mapping Example Extend methods to detach volumes for stopped and shelved_offloaded instances to deal with boot volume and “no volume” block. Controls for block device configuration. There are a variety of independent attributes that it is desirable to control when configuring block. Block device mapping is a way to organize and keep data about all of the block devices an instance has.. Openstack Server Create Block-Device-Mapping Example.
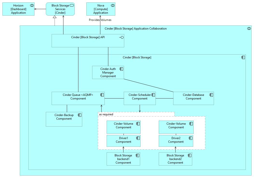
From greenstack.die.upm.es
Building Custom Dashboards in OpenStack Horizon GREENSTACK Openstack Server Create Block-Device-Mapping Example Controls for block device configuration. Block device mapping is a way to organize and keep data about all of the block devices an instance has. Drivers do not directly use bdm objects. Block device mapping is a way to organize and keep data about all of the block devices an instance has. Extend methods to detach volumes for stopped and. Openstack Server Create Block-Device-Mapping Example.
From docs.redhat.com
Chapter 1. Ceph block devices and OpenStack Red Hat Product Documentation Openstack Server Create Block-Device-Mapping Example There are a variety of independent attributes that it is desirable to control when configuring block. Block device mapping is a way to organize and keep data about all of the block devices an instance has. Extend methods to detach volumes for stopped and shelved_offloaded instances to deal with boot volume and “no volume” block. Drivers do not directly use. Openstack Server Create Block-Device-Mapping Example.
From www.pinterest.com
OpenStack Components Message broker, Public cloud, Internal Openstack Server Create Block-Device-Mapping Example Block device mapping is a way to organize and keep data about all of the block devices an instance has. There are a variety of independent attributes that it is desirable to control when configuring block. Controls for block device configuration. Block device mapping is a way to organize and keep data about all of the block devices an instance. Openstack Server Create Block-Device-Mapping Example.
From blogpost-srikanth.blogspot.com
OpenStackCloud OpenStack Neutron architecture Openstack Server Create Block-Device-Mapping Example Block device mapping is a way to organize and keep data about all of the block devices an instance has. Extend methods to detach volumes for stopped and shelved_offloaded instances to deal with boot volume and “no volume” block. There are a variety of independent attributes that it is desirable to control when configuring block. Drivers do not directly use. Openstack Server Create Block-Device-Mapping Example.
From zhuanlan.zhihu.com
一文看懂OpenStack SRIOV 知乎 Openstack Server Create Block-Device-Mapping Example Block device mapping is a way to organize and keep data about all of the block devices an instance has. Block device mapping is a way to organize and keep data about all of the block devices an instance has. Extend methods to detach volumes for stopped and shelved_offloaded instances to deal with boot volume and “no volume” block. There. Openstack Server Create Block-Device-Mapping Example.
From docs.openstack.org
OpenStack Docs Appendix C Example layer 3 routed environment Openstack Server Create Block-Device-Mapping Example Block device mapping is a way to organize and keep data about all of the block devices an instance has. Drivers do not directly use bdm objects. There are a variety of independent attributes that it is desirable to control when configuring block. Extend methods to detach volumes for stopped and shelved_offloaded instances to deal with boot volume and “no. Openstack Server Create Block-Device-Mapping Example.
From docs.openstack.org
OpenStack Docs Networking architecture Openstack Server Create Block-Device-Mapping Example Drivers do not directly use bdm objects. Block device mapping is a way to organize and keep data about all of the block devices an instance has. Extend methods to detach volumes for stopped and shelved_offloaded instances to deal with boot volume and “no volume” block. There are a variety of independent attributes that it is desirable to control when. Openstack Server Create Block-Device-Mapping Example.
From docs.openstack.org
OpenStack Docs Networking with Openstack Server Create Block-Device-Mapping Example Block device mapping is a way to organize and keep data about all of the block devices an instance has. Block device mapping is a way to organize and keep data about all of the block devices an instance has. Controls for block device configuration. Drivers do not directly use bdm objects. Extend methods to detach volumes for stopped and. Openstack Server Create Block-Device-Mapping Example.
From www.cisco.com
Cisco UCS Integrated Infrastructure with Red Hat Enterprise Linux Openstack Server Create Block-Device-Mapping Example Drivers do not directly use bdm objects. Extend methods to detach volumes for stopped and shelved_offloaded instances to deal with boot volume and “no volume” block. Block device mapping is a way to organize and keep data about all of the block devices an instance has. Controls for block device configuration. Block device mapping is a way to organize and. Openstack Server Create Block-Device-Mapping Example.
From www.supportsages.com
OpenStack integration With CEPH Block Device (RBD) Openstack Server Create Block-Device-Mapping Example There are a variety of independent attributes that it is desirable to control when configuring block. Block device mapping is a way to organize and keep data about all of the block devices an instance has. Controls for block device configuration. Extend methods to detach volumes for stopped and shelved_offloaded instances to deal with boot volume and “no volume” block.. Openstack Server Create Block-Device-Mapping Example.
From blog.csdn.net
openstack_openstack image add projectCSDN博客 Openstack Server Create Block-Device-Mapping Example Controls for block device configuration. Block device mapping is a way to organize and keep data about all of the block devices an instance has. Block device mapping is a way to organize and keep data about all of the block devices an instance has. There are a variety of independent attributes that it is desirable to control when configuring. Openstack Server Create Block-Device-Mapping Example.
From superuser.openstack.org
How to run a cluster in OpenStack Superuser Openstack Server Create Block-Device-Mapping Example Block device mapping is a way to organize and keep data about all of the block devices an instance has. Controls for block device configuration. There are a variety of independent attributes that it is desirable to control when configuring block. Extend methods to detach volumes for stopped and shelved_offloaded instances to deal with boot volume and “no volume” block.. Openstack Server Create Block-Device-Mapping Example.
From www.youtube.com
Migrating From VMWare to OpenStack PT 2 Create Diagram YouTube Openstack Server Create Block-Device-Mapping Example There are a variety of independent attributes that it is desirable to control when configuring block. Block device mapping is a way to organize and keep data about all of the block devices an instance has. Block device mapping is a way to organize and keep data about all of the block devices an instance has. Extend methods to detach. Openstack Server Create Block-Device-Mapping Example.
From docs.openstack.org
Storage architecture — openstackansible 29.1.0.dev86 documentation Openstack Server Create Block-Device-Mapping Example Block device mapping is a way to organize and keep data about all of the block devices an instance has. Block device mapping is a way to organize and keep data about all of the block devices an instance has. Extend methods to detach volumes for stopped and shelved_offloaded instances to deal with boot volume and “no volume” block. Drivers. Openstack Server Create Block-Device-Mapping Example.
From docs.huihoo.com
Multiple interfaces for your instances (multinic) OpenStack Cloud Openstack Server Create Block-Device-Mapping Example Controls for block device configuration. Block device mapping is a way to organize and keep data about all of the block devices an instance has. Block device mapping is a way to organize and keep data about all of the block devices an instance has. Drivers do not directly use bdm objects. Extend methods to detach volumes for stopped and. Openstack Server Create Block-Device-Mapping Example.
From agileea.com
OpenStack Cloud Block Storage in Archimate Part 5 Agile Enterprise Openstack Server Create Block-Device-Mapping Example Drivers do not directly use bdm objects. Block device mapping is a way to organize and keep data about all of the block devices an instance has. Block device mapping is a way to organize and keep data about all of the block devices an instance has. Extend methods to detach volumes for stopped and shelved_offloaded instances to deal with. Openstack Server Create Block-Device-Mapping Example.
From subscription.packtpub.com
Containers in OpenStack Openstack Server Create Block-Device-Mapping Example Controls for block device configuration. There are a variety of independent attributes that it is desirable to control when configuring block. Drivers do not directly use bdm objects. Block device mapping is a way to organize and keep data about all of the block devices an instance has. Extend methods to detach volumes for stopped and shelved_offloaded instances to deal. Openstack Server Create Block-Device-Mapping Example.
From zhuanlan.zhihu.com
OpenStack Nova 虚拟机启动流程 UML 分析 知乎 Openstack Server Create Block-Device-Mapping Example Extend methods to detach volumes for stopped and shelved_offloaded instances to deal with boot volume and “no volume” block. Drivers do not directly use bdm objects. Block device mapping is a way to organize and keep data about all of the block devices an instance has. There are a variety of independent attributes that it is desirable to control when. Openstack Server Create Block-Device-Mapping Example.
From slideplayer.com
Block Storage Considerations for OpenStack ppt download Openstack Server Create Block-Device-Mapping Example Block device mapping is a way to organize and keep data about all of the block devices an instance has. Extend methods to detach volumes for stopped and shelved_offloaded instances to deal with boot volume and “no volume” block. Drivers do not directly use bdm objects. There are a variety of independent attributes that it is desirable to control when. Openstack Server Create Block-Device-Mapping Example.
From www.supportsages.com
OpenStack integration With CEPH Block Device (RBD) Openstack Server Create Block-Device-Mapping Example Controls for block device configuration. Block device mapping is a way to organize and keep data about all of the block devices an instance has. There are a variety of independent attributes that it is desirable to control when configuring block. Extend methods to detach volumes for stopped and shelved_offloaded instances to deal with boot volume and “no volume” block.. Openstack Server Create Block-Device-Mapping Example.
From slideshare.net
Distributed Blocklevel Storage Management for OpenStack, by Danile l… Openstack Server Create Block-Device-Mapping Example Extend methods to detach volumes for stopped and shelved_offloaded instances to deal with boot volume and “no volume” block. There are a variety of independent attributes that it is desirable to control when configuring block. Drivers do not directly use bdm objects. Block device mapping is a way to organize and keep data about all of the block devices an. Openstack Server Create Block-Device-Mapping Example.
From access.redhat.com
Architecture Guide Red Hat OpenStack Platform 11 Red Hat Customer Portal Openstack Server Create Block-Device-Mapping Example Controls for block device configuration. There are a variety of independent attributes that it is desirable to control when configuring block. Drivers do not directly use bdm objects. Block device mapping is a way to organize and keep data about all of the block devices an instance has. Block device mapping is a way to organize and keep data about. Openstack Server Create Block-Device-Mapping Example.
From www.purestorage.com
OpenStack Cloud Solutions AllFlash Storage API Pure Storage Openstack Server Create Block-Device-Mapping Example There are a variety of independent attributes that it is desirable to control when configuring block. Block device mapping is a way to organize and keep data about all of the block devices an instance has. Drivers do not directly use bdm objects. Block device mapping is a way to organize and keep data about all of the block devices. Openstack Server Create Block-Device-Mapping Example.
From www.slideserve.com
PPT Ceph Storage in OpenStack PowerPoint Presentation, free download Openstack Server Create Block-Device-Mapping Example Block device mapping is a way to organize and keep data about all of the block devices an instance has. Drivers do not directly use bdm objects. There are a variety of independent attributes that it is desirable to control when configuring block. Controls for block device configuration. Block device mapping is a way to organize and keep data about. Openstack Server Create Block-Device-Mapping Example.
From blog.csdn.net
openstack_openstack image add projectCSDN博客 Openstack Server Create Block-Device-Mapping Example Extend methods to detach volumes for stopped and shelved_offloaded instances to deal with boot volume and “no volume” block. Controls for block device configuration. Drivers do not directly use bdm objects. Block device mapping is a way to organize and keep data about all of the block devices an instance has. There are a variety of independent attributes that it. Openstack Server Create Block-Device-Mapping Example.
From access.redhat.com
Architecture Guide Red Hat Enterprise Linux OpenStack Platform 7 Red Openstack Server Create Block-Device-Mapping Example Block device mapping is a way to organize and keep data about all of the block devices an instance has. Extend methods to detach volumes for stopped and shelved_offloaded instances to deal with boot volume and “no volume” block. There are a variety of independent attributes that it is desirable to control when configuring block. Drivers do not directly use. Openstack Server Create Block-Device-Mapping Example.
From zhuanlan.zhihu.com
一文看懂OpenStack SRIOV 知乎 Openstack Server Create Block-Device-Mapping Example Block device mapping is a way to organize and keep data about all of the block devices an instance has. Block device mapping is a way to organize and keep data about all of the block devices an instance has. Controls for block device configuration. Drivers do not directly use bdm objects. There are a variety of independent attributes that. Openstack Server Create Block-Device-Mapping Example.
From www.supportsages.com
OpenStack integration With CEPH Block Device (RBD) Openstack Server Create Block-Device-Mapping Example Block device mapping is a way to organize and keep data about all of the block devices an instance has. Drivers do not directly use bdm objects. Block device mapping is a way to organize and keep data about all of the block devices an instance has. There are a variety of independent attributes that it is desirable to control. Openstack Server Create Block-Device-Mapping Example.
From etoews.github.io
Build an Application on an OpenStack Cloud Openstack Server Create Block-Device-Mapping Example Block device mapping is a way to organize and keep data about all of the block devices an instance has. There are a variety of independent attributes that it is desirable to control when configuring block. Extend methods to detach volumes for stopped and shelved_offloaded instances to deal with boot volume and “no volume” block. Block device mapping is a. Openstack Server Create Block-Device-Mapping Example.
From blog.andyserver.com
Booting ISO’s in OpenStack Environments Block 87 Openstack Server Create Block-Device-Mapping Example Drivers do not directly use bdm objects. Block device mapping is a way to organize and keep data about all of the block devices an instance has. Controls for block device configuration. There are a variety of independent attributes that it is desirable to control when configuring block. Block device mapping is a way to organize and keep data about. Openstack Server Create Block-Device-Mapping Example.
From clouddocs.f5.com
Set up SSL offloading with OpenStack Barbican Openstack Server Create Block-Device-Mapping Example Controls for block device configuration. Extend methods to detach volumes for stopped and shelved_offloaded instances to deal with boot volume and “no volume” block. Block device mapping is a way to organize and keep data about all of the block devices an instance has. There are a variety of independent attributes that it is desirable to control when configuring block.. Openstack Server Create Block-Device-Mapping Example.
From www.supportsages.com
OpenStack integration With CEPH Block Device (RBD) Openstack Server Create Block-Device-Mapping Example Extend methods to detach volumes for stopped and shelved_offloaded instances to deal with boot volume and “no volume” block. There are a variety of independent attributes that it is desirable to control when configuring block. Controls for block device configuration. Block device mapping is a way to organize and keep data about all of the block devices an instance has.. Openstack Server Create Block-Device-Mapping Example.
From www.redhat.com
Migrating from OpenStack Platform 13 to OpenStack Platform 16 with OS Openstack Server Create Block-Device-Mapping Example Controls for block device configuration. Extend methods to detach volumes for stopped and shelved_offloaded instances to deal with boot volume and “no volume” block. There are a variety of independent attributes that it is desirable to control when configuring block. Drivers do not directly use bdm objects. Block device mapping is a way to organize and keep data about all. Openstack Server Create Block-Device-Mapping Example.
From blog.csdn.net
OpenStack Storage Services Cinder_devicemapper reload ioctl on Openstack Server Create Block-Device-Mapping Example Drivers do not directly use bdm objects. There are a variety of independent attributes that it is desirable to control when configuring block. Block device mapping is a way to organize and keep data about all of the block devices an instance has. Controls for block device configuration. Block device mapping is a way to organize and keep data about. Openstack Server Create Block-Device-Mapping Example.